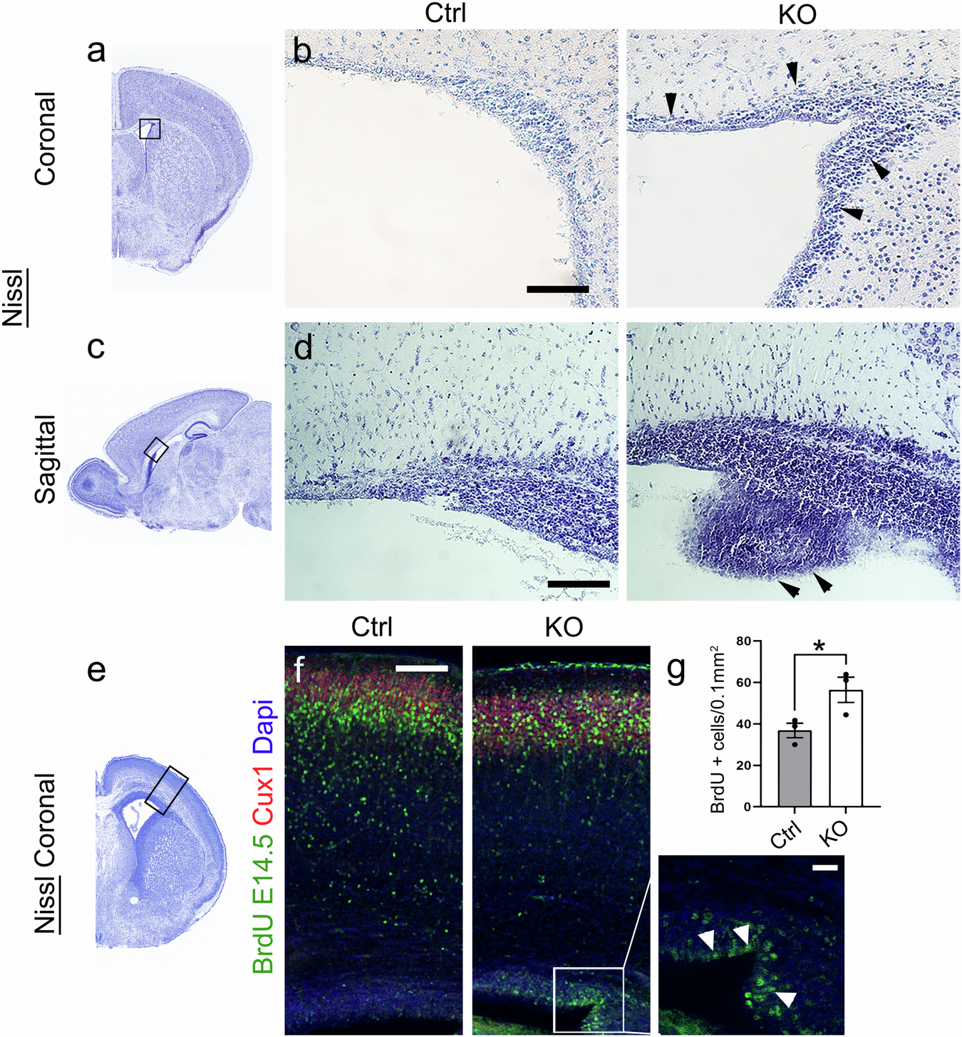
Fig. 6: Periventricular heterotopias in Celsr1 KO mice.

Periventricular heterotopias in Celsr1 KO mice. a–d Forebrain coronal (a, b) and sagittal (c, d) sections from P21 control (Celsr1 wildtype) and Celsr1 KO mice stained with Cresyl Violet (Nissl). Boxes in (a, c) indicate the regions magnified in (b, d), respectively. Compared to controls, the ventricular zones are thicker in the KO mice and display irregular shape and nodular heterotopias (arrowheads). Observations without quantification have been validated and successfully reproduced in a minimum of three different animals. e Nissl attained coronal hemisection, indicating the region for the high magnification in (f). f Forebrain sections immunostained with anti-BrdU (green) and anti-Cux1 (red) antibodies. g Quantification of the number of BrdU-positive cells in the ventricular zone (VZ) of the cortex (Ctrl: 36.87 ± 3.5 cells/0.01 mm2; KO: 56.47 ± 6.1 cells/mm2; p = 0.049) n = 3 for Ctrl and KO mice. Data are represented as mean ± SEM. Values were obtained by unpaired two-tailed Student’s t-test; ns not significant, *p < 0.05, **p < 0.01, and ***p < 0.001. Scale bars, (b, d) 100 μm, (f) 100 μm left panel and 25 μm for the magnification panel. Uncropped and unprocessed data are available as Supplementary Fig. 5. Source data are provided in the Source Data File.