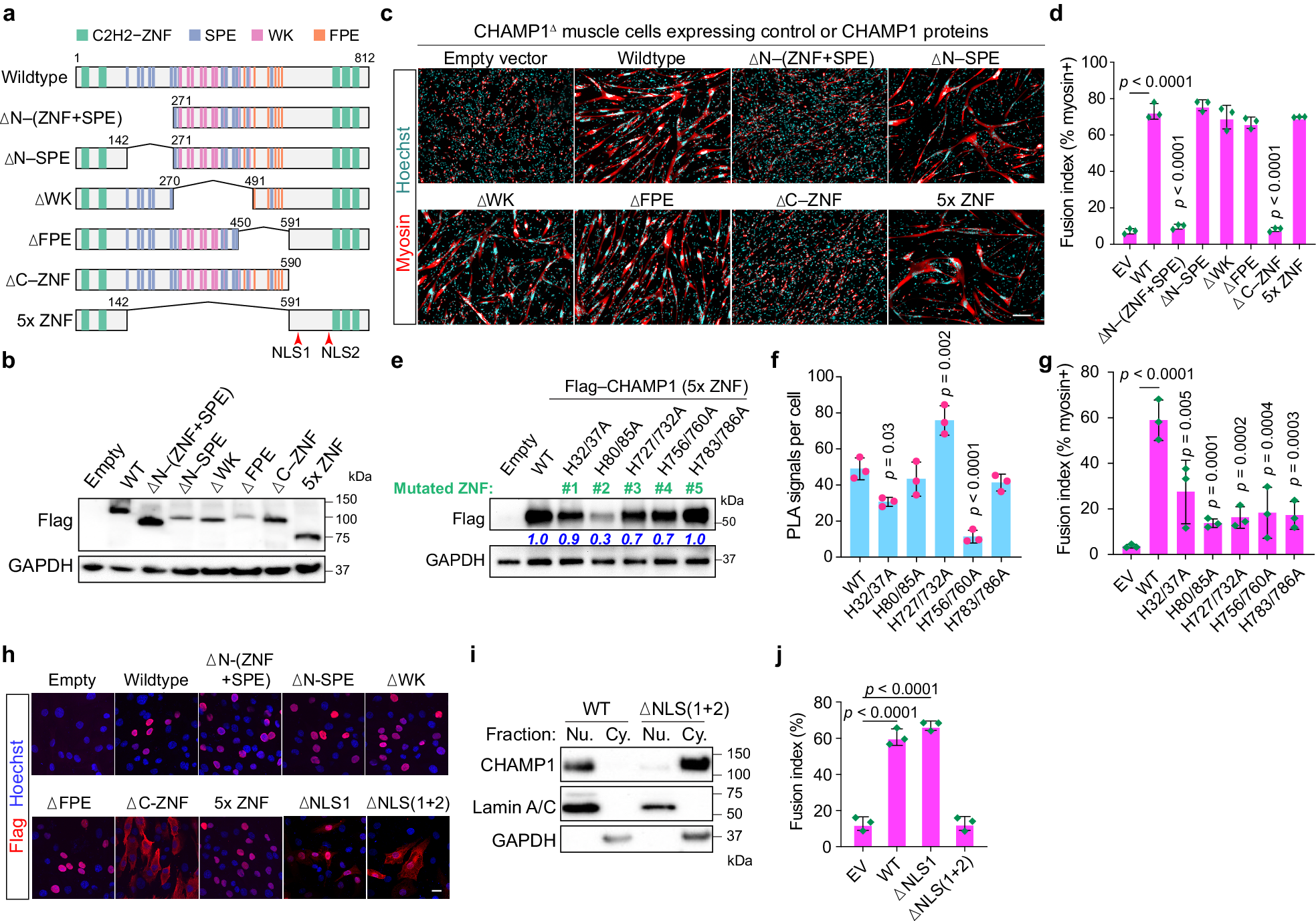
Fig. 5: C2H2-ZNF motifs, including those truncated from CHAMP1 patient mutations, are essential for CHAMP1 to drive human myoblast fusion.
From: CHAMP1 is an essential regulator for human myoblast fusion and muscle development

a Schematic representation of the human CHAMP1 protein and a series of truncation mutants. Numbers highlight the amino acid positions on human CHAMP1 protein. Two predicted nuclear location signals (NLS1: LFPSSKKLKKD; NLS2: MKRGKGK) are indicated with red arrows. C2H2-ZNF: Cys2–His2 zinc-finger motif; WK, SPE, and FPE motifs are named after their consensus residues. b Western blot confirming expression of Flag tagged CHAMP1 mutants depicted in panel (a). Representative myosin immunostaining images (c) and quantification results (d) of CHAMP1∆ myoblasts. Scale bar, 100 μm. The fusion index is normalized to the number of nuclei expressing myosin. e Western blot analysis of Flag tagged CHAMP1 point mutations that disrupt each individual C2H2-ZNF motifs. Numbers below the CHAMP1 blot showed the average band intensities from three independent Western blotting experiments. f Quantification results from proximity ligation assays (PLA) for the interaction between MyoD and CHAMP1 (WT or point mutations) after normalization to the protein expression level. g Quantification of myoblast fusion in CHAMP1∆ myoblasts after normalization to the protein expression level. The fusion index is normalized to the number of nuclei expressing myosin. h Representative FLAG immunostaining images of CHAMP1∆ myoblasts expressing the empty vector control, FLAG-tagged full-length CHAMP1 protein, or various truncation mutants. Scale bar: 10 μm. i Western blot confirming that the deletion of predicted NLS sites eliminates nuclear expression of CHAMP1. Nu.: nucleus; Cy.: cytosol. j Quantification of myoblast fusion in CHAMP1∆ myoblasts expressing empty vector control (EV), WT CHAMP1, or CHAMP1 mutants. Experiments were performed after 2 days of differentiation in panel f, and after 6 days in (c, d, g and j). Data are presented as mean ± s.d. from three independent experiments. P values were calculated using one-way ANOVA followed by Tukey’s multiple comparisons test (d, f, g, j). In panels d, f, and g, the p-values for CHAMP1-mutant groups are from comparisons with the WT group. Source data are provided as a Source Data file.