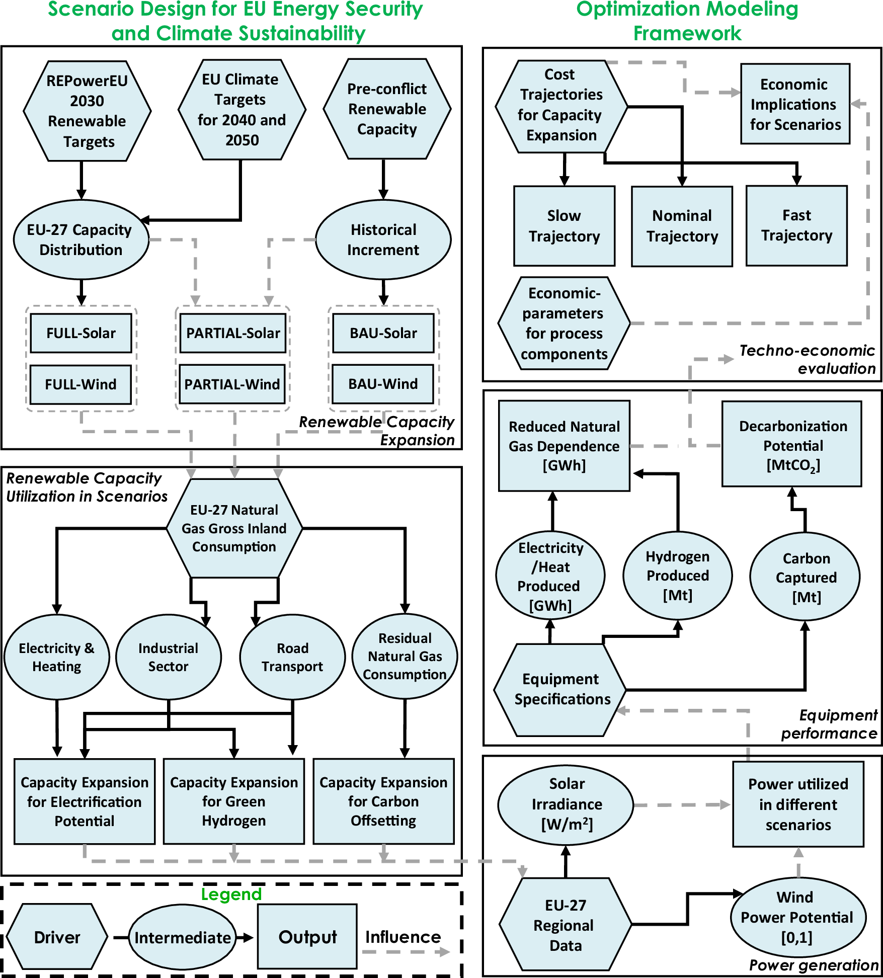
Fig. 5: Schematic representation of the methodological framework used in the study.
From: Aligning EU energy security and climate mitigation through targeted transition strategies

Note: hexagons indicate drivers and determinants, ovals with solid lines denote intermediate values, rectangles represent outputs, and dashed lines with arrows denote influences between two variables. EU European Union, BAU Business-as-usual.