Abstract
The escalating climate crisis and geopolitical disruptions have highlighted the European Union’s vulnerability to fossil fuel dependence. These pressures underscore the need for strategies that strengthen energy security while advancing decarbonization. Here we show how coordinated expansion of wind and solar power, supported by green hydrogen and carbon offsetting, can align the European Union’s energy system with both security and climate goals. Using a forward-looking energy systems framework, we develop strategic scenarios for the European Union through 2050 and evaluate implications for energy supply, decarbonization potential, and economic outcomes. We find that the electrification potential of wind and solar capacity expansion alongside green hydrogen production can avoid up to 61.3% and 37.0% of gross inland natural gas consumption in the European Union, respectively. Results highlight the need for targeted policies, including incentives for ambitious renewable deployment, to reinforce the European Union’s energy security while delivering climate benefits amidst geopolitical unrest.
Similar content being viewed by others
Introduction
The continued dependence of European Union (EU) energy demand on fossil fuel supplies underscores the pressing challenge of energy security, particularly in light of recent geopolitical tensions. The Russia-Ukraine conflict, for instance, exemplifies the concerns with surging energy prices1,2 and persistent disruptions in fossil fuel supply chains3. In this context, a targeted focus on reducing sector-specific natural gas consumption remains critical, given its continued role as a key input across electricity, heating, industrial, and transportation sectors4, emergence as a principal vulnerability during recent geopolitical disruptions5, and intertwined implications for the climate crisis. For instance, Russian gas imports, which previously accounted for over 40% of the EU’s natural gas supply, represented around 11% in 20244, underscoring the severity of the shift caused by geopolitical tensions. While other energy imports, such as oil, also play a role in the EU’s energy mix, analysis by the European Parliament indicates that the EU has numerous options for oil imports, as it is flexibly traded and transported across the world6. However, natural gas remains a pressing challenge due to its heavy reliance on pipelines7, which are time-consuming to develop8 and highly vulnerable to supply disruptions9. Alongside the potential risks to future energy security in the EU10,11, climate change persists as an impending crisis. The proximate deadlines for the climate targets, particularly those set for 2030, 2040, and 205012,13, necessitate robust strategies to curtail carbon emissions across diverse sectors. Moreover, the uncertainty surrounding the economic implications of geopolitical tensions, such as higher costs14 and economic slowdowns15, necessitates evaluating how varying cost development trajectories affect the competitiveness of sector-specific clean energy strategies across the EU. Therefore, a critical gap persists in the systematic evaluation of strategic interventions driven by renewable capacity expansion, across spatial, sectoral, and temporal horizons in the EU, along with the associated economic implications, thereby necessitating scenario-based assessment to inform infrastructure planning and policy decisions. This analysis aims to address these questions without delving into deep geopolitical nuances.
Empirical assessments demonstrate that renewable energy deployment can act as a substitute for energy imports, with various EU countries exhibiting improved efficiency and productivity through technological innovation and convergence toward renewable energy and energy security goals16. Tracking the evolution of energy security indicators reveals that diversification of primary energy sources, along with the share and diversity of energy imports, are key drivers of improvement, with regional cluster analysis highlighting transferable policy insights17. Complementary assessments further suggest that sufficiency measures can substantially reduce final energy demand and alleviate pressure on supply-side interventions by 205018. These insights are reinforced by policy mechanisms, such as REPowerEU 203019,20, and the recently announced targets for 204021, which collectively signal a strategic pivot toward renewable energy across electricity, heating, and transportation to reduce natural gas dependence. Nonetheless, recent setbacks in global emissions reduction efforts22,23 and reduced accessibility to affordable energy in the EU24 reveal the susceptibilities in pre-conflict energy and climate strategies, indicating the need for scenario-based frameworks that align energy security improvements with climate mitigation, using reductions in natural gas consumption as a central metric across diverse renewable deployment pathways.
Previous studies also examine the European energy transition using modeling frameworks based on least-cost optimization to determine energy system configurations25,26,27, or offer insights at the transmission network level28. These analyses outline the diversity of feasible system designs29, foster communication across societal levels30, generate high-level insights for multi-sector system integration31, and investigate grid constraints32. Some assessments also focus on individual energy pathways33,34 or region-specific crisis responses2. Within this broader transition landscape, sectors that are difficult to electrify, such as heavy industries, require complementary technological pathways. Green hydrogen emerges as a promising vector for advancing energy transition and climate mitigation goals35,36, supported by the expansion of renewable capacity and offering a critical alternative to natural gas in heavy industries37,38,39. Recent literature highlights the importance of competitive and secure renewable hydrogen to minimize reliance on single suppliers40. Regional assessments further underscore the role of hydrogen infrastructure during the energy crisis41, the feasibility of substituting carbon-intensive hydrogen production with renewable-based electrolysis42, and the potential of hydrogen and power-to-liquid pathways to reduce energy-related import costs43. Additionally, studies emphasize the role of hydrogen in decarbonizing the European energy system, with projections of substantial hydrogen production by 205044,45. However, these opportunities require careful policy choices to avoid perpetuating long-standing vulnerabilities46.
While previous studies provide valuable perspectives, also summarized for comparative reference (Supplementary Table 1), this work develops a scenario-based assessment centered on renewable expansion pathways and incorporating targeted strategies, including electrification, green hydrogen deployment, and carbon offsetting, to evaluate pathways for reducing natural gas dependence and associated emissions across the EU, an explicit policy goal reinforced by recent geopolitical developments and the imperative of mitigating climate change. The analysis introduces a sector-disaggregated framework that captures the differentiated impacts of transition strategies across electricity and heating, light and heavy industries, and transportation, spanning spatial and temporal dimensions within the EU. Furthermore, the study establishes an analytical foundation for assessing the economic feasibility of these targeted interventions through a comprehensive spectrum of technology cost trajectories informed by historical learning rates under varying renewable expansion scenarios.
In this work, we explore overarching scenarios for the policy-driven growth of solar and wind power capacities in the EU, categorized as FULL, PARTIAL, and BAU implementation. The FULL scenario fulfills the REPowerEU policy targets by 203019,20, with subsequent progression to achieve the EU’s strategic targets for an accelerated decline in emissions by 204021 and net zero by 205047. On the other end of the spectrum, the BAU scenario considers that the EU maintains the growth in solar and wind power capacities observed prior to the recent geopolitical disruptions. Lastly, the PARTIAL scenario follows an average increment between the FULL and BAU implementation scenarios to weigh the pros and cons of both cases. We focus on solar and wind power installations as part of the clean energy sources, recognizing their growing significance in enhancing energy security in light of geopolitical challenges20,48 and their critical role in meeting climate targets49. Recognizing the distinct technological characteristics50, economic implications51, and the spatial heterogeneity of solar and wind energy potential across the EU52, we further disaggregate each scenario into technology-specific variants, including BAU-solar, BAU-wind, PARTIAL-solar, PARTIAL-wind, FULL-solar, and FULL-wind, to enable a more granular assessment of individual contributions to energy security and climate mitigation. The proposed scenarios allow the sector-specific evaluation of reducing natural gas consumption, where renewable capacity expansion supports electrification, green hydrogen deployment, and the potential for carbon offsetting through direct air capture (DAC) systems53,54,55, directly contributing to the EU’s dual goals of energy security and climate change mitigation. Furthermore, to assess the economic feasibility of the proposed energy transition, these pathways are overlaid with slow, nominal, and fast cost trajectories reflecting a comprehensive spectrum of potential improvements in the cost-effectiveness of renewable energy installations.
Results
The persistent European reliance on natural gas led to conflict-induced supply shortages and price increases, in addition to significant carbon emissions. We present the findings from the scenarios analyzing the electrification potential of renewable energy technologies, such as wind and solar power expansion, to contribute simultaneously to energy security and decarbonization. Subsequently, we delve into the role of green hydrogen deployment in different scenarios to reduce natural gas dependency in the EU. Lastly, we discuss the results from the decarbonization potential attained using carbon offsetting powered by clean energy sources.
Renewable capacity expansion to curb EU reliance on natural gas
The findings presented in Fig. 1a illustrate the reductions in EU-wide natural gas consumption through electrification strategies targeting the electricity and heating sector, light industries, and road transportation. Specifically, we evaluate the percentage decrease in gross inland natural gas consumption compared to 2023 levels, using this as a central metric to assess the alignment of energy security improvements with long-term climate mitigation goals. To complement this aggregate assessment, this work also evaluates changes in the natural gas import dependency rate, offering additional insight into potential shifts in supply-side exposure across scenarios (Supplementary Fig. 26). The BAU-solar and BAU-wind scenarios lead to reductions of 15.5% and 29.4%, respectively, while the FULL-solar and FULL-wind scenarios achieve greater reductions of 32.6 and 50.9% by 2050. The PARTIAL scenarios yield intermediate outcomes, with reductions ranging from 24.8 to 46.3%, representing a transitional trajectory between incremental and accelerated renewable deployment. The inclusion of the PARTIAL-solar and PARTIAL-wind scenarios is particularly relevant for illustrating moderate expansion pathways, where the EU may encounter constraints related to infrastructure planning56, policy uncertainty20, or regional deployment feasibility57,58. These reductions in natural gas consumption translate into substantial cumulative avoided emissions (Fig. 1b), with the FULL-wind scenario enabling up to 6.0 GtCO2 of mitigation potential by 2050. The results for the PARTIAL (2.3 to 4.9 GtCO2) and BAU scenarios (1.3–2.7 GtCO2) highlight the differentiated impact of scenario ambition on long-term mitigation pathways. Figure 1o, p illustrate a sectoral breakdown of the total reduction in natural gas consumption across the EU, encompassing electricity and heating, light industries, and the road transportation sector. System-level operational challenges are evaluated through frequency distributions of normalized net-load ramp rates, which reflect how increased renewable integration influences temporal flexibility requirements across EU countries under different scenarios (Supplementary Figs. 31–55).
a Reduction in natural gas reliance (%) in the EU through electrification based on gross inland consumption under different solar and wind power growth scenarios. b Cumulative avoided emissions (GtCO2) in the EU through the reduction in natural gas consumption based on electrification potential under different solar and wind power growth scenarios. c–f Cumulative avoided emissions (MtCO2) through the reduction in natural gas consumption based on electrification potential in the electricity and heating sector in different EU countries by 2050 under the BAU and FULL scenarios for solar and wind capacity expansion. g–j Cumulative avoided emissions (MtCO2) through the reduction in natural gas consumption based on electrification potential in the light industrial sector in different EU countries by 2050 under the BAU and FULL scenarios for solar and wind capacity expansion. k–n Cumulative avoided emissions (MtCO2) through the reduction in natural gas consumption based on electrification potential in the road transportation sector (for the operation of passenger cars, light commercial vehicles, buses, and coaches) in different EU countries through 2050 under the BAU and FULL scenarios for solar and wind capacity expansion. o Total reduction in EU natural gas reliance based on electrification potential in the electricity and heating sector and road transportation sector by 2050 under the BAU and FULL scenarios for solar and wind capacity expansion. p Total reduction in EU natural gas reliance based on electrification potential in the various light industries, including transportation equipment, machinery, mining and quarrying, food, beverages, and tobacco, wood and wood products, construction, and textile and leather by 2050 under the BAU and FULL scenarios for solar and wind capacity expansion. The maps were created using the Flourish Studio visualization tool.
Across the different scenarios, the sector-specific contributions to climate benefits are disaggregated in Fig. 1c–n. For the electricity and heating sector (Fig. 1c–f), Germany, France, Italy, Spain, and the Netherlands exhibit the greatest mitigation potential, with Germany alone contributing up to 1770.0 MtCO2 by 2050 under the FULL-wind scenario. Similarly, results for the light industrial sector (Fig. 1g–j) reveal that countries, such as Germany, France, and Spain can cumulatively avoid up to 515.0 MtCO2 under the BAU scenarios and 591.2 MtCO2 under the FULL implementation scenarios by 2050. The analysis extends to the road transportation sector (Fig. 1k–n), where electrification of passenger cars, light commercial vehicles, buses, and coaches in countries like France, Italy, and Spain enables total emissions reductions ranging from 3.9 to 21.4 MtCO2. Lastly, the detailed sectoral breakdowns across EU countries, capturing the spatial heterogeneity in reductions in natural gas consumption (Supplementary Figs. 1–4) and avoided emissions (Supplementary Figs. 12–14), offer a basis for targeted policy interventions by entities, such as the European Commission, helping identify where deployment efforts can yield the highest impact. The regional distribution of the required technological infrastructure across the EU under the investigated scenarios is further illustrated in the supplementary analysis (Supplementary Figs. 56–57).
In order to evaluate the economic implications of strategic scenarios, this work assesses the levelized cost of electricity (LCOE), levelized cost of heat (LCOHe), and the total cost of electrification potential under three cost development trajectories categorized as slow, nominal, and fast. These trajectories reflect varying learning rates informed by historical trends59, capturing uncertainties in future cost competitiveness. The LCOE across EU countries varies from $0.11–$0.22 kWh-1 and $0.04–$0.14 kWh-1 in 2024 for solar and wind power expansion, respectively, and declines to $0.04–$0.13 kWh-1 for solar and $0.02–$0.10 kWh-1 for wind by 2050, as depicted in Fig. 2a, b. Figure 2c, d present the corresponding spatial variation in LCOHe driven by solar and wind power installations. The shaded bands highlight uncertainties arising from variations in interest rate, the inclusion or exclusion of battery storage, and heterogeneity in solar irradiation and wind power output across NUTS-2 regions within EU countries. Figure 2e, f present the corresponding total annual cost of electrification potential across renewable capacity scenarios (BAU-solar, BAU-wind, PARTIAL-solar, PARTIAL-wind, FULL-solar, and FULL-wind) through 2050, with the total costs reaching up to $158.9 bn in the FULL-wind scenario. In contrast, under the PARTIAL-solar and PARTIAL-wind scenarios, total electrification costs amount to $62.7 and $102.3 bn, respectively, by 2050. These intermediate pathways illustrate a cost-effective middle ground between ambitious deployment targets and economic feasibility across the EU. To further contextualize the cost estimates presented in Fig. 2, an additional analysis is conducted across the EU and disaggregated NUTS-2 regions within Germany (Supplementary Figs. 27–30), comparing LCOE outcomes across different configurations based on economic parameters and the inclusion of battery storage.
a–d Range of levelized cost of electricity (LCOE, $ kWh-1) and levelized cost of heat (LCOHe, $ kWh-1) from solar and wind power expansion in 2024 and under slow, nominal, and fast cost-reduction trajectories by 2050. e,f Total annual cost of electrification potential ($bn) under renewable-capacity scenarios (BAU-solar, BAU-wind, PARTIAL-solar, PARTIAL-wind, FULL-solar, and FULL-wind) through 2050. The shaded ranges in (a–f) represent the envelope of outcomes derived from variations in interest rate, battery-storage inclusion, NUTS2-level solar irradiation and wind power output profiles across EU countries, and technology cost trajectories. Acronyms for the EU member states follow the glossary by the European Commission: Germany (DE); Italy (IT); France (FR); Netherlands (NL); Spain (ES); Poland (PL); Belgium (BE); Greece (EL); Austria (AT); Hungary (HU); Czechia (CZ); Portugal (PT); Sweden (SE); Denmark (DK); Romania (RO); Bulgaria (BG); Slovakia (SK); Estonia (EE); Finland (FI); Slovenia (SI); Luxembourg (LU); Lithuania (LT); Malta (MT); Ireland (IE); Croatia (HR); Latvia (LV).
Enhancing EU energy security with green hydrogen
Figure 3a presents the reduction in EU natural gas reliance through green hydrogen deployment in heavy industry and the operation of heavy trucks under different solar and wind capacity expansion scenarios. Under the FULL-wind scenario, up to 10.3% of gross inland natural gas consumption can be avoided by 2050, while the PARTIAL-wind scenario yields a moderate reduction of 7.1%, reflecting its transitional positioning. In comparison, the BAU-wind and BAU-solar scenarios result in more limited reductions of 3.6% and 1.7%, respectively. These findings emphasize that while the FULL scenarios provide the greatest system-level impact, the PARTIAL configurations represent viable intermediate pathways and serve as reference points for moderate policy ambition. Cumulative emissions reductions associated with green hydrogen deployment are shown in Fig. 3b. The FULL-wind scenario enables up to 947.5 MtCO2 of avoided emissions by 2050, indicating a 203.7% increase over the BAU-wind scenario. The PARTIAL-wind scenario achieves 640.0 MtCO2 of avoided emissions, further reinforcing its relevance in bridging feasibility with policy ambition. Contributions from solar-powered hydrogen production remain substantial as well, with the FULL-solar scenario yielding 395.3 MtCO2 in cumulative avoided emissions by 2050.
a Reduction in natural gas reliance (%) in the EU through green hydrogen deployment based on gross inland consumption under different solar and wind power growth scenarios. b Cumulative avoided emissions (MtCO2) in the EU through the reduction in natural gas consumption based on green hydrogen deployment under different solar and wind power growth scenarios. c Cumulative avoided emissions (MtCO2) in the EU through the reduction in natural gas consumption based on the use of green hydrogen in heavy industrial sectors including iron and steel, non-ferrous metal, non-metallic minerals (constituting cement/clinker, lime-burning, container glass, flat glass), paper, pulp, and printing (constituting board and packaging paper, graphic paper, tissue paper, chemical pulp, and recovered fibers), refining and chemicals (constituting refining, ammonia, methanol, and other chemicals), and the operation of heavy trucks in the road transportation sector by 2050 under the BAU and FULL scenarios for solar and wind capacity expansion. d Levelized cost of hydrogen ($ kgH2-1) through solar power expansion in 2024 and under a fast trajectory for increasing cost-competitiveness in 2050. e Levelized cost of hydrogen ($ kgH2-1) through wind power expansion in 2024 and under a fast trajectory for increasing cost-competitiveness in 2050. f Total annual cost of hydrogen production ($bn) under different scenarios for renewable capacity expansion and varying trajectories for increasing cost-competitiveness till 2050. g Total reduction in EU natural gas reliance based on the use of green hydrogen in various heavy industries including iron and steel, non-ferrous metal, cement/clinker, lime-burning, container glass, flat glass, board and packaging paper, graphic paper, tissue paper, chemical pulp, and recovered fibers, refining, ammonia, methanol, other chemicals, and the operation of heavy trucks in the road transportation sector through 2050 under the BAU and FULL scenarios for solar and wind capacity expansion. The maps were created using the Flourish Studio visualization tool.
The sectoral disaggregation in Fig. 3c shows that these benefits are concentrated in energy-intensive industries, such as iron and steel, non-ferrous metals, non-metallic minerals, refining, chemicals, and heavy trucks in the road transportation sector. This breakdown is further supported by Fig. 3g, which illustrates the reduction in natural gas consumption across detailed heavy industrial sectors under both BAU and FULL scenarios. Additional sector-specific insights for individual EU countries are depicted in the supplementary analysis (Supplementary Figs. 5-11 and Supplementary Figs. 15–21). Figure 3d, e illustrate that rapid advancements in the cost-competitiveness of solar and wind power installations can reduce the levelized cost of hydrogen (LCOH) by up to 60.2% under the fast cost trajectory by 2050. These trends are further reflected in the total hydrogen production costs presented in Fig. 3f. Across all scenarios, the total cost of hydrogen production remains below $49.6 bn by 2050, with the FULL-wind scenario contributing the most to overall expenditure due to higher output volumes.
Carbon offsetting powered by renewables yields significant decarbonization benefits
In addition to emissions reductions through electrification and green hydrogen utilization, carbon offsetting via DAC, powered by solar and wind power expansion, offers complementary decarbonization benefits. As depicted in Fig. 4a, the FULL-wind scenario enables up to 6.0 GtCO2 in cumulative CO2 removal by 2050, while the PARTIAL-wind scenario achieves 3.8 GtCO2. The FULL-solar and PARTIAL-solar scenarios yield comparatively lower contributions of 1.8 and 1.2 GtCO2, respectively. These results suggest that even moderate capacity expansion pathways, such as PARTIAL-wind and PARTIAL-solar, can support substantial removal volumes within more constrained deployment conditions. Figure 4c–f illustrate country-level variations in CO2 removal volumes under the BAU and FULL scenarios. Countries, such as Germany, France, Spain, and the Netherlands exhibit higher capture outputs, reflecting a combination of aggressive renewable expansion and DAC infrastructure deployment. The spatial distribution of storage capacity utilization (Fig. 4g–j) further highlights regional variation in saturation levels by 2050, reinforcing the importance of country-specific strategies to align renewable expansion for carbon offsetting strategy with geological storage feasibility. Technological requirements, such as DAC unit capacities, heat pump installations, and CO2 pipeline infrastructure, needed to operationalize carbon removal strategies across EU countries under the investigated scenarios are depicted in the supplementary analysis (Supplementary Figs. 58–59).
a Cumulative carbon captured (GtCO2) through DAC systems in the EU under the different solar and wind power growth scenarios. b Total annual cost of carbon capture ($bn) through DAC systems under different scenarios for solar and wind power expansion and the fast trajectory for increasing cost-competitiveness till 2050. c–f Cumulative carbon captured (MtCO2) through DAC systems in different EU countries under the BAU and FULL scenarios for solar and wind capacity expansion. g–j Percentage of CO2 storage capacity utilized (%) in different EU countries under the BAU and FULL scenarios for solar and wind capacity expansion. k Levelized cost of carbon capture ($ tCO2-1) through DAC systems based on solar power expansion in 2024 and under a fast trajectory for increasing cost-competitiveness in 2050. l Levelized cost of carbon capture ($ tCO2-1) through DAC systems based on wind power expansion in 2024 and under a fast trajectory for increasing cost-competitiveness in 2050. The maps were created using the Flourish Studio visualization tool.
Despite the notable CO2 removal potential, Fig. 4b highlights that total carbon capture costs remain high, ranging from $21.9 bn under the BAU-solar scenario to $177.4 bn under the FULL-wind scenario by 2050, even under a fast cost-reduction trajectory. These figures reflect the capital-intensive nature of DAC infrastructure, which dominates total cost outcomes and results in only marginal variation across the slow, nominal, and fast trajectories for renewable capacity expansion. The PARTIAL-solar and PARTIAL-wind scenarios yield projected costs of $41.0 bn and $114.3 bn, respectively, illustrating intermediate investment levels with substantial CO2 removal outcomes. Figure 4k and l present the levelized cost of carbon capture (LCOC) for solar- and wind-powered DAC infrastructure. Under the fast trajectory, the LCOC declines by up to 41.5% across EU member states by 2050, reflecting steady improvements in cost-effectiveness. While variation across cost trajectories remains limited, the long-term decline highlights opportunities for strategic investments to support carbon removal as part of a broader decarbonization portfolio.
Discussion
In light of the recent geopolitical tensions and the pressing need for robust policy measures, this work offers a perspective by targeting sector-specific reductions in natural gas consumption as a central metric to align energy security with climate goals. The proposed scenario framework demonstrates how strategic interventions, such as electrification and green hydrogen utilization, can be tailored to natural gas consumption profiles across EU member states, enabling a more targeted approach to prevent conflict-induced energy crises that lead to heightened consumer prices60 and increased public expenditure to protect vulnerable populations from the resulting impact61. Achieving the REPowerEU 2030 policy targets19,20 is a critical step in this direction, supported by recent progress in expediting renewable energy permitting62 and the establishment of industrial alliances63. In this context, the results from the FULL scenarios for solar and wind power expansion, aligned with these targets, indicate the potential to reduce gross inland natural gas consumption through electrification by up to 32.8% in 2030 and 50.9% by 2050. This reduction translates to sector-specific declines of 75.9, 67.4, and 68.6% in the electricity and heating, industrial, and road transportation sectors, respectively, by 2050. These insights suggest that renewable energy incentives should be designed as sector-informed mechanisms that account for differences in deployment needs, such as grid integration support64 and dedicated schemes for clean industrial clusters65, aligning with the EU strategy for energy system integration, which emphasizes greater electrification of end-use sectors66. Similarly, green hydrogen can play a critical role in reducing natural gas reliance in hard-to-abate sectors, such as heavy industries. Results from the FULL capacity expansion scenarios indicate that green hydrogen deployment can avoid up to 10.3% of gross inland natural gas consumption and yield cumulative emissions reductions exceeding 947.5 MtCO2 by 2050. By evaluating this potential at a spatial and sectoral level, this analysis underscores the strategic relevance of EU hydrogen initiatives67, which support the development of electrolyzer capacity, and distribution infrastructure, and facilitate industrial uptake of green hydrogen across member states68. Moreover, given the differentiated and essential role of green hydrogen revealed through scenario-based analysis, sector-specific Contracts for Difference69,70 can serve as targeted policy instruments to ensure deployment certainty and alignment with energy security and decarbonization objectives.
Over the years, technological advancements have improved the cost-effectiveness of renewable power generation71,72 and green hydrogen production73,74, which play a pivotal role in reducing fossil fuel use75,76. The analysis demonstrates that under the FULL implementation scenario, targeted to reduce sectoral natural gas consumption across the EU, the annual total cost of electrification in 2050 can be reduced by up to 19.9 and 13.7% for solar and wind power installations, respectively, when comparing fast and slow cost-reduction trajectories. This finding underscores the importance of continued learning in lowering the total cost of transition. Furthermore, the LCOE shows a projected decline of up to 61.5 and 46.2%, and the LCOH by up to 60.2 and 41.3%, for solar and wind power, respectively, by 2050 across EU member states, with pronounced regional variation, highlighting that uniform incentive schemes may lead to misallocated support and reinforcing the need for regionally differentiated policy measures. Similarly, the annual total hydrogen production costs vary from $7.3 to $49.5 bn across the investigated scenarios in 2050, providing an indicative cost range that can inform strategic planning for industrial stakeholders in hard-to-abate sectors. As such, the economic implications of this transition offer scenario-based insights across stakeholder groups, enabling policymakers to align support instruments with sectoral and temporal differences in natural gas substitution potential across regions, while allowing industrial actors to evaluate the competitiveness of electrification and hydrogen deployment under varying cost trajectories. However, the realization of these cost benefits also hinges on policy measures that ensure infrastructure and supply chain readiness, such as mitigating potential bottlenecks in the availability of key solar and wind power components. Thus, further government incentives focusing on research and development77 and advanced manufacturing and installation processes that reduce “soft costs“78 may be necessary to ensure adequate supply and accelerate cost reductions in wind and solar power expansion.
The EU’s energy landscape faces a pivotal moment due to the evolving geopolitical events of recent years. While domestic natural gas production in the EU declined by 9% in the initial nine months of 202279 and by 18.6% in 2023, compared to the previous year80, a defining shift occurred with the sharp reduction in imports from Russia, falling from over 40% in 2021 to around 11% by 20244, triggered by the geopolitical fallout of the conflict. This disruption prompted an urgent reassessment of energy security strategies across member states81. For instance, the EU diversified its energy imports, notably increasing natural gas supplies from the US by 138.6% over the same period4. However, this reconfiguration introduced further strategic complexities. Recent shifts in US foreign policy discourse signal a potential inclination to frame energy exports as essential geopolitical levers82, such as in trade negotiations83, thereby highlighting strategic considerations surrounding the long-term reliability of US energy supplies84. Moreover, the evolving geopolitical landscape reveals that international alliances are increasingly fluid85, shaped by shifting strategic interests. In this context, the findings of this work underscore the need for a multi-layered strategy that combines domestic electrification and green hydrogen deployment in the investigated scenarios (Figs. 1 and 3), reducing gross inland natural gas consumption by up to 61.3% by 2050, with further improvements achievable through coordinated intra-EU trade and selective international partnerships. While regional integration within the EU can unlock clean electricity and hydrogen trade opportunities by leveraging surplus capacities in specific member states (Supplementary Figs. 23-24), the extent of reliance on external suppliers must be approached pragmatically. In order to avoid substituting one dependency for another, residual sector-specific substitution needs (Supplementary Fig. 25) should guide the design of essential future trade strategies to prevent a recurrence of past vulnerabilities. For example, in sectors, such as electricity and heating, light industries, and segments of the road transportation sector, clean energy electrification through international corridors can play a significant role. In contrast, for hard-to-abate sectors like heavy industries, green hydrogen carriers represent more effective alternatives to reduce natural gas reliance.
The evaluation of multiple scenarios in this analysis addresses uncertainties associated with geopolitical disruptions and technological developments in the context of aligning EU energy security with decarbonization goals. The scenario design includes technology-specific capacity expansion pathways, BAU-solar, BAU-wind, PARTIAL-solar, PARTIAL-wind, FULL-solar, and FULL-wind, which reflect varying levels of strategic intervention, capturing different geopolitical responses and policy ambitions. Each scenario enables the exploration of energy security, climate mitigation benefits, and economic implications under alternative future conditions. Technological uncertainty is addressed by overlaying each policy-driven scenario with distinct cost trajectories, slow, nominal, and fast, reflecting potential variations in learning rates and deployment challenges for clean energy installations. This multi-scenario framework offers a comprehensive spectrum of potential outcomes that can inform adaptive strategies in response to changing geopolitical dynamics and technological developments. For instance, policymakers can derive actionable insights from the FULL scenarios, which underscores the importance of aggressive and early investments in renewable capacity deployment to achieve substantial reductions in natural gas consumption and build long-term security. The PARTIAL scenarios demonstrate a balanced approach, showing how moderate renewable energy growth consistently strengthens energy security, while the BAU scenarios highlight the vulnerabilities associated with delayed transitions. Additionally, the modeling framework emphasizes strategic diversification across electrification, hydrogen production, and carbon offsetting to improve robustness across sectors. For example, while electrification is targeted for light industries within the industrial sector and specific segments of road transportation (passenger cars, light commercial vehicles, buses, and coaches), green hydrogen is deployed as a versatile solution for hard-to-abate sectors, such as heavy industries and the operation of heavy trucks. By integrating policy-driven intervention scenarios, evolving cost dynamics, and sectoral differentiation, this analysis offers a strategic foundation for aligning energy security and climate goals under uncertain geopolitical and technological futures.
While previous studies have also explored alternate energy pathways for Europe, providing valuable insights through a focused examination of renewable investments33, hydrogen infrastructure34, or region-specific crisis response to recent geopolitical tensions2, this work presents a comprehensive evaluation of strategic scenarios incorporating electrification, green hydrogen, and carbon offsetting strategies. For instance, Ruhnau et al.2 highlight the maximum reductions in natural gas consumption during the 2022 energy crisis, estimating savings of 10.6 TWh in industry and 5.9 TWh in the power sector in Germany. These reductions reflect an immediate crisis response during specific months in 2022; however, this study’s analysis of the FULL scenarios for solar and wind capacity expansions with green hydrogen deployment indicates that up to 31.0 and 101.0 TWh of industrial natural gas consumption in Germany can be reduced by 2050, respectively. Similarly, reductions in the electricity and heating sector can reach 220.8 and 433.0 TWh under the same scenarios and time horizon, underscoring the value of sustained and tailored renewable deployment strategies that account for region-specific sectoral demand profiles. Shirizadeh et al.86 estimate that clean hydrogen (produced from low-carbon electricity via electrolysis or natural gas with abated CO2) can potentially meet nearly a quarter of Europe’s final energy demand by 2050. van der Zwaan et al.87 indicate that hydrogen can constitute approximately 6% of final energy consumption in Europe by mid-century under a deep decarbonization scenario. While these studies offer pertinent estimates of hydrogen’s role in final energy demand, this analysis illustrates the contribution of green hydrogen, produced solely from renewable electricity, to reducing gross inland natural gas consumption across the EU. Under the BAU, PARTIAL, and FULL scenarios for solar and wind power expansion, green hydrogen alone accounts for a 1.7% to 10.3% reduction in natural gas use by 2050, providing sector-specific insights for energy security planning. van Ouwerkerk et al.33 evaluate the economic and environmental benefits of residential renewable investments for single-family homes in Germany, identifying solar PV systems as a no-regret strategy during and beyond the energy crisis. Complementing this perspective and reinforcing the strategic role of solar power installations, the policy-driven scenarios evaluated in this analysis, when combined with targeted interventions, can reduce gross inland natural gas consumption in Germany and the EU by 21.6% to 42.9% and 17.2% to 37.0%, respectively, by 2050, translating into climate benefits of 0.6 to 1.5 GtCO2 and 2.0 to 5.4 GtCO2 in emissions reductions. Moreover, the EU action plan to address the energy crisis also outlines the role of diversifying natural gas sources81. This pathway focuses on establishing agreements with alternative suppliers and infrastructure upgrades, such as investment in terminals and gas interconnectors. These measures can alleviate energy security concerns, at least in the near term, by expanding supply routes; however, they do not inherently contribute to long-term climate mitigation. In contrast, the proposed strategies in this analysis center on reducing sector-specific natural gas consumption across the EU as a structural metric, thereby aligning energy security planning with the EU’s climate objectives.
This work investigates various scenarios for renewable capacity growth, incorporating the role of electrification potential, green hydrogen utilization, and carbon offsetting measures, thereby providing insights for EU energy security and decarbonization goals. However, some limitations provide opportunities for future improvements. While the proposed framework adopts a sectoral classification to evaluate natural gas displacement through renewable-driven strategies (Supplementary Fig. 62), it can be strengthened by incorporating more granular representations that capture the evolution of emerging industrial pathways and the growing feasibility of electrification in heavy industries88. The framework can benefit from accounting for extreme weather events and interannual variability, which may influence the long-term resilience of the energy system. Furthermore, carbon credit mechanisms were not included in the analysis, as their evaluation lies beyond the scope of this study, which centers on a scenario-based assessment of renewable expansion pathways and targeted strategies for reducing natural gas dependence and associated emissions. Although this study does not utilize the value-adjusted LCOE (VALCOE) approach89, the findings by the IEA indicate that the adjustments required to the LCOE in the case of solar PV and wind power with storage are relatively modest90. This finding suggests that the current methodology provides relevant insights into the affordability of the investigated energy pathways. Nevertheless, future work incorporating the VALCOE approach can further refine the analysis, especially as technologies and market dynamics evolve.
Methods
Data collection and sources
In order to ensure the robustness of the energy systems modeling framework used in this work, comprehensive data sources were utilized throughout the analysis. The scenarios for renewable capacity expansion were designed to reflect both ambitious policy benchmarks and historical trends. Specifically, renewable capacity benchmarks for 2030, modeled under the REPowerEU initiative by the European Commission19,20, were used to establish the ambitious targets for solar and wind power deployment. Capacity projections for 2040 and 2050 were based on policy targets outlined in documentation from the European Commission21, aligning with the EU’s long-term climate goals. For historical trends, trajectories for solar and wind power capacities were derived from the database by IRENA91. To evaluate economic implications across scenarios, cost trajectories for solar and wind power installations were obtained from the Annual Technology Baseline by the National Renewable Energy Laboratory59. Moreover, sector-specific natural gas consumption and import dependency across EU countries were obtained from Eurostat92 to support the assessment of electrification, hydrogen deployment, and carbon offsetting strategies. The electricity demands for EU countries at future time horizons were taken from previous literature93, while the hourly load profiles were sourced from the European Network of Transmission System Operators for Electricity94.
As part of the electrification strategy, the electricity and natural gas prices were obtained from Eurostat95,96. Hydrogen consumption data and the corresponding natural gas requirements across various industrial sectors were gathered from the European Hydrogen Observatory97,98. Data on the repurposed hydrogen pipeline infrastructure across EU countries was derived from the Europe Gas Tracker99 and the European Hydrogen Backbone100, enabling spatially resolved assessments of hydrogen transport requirements. In addition, local CO2 storage capacities were obtained from the EU GeoCapacity documentation by the European Commission101 to support the carbon offsetting strategy. Lastly, detailed equipment specifications102,103,104,105 and cost components106,107,108,109 for electrolyzers, heat pumps, battery storage, and DAC infrastructure were included to comprehensively evaluate the economic implications of sector-specific interventions for energy security and climate mitigation across the EU.
Systems analysis framework
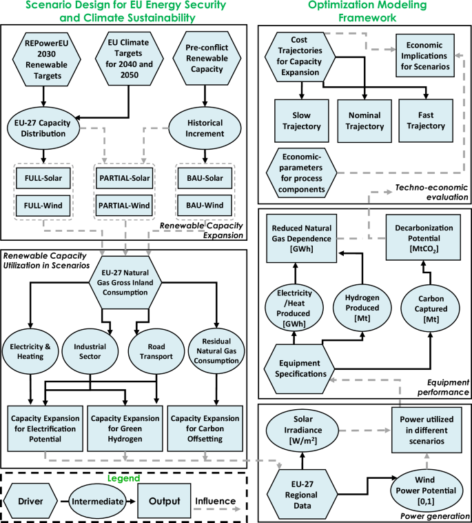
In this work, we utilize the energy systems modeling framework, depicted in Fig. 5, to strategically enhance EU energy security while supporting climate mitigation efforts amid the evolving geopolitical landscape. Previously used frameworks, such as TIMES25, MESSAGE26, OSeMOSYS110, Calliope111, and PyPSA-Eur112, provide valuable insights into least-cost energy system configurations, operational dispatch modeling, and transmission network representation. For instance, these frameworks estimate the energy system configurations that minimize cost based on energy service demands projected from macroeconomic indicators, such as population or GDP28,113. However, a targeted emphasis on sector-specific natural gas reduction, a critical dimension exposed by recent geopolitical disruptions114,115, remains largely unexplored. Addressing this gap, the proposed framework integrates a detailed scenario design, driven by renewable capacity expansion, with an optimization modeling framework to enable a holistic evaluation of how policy-driven interventions and technological advancements can shape the EU’s ability to decarbonize and secure its energy supply.
Note: hexagons indicate drivers and determinants, ovals with solid lines denote intermediate values, rectangles represent outputs, and dashed lines with arrows denote influences between two variables. EU European Union, BAU Business-as-usual.
The scenario design in this work leverages the expansion of solar and wind power capacities, recognizing their increasing importance for strengthening energy security in response to geopolitical disruptions20,48, and for achieving climate targets49. These scenarios span a comprehensive spectrum of renewable energy growth trajectories, from business-as-usual increments based on historical trends to ambitious expansion aligned with policy momentum, enabling structured comparisons across varying levels of deployment. Within this framework, the systematic evaluation of strategic interventions, including electrification, green hydrogen production, and carbon offsetting, directly supports the EU’s dual goals of reducing natural gas dependency and long-term climate mitigation. To reflect the diverse energy needs across the EU, the analysis incorporates the distribution of gross inland consumption of natural gas across key sectors, including electricity and heating, the industrial sector (light and heavy industries), road transportation, and residual uses. This sector-specific breakdown forms the foundation for targeted renewable capacity utilization in each scenario, ensuring that deployment strategies are guided by demand characteristics (Supplementary Figs. 61–62) rather than purely cost-optimization. By capturing these differentiated sectoral pathways, the scenario framework provides policy-relevant insights into how renewable-driven strategies can collectively advance energy security and emissions mitigation across the EU.
Building upon this scenario design, this work employs an economic optimization paradigm, as used in previous studies116,117,118,119,120, which maximizes the net present value (NPV) of targeted strategies, including electrification, green hydrogen deployment, and carbon offsetting, implemented in alignment with renewable capacity expansion. This approach enables a structured evaluation of how the economic feasibility of each scenario evolves alongside its decarbonization potential and contribution to energy security. In order to incorporate spatial characteristics, the framework integrates regional data for solar irradiance and wind power potential to assess renewable energy installations across different EU countries. Detailed equipment specifications, such as battery storage and interface capacities for electricity supply, heat pumps for thermal end uses, electrolyzers for green hydrogen production, and DAC systems for carbon removal, are embedded to estimate deployment needs across strategies. To account for future uncertainties in technology costs, the framework includes projections for improvements in the cost-effectiveness of renewable installations under distinct trajectories59. In addition, it captures evolving cost-competitiveness for other infrastructure components based on the learning rate method121 and established benchmarks from the previous literature104,122. This approach enables a detailed evaluation of how technological advancements can influence the economic feasibility of each scenario.
Therefore, by incorporating scenario-specific assumptions on renewable capacity expansion, regional data for sector-specific natural gas consumption, and future-oriented economic assessments, the proposed framework provides a comprehensive basis for evaluating EU energy security and climate mitigation strategies. This approach enables the temporal and spatial assessment of natural gas reduction potential, emissions mitigation, and the cost-effectiveness of electrification, hydrogen deployment, and carbon offsetting strategies across diverse sectors and regional contexts.
Scenario design
We consider three scenarios for the policy-driven expansion of solar and wind power capacities in the EU, categorized as FULL, PARTIAL, and BAU implementation (Supplementary Fig. 60). The FULL scenario reflects an ambitious policy response aligned with the REPowerEU targets for 2030, which aim to reduce dependence on fossil energy sources and accelerate the clean energy transition19,20. To extend this trajectory beyond 2030, this scenario incorporates the EU’s renewable capacity benchmarks associated with achieving a 90% emissions reduction by 2040 and net-zero by 205021. At the other end of the spectrum, the BAU scenario reflects a continuation of historical growth trends in solar and wind power capacities, representing a lower-bound pathway that assumes no additional acceleration in response to recent geopolitical disruptions. Lastly, the PARTIAL scenario represents an intermediate response, where geopolitical tensions moderately influence renewable energy adoption but full-scale deployment is constrained by higher costs14 and potential economic slowdowns15. Instead of assuming a fully accelerated adoption, this scenario averages between the BAU and FULL implementation scenarios, highlighting both the potential for renewable energy growth and the limitations posed by geopolitical and economic uncertainties (summarized in Supplementary Table 2).
Given the uncertainty surrounding the economic implications of geopolitical tensions, potentially leading to higher costs and economic slowdowns, it is crucial to consider a comprehensive spectrum of future cost trajectories. In addition to the scenarios for renewable capacity expansion, we incorporate three cost development trajectories, slow, nominal, and fast, to reflect varying rates of improvement in the cost-competitiveness of solar and wind power installations. These trajectories are based on the Annual Technology Baseline developed by NREL59. Specifically, the associated cost projections (Supplementary Tables 9–10) are incorporated into the optimization modeling framework to evaluate the economic implications for each scenario, as shown in Fig. 5. This layered approach enables a robust assessment of how different market conditions and technology learning rates may influence the feasibility of renewable deployment strategies.
The sector-specific breakdown of gross inland natural gas consumption provides the analytical foundation for renewable capacity expansion aligned with targeted strategies, including electrification, green hydrogen deployment, and carbon offsetting across the EU, with scenario-specific implications illustrated in the supplementary analysis (Supplementary Figs. 63–65). The analysis considers the use of electrification strategy for the electricity and heating sector, light industries (including transportation equipment, machinery, mining and quarrying, food, beverages, and tobacco, wood and wood products, construction, and textile and leather), and the road transportation sector (passenger cars, light commercial vehicles, buses, and coaches). Green hydrogen is deployed in hard-to-abate sectors to replace natural gas in heavy industries, including iron and steel, non-ferrous metals, non-metallic minerals (constituting cement/clinker, lime-burning, container glass, flat glass), paper, pulp, and printing (constituting board and packaging paper, graphic paper, tissue paper, chemical pulp, and recovered fibers), as well as industrial sectors with natural gas dependence due to inherent hydrogen use (refining, ammonia, methanol, and other chemicals) and the operation of heavy trucks in the road transportation sector. The categorization of light and heavy industries for electrification and hydrogen adoption is based on the IEA’s classifications123,124. In order to address residual natural gas consumption, the analysis incorporates carbon offsetting using solid-sorbent DAC systems, which can operate solely on electricity derived from clean energy sources125 and require low regeneration temperatures126. Additional details related to the reference energy systems are included in the supplementary information (Supplementary Methods; Supplementary Tables 3–5).
Optimization modeling framework
In this section, we introduce the optimization modeling framework for assessing the economic implications of the proposed scenarios. This framework aims to align the economic feasibility of investigated scenarios with the EU’s strategic goal of enhancing energy security and climate mitigation, emphasizing the efficient use of renewable energy expansion. The general systems optimization framework used in this study maximizes the NPV for the different strategies, including electrification, green hydrogen deployment, and carbon offsetting, subject to load balance constraints (Supplementary Equations 1–12), operational constraints (Supplementary Equations 13–83), and techno-economic evaluation constraints (Supplementary Equations 84–130). The detailed equations are presented in the supplementary material (Supplementary Methods).
The constraints in the model account for the different strategies, including electrification, green hydrogen deployment, and carbon offsetting, along with the varying cost-competitiveness trajectories for renewable power installations and technologies, such as electrolyzers, DAC, heat pumps, battery storage, and battery interface. An hourly resolution timescale is applied to capture fluctuations in wind and solar power generation, which impacts the equipment sizing and economic viability of renewable power capacities in different strategies. The proposed framework spans the progression from 2024 to 2050, reflecting the long-term goals for energy security and climate benefits. It incorporates geographical variability across EU countries, capturing regional differences in energy demands, resources, and renewable energy potential. The load balance constraints account for renewable power generation based on regional data for solar irradiation and wind power potential, ensuring power supply distribution among the respective technologies across the different strategies. The operational constraints govern the equipment performance, such as the energy consumption by the heat pump units, electrolyzer infrastructure, and DAC units. Additionally, these constraints define the maximum power allocated to different equipment, considering the number of units deployed and their individual capacities. The economic evaluation in the study accounts for the annual cash flows and total capital investments across the strategies. The capital expenditure for the different process components is computed using unit capital cost and the number of units utilized. The operating costs are estimated by summing the operational and maintenance cost units in different time intervals or as a percentage of the capital cost for each year of operation. Components of the total operating cost also include the storage and transportation costs for captured CO2. Based on the considered project life, we apply the double-depreciation method to calculate the corresponding salvage values for the equipment used. Detailed input parameters are presented in the supplementary material (Supplementary Tables 6–13).
Data availability
All data needed to evaluate the conclusions in the study have been provided in the Supplementary Information and deposited in GitHub [https://github.com/PEESEgroup/EU-Energy-Project]. Source data are provided with this paper.
Code availability
All code needed to evaluate the conclusions in the study have been deposited in GitHub [https://github.com/PEESEgroup/EU-Energy-Project] and archived on Zenodo (https://doi.org/10.5281/zenodo.17664902).
References
Guan, Y. et al. Burden of the global energy price crisis on households. Nat. Energy 8, 304–316 (2023).
Ruhnau, O., Stiewe, C., Muessel, J. & Hirth, L. Natural gas savings in Germany during the 2022 energy crisis. Nat. Energy 8, 621–628 (2023).
Liu, L.-J. et al. Carbon emissions and economic impacts of an EU embargo on Russian fossil fuels. Nat. Clim. Change 13, 290–296 (2023).
Where does the EU’s gas come from? (European Council, https://www.consilium.europa.eu/en/infographics/eu-gas-supply/. Accessed 09 June 2025.
Global risks to the EU natural gas market (European Central Bank), https://www.ecb.europa.eu/press/economic-bulletin/focus/2023/html/ecb.ebbox202301_01~6395aa7fc0.en.html (Accessed 09 June 2025).
Energy security in the EU’s external policy (European Parliament, https://www.europarl.europa.eu/cmsdata/210517/EPRS_IDA(2020)649334_EN.pdf. Accessed 09 June 2025.
Europe relies primarily on imports to meet its natural gas needs (US EIA, https://www.eia.gov/todayinenergy/detail.php?id=51258. Accessed 09 June 2025.
Farzaneh-Gord, M. & Rahbari, H. R. Unsteady natural gas flow within pipeline network, an analytical approach. J. Nat. Gas. Sci. Eng. 28, 397–409 (2016).
Di Bella, G. et al. Natural gas in Europe: the potential impact of disruptions to supply. Energy Econ. 138, 107777 (2024).
Demski, C. et al. National context is a key determinant of energy security concerns across Europe. Nat. Energy 3, 882–888 (2018).
Shen, L. et al. National quantifications of methane emissions from fuel exploitation using high resolution inversions of satellite observations. Nat. Commun. 14, 4948 (2023).
Rogelj, J. et al. Credibility gap in net-zero climate targets leaves world at high risk. Science 380, 1014–1016 (2023).
Rekker, S. et al. Evaluating fossil fuel companies’ alignment with 1.5 °C climate pathways. Nat. Clim. Change 13, 927–934 (2023).
Geopolitical tensions are laying bare fragilities in the global energy system, reinforcing need for faster expansion of clean energy (IEA, https://www.iea.org/news/geopolitical-tensions-are-laying-bare-fragilities-in-the-global-energy-system-reinforcing-need-for-faster-expansion-of-clean-energy. Accessed 09 June 2025.
Energy Transition Momentum Slowing amid Rising Global Volatility, New Report Finds (World Economic Forum, https://www.weforum.org/press/2024/06/energy-transition-momentum-slowing-amid-rising-global-volatility-new-report-finds/. Accessed 09 June 2025.
Gökgöz, F. & Güvercin, M. T. Energy security and renewable energy efficiency in EU. Renew. Sustain. Energy Rev. 96, 226–239 (2018).
Matsumoto, K., Doumpos, M. & Andriosopoulos, K. Historical energy security performance in EU countries. Renew. Sustain. Energy Rev. 82, 1737–1748 (2018).
Wiese, F. et al. The key role of sufficiency for low demand-based carbon neutrality and energy security across Europe. Nat. Commun. 15, 9043 (2024).
REPowerEU (European Commission, https://commission.europa.eu/strategy-and-policy/priorities-2019-2024/european-green-deal/repowereu-affordable-secure-and-sustainable-energy-europe_en#documents. Accessed 26 January 2024.
Is the European Union on track to meet its REPowerEU goals? (IEA, https://www.iea.org/reports/is-the-european-union-on-track-to-meet-its-repowereu-goals. Accessed 26 January 2024.
EU climate target for 2040 (European Commission, https://ec.europa.eu/info/law/better-regulation/have-your-say/initiatives/13793-EU-climate-target-for-2040_en. Accessed 20 February 2024.
Rawtani, D., Gupta, G., Khatri, N., Rao, P. K. & Hussain, C. M. Environmental damages due to war in Ukraine: a perspective. Sci. Total Environ. 850, 157932 (2022).
Thorp, H. H. To solve climate, first achieve peace. Science 376, 7–7 (2022).
Zhang, Y. et al. Energy price shocks induced by the Russia-Ukraine conflict jeopardize wellbeing. Energy Policy 182, 113743 (2023).
Overview of TIMES Modelling Tool (IEA-ETSAP, https://iea-etsap.org/index.php/etsap-tools/model-generators/times. Accessed 09 June 2025.
Energy (MESSAGEix) (IIASA, https://docs.messageix.org/projects/models/en/stable/global/energy/index.html. Accessed 09 June 2025.
Howells, M. et al. OSeMOSYS: the open source energy modeling system: an introduction to its ethos, structure and development. Energy Policy 39, 5850–5870 (2011).
Hörsch, J., Hofmann, F., Schlachtberger, D. & Brown, T. PyPSA-Eur: an open optimisation model of the European transmission system. Energy Strategy Rev. 22, 207–215 (2018).
Pickering, B., Lombardi, F. & Pfenninger, S. Diversity of options to eliminate fossil fuels and reach carbon neutrality across the entire European energy system. Joule 6, 1253–1276 (2022).
Henke, H. T. J., Gardumi, F. & Howells, M. The open source electricity Model Base for Europe - An engagement framework for open and transparent European energy modelling. Energy 239, 121973 (2022).
Luxembourg, S. L., Salim, S. S., Smekens, K., Longa, F. D. & van der Zwaan, B. TIMES-Europe: an integrated energy system model for analyzing Europe’s energy and climate challenges. Environ. Modeling Assess. 30, 1–19 (2025).
Unnewehr, J. F., Schäfer, M., Weidlich, A. The value of network resolution – A validation study of the European energy system model PyPSA-Eur. 2022 Open Source Modelling and Simulation of Energy Systems (OSMSES); 2022 4-5 April 2022; p. 1-7. (OSMSES, 2022)
van Ouwerkerk, J. et al. Quantifying benefits of renewable investments for German residential Prosumers in times of volatile energy markets. Nat. Commun. 15, 8206 (2024).
Kountouris, I. et al. A unified European hydrogen infrastructure planning to support the rapid scale-up of hydrogen production. Nat. Commun. 15, 5517 (2024).
Devlin, A., Kossen, J., Goldie-Jones, H. & Yang, A. Global green hydrogen-based steel opportunities surrounding high quality renewable energy and iron ore deposits. Nat. Commun. 14, 2578 (2023).
Ueckerdt, F. et al. Potential and risks of hydrogen-based e-fuels in climate change mitigation. Nat. Clim. Change 11, 384–393 (2021).
Kazi, M.-K., Eljack, F., El-Halwagi, M. M. & Haouari, M. Green hydrogen for industrial sector decarbonization: costs and impacts on hydrogen economy in qatar. Computers Chem. Eng. 145, 107144 (2021).
Liu, W., Wan, Y., Xiong, Y. & Gao, P. Green hydrogen standard in China: standard and evaluation of low-carbon hydrogen, clean hydrogen, and renewable hydrogen. Int. J. Hydrog. Energy 47, 24584–24591 (2022).
Song, S. et al. Production of hydrogen from offshore wind in China and cost-competitive supply to Japan. Nat. Commun. 12, 6953 (2021).
Nuñez-Jimenez, A. & De Blasio, N. Competitive and secure renewable hydrogen markets: three strategic scenarios for the European Union. Int. J. Hydrog. Energy 47, 35553–35570 (2022).
Münster, M. et al. Perspectives on green hydrogen in Europe—during an energy crisis and towards future climate neutrality. Oxf. Open Energy 3, oiae001 (2024).
Kakoulaki, G. et al. Green hydrogen in Europe – A regional assessment: substituting existing production with electrolysis powered by renewables. Energy Convers. Manag. 228, 113649 (2021).
Blanco, H., Nijs, W., Ruf, J. & Faaij, A. Potential for hydrogen and power-to-liquid in a low-carbon EU energy system using cost optimization. Appl. Energy 232, 617–639 (2018).
Sgobbi, A. et al. How far away is hydrogen? Its role in the medium and long-term decarbonisation of the European energy system. Int. J. Hydrog. Energy 41, 19–35 (2016).
Seck, G. S. et al. Hydrogen and the decarbonization of the energy system in europe in 2050: A detailed model-based analysis. Renew. Sustain. Energy Rev. 167, 112779 (2022).
Dejonghe, M., Van de Graaf, T. & Belmans, R. From natural gas to hydrogen: navigating import risks and dependencies in Northwest Europe. Energy Res. Soc. Sci. 106, 103301 (2023).
2050 long-term strategy (European Commission, https://climate.ec.europa.eu/eu-action/climate-strategies-targets/2050-long-term-strategy_en#documentation. Accessed 05 October 2024.
Fit for 55 (European Council, https://www.consilium.europa.eu/en/policies/green-deal/fit-for-55-the-eu-plan-for-a-green-transition/. Accessed 26 January 2024.
Cherp, A., Vinichenko, V., Tosun, J., Gordon, J. A. & Jewell, J. National growth dynamics of wind and solar power compared to the growth required for global climate targets. Nat. Energy 6, 742–754 (2021).
Dong, H. et al. Sub-technology market share strongly affects critical material constraints in power system transitions. Nat. Commun. 16, 1285 (2025).
Lu, T. et al. India’s potential for integrating solar and on- and offshore wind power into its energy system. Nat. Commun. 11, 4750 (2020).
Dupré la Tour, M.-A. Photovoltaic and wind energy potential in Europe – A systematic review. Renew. Sustain. Energy Rev. 179, 113189 (2023).
Direct Air Capture 2022-A key technology for net zero (IEA, https://www.iea.org/reports/direct-air-capture-2022. Accessed 24 September 2024.
Union certification framework for carbon removals (European Commission, https://eur-lex.europa.eu/legal-content/EN/TXT/?uri=CELEX%3A52022PC0672. Accessed 09 June 2025.
The Economics of Direct Air Carbon Capture and Storage (Global CCS Institute, https://www.globalccsinstitute.com/resources/publications-reports-research/the-economics-of-direct-air-carbon-capture-and-storage/. Accessed 09 June, 2025.
Gøtske, E. K., Andresen, G. B., Neumann, F. & Victoria, M. Designing a sector-coupled European energy system robust to 60 years of historical weather data. Nat. Commun. 15, 10680 (2024).
Tong, D. et al. Geophysical constraints on the reliability of solar and wind power worldwide. Nat. Commun. 12, 6146 (2021).
Capellán-Pérez, I., de Castro, C. & Arto, I. Assessing vulnerabilities and limits in the transition to renewable energies: Land requirements under 100% solar energy scenarios. Renew. Sustain. Energy Rev. 77, 760–782 (2017).
Mirletz, B. et al. Annual Technology Baseline: The 2023 Electricity Update (NREL, https://atb.nrel.gov/electricity/2023/technologies. Accessed 26 January 2024.
Impact of Russia’s invasion of Ukraine on the markets: EU response (European Council, https://www.consilium.europa.eu/en/policies/eu-response-russia-military-aggression-against-ukraine-archive/impact-of-russia-s-invasion-of-ukraine-on-the-markets-eu-response/. Accessed 09 June 2025.
More Targeted Support Needed to Protect the Most Vulnerable, Combat Poverty (World Bank Group, https://www.worldbank.org/en/news/press-release/2023/05/18/more-targeted-support-needed-to-protect-the-most-vulnerable-in-the-eu-combat-poverty. Accessed 09 June 2025.
Accelerating permitting for renewable energy (European Commission, https://reform-support.ec.europa.eu/accelerating-permitting-renewable-energy_en. Accessed 26 January 2024.
REPowerEU: New industrial Alliance to boost the EU’s solar power and energy security (European Commission, https://ec.europa.eu/commission/presscorner/detail/en/IP_22_7617. Accessed 26 January 2024.
Energetic efforts needed to level up the EU electricity grid (European Union, https://www.eca.europa.eu/en/news/NEWS-RV-2025-01. Accessed 09 June 2025.
Clean Industrial Deal (European Commission, https://commission.europa.eu/topics/eu-competitiveness/clean-industrial-deal_en. Accessed 09 June 2025.
Energy system integration (European Commission, https://energy.ec.europa.eu/topics/eus-energy-system/energy-system-integration_en. Accessed 09 June 2025.
Hydrogen (European Commission, https://energy.ec.europa.eu/topics/eus-energy-system/hydrogen_en. Accessed 09 June 2025.
The EU’s industrial policy on renewable hydrogen – Legal framework has been mostly adopted – time for a reality check (European Union, https://www.eca.europa.eu/en/publications/SR-2024-11. Accessed 09 June 2025.
European Commission is considering Contracts for Difference for green hydrogen offtakers (Hydrogen Insight, https://www.hydrogeninsight.com/policy/exclusive-european-commission-is-considering-contracts-for-difference-for-green-hydrogen-offtakers/2-1-1561729. Accessed 09 June 2025.
The European Hydrogen Bank – Europe’s latest effort to enable the continent’s hydrogen revolution (Clean Air Task Force, https://www.catf.us/2023/11/european-hydrogen-bank-europes-latest-effort-enable-continents-hydrogen-revolution/. Accessed 09 June 2025.
Mehmood, U. et al. Evaluating the impact of digitalization, renewable energy use, and technological innovation on load capacity factor in G8 nations. Sci. Rep. 13, 9131 (2023).
Baratsas, S. G. et al. A framework to predict the price of energy for the end-users with applications to monetary and energy policies. Nat. Commun. 12, 18 (2021).
Service, R. F. New electrolyzer splits water on the cheap. Science 367, 1181–1181 (2020).
Chong, L. et al. La- and Mn-doped cobalt spinel oxygen evolution catalyst for proton exchange membrane electrolysis. Science 380, 609–616 (2023).
Zhao, H. et al. Raw biomass electroreforming coupled to green hydrogen generation. Nat. Commun. 12, 2008 (2021).
Hepburn, C. et al. The technological and economic prospects for CO2 utilization and removal. Nature 575, 87–97 (2019).
Hille, E., Althammer, W. & Diederich, H. Environmental regulation and innovation in renewable energy technologies: Does the policy instrument matter? Technol. Forecast. Soc. Change 153, 119921 (2020).
Klemun, M. M., Kavlak, G., McNerney, J. & Trancik, J. E. Mechanisms of hardware and soft technology evolution and the implications for solar energy cost trends. Nat. Energy 8, 827–838 (2023).
How to Avoid Gas Shortages in the European Union in 2023 (IEA, https://www.iea.org/reports/how-to-avoid-gas-shortages-in-the-european-union-in-2023. Accessed 09 June 2025.
Natural gas supply statistics (Eurostat, https://ec.europa.eu/eurostat/statistics-explained/index.php?title=Natural_gas_supply_statistics. Accessed 09 June 2025.
EU action to address the energy crisis (European Commission, https://commission.europa.eu/topics/energy/eu-action-address-energy-crisis_en. Accessed 09 June 2025.
How LNG Exports Will Define U.S. Energy Policy Under Trump 2.0 (Forbes, https://www.forbes.com/sites/arielcohen/2025/02/27/how-lng-exports-will-define-us-energy-policy-under-trump-20/. Accessed 09 June 2025.
Back to Russian gas? Trump-wary EU has energy security dilemma (Reuters, https://www.reuters.com/business/energy/back-russian-gas-trump-wary-eu-has-energy-security-dilemma-2025-04-14/. Accessed 09 June 2025.
Gas and The Green Deal: The Geopolitics of Tariffs between Trump, the EU and China (ECCO-The Italian Climate Change Think Tank, https://eccoclimate.org/gas-and-the-green-deal-the-geopolitics-of-tariffs-between-trump-the-eu-and-china/. Accessed 09 June 2025.
Alliances in a Shifting Global Order: Rethinking Transatlantic Engagement with Global Swing States (The German Marshall Fund of the United States, https://www.gmfus.org/news/alliances-shifting-global-order-rethinking-transatlantic-engagement-global-swing-states. Accessed 09 June 2025.
Shirizadeh, B. et al. The impact of methane leakage on the role of natural gas in the European energy transition. Nat. Commun. 14, 5756 (2023).
van der Zwaan, B. et al. Electricity- and hydrogen-driven energy system sector-coupling in net-zero CO2 emission pathways. Nat. Commun. 16, 1368 (2025).
Lechtenböhmer, S., Nilsson, L. J., Åhman, M. & Schneider, C. Decarbonising the energy intensive basic materials industry through electrification – Implications for future EU electricity demand. Energy 115, 1623–1631 (2016).
Global Energy and Climate Model (IEA, https://www.iea.org/reports/global-energy-and-climate-model. Accessed 09 June 2025.
Projected Costs of Generating Electricity 2020 (IEA, https://www.iea.org/reports/projected-costs-of-generating-electricity-2020. Accessed 09 June 2025.
Renewable Energy Statistics 2023 (IRENA, https://www.irena.org/Publications/2023/Jul/Renewable-energy-statistics-2023. Accessed 22 February 2024.
Simplified energy balances (Eurostat, https://ec.europa.eu/eurostat/databrowser/view/NRG_BAL_S__custom_8310166/default/table?lang=en. Accessed 26 January 2024.
Hu, W., Scholz, Y., Yeligeti, M., Deng, Y. & Jochem, P. Future electricity demand for Europe: unraveling the dynamics of the Temperature Response Function. Appl. Energy 368, 123387 (2024).
Power Statistics (ENTSOE, https://www.entsoe.eu/data/power-stats/. Accessed 24 September 2024.
Electricity prices by type of user (Eurostat, https://ec.europa.eu/eurostat/databrowser/view/ten00117__custom_12604930/default/table?lang=en. Accessed 24 September 2024.
Gas prices by type of user (Eurostat, https://ec.europa.eu/eurostat/databrowser/view/ten00118/default/table?lang=en. Accessed 24 September 2024.
Hydrogen Demand (European Hydrogen Observatory, https://observatory.clean-hydrogen.europa.eu/hydrogen-landscape/end-use/hydrogen-demand. Accessed 24 September 2024.
Hydrogen Production (European Hydrogen Observatory, https://observatory.clean-hydrogen.europa.eu/hydrogen-landscape/production-trade-and-cost/hydrogen-production. Accessed 24 September 2024.
Europe Gas Tracker (Global Energy Monitor, https://globalenergymonitor.org/wp-content/uploads/2024/02/GEM_Europe_Gas_Tracker_2024.pdf. Accessed 24 September 2024.
A European Hydrogen Infrastructure Vision Covering 28 Countries (European Hydrogen Backbone, https://ehb.eu/files/downloads/ehb-report-220428-17h00-interactive-1.pdf. Accessed 24 September 2024.
EU GeoCapacity (European Commission, https://climate.ec.europa.eu/system/files/2016-11/geocapacity_en.pdf. Accessed 24 September 2024.
Niaz, H., Shams, M. H., Liu, J. & You, F. Mining bitcoins with carbon capture and renewable energy for carbon neutrality across states in the USA. Energy Environ. Sci. 15, 4426–4426 (2022).
Gürtürk, M. Economic feasibility of solar power plants based on PV module with levelized cost analysis. Energy 171, 866–878 (2019).
Fasihi, M., Weiss, R., Savolainen, J. & Breyer, C. Global potential of green ammonia based on hybrid PV-wind power plants. Appl. Energy 294, 116170 (2021).
Cox, J., Belding, S. & Lowder, T. Application of a novel heat pump model for estimating economic viability and barriers of heat pumps in dairy applications in the United States. Appl. Energy 310, 118499 (2022).
Global Assessment of Direct Air Capture Costs (IEAGHG, https://ieaghg.org/publications/global-assessment-of-direct-air-capture-costs/. Accessed 24 September 2024.
Jang, D., Kim, J., Kim, D., Han, W.-B. & Kang, S. Techno-economic analysis and Monte Carlo simulation of green hydrogen production technology through various water electrolysis technologies. Energy Convers. Manag. 258, 115499 (2022).
Smith, E. et al. The cost of CO2 transport and storage in global integrated assessment modeling. Int. J. Greenh. Gas. Control 109, 103367 (2021).
The European hydrogen market landscape (European Hydrogen Observatory, https://observatory.clean-hydrogen.europa.eu/sites/default/files/2023-11/Report%2001%20-%20November%202023%20-%20The%20European%20hydrogen%20market%20landscape.pdf. Accessed 24 September 2024.
Niet, T. et al. Developing a community of practice around an open source energy modelling tool. Energy Strategy Rev. 35, 100650 (2021).
Tröndle, T., Lilliestam, J., Marelli, S. & Pfenninger, S. Trade-offs between geographic scale, cost, and infrastructure requirements for fully renewable electricity in. Eur. Joule 4, 1929–1948 (2020).
Introduction (PyPSA-Eur, https://pypsa-eur.readthedocs.io/en/latest/introduction.html. Accessed 09 June 2025.
Limitations (PyPSA-Eur, https://pypsa-eur.readthedocs.io/en/latest/limitations.html. Accessed 09 June 2025.
How climate action can help deliver EU energy security (McKinsey & Company, https://www.mckinsey.com/industries/electric-power-and-natural-gas/our-insights/how-climate-action-can-help-deliver-eu-energy-security. Accessed 09 June 2025.
Strambo, C., Nilsson, M. & Månsson, A. Coherent or inconsistent? Assessing energy security and climate policy interaction within the European Union. Energy Res. Soc. Sci. 8, 1–12 (2015).
Comello, S. & Reichelstein, S. The emergence of cost effective battery storage. Nat. Commun. 10, 2038 (2019).
Wu, G. C. et al. Avoiding ecosystem and social impacts of hydropower, wind, and solar in Southern Africa’s low-carbon electricity system. Nat. Commun. 15, 1083 (2024).
Zhou, Y., Cao, S. & Hensen, J. L. M. An energy paradigm transition framework from negative towards positive district energy sharing networks—Battery cycling aging, advanced battery management strategies, flexible vehicles-to-buildings interactions, uncertainty and sensitivity analysis. Appl. Energy 288, 116606 (2021).
Lacal Arantegui, R. & Jäger-Waldau, A. Photovoltaics and wind status in the European Union after the Paris Agreement. Renew. Sustain. Energy Rev. 81, 2460–2471 (2018).
Ahmad, T. & Zhang, D. Renewable energy integration/techno-economic feasibility analysis, cost/benefit impact on islanded and grid-connected operations: a case study. Renew. Energy 180, 83–108 (2021).
Quality Guidelines for Energy System Studies (National Energy Technology Laboratory-US DOE, https://netl.doe.gov/node/7513. Accessed 26 January 2024.
Lim, D., Lee, B., Lee, H., Byun, M. & Lim, H. Projected cost analysis of hybrid methanol production from tri-reforming of methane integrated with various water electrolysis systems: technical and economic assessment. Renew. Sustain. Energy Rev. 155, 111876 (2022).
Light Industry (IEA, https://www.iea.org/energy-system/industry/light-industry#tracking. Accessed 24 September 2024.
Achieving Net Zero Heavy Industry Sectors in G7 Members (IEA, https://www.iea.org/reports/achieving-net-zero-heavy-industry-sectors-in-g7-members. Accessed 24 September 2024.
CCUS in Clean Energy Transitions (IEA, https://www.iea.org/reports/ccus-in-clean-energy-transitions. Accessed 26 January 2024.
Deutz, S. & Bardow, A. Life-cycle assessment of an industrial direct air capture process based on temperature–vacuum swing adsorption. Nat. Energy 6, 203–213 (2021).
Acknowledgements
This material is based upon work supported by the National Science Foundation (NSF) under Grant Numbers 1643244 and 2345579, as well as Schmidt Sciences, LLC.
Author information
Authors and Affiliations
Contributions
F.Y. and A.L. contributed to the study design, data processing, analysis, and result interpretation. A.L. and F.Y. wrote the manuscript. M.T. and N.P. revised the manuscript. F.Y., M.T., N.P., and A.L. reviewed the final manuscript.
Corresponding author
Ethics declarations
Competing interests
The authors declare no competing interests.
Peer review
Peer review information
Nature Communications thanks the anonymous reviewer(s) for their contribution to the peer review of this work. A peer review file is available.
Additional information
Publisher’s note Springer Nature remains neutral with regard to jurisdictional claims in published maps and institutional affiliations.
Supplementary information
Source data
Rights and permissions
Open Access This article is licensed under a Creative Commons Attribution-NonCommercial-NoDerivatives 4.0 International License, which permits any non-commercial use, sharing, distribution and reproduction in any medium or format, as long as you give appropriate credit to the original author(s) and the source, provide a link to the Creative Commons licence, and indicate if you modified the licensed material. You do not have permission under this licence to share adapted material derived from this article or parts of it. The images or other third party material in this article are included in the article’s Creative Commons licence, unless indicated otherwise in a credit line to the material. If material is not included in the article’s Creative Commons licence and your intended use is not permitted by statutory regulation or exceeds the permitted use, you will need to obtain permission directly from the copyright holder. To view a copy of this licence, visit http://creativecommons.org/licenses/by-nc-nd/4.0/.
About this article
Cite this article
Lal, A., Tavoni, M., Preuss, N. et al. Aligning EU energy security and climate mitigation through targeted transition strategies. Nat Commun 17, 875 (2026). https://doi.org/10.1038/s41467-025-67595-7
Received:
Accepted:
Published:
Version of record:
DOI: https://doi.org/10.1038/s41467-025-67595-7







