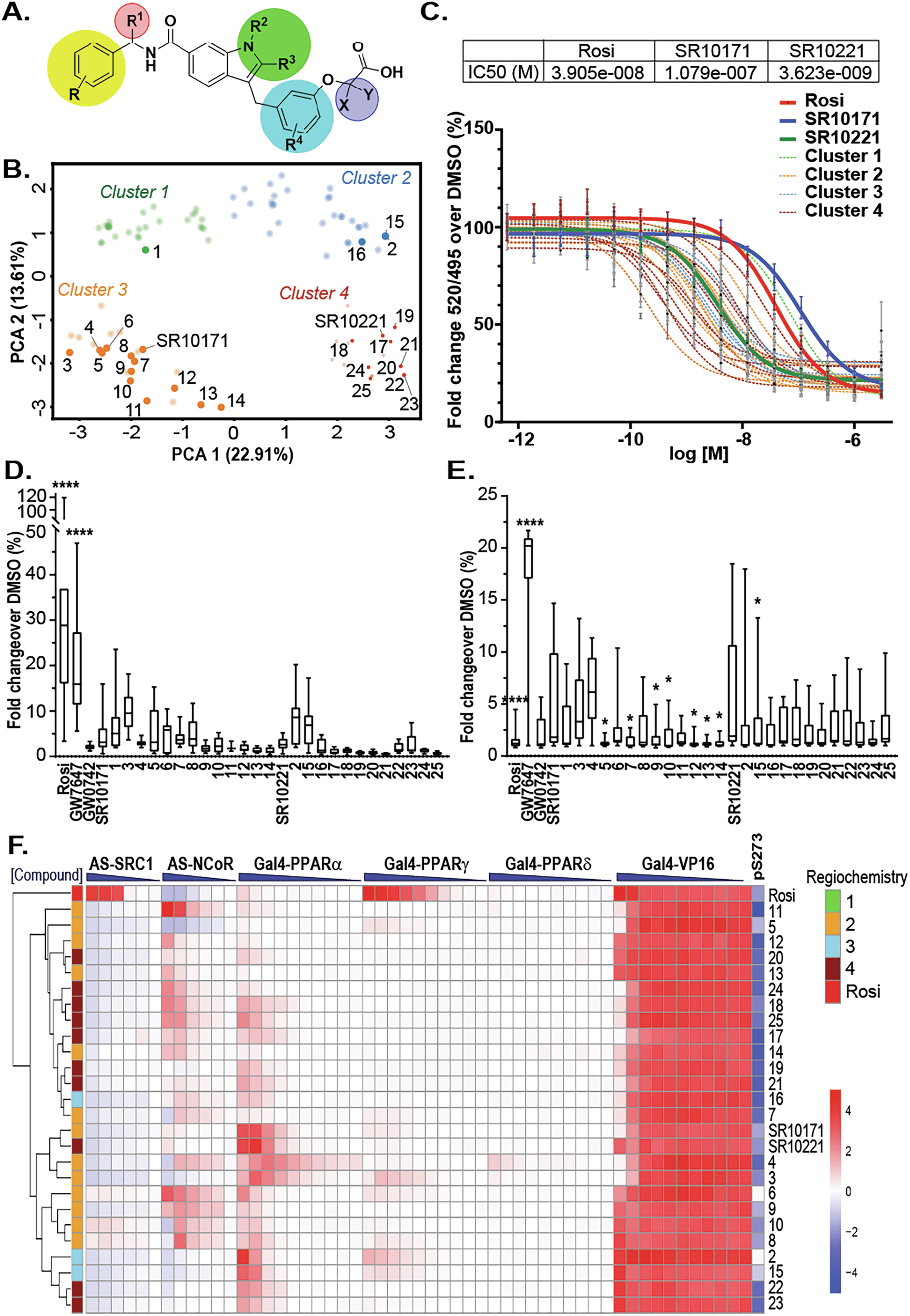
Fig. 1: Biochemical characterization of SR10171 analogs interactions with PPAR-LBD.
From: Structural determinants of non-covalent PPARγ inverse agonism and their therapeutic implications

A SAR optimization of SR10171. R = H or t-Bu; R1 = H or Me; R2 = Me, Et, i-Bu, CH2-cyclopropyl, or CH2-cyclobutyl; R3 = H or Me, R4 = H, F, or Cl; X = Y = Me or H. B PCA analysis of SR10171 analogs based on their regiochemical features. The compounds that proceeded with further evaluation are bolded. C LanthaScreen binding assay with PPARγ-LBD. Data represent the mean ± SEM from ≥2 biological replicates, each measured in technical triplicate. Box-and-whisker plots showing fold change in D PPARγ-LBD and E PPARα-LBD activity in the presence of 1 μΜ compounds relative to DMSO in the Gal4::UAS reporter assay. Boxes denote IQR, whiskers indicate min–max, and the line shows the median response. Each compound was tested in at least three biological replicates, each included at least four technical replicates. The statistical significance is over SR10171. F Heatmap clustering analysis summarizing the biochemical profiles of the compounds. Colors represent compound-induced activity with intensities normalized to the maximum response of the positive control in each assay (red: enhanced, white: neutral, blue: reduced). AS: AlphaScreen; pS273: in vitro phosphorylation assays. [compound]:concentration starting from 10 μΜ (30 μΜ for Gal4-VP16::Luc) with threefold serial dilutions. *p ≤ 0.05, ****p ≤ 0.0001. One-way ANOVA corrected by Tukey’s multiple comparison.