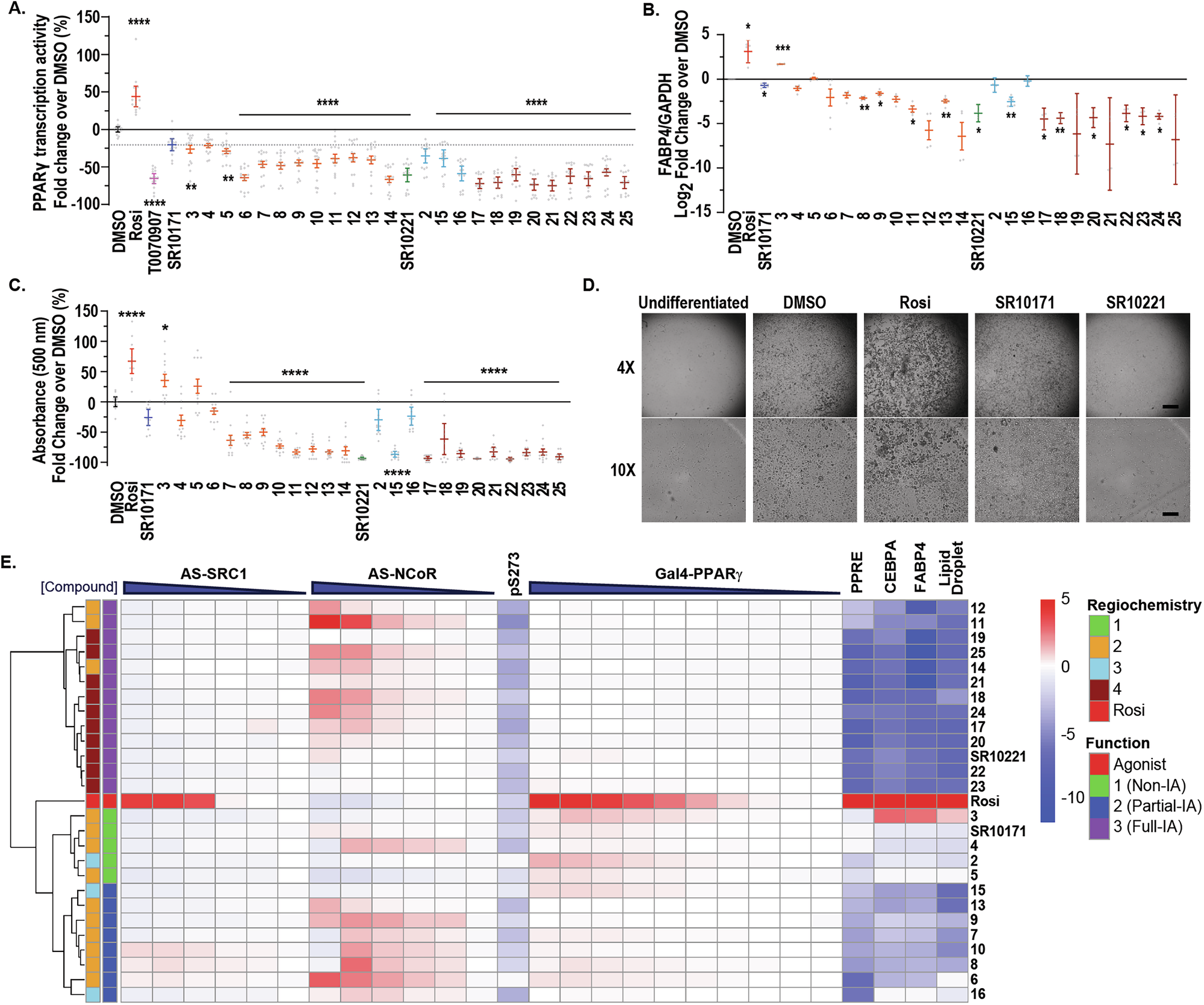
Fig. 2: Functional impacts of SR10171 analogs on (full-length) FL-PPARγ.
From: Structural determinants of non-covalent PPARγ inverse agonism and their therapeutic implications

A PPRE reporter activity assays using FL-PPARγ in HEK293T cells. Each compound was tested in at least three biological replicates. Each biological replicate includes five technical replicates. B Fold change in mRNA expression of FABP4 on day 4 post-induction of adipogenesis in L1 cells. Each compound was tested in at least three biological replicates, each measured in technical triplicates. C Fold change in lipid droplet formation, and D representative images of controls on day 10 post-induction of adipogenesis in L1 cells. Each compound was tested in at least three biological replicates, each included four technical replicates. The above assays were performed in the presence of 1 μΜ compounds. Scale bars in 4× and 10× panels represent 500 and 200 μm, respectively. E Heatmap clustering analysis summarizing the PPARγ-directed functional profiles from in vitro and cell-based assays. Colors represent compound-induced activity with intensities normalized to the maximum response of the positive control in each assay (red: enhanced, white: neutral, blue: reduced). AS: AlphaScreen; pS273: in vitro phosphorylation assays. PPRE reporter gene activity assays. CEBPA and FABP4: adipogenic gene expression. [compound]: concentration starting from 10 μΜ (30 μΜ for Gal4-VP16::Luc) with threefold serial dilutions. Data represent the mean ± SEM with statistical significance over DMSO. *p ≤ 0.05, **p ≤ 0.01, ***p ≤ 0.001, ****p ≤ 0.0001. One-way ANOVA corrected by Tukey’s multiple comparison.