Fig. 6: Therapeutic potential of non- and partial-IAs of PPARγ in enhancing diabetic cell response to insulin.
From: Structural determinants of non-covalent PPARγ inverse agonism and their therapeutic implications

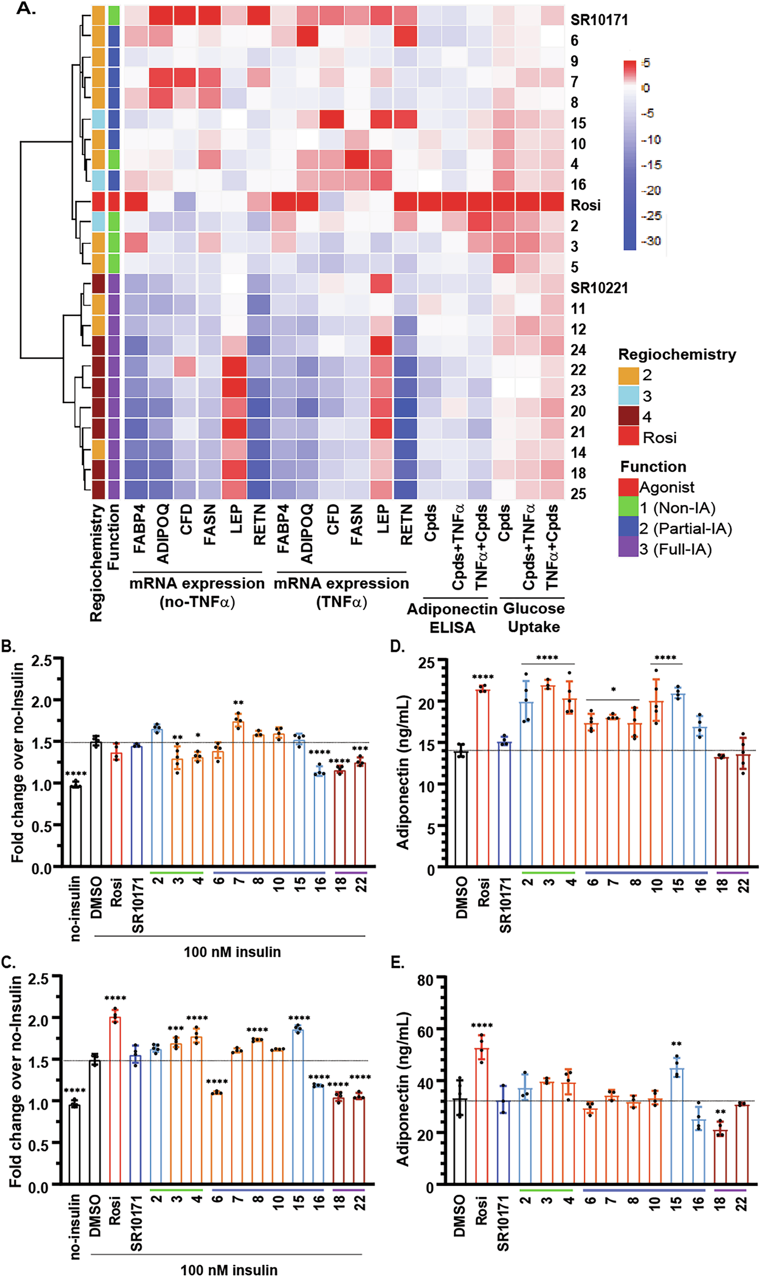
A Heatmap clustering analysis of compound-induced responses in L1 cell derived adipocytes. The color scale represents compound-induced cell response with intensities normalized to the maximum response in each assay (red: enhanced, white: neutral, blue: reduced). B, C Glucose uptake and D, E adiponectin secretion from human adipocytes derived from the healthy donor (PT5020; B and D) and a type 2 diabetic donor (PT5022; C and E). Dashed lines indicate the baseline insulin response under DMSO control. Colors of bars represent the clustering based on regiochemistry. Colored bars above compound names represent the functional classification. Data represent the mean ± SD from five biological replicates with outliers excluded using an interquartile range (IQR)-based method adapted from Tukey’s fences and statistical significance over DMSO. *p ≤ 0.05, **p ≤ 0.01, ***p ≤ 0.001, ****p ≤ 0.0001. One-way ANOVA corrected by Tukey’s multiple comparison.