Fig. 2: S100B is essential for PNEC-mediated club cell regeneration.
From: S100B triggers neuroendocrine macrophage networks to drive airway regeneration in mice

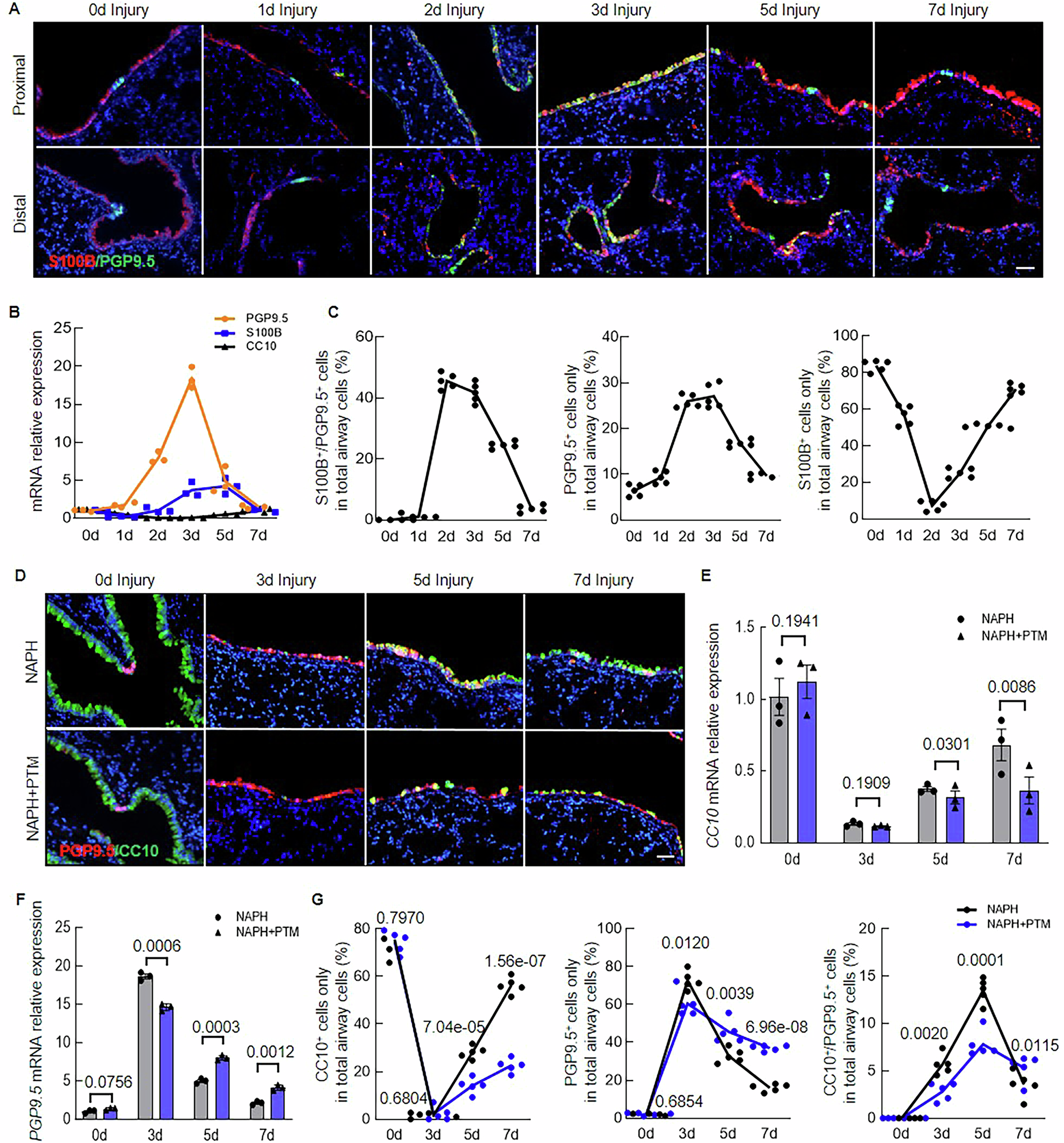
A Immunofluorescence co-staining of S100B (red) and PGP9.5 (green) in NAPH-injured lungs at days 0, 1, 2, 3, 5 and 7 post-injury. Scale bar: 50 μm. B qRT-PCR analysis of S100B, PGP9.5 and CC10 mRNA expression during the injury time course (days 0–7) (n = 3 mice). C The percentage of S100B+, PGP9.5+, and double-positive cells among total airway epithelial cells were quantified by manual cell counting. Airway cells were identified by DAPI staining (≥30 random fields per time point, n = 5 mice per group). D CC10 (green) and PGP9.5 (red) localization in injured lungs with/without PTM treatment at day 0, 3, 5 and 7. Scale bar: 50 μm. E, F qRT-PCR analysis of CC10 and PGP9.5 expression in PTM-treated vs. control lungs (n = 3 biological replicates). Data are presented as mean ± SEM and analyzed using two-sided t-test. G Quantification of CC10+, PGP9.5+, and transitional (CC10+/PGP9.5+) cell populations with/without PTM treatment (≥30 random fields per time point, n = 5 mice per group). Data are represented as mean ± SEM and analyzed using two-sided Student’s t-tests assuming equal variance. All images are representative of ≥3 independent experiments. Source data are provided as a Source Data file.