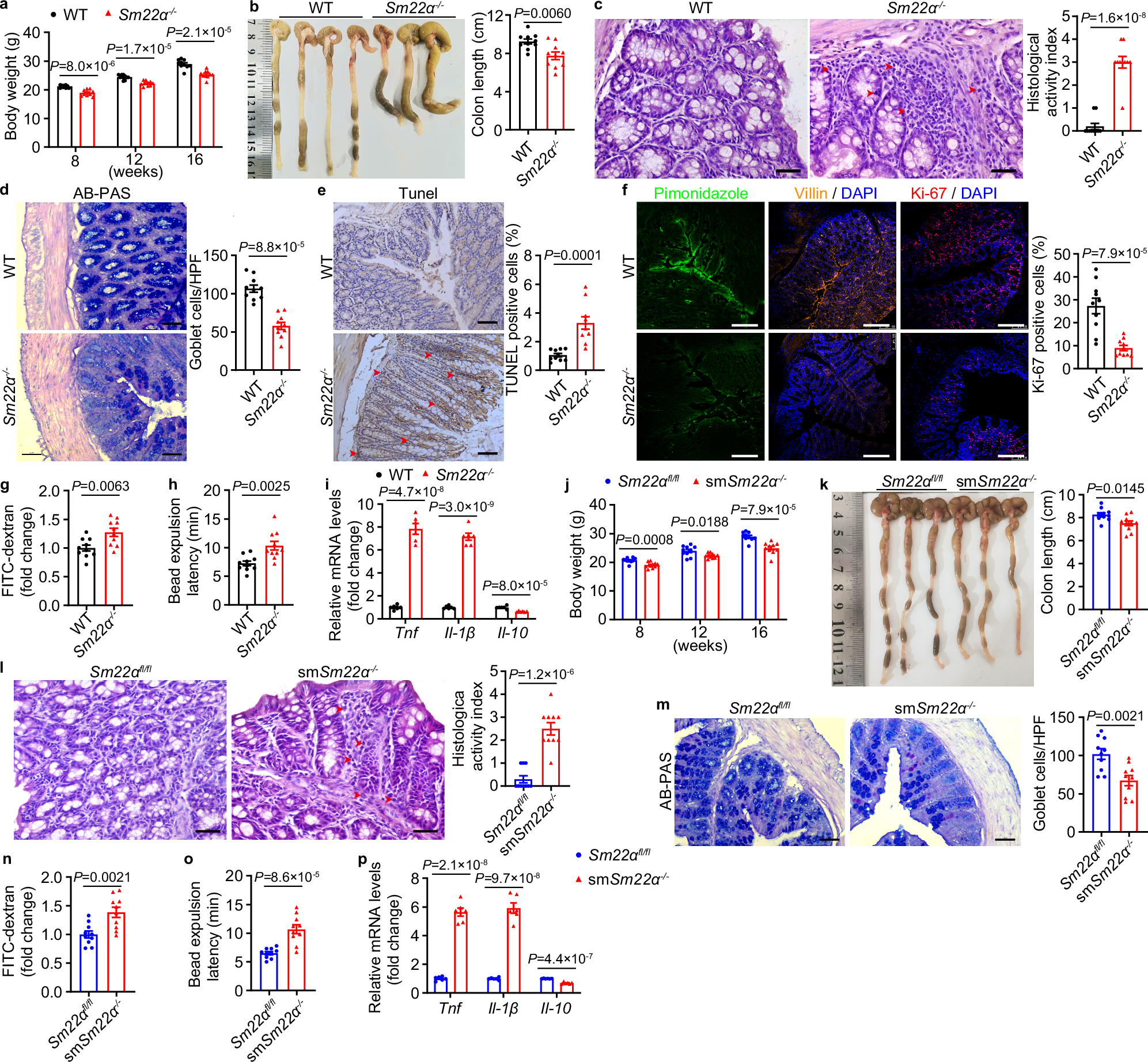
Fig. 1: SM22α deficiency induces spontaneous colitis.

a Body weight of wild-type (WT) and SM22α-knockout (Sm22α−/−) mice from 8 to 16 weeks, n = 10 mice per group. b Representative images of colons and colon length quantification, n = 10 mice per group. c Representative haematoxylin and eosin (H&E)-stained colonic sections and corresponding histological activity index (HAI) scores, n = 10 mice per group. Arrows indicate infiltrating immune cells. Scale bar, 20 μm. d Alcian blue-Periodic acid Schiff (AB-PAS) staining of goblet cells and quantification, n = 10 mice per group. Scale bar, 20 μm. e TUNEL staining with haematoxylin counterstaining and quantification of TUNEL positive cells, n = 10 mice per group. Arrows indicate apoptotic epithelial cells. Scale bar, 50 μm. f Colonic sections stained for pimonidazole (green), Villin (orange) and Ki-67 (red), with quantification of Ki-67 positive cells. Nuclei were counterstained with DAPI (blue). n = 10 mice per group. Scale bar, 100 μm. g Serum fluorescein isothiocyanate (FITC)-dextran concentration as a measure of intestinal permeability, n = 10 mice per group. h Colonic transit time assessed by bead expulsion assay, n = 10 mice per group. i Cytokine mRNA expression in colonic tissue, n = 6 mice per group. j Body weight of floxed controls (Sm22αfl/fl) and smooth muscle-specific SM22α-knockout (smSm22α−/−) mice from 8 to 16 weeks, n = 10 mice per group. k Representative colon images and colon length measurements, n = 10 mice per group. l H&E-stained colonic sections and HAI scores, n = 10 mice per group. Arrows indicate infiltrating immune cells. Scale bar, 20 μm. m AB-PAS staining and quantification of goblet cells, n = 10 mice per group. Scale bar, 20 μm. n FITC-dextran assay for intestinal permeability, n = 10 mice per group. o Colonic transit time by bead expulsion assay, n = 10 mice per group. p Cytokine mRNA expression in colonic tissue, n = 6 mice per group. Data are presented as mean ± SEM of three independent experiments. P values were determined by 2-tailed Student’s t test. Source data are provided as a Source data file.