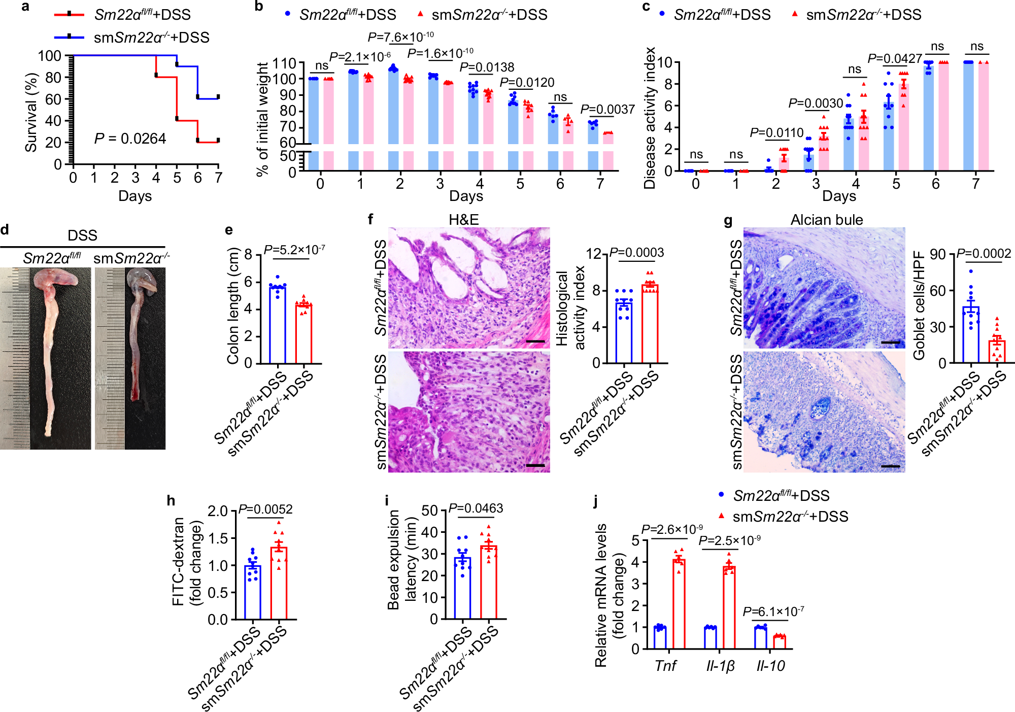
Fig. 2: smSm22α−/− mice are more susceptible to dextran sulfate sodium (DSS)-induced colitis. Sm22α fl/fl and smSm22α−/− mice were administered 2.5% DSS in drinking water for 7 days, followed by sample collection, n = 10 mice per group.

a Survival rate during DSS exposure, n = 10 mice per group. b Daily body weight change, n = 10 mice per group. c Disease activity index (DAI) scores, n = 10 mice per group. d, e Representative images of colons and colon length quantification from Sm22αfl/fl and smSm22α−/− mice, n = 10 mice per group. f Representative haematoxylin and eosin (H&E)-stained colonic sections and corresponding histological activity index (HAI) scores, n = 10 mice per group. Scale bar, 20 μm. g Alcian blue-Periodic acid Schiff (AB-PAS) staining of goblet cells and quantification, n = 10 mice per group. Scale bar, 20 μm. h Measurement of intestinal permeability using Serum fluorescein isothiocyanate (FITC)-dextran levels in serum, n = 10 mice per group. i Colonic transit time assessed by bead expulsion assay, n = 10 mice per group. j Colonic mRNA expression of pro-inflammatory cytokines (Tnf and Il-1β) and anti-inflammatory cytokine (Il-10), n = 6 mice per group. Data are presented as mean ± SEM of three independent experiments. ns, not significant, P values were determined by 2-tailed Student’s t-test. Source data are provided as a Source data file.