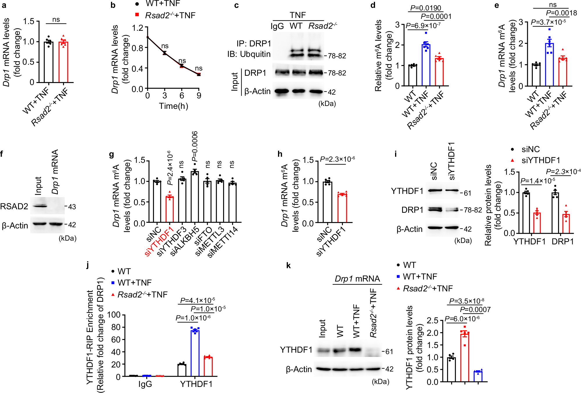
Fig. 6: RSAD2 promotes Drp1 mRNA translation by facilitating the activity of the m6A reader YTHDF1.

a Drp1 mRNA expression in TNF-treated WT and Rsad2−/− CSMCs, n = 6 biological replicates. b Drp1 mRNA stability in TNF-treated WT and Rsad2−/− CSMCs following actinomycin D treatment for the indicated times, n = 5 biological replicates. c Immunoblot analysis of ubiquitinated RSAD2 in CSMCs treated with 5 μM MG132 for 6 hours; IgG served as a control. d Total m6A RNA levels in TNF-treated WT and Rsad2−/− CSMCs, n = 6 biological replicates. e MeRIP-qPCR analysis of Drp1 m6A modification in TNF-treated WT and Rsad2−/− CSMCs, n = 6 biological replicates. f RNA pull-down assay followed by immunoblot demonstrating RSAD2 binding to Drp1 mRNA. g MeRIP-qPCR analysis of Drp1 m6A levels, n = 5 biological replicates. h MeRIP-qPCR analysis of Drp1 m6A levels in WT CSMCs transducted with siNC or siYTHDF1, n = 6 biological replicates. i Western blot analysis of RSAD2 levels in WT CSMCs transducted with siNC or siYTHDF1, n = 5 biological replicates. j RIP-qPCR analysis of YTHDF1 binding to Drp1 mRNA, n = 6 biological replicates. k RNA pull-down assay followed by immunoblot demonstrating YTHDF1 binding to Drp1 mRNA, n = 5 biological replicates. Data are presented as mean ± SEM of three independent experiments. P values were determined by 2-tailed Student’s t test (a, b, h and i) or one-way ANOVA followed by multiple comparisons test (d, e, g, j and k). Source data are provided as a Source data file.