Fig. 2: α-syn PFF interaction with GRM4 and NPDC1 impairs receptor function.
From: mGluR4–NPDC1 complex mediates α-synuclein fibril-induced neurodegeneration

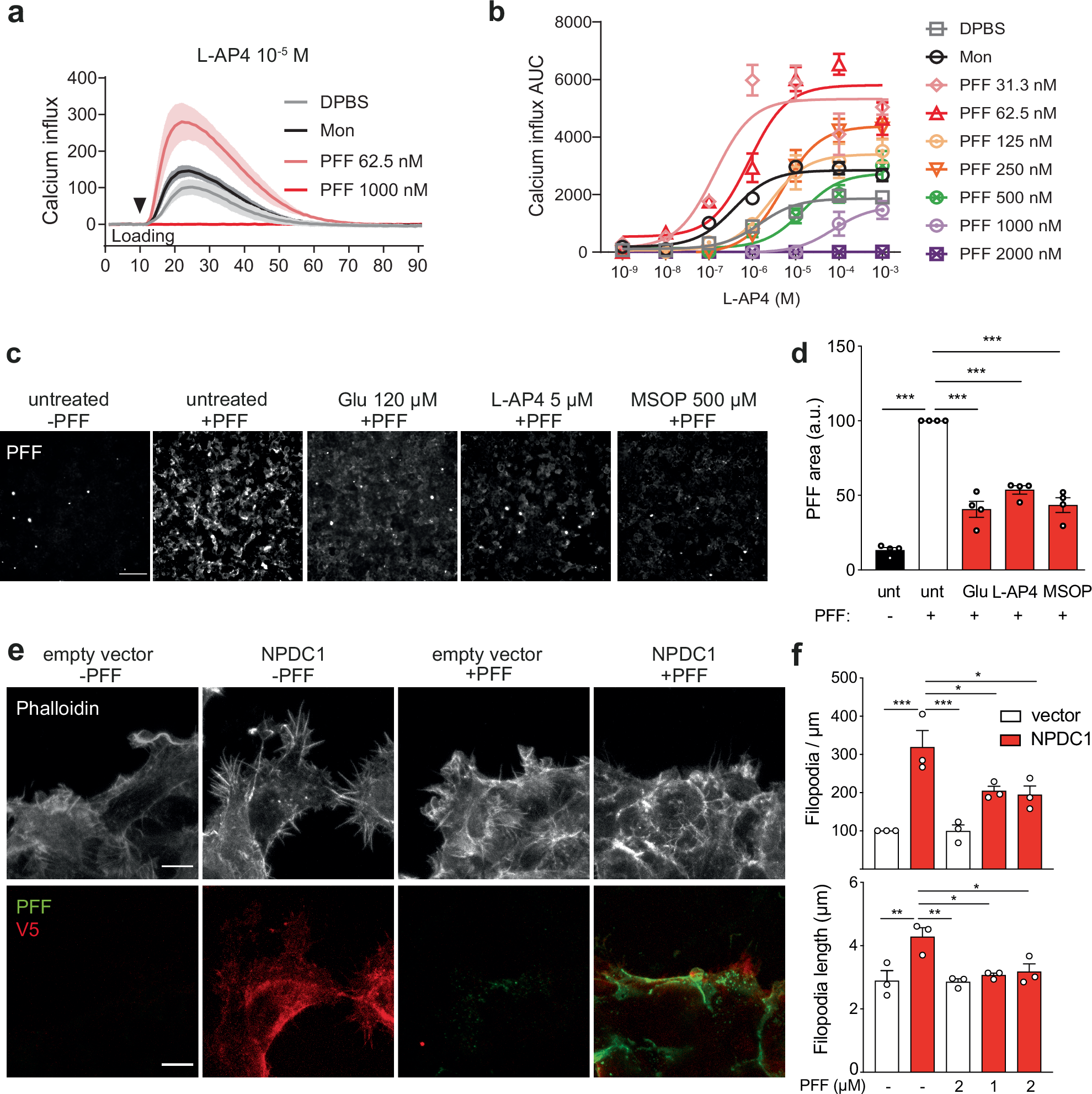
a Graph shows the calcium influx as a response to L-AP4 addition (10-5 M) in stable GRM4-Gαqi5 cells treated with DPBS, α-syn monomer or α-syn PFF (62.5 nM and 1000 nM). Mean ± SEM indicated from 9 separate wells. b Graph shows mean ± SEM of the area under the curve in a calcium assay response to different concentrations of L-AP4 in stable GRM4-Gαqi5 cells treated with DPBS, α-syn monomer or PFF at different concentrations. N = 9 wells from 3 separate experiments. c Representative images of HEK293T cells transfected with GRM4 and treated with mGluR4 ligands glutamate, L-AP4 and MSOP at the indicated concentrations before the addition of biotinylated α-syn PFF for 3 h. α-syn PFF bound to the cells are detected with streptavidin. Scale bar, 200 µm. d Graph shows mean ± SEM of the area occupied with PFF in HEK293T treated with biotinylated α-syn PFF for 3 h after the addition of mGluR4 ligands (Glu, L-AP4 and MSOP). One-way ANOVA with Tukey’s post-hoc test. N = 4 independent experiments. ***p < 0.0001 for untreated vs PFF; ***p < 0.0001 for PFF vs PFF Glu; ***p < 0.0001 for PFF vs PFF L-AP4; ***p < 0.0001 for PFF vs PFF MSOP. e Representative images of HEK293T cells transfected or not with NPDC1 and treated with biotinylated α-syn PFF for 3 h. Cells were stained with phalloidin (gray, to detect actin) and V5 (red, to confirm NPDC1 expression). α-syn PFF bound to the cells are detected with streptavidin (green). Scale bar, 10 µm. f Graph shows mean ± SEM of the number of filopodia per µm (top) and filopodia length (bottom) in HEK293T cells treated with biotinylated α-syn PFF for 3 h. One-way ANOVA with Tukey’s post hoc test. N = 3 independent experiments. Filopodia number: ***p = 0.0005 for empty vector untreated vs NPDC1 untreated; **p = 0.0005 for NPDC1 untreated vs empty vector PFF 2000; *p = 0.0423 for NPDC1 vs NPDC1 PFF 1000; *p = 0.0272 for NPDC1 vs NPDC1 2000. Filopodia length: **p = 0.004 for empty vector untreated vs NPDC1 untreated; **p = 0.0047 for NPDC1 untreated vs empty vector PFF 2000; *p = 0.0145 for NPDC1 vs NPDC1 PFF 1000; *p = 0.0267 for NPDC1 vs NPDC1 2000.