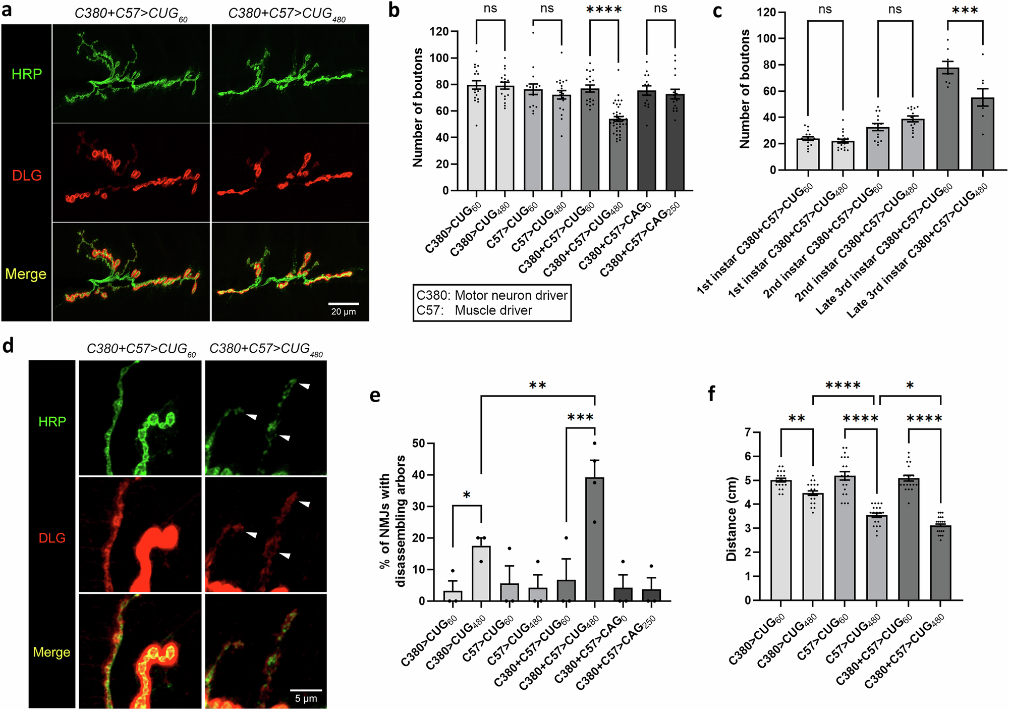
Fig. 1: Simultaneous pre- and postsynaptic overexpression of CUG480 causes NMJ and locomotor defects.

a Confocal micrographs of Drosophila NMJs of late 3rd instar larvae at muscles 6 and 7 of segment A3. Anti-HRP (in green) marks the presynaptic boutons. Anti-Discs large (DLG) (in red) marks the postsynaptic density. Scale bar is 20 μm. b Quantification of bouton numbers in (a) and in other related genotypes. Untranslated CAG0 and CAG250 were used as additional controls to show sequence specificity of the phenotype observed. n = 18, 17, 15, 19, 18, 39, 14, 16, where n is the number of analyzed NMJs. c Quantification of bouton numbers in 1st, 2nd and late 3rd instar larvae overexpressing either CUG60 or CUG480 using C380 and C57. n = 16, 18, 14, 14, 10, 10, where n is the number of analyzed NMJs. d Confocal micrographs at high-magnification showing arbors of boutons of NMJs at muscles 6 and 7 of segment A3. White arrowheads denote signs of disassembling boutons and arbors. Scale bar is 5 μm. e Quantification of disassembling arbors in (d) and in other related genotypes. N = 3, with each N is a set of NMJs analyzed from at least 4 larvae, and no more than two NMJs were analyzed per larva. f Quantification of larval locomotor activity. n = 20, 20, 20, 20, 20, 30, where n indicates the number of analyzed larvae. Each larva is defined as a biological replicate, and no more than two NMJs were analyzed per larva. Analysis of variance (one-way ANOVA) with Tukey post-hoc test was performed. Histograms depict mean ± SEM. *p < 0.05, **p < 0.01, ***p < 0.001, ****p < 0.0001.