Abstract
Myotonic dystrophy type 1 is a multisystemic disorder that has been extensively studied for decades, yet our understanding of its neuropathological aspect remains rudimentary. Building on an established Drosophila model, we study the neuropathological features of the disease by expressing untranslated expanded CUG repeats at the Drosophila larval neuromuscular junction. In this model, we show that both pre- and postsynaptic expressions of CUG repeats participate in inducing phenotypes in synaptic boutons, arbors, transmission and larval locomotor activity. Furthermore, expression of CUG repeats in either motorneurons or body wall muscles induces upregulation of the cell adhesion molecule FasII (NCAM1 in mammals), and the knockdown of fasII is sufficient to rescue the phenotypes. Overexpression of FasII-C, a FasII isoform with no cytoplasmic domain, mimics the phenotypes of expanded CUG expression at the neuromuscular junction. In contrary, overexpression of FasII-A-PEST+ rescues the synaptic and behavioral defects. Our study provides insights into the fundamental mechanisms underlying synapse dysregulation in myotonic dystrophy type 1.
Similar content being viewed by others
Introduction
Myotonic dystrophy type 1 (DM1), also known as Steinert disease, is the most common form of adult-onset muscular dystrophy, affecting as many as one in every 2100 individuals1. This multisystemic disorder is characterized not only by progressive myotonia and muscle degeneration but also by cataracts, heart dysfunction, and neuropathology2. Congenital DM1 can also occur in infants and children, who present with severe muscle weakness and hypotonia rather than myotonia, as well as cognitive impairment3. DM1 is caused by a CTG trinucleotide repeat expansion in the 3′ UTR of the dystrophia myotonica protein kinase (DMPK) gene4,5,6. Normal individuals may have fewer than 37 CTG repeats, whereas DM1 patients may have hundreds or even thousands of repeats7. The gain-of-function from mRNA transcripts harboring these expansions of untranslated CUG repeats was found to contribute to some of the major pathological features of DM1 independently of the DMPK locus8. In fact, the severity of DM1 was found to correlate with the number of repeats and age of onset9. CUG repeat-containing transcripts were shown to be retained in the nucleus and recruited into ribonuclear foci10, leading to the sequestration of RNA-binding proteins such as muscleblind-like 1 (MBNL1) and subsequently compromising the RNA-splicing machinery11,12.
RNA toxicity is well-known to be associated with the neurodegenerative features of numerous repeat expansion diseases, including polyglutamine diseases, spinocerebellar ataxias, and C9ORF72-associated amyotrophic lateral sclerosis/frontotemporal dementia13. DM1 is no exception. Despite its original designation as a muscular dystrophy, DM1 is known to manifest many neuropathological features14,15,16. DM1 patients commonly exhibit degeneration of the pigmentary retina and loss of photoreceptor neurons2. They also may exhibit cognitive impairment, speech and language difficulties, attention deficit, autism spectrum disorder, autistic features, sleep disorder, social anxiety, and peripheral neuropathy17,18,19,20,21,22,23. Nevertheless, the neuropathological aspect of DM1 is much less explored than the muscle pathology. In neurons, mutant mRNAs containing CUG repeats were found to accumulate in ribonuclear foci within the nuclei and to co-localize with MBNL1, similar to the process observed in muscles12. However, in a transgenic mouse model of DM1 (DM300), an expansion of 300 CUG repeats did not induce detectable neuropathology24. In contrast, an expansion of 1300 repeats in DMSXL mice was found to result in motor neuropathy, suggesting that a large CUG expansion can indeed result in neuropathology25. The end-plates at the neuromuscular junctions (NMJs) of DMSXL mice exhibit decreased size and complexity, and 23% are disconnected from the axonal branches; furthermore, the motorneurons exhibit defects in conducting action potentials25. Synaptic proteins such as RAB3A and synapsin I are respectively upregulated and hyperphosphorylated in DMSXL mice, in association with synaptic transmission and behavioral deficits15. Neuronal progeny cells derived from human embryonic stem cells carrying the DM1 mutation exhibit defects in neurite outgrowth and synapse formation16. Despite these findings, the mechanism underlying the influence of expanded CUG repeats on neurons and synapses remains unclear.
Drosophila melanogaster has emerged as a valuable model for studying the molecular pathology of DM1 in vivo. Transgenic flies expressing expanded CUG repeats in muscles recapitulate hallmark features of both the mouse DM1 model and human disease, including the formation of RNA foci, misregulation of alternative splicing, hypercontraction of muscles, splitting of fibers, progressive degeneration of muscle, and genome-wide changes in expression that are both splice-dependent and -independent26,27,28. These models provide a genetically tractable platform for dissecting pathogenic mechanisms and identifying potential therapeutic targets.
Here, we used the highly stereotypical and accessible Drosophila larval NMJ system to study the effects of untranslated CUG repeats on synaptic functions and behavior. We found that the simultaneous expression of expanded CUG in the presynaptic motorneurons (MNs) and postsynaptic body wall muscles (BWMs) resulted in synergistic functional and structural impairment of the NMJ. We characterized this DM1 model of neuropathology and identified the upregulation of Fasciclin II (FasII, a.k.a. Fas2), the Drosophila orthologue of mammalian neural cell adhesion molecule 1 (NCAM1), as a major contributor to the observed NMJ phenotypes. We observed dysregulation of NCAM1 in both the DMSXL mouse model and patients with DM1, supporting the relevance of our findings in Drosophila. Overexpression of FasII-C, an isoform of FasII with no cytoplasmic domain, mimicked the phenotypes of expanded CUG expression at the NMJ. We further rescued our DM1 model by either knocking down the upregulated fasII or overexpressing the major neuronal isoform of FasII at the NMJ, suggesting that synaptic loss might be alleviated by restoring the proper ratios of cell adhesion molecule isoforms. These findings provide important insights into the mechanisms underlying motor defects associated with DM1 neuropathology.
Results
Simultaneous pre- and postsynaptic expression of expanded CUG repeats causes neuromuscular phenotypes
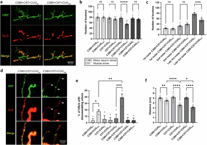
We used the Drosophila larval NMJ system to examine how CUG repeat-mediated toxicity affected neuronal growth and development. The larval NMJ is characterized by a high level of plasticity during development and large, easily visualized synapses that produce easily recordable data29. Importantly, this system also allows easy manipulation of the presynaptic MNs and postsynaptic BWMs separately. C380-Gal4 (C380) and C57-Gal4 (C57) are, respectively presynaptic MN and postsynaptic BWM driver lines. Using these Gal4 drivers, we overexpressed either a control construct (UAS-CTG60) containing fewer untranslated CUG repeats than the disease threshold or an untranslated expanded CUG repeat construct (UAS-CTG480), which was previously characterized in an adult Drosophila DM1 model27,30. Fluorescence in situ hybridization showed that CUG480 expression in MNs and BWMs of 3rd instar larvae resulted in RNA foci containing CUG repeats in the nuclei of these cells (Supplementary Fig. 1). Compared with the CUG60 control, the expression of CUG480 in either MNs or BWMs alone did not result in any change in synaptic bouton numbers in late 3rd instar larvae. However, a robust bouton reduction phenotype was observed when both the C57 and C380 drivers were used to drive CUG480 expression in the pre- and postsynaptic compartments simultaneously (Fig. 1a, b). This phenotype was not observed when we overexpressed an untranslated CAG repeat expansion construct (UAS-CAG250)31 using both drivers, suggesting that the bouton phenotype is specific to expanded CUG repeats (Fig. 1b).
a Confocal micrographs of Drosophila NMJs of late 3rd instar larvae at muscles 6 and 7 of segment A3. Anti-HRP (in green) marks the presynaptic boutons. Anti-Discs large (DLG) (in red) marks the postsynaptic density. Scale bar is 20 μm. b Quantification of bouton numbers in (a) and in other related genotypes. Untranslated CAG0 and CAG250 were used as additional controls to show sequence specificity of the phenotype observed. n = 18, 17, 15, 19, 18, 39, 14, 16, where n is the number of analyzed NMJs. c Quantification of bouton numbers in 1st, 2nd and late 3rd instar larvae overexpressing either CUG60 or CUG480 using C380 and C57. n = 16, 18, 14, 14, 10, 10, where n is the number of analyzed NMJs. d Confocal micrographs at high-magnification showing arbors of boutons of NMJs at muscles 6 and 7 of segment A3. White arrowheads denote signs of disassembling boutons and arbors. Scale bar is 5 μm. e Quantification of disassembling arbors in (d) and in other related genotypes. N = 3, with each N is a set of NMJs analyzed from at least 4 larvae, and no more than two NMJs were analyzed per larva. f Quantification of larval locomotor activity. n = 20, 20, 20, 20, 20, 30, where n indicates the number of analyzed larvae. Each larva is defined as a biological replicate, and no more than two NMJs were analyzed per larva. Analysis of variance (one-way ANOVA) with Tukey post-hoc test was performed. Histograms depict mean ± SEM. *p < 0.05, **p < 0.01, ***p < 0.001, ****p < 0.0001.
This phenotypic reduction in boutons could have been caused by reduced synaptic growth during development, the disassembly/retraction of mature boutons after they were formed or a combination of both. If the phenotype is present in early larval stages, then it is likely to be due to reduced synaptic growth during development. Thus, we dissected 1st and 2nd instar larvae expressing CUG480 via C380 and C57 drivers to investigate whether they had reduced bouton numbers. Interestingly, we found that both the 1st and 2nd instar larvae had no detectable reductions in bouton numbers, whereas 3rd instar larvae exhibited a robust decrease (Fig. 1c). These results suggest that the NMJs of CUG480-expressing animals were morphologically normal during the early larval stages, with the bouton reduction phenotype appearing only around the 3rd instar stage.
Checking for the presence of mature postsynaptic markers after synaptic disassembly/retraction would be a more direct way to determine whether this process is present in CUG480-expressing larvae. Discs large (DLG) is the Drosophila counterpart of the mammalian postsynaptic MAGUK scaffolding proteins, which include SAP-97, SAP-70, and PSD-9532,33, and it is only present in the postsynaptic density of a mature bouton. Through a detailed analysis of the NMJs, we identified some disconnected, disassembling boutons from seemingly degenerating arbors in larvae expressing CUG480 using both the C380 and C57 drivers (Fig. 1d, e). We observed faint expression of DLG on the BWMs near these disassembling boutons, indicating that these were once mature boutons with postsynaptic densities (Fig. 1d). Thus, these disassembling boutons differ from ghost boutons (i.e., premature boutons that lack DLG on postsynaptic BWMs34). Although we cannot rule out the possibility that the bouton reduction phenotype in these animals is due to reduced synaptic growth during development, we are certain that the disassembly of mature boutons and arbors contributed to this phenotype, at least in part. Interestingly, although the expression of CUG480 using the presynaptic MN driver (C380) alone did not induce a detectable bouton reduction phenotype (Fig. 1b), it resulted in a small but significant increase in arbor disassembly (Fig. 1e). However, the expression of CUG480 using both the presynaptic (C380) and postsynaptic (C57) drivers resulted in a significantly higher amount of arbor disassembly than using the C380 driver alone (Fig. 1e). These results suggest that although the presynaptic expression of CUG480 alone does not yield a bouton number phenotype, it does cause morphological defects. Our results also suggest that the presence of CUG RNA toxicity in both the presynaptic MNs and postsynaptic BWMs has a synergistic effect on arbor disassembly.
Structural changes at the NMJ are usually accompanied by functional changes. Thus, after analyzing the morphology of the NMJs, we explored whether the expression of CUG480 would also affect larval crawling behavior. A previous study demonstrated that the expression of expanded CUG repeats in postsynaptic BWMs alone was sufficient to induce locomotor defects in Drosophila larvae28. As the C380-driven expression of CUG480 in MNs alone was sufficient to cause arbor disassembly (Fig. 1e), we hypothesized that it may also be sufficient to cause locomotor defects in larvae. Indeed, we found that C380-driven expression of CUG480 alone induced a small but significant locomotor defect in 3rd instar larvae, while expression of CUG480 using the postsynaptic driver (C57) alone was sufficient to produce a stronger locomotor defect; the expression of CUG480 using both the C380 and C57 drivers produced the strongest phenotype (Fig. 1f). These results suggest that CUG RNA toxicity in both presynaptic MNs and postsynaptic BWMs contributes to a robust behavioral defect in larva.
To better understand how expanded CUG RNA affects NMJ functions, we examined synaptic transmission in CUG-expressing animals through electrophysiological analyses. The control CUG60 or expanded CUG480 was expressed presynaptically (C380), postsynaptically (C57), or pre+postsynaptically (C380 + C57), and the miniature excitatory postsynaptic potential (mEPSP) and excitatory postsynaptic potential (EPSP) were measured. Expression of CUG480 in presynaptic MNs led to increases in mEPSP and EPSP amplitudes (Fig. 2a, b, and e) but no detectable changes in quantal content (QC) or mEPSP frequency (Fig. 2c–e). Expression of CUG480 in postsynaptic BWMs led to decreases in mEPSP and EPSP amplitudes (Fig. 2f, g, and j) but no detectable changes in QC or mEPSP frequency (Fig. 2h–j). Expression of CUG480 pre+postsynaptically resulted in no detectable changes in mEPSP amplitude (Fig. 2k, o), possibly because the increasing effect of presynaptic expression (Fig. 2a) and decreasing effect of postsynaptic expression (Fig. 2f) cancelled each other. However, pre+postsynaptic expression of CUG480 actually caused a significant increase in EPSP amplitude (Fig. 2l, o), despite the slight decreasing effect due to postsynaptic expression (Fig. 2g). Interestingly, although no change in QC was detected when CUG480 was expressed either pre- or postsynaptically (Fig. 2c, h), simultaneous pre+postsynaptic expression of CUG480 resulted in a significant increase in QC, indicating a synergistic effect (Fig. 2m). This increase in QC may indicate an increased release of vesicles per evoked response. In contrast, no detectable change in mEPSP frequency was observed when CUG480 was expressed pre + postsynaptically (Fig. 2n, o).
a–e Electrophysiology data collected from Drosophila larval NMJs expressing CUG60 or CUG480 presynaptically using C380-Gal4. n = 13,13, where n is the number of analyzed NMJs. f–j Electrophysiology data collected from Drosophila larval NMJs expressing CUG60 or CUG480 postsynaptically using C57-Gal4. n = 14,13, where n is the number of analyzed NMJs. k–o Electrophysiology data collected from Drosophila larval NMJs expressing CUG60 or CUG480 pre+postsynaptically using C380 + C57. n = 10,11, where n is the number of analyzed NMJs. a, f, k mEPSP amplitude. b, g, l EPSP amplitude. c, h, m Quantal content. d, i, n mEPSP frequency. e, j, o Representative electrophysiological traces. Scale bar for EPSP (mEPSP): y = 5 mV (1 mV), x = 50 ms (2 s). Student’s (two-tailed) t-test was used. Histograms depict mean ± SEM. *p < 0.05, **p < 0.01, ***p < 0.001. Each larva is defined as a biological replicate, and no more than two NMJs were analyzed per larva.
In summary, simultaneous pre- and postsynaptic expression of expanded CUG repeats synergistically induced morphological and functional phenotypes at the larval NMJ and locomotor behavioral defects. These results have helped to establish the Drosophila larval NMJ as a model for studying neuropathology in DM1. As expanded CUG repeats must be expressed in both pre- and postsynaptic components to induce certain phenotypes, the ability to flexibly manipulate pre- and postsynaptic cells in the NMJ provided us with a prime system for dissecting the neuropathology underlying DM1.
FasII/NCAM1 is upregulated in both DM1 models and patients with DM1
We next sought to determine the cause of the phenotypes in our DM1 model. Although many molecules can alter bouton numbers at the NMJ, few are present in both presynaptic MNs and postsynaptic BWMs and regulate bouton numbers synergistically. A potential candidate is the cell adhesion molecule FasII, the Drosophila orthologue of mammalian NCAM1. FasII-mediated regulation of bouton numbers at the NMJ is complex. First, the overexpression of total FasII presynaptically, postsynaptically, or both can lead to different bouton number phenotypes35. Second, fasII null mutant-induced lethality can only be rescued by expressing FasII in both the central nervous system (CNS) and BWMs36,37, indicating that it plays both key pre- and postsynaptic roles. Most importantly, fasII hypomorphic mutants exhibit a synaptic retraction phenotype36,37, which is similar to the arbor disassembly phenotype we observed in our DM1 NMJ model (Fig. 1d, e). Therefore, we hypothesized that expanded CUG RNA might dysregulate FasII.
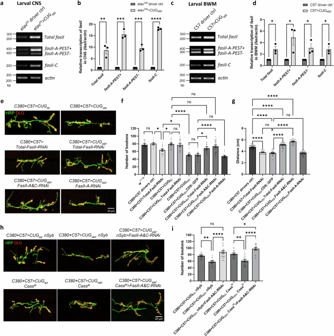
To test this hypothesis, we expressed CUG480 in the CNS and muscles and collected the respective tissues for mRNA or protein analysis. The MN driver C380 was not suitable for this purpose, as its expression was limited to only a few neurons in the CNS. Instead, we used elavGeneSwitch-Gal4 (elavGS), an inducible pan-neuronal Gal4 driver expressed only in the presence of RU48638. This GeneSwitch driver was used to avoid expressing CUG480 throughout the CNS at a too-early stage of embryonic development, as its expression in the CNS was shown to affect viability27. First, we verified that the elavGS + C57 model was also sufficient to cause NMJ bouton phenotypes, while elavGS alone was insufficient (Supplementary Fig. 2). Then, we simultaneously expressed CUG480 in the CNS and muscles of larva using elavGS and C57, reared the animals in standard Drosophila medium containing 50 µM RU486 since hatching, dissected the CNS and BWMs at the 3rd instar larval stage, and performed semi-quantitative RT-PCR to determine the total fasII levels in these tissues. Our results demonstrated the upregulation of fasII transcripts in both types of tissues (Fig. 3a–d).
a, b Representative semi-quantitative RT-PCR of fasII in Drosophila larval (a) CNS and (b) BWM. c Quantification of (a). N = 3 for both genotypes. d Quantification of (b). N = 3 for both genotypes. e, f Representative slot blots of FasII in adult Drosophila (e) head and (f) muscle. g Quantification of (e). N = 3 for both genotypes. h Quantification of (f). N = 3 for both genotypes. i, j Representative slot blots of NCAM1 in mouse (i) spinal cord and (j) muscle. k Quantification of (i). N = 3 for both genotypes. l Quantification of (j). N = 3 for both genotypes. m, n The relative expression level of NCAM1 protein in human frontal cortex (CNS) and myotube (muscle) tissues when comparing the DM1 patients to healthy control subjects. m Quantified slot blot data of NCAM1 in human frontal cortex. N = 5 for control. N = 10 for DM1 patients. n Quantitative dot blot data of NCAM1 in human transdifferentiated myotube. N = 4 for both control and DM1 patients. Each N is a biological replicate. Student’s t-test (two-tailed) was used. Histograms depict mean ± SEM. *p < 0.05, **p < 0.01, ***p < 0.001.
To show that this upregulation was not limited to the larval stage, we allowed these animals to grow to the adult stage, collected the fly heads and muscles, and performed slot blot to detect total FasII proteins. We observed significant upregulation of FasII in both the CNS and muscles of CUG480-expressing adult flies (Fig. 3e–h). This result suggests that both fasII transcript and overall FasII protein expression are upregulated by the expanded CUG repeats, and this upregulation persists from the larval stages to adulthood.
To investigate the presence of a similar upregulation of cell adhesion molecules in a mammalian model of DM1, we analyzed neural and skeletal muscle samples from DMSXL mice, a well-characterized model of DM115,39,40. Using the slot blot technique, we found that NCAM1 protein was indeed upregulated in the spinal cord and tibialis anterior of DMSXL mice (Fig. 3i–l), confirming that our findings in Drosophila are relevant to mammals.
To further verify that the upregulation of FasII in Drosophila and of NCAM1 in mice is relevant to humans with DM1, we detected human NCAM1 by performing slot blots using the frontal cortex of either control individuals or patients with DM1 and quantitative dot blots using transdifferentiated myotubes derived from the myoblasts of controls or patients with DM1. We again observed the upregulation of NCAM1 protein in these human tissues (Fig. 3m, n), confirming that our findings are truly relevant to patients with DM1.
Knockdown of fasII rescues NMJs in the Drosophila DM1 model
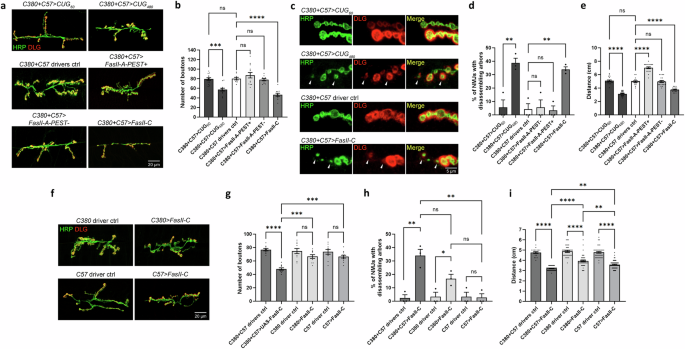
As DM1 is known to be associated with splicing machinery defects11,12, we wondered whether particular fasII isoforms were upregulated in our Drosophila model. At least four known isoforms of FasII are expressed in Drosophila: the two transmembrane isoforms, FasII-A-PEST+ and FasII-A-PEST−, are the major isoforms in neurons41. FasII-C has no transmembrane or cytoplasmic domain and is tethered to the cell membrane via a GPI anchor42. FasII-B is a less-characterized isoform lacking a clear transmembrane domain and a GPI anchor43. To investigate the transcript expression of fasII isoforms, we overexpressed CUG480 using either elavGS or C57 and reared the animals in either medium containing 50 µM RU486 or plain medium, then dissected either the CNSs or BWMs at the late 3rd instar larval stage. Semi-quantitative RT-PCR was performed to analyze the transcript levels of fasII-A-PEST+, fasII-A-PEST−, and fasII-C isoforms. All three fasII isoforms were upregulated in both the CNS and BWMs (Fig. 4a–d).
a–d Semi-quantitative RT-PCR of specific fasII isoforms in Drosophila larval. a Representative images of RT-PCR performed using larval CNS. b Quantification of (a), N = 3. Each N is an independent experiment and is defined as a biological replicate. c Representative images of RT-PCR performed using larval BWM. d Quantification of (c), N = 3. Each N is an independent experiment and is defined as a biological replicate. e Confocal micrographs of Drosophila NMJs of late 3rd instar larvae at muscles 6 and 7 of segment A3. Anti-HRP (in green) marks the presynaptic boutons. Anti-DLG (in red) marks the postsynaptic density. Scale bar is 20 μm. f Quantification of bouton numbers in (e) and in other related genotypes. n = 12, 10, 13, 14, 12, 18, 13, 13, 19, 10, where n is the number of analyzed NMJs. g Quantification of larval locomotor activity. n = 40, 20, 18, 40, 20, 40, where n indicates the number of analyzed larvae. h Confocal micrographs of Drosophila NMJs of late 3rd instar larvae at muscles 6 and 7 of segment A3. Scale bar is 20 μm. i Quantification of bouton numbers in (h). n = 17, 14, 20, 15, 16, 20, where n is the number of analyzed NMJs. Student’s t-test (two-tailed) was used in (b and d). Each larva is defined as a biological replicate, and no more than two NMJs were analyzed per larva. One-way ANOVA with Tukey post-hoc test was performed in (f, g, and i). Histograms depict mean ± SEM. *p < 0.05, **p < 0.01, ****p < 0.0001.
If upregulated FasII expression in MNs and BWMs caused the NMJ morphological defects and larval crawling behavioral defects observed our DM1 model, then we should be able to rescue these phenotypes by reducing FasII expression in these tissues using RNAi. We thus knocked down fasII using a previously characterized UAS-Total-FasII-RNAi line44,45. First, we tested the effect of expressing UAS-Total-FasII-RNAi using the presynaptic C380 and postsynaptic C57 drivers on a control background and observed a small but significant decrease in synaptic bouton numbers (Fig. 4e, f). Second, we co-expressed UAS-Total-FasII-RNAi and CUG60 (UAS-CTG60) and found that, intriguingly, CUG60 nullified the bouton reduction effect caused by UAS-Total-FasII-RNAi (Fig. 4f). Third, we sought to determine whether UAS-Total-FasII-RNAi could rescue the bouton reduction phenotype caused by CUG480. However, one caveat of this experiment was that the extra UAS expressed by the RNAi construct might reduce the Gal4 available for CUG480 expression, resulting in a false rescue. Thus, we introduced UAS-CD8::GFP to control for the extra UAS in the rescue genotype. We observed no significant difference in bouton numbers between C380 + C57 > CUG480 and C380 + C57 > CUG480, CD8::GFP, indicating that the extra UAS transgene expression did not significantly affect the bouton reduction phenotype caused by CUG480 (Fig. 4f). We then co-expressed UAS-Total-FasII-RNAi and CUG480 (UAS-CTG480) and found that fasII knockdown rescued the bouton numbers (Fig. 4e, f).
To further examine whether the knockdown of particular fasII isoforms was responsible for the observed rescue, we used two fly lines designed to knock down specific fasII isoforms. The previously characterized UAS-FasII-A-RNAi can knock down both fasII-A-PEST+ and fasII-A-PEST−44. UAS-FasII-C-RNAi was designed to target exon 8 of fasII, which encodes the GPI anchor. Thus, it was expected to knock down only fasII-C. However, RT-PCR analysis of Drosophila BWMs expressing this construct revealed that it actually knocked down both the fasII-A-PEST+ and fasII-A-PEST− isoforms, in addition to fasII-C (Supplementary Figs. 3 and 4). Therefore, we renamed this line UAS-FasII-A&C-RNAi. When either UAS-FasII-A-RNAi or UAS-FasII-A&C-RNAi was expressed at the NMJ on the wild-type background, we observed reductions in bouton numbers and locomotor activity (Supplementary Fig. 5). When we knocked down fasII-A and fasII-C simultaneously using UAS-FasII-A&C-RNAi in CUG480-expressing animals, we observed a rescue of bouton numbers, similar to that observed with UAS-Total-FasII-RNAi (Fig. 4e, f). In contrast, fasII-A knockdown alone could not rescue the bouton numbers in CUG480-expressing animals (Fig. 4e, f). Our data suggest that the rescue in our DM1 model was not due to the knockdown of fasII-A isoforms.
As fasII knockdown rescued the bouton numbers at the NMJ, we further explored whether this manipulation could also rescue larval crawling behavior. Consistent with our findings regarding bouton numbers, we found that the expression of UAS-Total-FasII-RNAi and UAS-FasII-A&C-RNAi under the C380 + C57 drivers could rescue crawling behavior in DM1 model animals, whereas FasII-A-RNAi was incapable of rescue (Fig. 4g). Intriguingly, the expression of UAS-Total-FasII-RNAi and UAS-FasII-A&C-RNAi on the DM1 background led to an over-rescue phenotype in locomotor activity.
In Fig. 1, we show that the expression of CUG480 in either presynaptic MNs or postsynaptic BWMs alone was not sufficient to reduce bouton numbers. Hypothetically, rescuing either the presynaptic MNs or postsynaptic BWMs via fasII knockdown should be sufficient to rescue bouton numbers at the NMJ in our DM1 model. To test this hypothesis, we needed to perform tissue-specific fasII knockdown independent of the Gal4/UAS system, as CUG480 was overexpressed by C380 and C57 simultaneously in our model. We thus used the LexA/LexAop binary expression system in conjunction with the Gal4/UAS system46. nSyb-LexA (nSyb) is a pan-neuronal driver line expressed in all neurons, while CassM-LexA (CassM) is a muscle driver line expressed in BWMs (Supplementary Fig. 6). We generated LexAop-FasII-A&C-RNAi using the same construct used in UAS-FasII-A&C-RNAi. Similar to our findings with UAS-FasII-A&C-RNAi, we found that LexAop-FasII-A&C-RNAi also knocked down both the fasII-A and fasII-C isoforms (Supplementary Fig. 7). We then expressed LexAop-FasII-A&C-RNAi to knock down fasII using either nSyb or CassM on the C380 + C57 > CUG480 DM1 model background. As expected, fasII-A and fasII-C knockdown using either nSyb or CassM was sufficient to rescue the bouton numbers in our DM1 model (Fig. 4h, i). In fact, knockdown of fasII-A and fasII-C using CassM resulted in an over-rescue phenotype. These results suggest that the upregulation of FasII by CUG480 in this DM1 model must be present in both the presynaptic MNs and postsynaptic BWMs to cause a decrease in bouton number at the NMJ.
Overexpression of FasII-C results in NMJ morphological defects and behavioral defects that strongly resemble the DM1 model
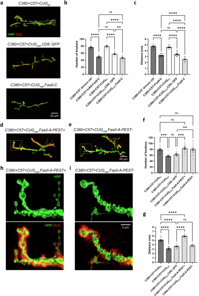
At this point, we had accumulated several observations. First, a previous study suggested that FasII-C is usually not the major isoform expressed in neurons41. Thus, its upregulation in CUG480-expressing MNs and BWMs may negatively impact NMJ functions. Second, UAS-Total-FasII-RNAi and UAS-FasII-A&C-RNAi, but not UAS-FasII-A-RNAi, could rescue bouton numbers and behavior (Fig. 4e–g), suggesting that FasII-C upregulation may have caused the NMJ defects observed in our DM1 model. To test this possibility, we overexpressed UAS-FasII-A-PEST+, UAS-FasII-A-PEST−, or UAS-FasII-C both pre- and postsynaptically by using the C380 and C57 drivers simultaneously (on the w1118 control background). We found that although overexpression of FasII-A-PEST+ or FasII-A-PEST− did not affect bouton numbers, overexpression of FasII-C reduced bouton numbers, similar to the DM1 model (Fig. 5a, b). Overexpression of FasII-C also led to an increase in arbor disassembly (Fig. 5c, d), another phenotype observed when we overexpressed CUG480 at the NMJ (Fig. 1d, e). This phenotype was not observed with FasII-A-PEST+ or FasII-A-PEST− overexpression (Fig. 1d).
a Confocal micrographs of Drosophila NMJs of late 3rd instar larvae at muscles 6 and 7 of segment A3. Anti-HRP (in green) marks the presynaptic boutons. Anti-DLG (in red) marks the postsynaptic density. Scale bar is 20 μm. b Quantification of bouton numbers in (a). n = 14, 13, 10, 13, 10, 11, where n is the number of analyzed NMJs. c Confocal micrographs at high-magnification showing arbors of boutons of NMJs at muscles 6 and 7 of segment A3. White arrowheads denote signs of disassembling boutons and arbors. Scale bar is 5 μm. d Quantification of disassembling arbors in (c). N = 3, with each N is a set of NMJs analyzed from at least 4 larvae, and no more than two NMJs were analyzed per larva. e Quantification of larval locomotor activity. n = 20, 20, 30, 20, 20, 20, where n indicates the number of analyzed larvae. f Confocal micrographs of Drosophila NMJs of late 3rd instar larvae at muscles 6 and 7 of segment A3. Scale bar is 20 μm. g Quantification of bouton numbers in (f). n = 10, 11, 10, 10, 10, 12 where n is the number of analyzed NMJs. h Quantification of disassembling arbors. N = 3, with each N is a set of NMJs analyzed from at least 4 larvae, and no more than two NMJs were analyzed per larva. i Quantification of larval locomotor activity. n = 80, 19, 40, 40, 40, 80, where n indicates the number of analyzed larvae. Each larva is defined as a biological replicate, and no more than two NMJs were analyzed per larva. One-way ANOVA with Tukey post-hoc test was performed. Histograms depict mean ± SEM. **p < 0.05, **p < 0.01, ***p < 0.001, ****p < 0.0001.
Regarding larval crawling behavior, pre- and postsynaptic overexpression of FasII-A-PEST+ resulted in a significant increase in locomotor activity, while overexpression of FasII-A-PEST− had no impact and overexpression of FasII-C resulted in a decrease in locomotor activity (Fig. 5e). Again, overexpression of FasII-C mimicked the phenotype of the DM1 model.
In Fig. 1, we show that simultaneous pre- and postsynaptic overexpression of CUG480 was required for a reduction in bouton numbers at the NMJ (Fig. 1b). We explored whether there was a similar requirement underlying the effects of FasII-C overexpression on the NMJ. Indeed, overexpression of FasII-C using a single driver (either C380 or C57) was insufficient to induce significant changes in bouton numbers at the NMJ (Fig. 5f, g), indicating a synergistic effect between pre- and postsynaptic expression of FasII-C on NMJ morphology. Overexpression of FasII-C in BWMs alone (using C57) was also insufficient to induce arbor disassembly, while overexpression of FasII-C in MNs alone (using C380) slightly but significantly increased arbor disassembly (Fig. 5h), similar to that observed with CUG480 overexpression (Fig. 1e). Presynaptic overexpression of FasII-C resulted in a slight but significant decrease in locomotor activity, while postsynaptic overexpression of FasII-C caused a further decrease; pre + postsynaptic overexpression caused the most severe decrease in mobility (Fig. 5i). These phenotypes also strongly resemble those of CUG480 overexpression (Fig. 1f).
Simultaneous pre- and postsynaptic overexpression of FasII-C synergistically induces transmission phenotypes at the NMJ
To further evaluate the effects of FasII-C overexpression on NMJ functions, we performed electrophysiological analyses to examine synaptic transmission. We overexpressed UAS-FasII-C using either C380, C57 or both drivers simultaneously and measured the mEPSPs and EPSPs. We found that presynaptic or postsynaptic overexpression of FasII-C alone had no impact on mEPSP amplitude (Fig. 6a, b, m, n). In contrast, simultaneous pre- and postsynaptic overexpression of FasII-C resulted in a significant decrease in mEPSP amplitude, indicating a decrease in either vesicle size or glutamate receptor expression at the NMJ (Fig. 6c, o). Presynaptic or postsynaptic overexpression of FasII-C resulted in a small but significant decrease in EPSPs, while simultaneous pre- and postsynaptic overexpression resulted in a further decrease (Fig. 6d–f, m–o), indicating an overall decrease in the evoked response. Presynaptic overexpression had no impact on QC, while postsynaptic overexpression resulted in a small but significant decrease and simultaneous pre- and postsynaptic overexpression resulted in a further decrease (Fig. 6g–i), indicating a decrease in the number of vesicles released per evoked response. Lastly, in terms of mEPSP frequency, presynaptic overexpression resulted in a small but significant decrease, postsynaptic overexpression had no effect and simultaneous pre- and postsynaptic overexpression caused a further decrease (Fig. 6j–o), indicating a decrease in the number of spontaneously released vesicles. All these data strongly suggest that simultaneous presynaptic and postsynaptic overexpression of FasII-C synergistically impairs NMJ functions.
a–c mEPSP amplitude of Drosophila larval NMJ overexpressing FasII-C using (a) C380, b C57, c C380 + C57. d–f EPSP amplitude of Drosophila larval NMJ overexpressing FasII-C using (d) C380, e C57, f C380 + C57. g–i Quantal content of Drosophila larval NMJ overexpressing FasII-C using (g) C380, h C57, i C380 + C57. j–l mEPSP frequency of Drosophila larval NMJ overexpressing FasII-C using (j) C380, k C57, l C380 + C57. m–o Representative electrophysiological traces. Scale bar for EPSP (mEPSP): y = 5 mV (1 mV), x = 50 ms (2 s). For (a, d, g, j), n = 13, 14, where n is the number of analyzed NMJs. For (b, e, h, k), n = 15,14, where n is the number of analyzed NMJs. For (c, f, i, l), n = 15, 15, where n is the number of analyzed NMJs. Each larva is defined as a biological replicate, and no more than two NMJs were analyzed per larva. Student’s t-test (two-tailed) was used. Histograms depict mean ± SEM. *p < 0.05, **p < 0.01, ***p < 0.001.
Overexpression of FasII-C exacerbates and FasII-A rescues NMJ phenotypes of the Drosophila DM1 model
As our data suggest that FasII-C upregulation is the major cause of the NMJ phenotypes of our Drosophila DM1 model, we wondered whether the overexpression of FasII-C on our disease model background would worsen the phenotypes and whether overexpression of FasII-A isoforms would ameliorate the phenotypes. To test whether FasII-C expression would exacerbate the pathological phenotypes of our disease model, we co-expressed CUG480 and UAS-FasII-C using C380 and C57 and compared the resulting animals with those co-expressing CUG480 and UAS-CD8::GFP. Animals co-expressing CUG480 and UAS-CD8::GFP displayed a bouton reduction phenotype when comparing with CUG60-expressing control animals, while those co-expressing CUG480 and UAS-FasII-C exhibited an even stronger bouton reduction phenotype (Fig. 7a, b). Similarly, animals co-expressing CUG480 and UAS-FasII-C exhibited more strongly impaired larval locomotor activity than those co-expressing CUG480 and UAS-CD8::GFP (Fig. 7c). These results suggest that the upregulation of FasII-C in the DM1 model may not have reached the saturation point, such that a further increase in FasII-C expression resulted in more severe phenotypes.
a, d, e Confocal micrographs of Drosophila NMJs of late 3rd instar larvae at muscles 6 and 7 of segment A3. Anti-HRP (in green) marks the presynaptic boutons. Anti-DLG (in red) marks the postsynaptic density. Scale bar is 20 μm. b Quantification of bouton numbers in (a) and in other related genotypes. n = 11, 10, 11, 12, 12, 10, where n is the number of analyzed NMJs. c Quantification of larval locomotor activity. n = 40, 40, 40, 40, 40, where n indicates the number of analyzed larvae. f Quantification of bouton numbers in (d, e) and in other related genotypes. n = 14, 13, 17, 20, 24, where n is the number of analyzed NMJs. g Quantification of larval locomotor activity. n = 20, 30, 20, 20, 20, where n indicates the number of analyzed larvae. h High-magnification confocal micrographs of the white dotted rectangle in (d). i High-magnification confocal micrographs of the white dotted rectangle in (e). Each larva is defined as a biological replicate, and no more than two NMJs were analyzed per larva. One-way ANOVA with Tukey post-hoc test was performed. Histograms depict mean ± SEM. **p < 0.01, ***p < 0.001, ****p < 0.0001.
To test whether overexpression of FasII-A isoforms could ameliorate the pathological phenotypes of our disease model, we overexpressed either UAS-FasII-A-PEST+ or UAS-FasII-A-PEST− in conjunction with CUG480 (UAS-CTG480) using C380 and C57. Intriguingly, overexpression of either of the two FasII-A isoforms was sufficient to rescue the bouton numbers in our DM1 model (Fig. 7d–f). Moreover, overexpression of UAS-FasII-A-PEST+ also rescued locomotor impairment in our DM1 model (Fig. 7g), even resulting in over-rescue. However, overexpression of UAS-FasII-A-PEST− did not lead to an observable improvement of locomotor activity (Fig. 7g). To determine why UAS-FasII-A-PEST− could not rescue locomotor activity, we analyzed the bouton morphology in UAS-FasII-A-PEST− animals using high-magnification confocal microscopy, and found the boutons displaying abnormalities (Fig. 7h, i). These morphological abnormalities might have contributed to the lack of behavioral rescue in the UAS-FasII-A-PEST− animals.
Discussion
DM1 is a widely recognized multisystemic disorder with neurological manifestations, including both peripheral nervous system and CNS abnormalities14. Despite decades of studies, however, the underlying neuropathology remains one of the most poorly understood aspects of this disease. In this study, we utilized an established Drosophila model of DM1 and studied the neuropathological features of DM1 by expressing untranslated expanded CUG repeats at the Drosophila larval NMJ. We observed a synaptic bouton reduction phenotype at the NMJ that only occurred when CUG480 was simultaneously expressed in presynaptic MNs and postsynaptic BWMs (Fig. 1a, b). Both pre- and postsynaptic expression of CUG480 also contributed to an arbor disassembly phenotype (Fig. 1d, e), larval locomotion impairment (Fig. 1f), and synaptic transmission phenotypes (Fig. 2). We determined that CUG480 expression induced upregulation expression of the cell adhesion molecule FasII at the NMJ (Fig. 3a–f). Similar upregulation of the orthologous NCAM1 was observed in a mouse model of DM1 and in patients with DM1 (Fig. 3g–n). Knocking down fasII rescued the reduced bouton and abnormal locomotor phenotypes in our Drosophila DM1 model (Fig. 4f, g). We further found that pre- and postsynaptic overexpression of FasII-C mimicked the NMJ morphological and behavioral phenotypes observed in the DM1 model (Fig. 5) and synergistically induced synaptic transmission defects (Fig. 6). Finally, we demonstrated that FasII-C overexpression exacerbated the NMJ and locomotor phenotypes in the DM1 model (Fig. 7a–c), whereas overexpression of either of the two FasII-A isoforms rescued bouton numbers in the model (Fig. 7d–f). The FasII-A isoforms FasII-A-PEST+ was even capable of rescuing the locomotor phenotype in the DM1 model (Fig. 7g).
In the animal kingdom, cell adhesion molecules play a crucial role in coordinating cell–cell interactions and provide navigational cues during nervous and muscular system development. In Drosophila, the roles of FasII in axon guidance and neuronal development during embryogenesis have been extensively studied36,37. FasII directs axon fasciculation through homophilic cell–cell recognition to establish and organize a scaffolding foundation for the developing nervous system42. FasII-A-PEST+ (a.k.a. Fas2-RA) and FasII-A-PEST− (a.k.a. Fas2-RC) have been identified as the major isoforms at the larval NMJ, with FasII-A-PEST+ being the predominant species expressed in neurons47. All FasII isoforms contain five Ig-like domains that can mediate adhesion via transhomophilic binding (Supplementary Fig. 8a). However, only FasII-A-PEST+ and FasII-A-PEST− include a transmembrane domain connected to a cytoplasmic PDZ-interacting domain that can participate in intracellular signaling (Supplementary Fig. 8a). The cytoplasmic domains of the two FasII-A isoforms were previously shown to interact with DLG at the postsynapse48,49 and thus may facilitate retrograde signals required for synapse maintenance50. In contrast, FasII-C (a.k.a. Fas2-RB) lacks an intracellular cytoplasmic domain and is attached to the plasma membrane via a GPI anchor instead (Supplementary Fig. 8a). Functionally, FasII-C was proposed to act as a homotypic bridging protein within renal Malpighian tubule cells to stabilize the microvillar brush border against shear stress51. In Drosophila expressing expanded CUG repeats, abnormal upregulation of FasII-C may cause intracellular signals to be dampened at the NMJ, which in turn may compromise synapse integrity. Our results show that overexpression of either FasII-A isoform rescued bouton numbers in CUG480-expressing animals (Fig. 7d–f). Possibly, the overexpressed FasII-A outcompeted the upregulated FasII-C in the disease model and restored the proper ratio of FasII isoforms at the NMJs, subsequently restoring the intracellular signals required to maintain synapse integrity.
Despite many similarities between the NMJ and behavioral phenotypes associated with CUG480 and UAS-FasII-C overexpression, obvious differences in the synaptic transmission phenotypes were observed. Pre + postsynaptic expression of CUG480 increased the EPSP amplitude and QC (Fig. 2), whereas pre + postsynaptic expression of UAS-FasII-C decreased the mEPSP and EPSP amplitudes, QC and mEPSP frequency (Fig. 6). These discrepancies can be explained by the fact that CUG480 expression induced upregulation of the two FasII-A isoforms, as well as FasII-C (and may have upregulated other uncharacterized FasII isoforms or dysregulated other proteins). In a previous study on the effects of FasII-A isoform overexpression52, simultaneous pre- and postsynaptic overexpression of either FasII-A isoform led to an increase in QC52. QC was also increased when total-FasII was overexpressed52. These findings strongly indicate that the transmission phenotypes observed in CUG480-expressing animals were likely to have resulted from the combined effects of several upregulated FasII isoforms, including FasII-A. Note that an increase in QC does not indicate increased muscle activity in the DM1 model. Rather, an increase in QC indicates an increase in the number of vesicles released per evoked response, which may be a homeostatic mechanism to compensate for impaired muscle output in CUG480-expressing animals.
After observing that total fasII knockdown could rescue our DM1 model, we originally intended to investigate the effect of fasII-C knockdown using UAS-FasII-C-RNAi. This construct was generated by targeting exon 8 of fasII, which encodes the GPI anchor. However, we found that this construct also knocked down both fasII-A isoforms (Supplementary Fig. 3), which prompted us to rename it UAS-FasII-A&C-RNAi. We cannot exclude the possibility of a common off-target effect of RNAi that somehow allowed the amplicon to bind to other exons. A second possibility is that the two characterized FasII-A isoforms also each contain a GPI anchor in addition to a transmembrane domain. A third possibility is that other uncharacterized FasII isoforms contain a GPI anchor. A recent study indeed found a second GPI anchor-containing FasII isoform53. However, the reverse RT-PCR primer for fasII-A used in our study partially targeted the nucleotide sequence of exon 7 and the transmembrane domain. This suggests that the second GPI anchor isoform contains a transmembrane domain, in contrast to the findings of Neuert et al.53. Furthermore, when we used a pair of primers to exclusively amplify fasII-A-PEST+ (the reverse primer targeted the PEST domain) (Supplementary Fig. 8b), we still observed UAS-FasII-A&C-RNAi-mediated knockdown (Supplementary Fig. 4), which strongly indicates that the RNAi line truly could knock down fasII-A-PEST+. The two latter possible explanations given above are not mutually exclusive and certainly warrant further investigation.
Both FasII and its mammalian orthologue NCAM1 belong to the immunoglobulin (Ig) domain superfamily and possess homophilic cell–cell adhesion mediator activity54. In humans, abnormal NCAM1-positive myofibers were observed in the deltoid muscles of patients with DM155, possibly due to increased expression of NCAM1. Furthermore, NCAM1 transcripts were found to be upregulated in the frontal cortices of DM1 patients56. In agreement with these previous reports, our data showed increased NCAM1 protein expression in the spinal cord and tibialis anterior in DMSXL mice, as well as in the frontal cortices of patients with DM1 and transdifferentiated myotubes derived from patient cells. However, we observed that the deltoids of patients with DM1 expressed lower levels of NCAM1 than those of control individuals (Supplementary Fig. 12). In higher organisms, different types of skeletal muscles might exhibit different types of NCAM1 dysregulation due to expanded CUG repeat toxicity. Nevertheless, dysregulation of NCAM1 was still detected in human deltoids and is likely to have resulted in synaptic dysfunction at the NMJ. Alternatively, mature human muscle cells may have compensatory mechanisms that could explain the high level of NCAM1 in transdifferentiated myotubes but low level in deltoid muscles.
Our study results strongly suggest that both pre- and postsynaptically expressed CUG repeats participate to induce neuropathological phenotypes in presynaptic motorneurons. Thus, in the Drosophila larval NMJ, the pathological mechanism is likely to involve disrupted retrograde signaling, defined as communication from the postsynaptic muscle back to the presynaptic motorneuron. In Drosophila, the BMP signaling pathway is a major retrograde signaling pathway required for normal synaptic growth57. In this pathway, glass bottom boat (Gbb), a retrograde ligand molecule, is secreted by the muscle to activate presynaptic receptors58. At the presynaptic motorneuron terminal, Gbb is known to activate a receptor complex formed by wishful thinking (Wit) and thickveins (Tkv) to regulate synaptic growth59. Therefore, we attempted to rescue the DM1 model by expressing UAS-Gbb-GFP or UAS-Tkv.CA (Tkv.CA is a constitutively active form of Tkv receptor). Unfortunately, neither of these constructs rescued the decreased boutons on the DM1 background (Supplementary Fig. 13a, b). A specific level of Gbb signaling may be required for synapse integrity. Retrograde signaling molecules other than Gbb, such as Wnt, also may be involved.
Previous studies in mice have demonstrated that the CUG repeat-containing transcripts retained in the nucleus are recruited into ribonuclear foci and sequester RNA-binding proteins, such as MBNL1, thus compromising the RNA-splicing machinery8,10. In Drosophila, the molecular mechanism of CUG-induced toxicity is similar to that in the mouse model, involving the sequestration of muscleblind (Mbl) and other RNA-binding proteins by CUG-containing ribonuclear foci26,27. mbl E27 is a homozygous lethal null mutation27. Thus, we analyzed heterozygous mbl E27 mutants to determine whether they recapitulated the CUG480 phenotypes. These mutants indeed exhibited reductions in the bouton and arbor disassembly phenotypes similar to those seen in CUG480-expressing animals (Supplementary Fig. 14a–c). Furthermore, RT-PCR revealed that heterozygous mbl E27 mutants exhibited upregulated expression of total fasII and fasII-C, similar to the patterns observed with CUG480 overexpression (Supplementary Fig. 14d, e). These data suggest that the partial loss of Mbl functions in heterozygous mbl E27 mutants might reflect the physiological conditions of the DM1 model. Our data also supported a role for Mbl in fasII processing and NMJ morphology in the context of DM1 neuropathology. Many other RNA-binding proteins also might be dysregulated by expanded CUG RNA, including Beag, Dsmu1, and embryonic lethal abnormal vision (Elav). Beag and Dsmu1 are spliceosomal proteins that were shown to participate in the pre-mRNA splicing of fasII44. Elav is a well-studied RNA-binding protein that regulates alternative splicing in neurons60. We performed semi-quantitative RT-PCR to examine the transcript levels of beag, dsmu1, elav, and mbl in CUG480-expressing larval BWM. Our results showed upregulation of beag and dsmu1, indicating that these splicing factors are indeed dysregulated in the DM1 model (Supplementary Fig. 15). However, RED and DSMU1 (the mammalian homologs of Beag and Dsmu1) were not found to co-localize with CUG RNA foci in the nuclei of primary astrocytes from DMSXL mice (Supplementary Fig. 16). It is possible that the expanded CUG RNA led to the abnormal upregulation of beag and dsmu1, which contributed to part of the pathogenesis. It is also possible that the upregulation of Beag and Dsmu1 in Drosophila is a compensatory mechanism to counter the damaging effects of Mbl and FasII dysregulation.
As we have demonstrated that the expression of total NCAM1 is dysregulated in neural and muscular tissues from DMSXL mice (Fig. 3i–l), an important question concerns whether Ncam1 RNA isoforms are also dysregulated in these animals. To answer this question, we subjected primary astrocytes and frontal cortex of DMSXL mice to RT-PCR analysis of distal exon selection. As expected, we indeed observed dysregulated usage of distal Ncam1 terminal exons in these cells and tissues (Supplementary Fig. 17). In addition, we examined whether dysregulated Ncam1 splicing could be caused by Mbnl1/Mbnl2 double knockdown or knockout. Our results showed that Ncam1 terminal exon splicing was indeed dysregulated in cultured astrocytes subjected to Mbnl1/Mbnl2 double knockdown (Supplementary Fig. 18a, b) and in the frontal cortex of Mbnl1/Mbnl2 conditional double-knockout mice (Mbnl1−/−; Mbnl2c/c; Nestin-Cre+)61 (Supplementary Fig. 18c, d). As these defects parallel those observed in DMSXL mice (Supplementary Fig. 17), the shift in Ncam1 terminal exon usage in DM1 is likely linked to functional depletion of MBNL proteins.
In our proposed model (Fig. 8), both FasII-A-PEST+ and FasII-A-PEST− are the major isoforms expressed at the presynaptic MNs and postsynaptic BWMs in a normal NMJ. These isoforms harbor cytoplasmic domains, allowing them to convey intracellular signals. At the postsynaptic BWM, the cytoplasmic PDZ-interaction motif of FasII-A isoforms interacts with DLG48,49,54, which may facilitate retrograde signaling via molecules such as Gbb (Drosophila counterpart of mammalian BMP) to maintain bouton numbers50. Under the DM1-like condition, the expanded CUG repeats cause the upregulation of total FasII. Upregulated FasII-C may either bind to itself or compete with other isoforms to bind to FasII-A isoforms via their Ig domains (which mediate adhesion via transhomophilic binding). However, FasII-C does not contain a cytoplasmic domain and thus cannot transduce intracellular signaling like the FasII-A isoforms54. Hence, the binding of FasII-C to FasII-A disrupts the intracellular signaling required for proper synaptic functions, leading to defective synaptic transmission, locomotion impairment, and even gradual synapse disassembly.
a Under the normal condition, FasII-A-PEST+ and FasII-A-PEST− are the major isoforms present at the pre- and postsynaptic terminals. Both FasII-A isoforms convey intracellular signals to maintain synapse integrity. Postsynaptic FasII-A are capable of interacting with DLG, and may facilitate retrograde signals that help with maintaining bouton numbers. b Under the DM1-like condition, expanded CUG repeats causes upregulation of overall FasII, which in turn causes an abnormally high level of FasII-C at the synapse. FasII-C may bind to itself or compete with other isoforms to bind to the FasII-A isoforms. Since the FasII-C isoform lacks the cytoplasmic domain, its binding to FasII-A disrupts the intracellular signals required for maintaining synapse integrity.
The intricate mechanisms of synapse regulation involving NCAM1 in mammals are likely to be far more complex than those observed in Drosophila. Nevertheless, our study provides important foundational information about a basic mechanism of synapse dysregulation in a simple DM1 model. Specific levels of different mammalian NCAM1 isoforms may be expressed in different types of neurons and muscles to achieve the proper functions. The expansion of CUG RNA in DM1 probably disrupts the delicate regulation of NCAM1 and/or other cell adhesion molecules, leading to synaptic dysfunction. Although we cannot directly change the genetic make-up of a patient with DM1, we may be able to alleviate their CNS abnormalities by restoring the proper ratios of NCAM1 and/or other cell adhesion molecules at synapses.
Methods
Mouse tissue samples and ethics compliance
The DMSXL mice with an expansion of over 1300 CTG repeats and control mice used in the study were provided by Mário Gomes-Pereira and Genevieve Gourdon. For each genotype, 2 female and 3 male mice aged between 16 and 21 days were analyzed. All experiments involving the use of DMSXL research mice have complied with all relevant ethical regulations according to the Ministere de L’Enseignement Superieur, de la Recherche et de L’Innovation of France. Animal ethics was approved by Ministry of Higher Education, Research and Innovation (Paris). Authorization for animal experimentation number #23473. Animal facility approval number B751320. The study protocol was approved by Prefecture de Police (Paris) and the French Veterinary Department. Authorization for animal experimentation number 75003. Animal facility approval number B91228107. The Mbnl1−/−; Mbnl2c/c; Nestin-Cre+ conditional double-knockout mice (Mbnl1/Mbnl2 DKO) and wildtype (WT) P30 mouse brain samples were provided by Professor Maurice Swanson (Department of Molecular Genetics and Microbiology, Center for NeuroGenetics and the Genetics Institute, University of Florida, College of Medicine, USA). All Mbnl1/Mbnl2 DKO and WT animal procedures were approved by the Institutional Animal Care & Use Committee (IACUC) of the University of Florida (Approval number: IACUC202300000652).
Human tissue samples and ethics compliance
All experiments using human samples were approved by the Ethics Committees of the host institutions. Written informed consent of specimen use for research was obtained from all patients. No payments of any form have been given to the subjects or their families. Human frontal cortex samples were collected from two different laboratories: Dr. Yasuhiro Suzuki (Asahikawa Medical Center, Japan) and Dr. Tohru Matsuura (Okayama University, Japan). Information relative to patients was previously described15,62,63. For the transdifferentiated myoblasts, samples were obtained from the Institute of Myology, Paris. In brief, skin biopsies were obtained from MyoBank-AFM bank of tissues for research, a partner in the EU network EuroBioBank, in accordance with European recommendations and French legislation. Under these regulations, informed consent was obtained from donors prior to biopsy collection. The samples originated from an 11-year-old female donor with DM1 (1300 CTG repeats) and a healthy 25-year-old male donor. The cells were immortalized using hTERT expression, which was previously described. Fibroblasts were transduced to express MyoD with the supplement of doxycycline, which drove the transdifferentiation of fibroblasts into myotubes64. For experiments involving deltoid muscles, muscle biopsies were taken after informed consent by patients and approval by the Experimentation Ethics Committee of the University Hospital La Fe (Valencia, Spain; authorization number: 2014/0799), according to the Helsinki Declaration.
Fly Stocks
The following stocks were used: w1118, elavGS-GAL4 (43642), UAS-CD8::GFP (5137), UAS-Gbb-GFP (63057), and UAS-Tkv.CA (36537) were acquired from Bloomington Drosophila Stock Center. UAS-CTG60 and UAS-CTG48027 were obtained from Ruben Artero. Transgene expression levels of these constructs can be found in (Supplementary Fig. 19). UAS-CAG25031 was obtained from Nancy Bonini. C380-GAL4 (a.k.a. BG380)65 and C57-GAL4 (a.k.a. BG57)65 were obtained from Vivian Budnik. Expression patterns of these drivers can be found in (Supplementary Fig. 20). UAS-FasII-A-PEST+36,37, UAS-FasII-A-PEST−66, UAS-FasII-C66, UAS-Total-FasII-RNAi (a.k.a. UAS-Total-FasII-dsRNA or P[KK100888]VIE-260B45, Vienna Drosophila RNAi Centre, #v103807), and UAS-FasII-A-RNAi44 and UAS-FasII-A&C-RNAi (unpublished) were obtained from Brian McCabe. UAS-FasII-A&C-RNAi was originally named UAS-FasII-C-RNAi(#38) since it was designed against Exon 8 of fasII, which encodes for the GPI anchor of FasII-C. However, the construct was found to knock down FasII-A-PEST+ and FasII-A-PEST− as well (Supplementary Figs. 3 and 4). Hence, it was renamed as UAS-FasII-A&C-RNAi in this study. LexAop-FasII-A&C-RNAi was generated by subcloning the same RNAi construct (Amplicon sequence: GCTAATAACA ATCTCGGCAC GTTGCTCTAT TCGGCCGGAT TTAATTCCGG TGTCGGTGCG CTACACAAAC GACTGTTCAC AACAACAACA ACAACAACAG CCACATCAAC AACAACAATC ACATCGATAA CAACAGCAAC AACAACAATC ATTACGCTGG CCAC) into the pJFRC19-13XLexAop2-IVS-myr::GFP vector (Addgene plasmid #26224), and inserted onto the 2nd chromosome using the Phi3C1 system (The fly lines generation process was done by BestGene Inc., U.S.A.). nSyb-LexA (a.k.a. nSyb-LexA-GAD)67 was obtained from Ching-Po Yang and Tzumin Lee. CassM-LexA (unpublished) was obtained from Vivian Budnik. Flies were reared in standard Drosophila medium at 25 °C. For genotypes involving elavGS-GAL4, RU486 was dissolved in 100% ethanol before added to the medium to achieve a final concentration of 50 µM.
Semi-quantitative RT-PCR
mRNA was extracted from either dissected larval CNSs or BWMs using standard TRIzol extraction method, homogenizing the tissues in TRIzol, adding chloroform to conduct phase separation, following with isopropanol RNA precipitation and resuspension of RNA using DEPC-treated water at the end68. Synthesis of cDNA was performed using the ImProm-IITM Reverse Transcription System (Promega). Primers used for amplification of fasII were as follow: Total-FasII Forward: GCAACCAGGTGGGATTAGG (on Exon 6), Total-FasII Reverse: TAACGCCCGGACAGTATTTG (partially on Exon 6 and partially on Exon 7), FasII-A Forward: CTGTCCGGGCGTTAAGATC (partially on Exon 6 and partially on Exon 7), FasII-A Reverse: ACGTCAATTCCTCGTGTCG (partially on Exon 7 and partially on TM domain), FasII-A-PEST+ Forward: ACACGAGGAATTGACGTCATC (partially on Exon 7 and partially on TM domain), FasII-A-PEST+ Reverse: GTGGCTCCTTTACCAGCTG (on the PEST domain), FasII-C Forward: GCGTTAAGATCAGCGGCAC (on Exon 7), FasII-C Reverse: GAATCGGACTCACCTCGTG (partially on Exon 7 and partially on GPI anchor). The designs of these primers had been previously published44. Other primers used in this study were as follow: Beag Forward: GCATCAGAGGAGCCGATAATATC, Beag Reverse: GGCCTTCTCGTTCTTCTCC. Dsmu1 Forward: TGCAGTTCTCGCGAGATAAC, Dsmu1 Reverse: TCACTGTAGCTGGCCAGTAG. Elav Forward: CAAGTCGCAGGTCTACATCG, Elav Reverse: CTCCTTTCGTCTGCGTATCG. Mbl Forward: CAACGTGGAGGTCCAGAAC, Mbl Reverse: CCGGTCAGATAGGGGTTTG. Actin Forward: ATGTGCAAGGCCGGTTTCGC, Actin Reverse: CGACACGCAGCTCATTGTAG. SV40 Forward: GGAAAGTCCTTGGGGTCTTC, SV40 Reverse: GGAACTGATGAATGGGAGCA. Hs promoter Forward: TCCTCCGAGCGGAGACTC, Hs promoter Reverse: TGGCAGATTTCAGTAGTTGCAG. All the primers were ordered and synthesized from the Thermo Fisher Scientific Inc. (Hong Kong). Quantification of gel bands was performed using ImageJ. The housekeeping gene, Actin, was used as a reference standard in each group to observe the expression level of the interested genes. Each of the interested gene band intensity was first normalized to its Actin band intensity. The fold change of each of the experiment group was then calculated by using the normalized intensity of each group over the normalized intensity of the control group.
Semi-quantitative RT-PCR for the analysis of alternative exon usage
RNA extraction was performed with the RNeasy Mini kit (QIAGEN; 74104) following the manufacturer’s protocol, including a DNase digestion step (RNase-Free DNase Set; QIAGEN; 79254) after the first wash with RW1 buffer. RNA concentration was assessed using the NanoDrop (Thermo Scientific) and RNA quality was verified by electrophoresis on agarose gel. cDNA synthesis and semi-quantitative reverse-transcriptase PCR analysis of alternative exon usage were performed by using PCR amplification (mostly around 21–26 cycles) to obtain PCR product following with resolved the PCR product through 2.5% (w/v) agarose gels and stained with ethidium bromide62,63. Oligonucleotide primers used for RT-PCR analysis of Ncam1 were the following: Ncam1 E16 (forward): ACGTCATGCTCAAGTCCCTG. Ncam1 E17 (reverse): AGTCACCGCAGAGAAAAGCA. Ncam1 E18 (reverse): ATGAGCAGGCCACACTTGTT.
Locomotor behavioral assay for larvae
Larval crawling assay was previously published study69. In brief, wandering third instar larvae were loaded onto a 2% agarose plate with a grid (0.5 cm2 per square) placed underneath. The total number of gridlines crossed by the animals in one minute was counted, and the actual distance calculated. n represents the number of larvae analyzed.
Immunohistochemistry
Larval BWMs were dissected and fixed for 10 min in 4% paraformaldehyde, and permeabilized with 0.2% Triton-× 100 at room temperature70. After that, samples were incubated with primary antibodies overnight at 4 °C. Primary antibodies and their concentrations used: anti-HRP-Alexa Fluor 488 1:500 (Jackson), anti-HRP-Alex Fluor 647 1:500 (Jackson), anti-DLG1 1:750 (4F3, DSHB), anti-FasII 1:50 (affinity purified 1D4, DSHB)71, anti-FasII 1:5 (34B3, DSHB)42. Secondary antibodies conjugated to Alexa Fluor 488/594 (Abcam) were used at a concentration of 1:200. Samples were incubated with secondary antibodies at room temperature for 1 to 2 h. Lastly, samples were mounted in the glass slice using anti-fade fluorescence mounting medium (Abcam, ab104135).
Quantification of boutons
The number of type I boutons was obtained at muscles 6 and 7 of abdominal segment A3 of late 3rd instar larvae unless specified otherwise. n represents the number of analyzed NMJs. At most two NMJs were quantified in each animal, and each animal is defined as a biological replicate70,72. The development of larvae expressing CUG480 using C380, elavGS (and fed with food with RU486) or other combinations involving these drivers were slower than that of controls by approximately 24 h. Thus, crosses involving these genotypes were set up one day in advance so the dissections and immunostaining can be carried out at the same time. No notable abnormalities were found in the bouton numbers of the genetic controls for the major UAS lines used in this study (Supplementary Fig. 21).
Quantification of arbor disassembly
An NMJ with at least one disassembling arbor was defined as an NMJ with arbor disassembly. A disassembling arbor was defined as a stretch of at least two boutons that are severed from the arbor and from one another (immunostained by anti-HRP), in which at least one of these boutons showed DLG staining on the postsynaptic muscle.
Quantification of muscle areas
Lengths and widths of muscle 6 of segment A3 were measured under a 20× objective on a widefield microscope, and the areas were subsequently calculated (Supplementary Fig. 22). n represents the number of analyzed muscles. At most two muscles were quantified in each animal.
Slot blot assay for Drosophila FasII and mice NCAM1
Fly heads, fly thorax muscles, mouse CNS tissues, or mouse muscle tissues were homogenized in the lysis buffer (100 mM Tris/HCl, pH6.8; 2% Sodium Dodecyl Sulfate; 40% w/v Glycerol). The homogenates were boiled at 99 °C for 10 min, then centrifuged at 14,000 × g for 2 min and the supernatant was collected. Before the slot blot assay, samples were diluted with 2% SDS to a final volume of 200 µL and heated at 99 °C for 10 min. Protein samples were loaded to a 48-well Bio-Dot® microfiltration apparatus (Bio-Rad Laboratories, Hercules, CA, USA) with BioTraceTM NT nitrocellulose membrane (Pall Life Sciences, Portsmouth, UK; pore size 0.2 µm). The membrane was blocked at room temperature in 5% non-fat milk and incubated in 34B3 (Developmental Studies Hybridoma Bank, Iowa City, IA, USA; Mouse; 1:10 https://dshb.biology.uiowa.edu/)42 at 4 °C overnight for the detection of FasII in fly protein samples. For mouse protein samples, the membrane was incubated in ab154566 (Abcam, Cambridge, UK; Rabbit; 1:1000) for NCAM1 detection. The protein chemiluminescence signal was obtained and visualized with the ChemiDocTM Touch Gel Imaging System (Bio-Rad Laboratories, Hercules, CA, USA). After FasII or NCAM1 detection, the membrane was stripped in stripping buffer (Thermo Fisher Scientific, Grand Island, NY, USA) and blocked again in 5% non-fat milk. β-tubulin was used as the internal loading control, where the membrane was re-probed with ab6046 (Abcam, Cambridge, UK; Rabbit; 1:500) for fly protein samples or 2G7D4 (GenScript, Piscataway, NJ, USA; Mouse; 1:2000) for mouse protein samples, respectively. The images were analyzed with ImageLabTM software (Bio-Rad Laboratories, Hercules, CA, USA) and band intensities were quantified using the Image J software (Research Services Branch, National Institute of Mental Health).
Slot blot assay for human frontal cortex
Total protein was extracted from 20 to 30 mg human frontal cortex using RIPA buffer (PierceTM RIPA Buffer, ThermoScientific, 89901) supplemented with 0.05% CHAPS (Sigma, C3023), 1× complete protease inhibitor (Sigma-Aldrich, 04693124001), 1× PhosSTOP phosphatase inhibitor (Sigma-Aldrich, 04906845001), and 1 mM sodium orthovanadate (Sigma, S6508). Protein concentrations were determined using the Pierce BCA Protein Assay Kit (Thermo Scientific, 23227). Porablot NCP nitrocellulose membranes (Macherey-Nagel, 741280) and Bio-Dot® SF filter paper (Bio-Rad, 1620161) were soaked and equilibrated in 1× PBS (Gibco, 20012-019) and then placed in the Bio-Dot® SF Apparatus (Bio-Rad, 1706542). Membrane slots were rinsed with 100 µL 1× PBS, and then loaded with 20 µg frontal cortex protein in 100 µL RIPA buffer under vacuum. The membranes were carefully removed from the Bio-Dot® SF Apparatus and stained with ATX Ponceau S red solution (Sigma-Aldrich, 09189-1L-F) for total protein quantification. Membranes were blocked in 5% Blotto (Santa Cruz Biotech, sc-2324) diluted in 1× TBS-T (10 mM Tris-HCl, 0.15 M NaCl, 0.05% Tween 20) for 1 h at room temperature, and incubated overnight at 4 °C with primary anti-NCAM1 antibody (GeneTex, GTX111684) diluted 1:10,000 in 5% Blotto. After three washes in 1× TBS-T, membranes were incubated with secondary HRP-conjugated goat anti-rabbit IgG (Life Technologies, 31460) diluted 1:5000 in 5% Blotto, for 1 h at room temperature. Membranes were finally washed another three times in 1× TBS-T and developed with Clarity Max ECL Substrate (BioRad, 1705062). Image acquisition and quantification were conducted with BioRad ChemiDocTM MP Imaging System and software (Image Lab 6.0.1). Relative protein levels in non-DM controls were normalized to 1 and statistical analysis was performed with Prism (GraphPad Software, Inc.).
Transdifferentiation of myotubes
Control or DM1 patient myoblasts were differentiated for 7 days into transdifferentiated myotubes. Briefly, the cells were first immortalized using hTERT expression. After that, fibroblasts were transduced to express MyoD in the presence of doxycycline. This process induced expression of MyoD facilitates the transdifferentiation of fibroblasts into myotubes64.
Quantitative dot blot assay
1 μg/well of protein samples were denatured (100 °C for 5 min) and loaded in quantitative dot blot (QDB) plates (Quanticision Diagnostics Inc, Research Triangle Park, NC, USA). Each cell sample was loaded in quadruplicate in two different plates; one was used to detect NCAM11 (1:1000, Proteintech, Manchester, UK) and the other for GAPDH (1:500, (G-9) Santa Cruz Biotechnology, Dallas, TX, USA), which was used as an endogenous control. ECL substrate (Pierce™ ECL Western blotting substrate) was used to detect and visualize the result and TECAN infinite M200 Pro with an initial acquisition time of 1 s/well in the luminescence was used to acquire data73.
Electrophysiology
Electrophysiology was performed as previously published study74. For detailed methods on how to perform Drosophila NMJ electrophysiology, please see published protocols75,76. Briefly, wandering third instar larvae were collected and filleted for NMJ analysis. Driver control and experimental electrophysiological recordings were performed in parallel using identical conditions. Larval dissections and recordings were performed in a modified, low-magnesium HL3 saline77. (70 mM NaCl, 5 mM KCl, 5 mM HEPES, 10 mM NaHCO3, 115 mM sucrose, 4.2 mM trehalose, 0.5 mM CaCl2 (unless otherwise noted), 10 mM MgCl2, pH 7.2. Neuromuscular junction sharp electrode recordings were performed at muscles 6 and 7 of abdominal segments A2 or A3. For a muscle to be acceptable for recording, it needed to have an input resistance of ≥ 4 MΩ and a resting potential more hyperpolarized than −58 mV.
Recordings were performed on an Olympus BX51WI microscope and acquired using an Axoclamp 900 A amplifier, Digidata 1440 A acquisition system, and pClamp10.7 (Molecular Devices) software. Data were analyzed using MiniAnalysis (Synaptosoft) and the Clampfit (Molecular Devices) programs. mEPSPs and excitatory postsynaptic potentials (EPSPs at 1 Hz stimulus) were collected74. For each NMJ recorded, four quantifications were made: quantal size (mEPSP size); quantal frequency (mEPSP frequency); evoked potential size (EPSP size); and quantal content (QC). In the case of QC, uncorrected QC was calculated per NMJ by dividing the average EPSP by the average mEPSP.
Fluorescent in situ hybridization (FISH) and immunofluorescence
Primary astrocytes were cultured for 2 weeks, washed 3 times in 1× PBS and then fixed for 15 min in 4% PFA (J61899.AP, VWR) at 4 °C. Following 5 × 2 min washes in 1× PBS, cells were permeabilized in 2% ice-cold acetone in 1× PBS for 5 min at room temperature. Prehybridization was carried out in 30% formamide/2× SSC for 10 min at room temperature. Hybridization with 1 ng/mL 5′-Cy3-labeled (CAG)5 PNA probe in hybridization buffer (30% formamide, 2× SSC, 0.02 %BSA, 66 mg/ml yeast tRNA, 2 mM vanadyl complex) was carried out for 2 h at 37 °C in a dark humidified chamber. Next, cells were washed for 30 min in 30% formamide/2× SSC at 50 °C, followed by one last wash of an additional 30 min in 1× SSC at room temperature.
Cells were then incubated in blocking and permeabilization solution for 1 h at room temperature (1× PBS; 0.1% Triton ×-100; 10% normal goat serum, G6767, Sigma). Primary antibody was diluted in permeabilization (1× PBS; 0.1% Triton ×-100) and incubated over night at 4 °C (SMU1, Sc-100896, Santa Cruz biotechnologies, dilution 1/500; RED, PA5-101789, Thermo Fisher, 1/500). Next day, following 3 × 10 min washes in 1× PBS, cells were incubated with secondary antibody diluted in permeabilization solution for 1 h at room temperature. Excess antibody was washed 3 × 10 min in 1× PBS, and incubated with 0.0002% DAPI (10236276001, Sigma) for 15 min at room temperature. Cells were finally washed 3 × 10 min in 1× PBS and mounted with Dako Fluorescent Mounting Medium (S302380, Dako) prior to observation. Images were acquired with a laser apotome (Zeiss, Axio Observer), using a 40× objective and Zeiss Zen software.
Statistical analysis
For comparisons between three or more sample groups, an analysis of variance (one-way ANOVA) with Tukey post-hoc test was performed. For pair-wise comparisons, Student’s t-test (two-tailed) was used. *P < 0.05, ** P < 0.01, *** P < 0.001, **** P < 0.0001. All histograms depict mean ± S.E.M. All experiments were performed at least three times independently.
Ethics
Biological and chemical safety approval (14102220) from The Chinese University of Hong Kong was obtained for this study. All animal procedures were approved by the CUHK Animal Experimentation Ethics Committee (and their care was in accordance with the institutional guidelines).
Reporting summary
Further information on research design is available in the Nature Portfolio Reporting Summary linked to this article.
Data availability
All data supporting the findings of this study are presented within the main manuscript and Supplementary Information. All the data generated in this study are provided in the Supplementary Information/Source Data file. Source data are provided with this paper.
References
Johnson, N. E. et al. Population-based prevalence of myotonic dystrophy type 1 using genetic analysis of statewide blood screening program. Neurology 96, e1045–e1053 (2021).
Harper, P. S. Myotonic Dystrophy, 3rd edn. pp. 448 (W.B. Saunders, 2001).
Patel, N. et al. Neurobehavioral phenotype of children with congenital myotonic dystrophy. Neurology 102, e208115 (2024).
Brook, J. D. et al. Molecular basis of myotonic dystrophy: expansion of a trinucleotide (CTG) repeat at the 3’ end of a transcript encoding a protein kinase family member. Cell 69, 385 (1992).
Fu, Y. H. et al. An unstable triplet repeat in a gene related to myotonic muscular dystrophy. Science 255, 1256–1258 (1992).
Mahadevan, M. et al. Myotonic dystrophy mutation: an unstable CTG repeat in the 3’ untranslated region of the gene. Science 255, 1253–1255 (1992).
Thornton, C. A., Johnson, K. & Moxley, R. T. 3rd. Myotonic dystrophy patients have larger CTG expansions in skeletal muscle than in leukocytes. Ann. Neurol. 35, 104–107 (1994).
Mankodi, A. et al. Myotonic dystrophy in transgenic mice expressing an expanded CUG repeat. Science 289, 1769–1773 (2000).
Gladman, J. T., Mandal, M., Srinivasan, V. & Mahadevan, M. S. Age of onset of RNA toxicity influences phenotypic severity: evidence from an inducible mouse model of myotonic dystrophy (DM1). PLoS ONE 8, e72907 (2013).
Mankodi, A. et al. Muscleblind localizes to nuclear foci of aberrant RNA in myotonic dystrophy types 1 and 2. Hum. Mol. Genet. 10, 2165–2170 (2001).
Ho, T. H. et al. Muscleblind proteins regulate alternative splicing. EMBO J. 23, 3103–3112 (2004).
Jiang, H., Mankodi, A., Swanson, M. S., Moxley, R. T. & Thornton, C. A. Myotonic dystrophy type 1 is associated with nuclear foci of mutant RNA, sequestration of muscleblind proteins and deregulated alternative splicing in neurons. Hum. Mol. Genet. 13, 3079–3088 (2004).
Koon, A. C. & Chan, H. Y. Drosophila melanogaster as a model organism to study RNA toxicity of repeat expansion-associated neurodegenerative and neuromuscular diseases. Front. Cell Neurosci. 11, 70 (2017).
Gourdon, G. & Meola, G. Myotonic dystrophies: state of the art of new therapeutic developments for the CNS. Front. Cell Neurosci. 11, 101 (2017).
Hernandez-Hernandez, O. et al. Myotonic dystrophy CTG expansion affects synaptic vesicle proteins, neurotransmission and mouse behaviour. Brain 136, 957–970 (2013).
Marteyn, A. et al. Mutant human embryonic stem cells reveal neurite and synapse formation defects in type 1 myotonic dystrophy. Cell Stem Cell 8, 434–444 (2011).
Angeard, N. et al. Cognitive profile in childhood myotonic dystrophy type 1: is there a global impairment?. Neuromuscul. Disord. 17, 451–458 (2007).
Angeard, N. et al. A new window on neurocognitive dysfunction in the childhood form of myotonic dystrophy type 1 (DM1). Neuromuscul. Disord. 21, 468–476 (2011).
Douniol, M. et al. Psychiatric and cognitive phenotype of childhood myotonic dystrophy type 1. Dev. Med. Child Neurol. 54, 905–911 (2012).
Douniol, M. et al. Psychiatric and cognitive phenotype in children and adolescents with myotonic dystrophy. Eur. Child Adolesc. Psychiatry 18, 705–715 (2009).
Ekstrom, A. B., Hakenas-Plate, L., Samuelsson, L., Tulinius, M. & Wentz, E. Autism spectrum conditions in myotonic dystrophy type 1: a study on 57 individuals with congenital and childhood forms. Am. J. Med. Genet B Neuropsychiatr. Genet. 147B, 918–926 (2008).
Meola, G. & Sansone, V. Cerebral involvement in myotonic dystrophies. Muscle Nerve 36, 294–306 (2007).
Peric, S. et al. Peripheral neuropathy in patients with myotonic dystrophy type 1. Neurol. Res. 35, 331–335 (2013).
Gantelet, E. et al. The expansion of 300 CTG repeats in myotonic dystrophy transgenic mice does not induce sensory or motor neuropathy. Acta Neuropathol. 114, 175–185 (2007).
Panaite, P. A. et al. Peripheral neuropathy is linked to a severe form of myotonic dystrophy in transgenic mice. J. Neuropathol. Exp. Neurol. 70, 678–685 (2011).
de Haro, M. et al. MBNL1 and CUGBP1 modify expanded CUG-induced toxicity in a Drosophila model of myotonic dystrophy type 1. Hum. Mol. Genet. 15, 2138–2145 (2006).
Garcia-Lopez, A. et al. Genetic and chemical modifiers of a CUG toxicity model in Drosophila. PLoS ONE 3, e1595 (2008).
Picchio, L., Plantie, E., Renaud, Y., Poovthumkadavil, P. & Jagla, K. Novel Drosophila model of myotonic dystrophy type 1: phenotypic characterization and genome-wide view of altered gene expression. Hum. Mol. Genet. 22, 2795–2810 (2013).
Ruiz-Canada, C. & Budnik, V. Introduction on the use of the Drosophila embryonic/larval neuromuscular junction as a model system to study synapse development and function, and a brief summary of pathfinding and target recognition. Int. Rev. Neurobiol. 75, 1–31 (2006).
Luu, L. M. et al. A potent inhibitor of protein sequestration by expanded triplet (CUG) repeats that shows phenotypic improvements in a Drosophila model of myotonic dystrophy. ChemMedChem 11, 1428–1435 (2016).
Li, L. B., Yu, Z., Teng, X. & Bonini, N. M. RNA toxicity is a component of ataxin-3 degeneration in Drosophila. Nature 453, 1107–1111 (2008).
Chen, K. & Featherstone, D. E. Discs-large (DLG) is clustered by presynaptic innervation and regulates postsynaptic glutamate receptor subunit composition in Drosophila. BMC Biol. 3, 1 (2005).
Lahey, T., Gorczyca, M., Jia, X. X. & Budnik, V. The Drosophila tumor suppressor gene dlg is required for normal synaptic bouton structure. Neuron 13, 823–835 (1994).
Ataman, B. et al. Rapid activity-dependent modifications in synaptic structure and function require bidirectional Wnt signaling. Neuron 57, 705–718 (2008).
Ashley, J., Packard, M., Ataman, B. & Budnik, V. Fasciclin II signals new synapse formation through amyloid precursor protein and the scaffolding protein dX11/Mint. J. Neurosci. 25, 5943–5955 (2005).
Schuster, C. M., Davis, G. W., Fetter, R. D. & Goodman, C. S. Genetic dissection of structural and functional components of synaptic plasticity. II. Fasciclin II controls presynaptic structural plasticity. Neuron 17, 655–667 (1996).
Schuster, C. M., Davis, G. W., Fetter, R. D. & Goodman, C. S. Genetic dissection of structural and functional components of synaptic plasticity. I. Fasciclin II controls synaptic stabilization and growth. Neuron 17, 641–654 (1996).
Osterwalder, T., Yoon, K. S., White, B. H. & Keshishian, H. A conditional tissue-specific transgene expression system using inducible GAL4. Proc. Natl. Acad. Sci. USA 98, 12596–12601 (2001).
Gomes-Pereira, M. et al. CTG trinucleotide repeat “big jumps”: large expansions, small mice. PLoS Genet. 3, e52 (2007).
Huguet, A. et al. Molecular, physiological, and motor performance defects in DMSXL mice carrying >1000 CTG repeats from the human DM1 locus. PLoS Genet. 8, e1003043 (2012).
Wright, J. W. & Copenhaver, P. F. Different isoforms of fasciclin II play distinct roles in the guidance of neuronal migration during insect embryogenesis. Dev. Biol. 225, 59–78 (2000).
Grenningloh, G., Rehm, E. J. & Goodman, C. S. Genetic analysis of growth cone guidance in Drosophila: fasciclin II functions as a neuronal recognition molecule. Cell 67, 45–57 (1991).
Fankhauser, N. & Maser, P. Identification of GPI anchor attachment signals by a Kohonen self-organizing map. Bioinformatics 21, 1846–1852 (2005).
Beck, E. S. et al. Regulation of Fasciclin II and synaptic terminal development by the splicing factor Beag. J. Neurosci. 32, 7058–7073 (2012).
Dietzl, G. et al. A genome-wide transgenic RNAi library for conditional gene inactivation in Drosophila. Nature 448, 151–156 (2007).
Lai, S. L. & Lee, T. Genetic mosaic with dual binary transcriptional systems in Drosophila. Nat. Neurosci. 9, 703–709 (2006).
Wright, J. W. & Copenhaver, P. F. Cell type-specific expression of fasciclin II isoforms reveals neuronal-glial interactions during peripheral nerve growth. Dev. Biol. 234, 24–41 (2001).
Thomas, U. et al. Synaptic clustering of the cell adhesion molecule fasciclin II by discs-large and its role in the regulation of presynaptic structure. Neuron 19, 787–799 (1997).
Zito, K., Fetter, R. D., Goodman, C. S. & Isacoff, E. Y. Synaptic clustering of Fascilin II and Shaker: essential targeting sequences and role of Dlg. Neuron 19, 1007–1016 (1997).
Berke, B., Wittnam, J., McNeill, E., Van Vactor, D. L. & Keshishian, H. Retrograde BMP signaling at the synapse: a permissive signal for synapse maturation and activity-dependent plasticity. J. Neurosci. 33, 17937–17950 (2013).
Halberg, K. A. et al. The cell adhesion molecule Fasciclin2 regulates brush border length and organization in Drosophila renal tubules. Nat. Commun. 7, 11266 (2016).
Spring, A. M., Brusich, D. J. & Frank, C. A. C-terminal Src Kinase gates homeostatic synaptic plasticity and regulates fasciclin II expression at the Drosophila neuromuscular junction. PLoS Genet. 12, e1005886 (2016).
Neuert, H. et al. The Drosophila NCAM homolog Fas2 signals independently of adhesion. Development 147, dev18147 (2020).
Kristiansen, L. V. & Hortsch, M. Fasciclin II: the NCAM ortholog in Drosophila melanogaster. Adv. Exp. Med. Biol. 663, 387–401 (2010).
Santoro, L. et al. Perioral skin biopsy to study skeletal muscle protein expression. Muscle Nerve 41, 392–398 (2010).
Otero, B. A. et al. Transcriptome alterations in myotonic dystrophy frontal cortex. Cell Rep. 34, 108634 (2021).
Keshishian, H. & Kim, Y. S. Orchestrating development and function: retrograde BMP signaling in the Drosophila nervous system. Trends Neurosci. 27, 143–147 (2004).
McCabe, B. D. et al. The BMP homolog Gbb provides a retrograde signal that regulates synaptic growth at the Drosophila neuromuscular junction. Neuron 39, 241–254 (2003).
Smith, R. B., Machamer, J. B., Kim, N. C., Hays, T. S. & Marques, G. Relay of retrograde synaptogenic signals through axonal transport of BMP receptors. J. Cell Sci. 125, 3752–3764 (2012).
Koushika, S. P., Lisbin, M. J. & White, K. ELAV, a Drosophila neuron-specific protein, mediates the generation of an alternatively spliced neural protein isoform. Curr. Biol. 6, 1634–1641 (1996).
Goodwin, M. et al. MBNL sequestration by toxic RNAs and RNA misprocessing in the myotonic dystrophy brain. Cell Rep. 12, 1159–1168 (2015).
Sicot, G. et al. Downregulation of the Glial GLT1 glutamate transporter and Purkinje cell dysfunction in a mouse model of myotonic dystrophy. Cell Rep. 19, 2718–2729 (2017).
Dinca, D. M. et al. Myotonic dystrophy RNA toxicity alters morphology, adhesion and migration of mouse and human astrocytes. Nat. Commun. 13, 3841 (2022).
Arandel, L. et al. Immortalized human myotonic dystrophy muscle cell lines to assess therapeutic compounds. Dis. Model. Mech. 10, 487–497 (2017).
Budnik, V. et al. Regulation of synapse structure and function by the Drosophila tumor suppressor gene dlg. Neuron 17, 627–640 (1996).
Lin, D. M. & Goodman, C. S. Ectopic and increased expression of Fasciclin II alters motoneuron growth cone guidance. Neuron 13, 507–523 (1994).
Pfeiffer, B. D. et al. Refinement of tools for targeted gene expression in Drosophila. Genetics 186, 735–755 (2010).
Li, L., Ng, N. K., Koon, A. C. & Chan, H. Y. Expanded polyalanine tracts function as nuclear export signals and promote protein mislocalization via eEF1A1 factor. J. Biol. Chem. 292, 5784–5800 (2017).
Bai, Y. et al. Integrating display and delivery functionality with a cell penetrating peptide mimic as a scaffold for intracellular multivalent multitargeting. J. Am. Chem. Soc. 138, 9498–9507 (2016).
Koon, A. C. et al. Drosophila Exo70 is essential for neurite extension and survival under thermal stress. J. Neurosci. 38, 8071–8086 (2018).
Hummel, T., Krukkert, K., Roos, J., Davis, G. & Klambt, C. Drosophila Futsch/22C10 is a MAP1B-like protein required for dendritic and axonal development. Neuron 26, 357–370 (2000).
Koon, A. C. et al. Autoregulatory and paracrine control of synaptic and behavioral plasticity by octopaminergic signaling. Nat. Neurosci. 14, 190–199 (2011).
Moreno, N., Gonzalez-Martinez, I., Artero, R. & Cerro-Herreros, E. Rapid determination of MBNL1 protein levels by quantitative dot blot for the evaluation of antisense oligonucleotides in myotonic dystrophy myoblasts. Methods Mol. Biol. 2434, 207–215 (2022).
Armstrong, N. S. & Frank, C. A. The calcineurin regulator Sarah enables distinct forms of homeostatic plasticity at the Drosophila neuromuscular junction. Front. Synaptic Neurosci. 14, 1033743 (2022).
Imlach, W. & McCabe, B. D. Electrophysiological methods for recording synaptic potentials from the NMJ of Drosophila larvae. J. Vis. Exp. 6, 1109 (2009).
Zhang, B. & Stewart, B. Synaptic electrophysiology of the Drosophila neuromuscular junction. Cold Spring Harb. Protoc. 3, 2025 (2024).
Stewart, B. A., Atwood, H. L., Renger, J. J., Wang, J. & Wu, C. F. Improved stability of Drosophila larval neuromuscular preparations in haemolymph-like physiological solutions. J. Comp. Physiol. A 175, 179–191 (1994).
Acknowledgements
This work was supported by Research Grants Council of Hong Kong (14102220), Jérôme Lejeune Foundation (GRT-2022A/2120), Agence Nationale de la Recherche (ANR, France; Project ANR-22-CE12-0028-01), and Association de l’Institut de Myologie (AIM, France; Project Grant “Atteinte neurologique”). We would also like to thank Professor Maurice Swanson (Department of Molecular Genetics and Microbiology, Center for NeuroGenetics and the Genetics Institute, University of Florida, College of Medicine, USA) for sharing of the Mbnl1−/−; Mbnl2c/c; Nestin-Cre+ P30 mouse brain samples and Dr. Ching-Po Yang and Professor Tzumin Lee (Life Sciences Institute, University of Michigan, USA) for sharing of Drosophila reagents. Any opinions, findings, conclusions, or recommendations expressed in this event/publication (or by members of this State Key Laboratory) do not reflect the views of the Government of the Hong Kong Special Administrative Region or the Innovation and Technology Commission.
Author information
Authors and Affiliations
Contributions
A.C.K. and K.Y.W.Y. designed and performed most experiments; Y.W., L.I.L., J.T.P.C., Z.S.C., S.I.P., and J.M.S.F. contributed to various experiments, including RT-PCRs, slot blot analyses of FasII, dissections for NMJ analyses, and larval behavioral assays; N.S.A. and C.A.F. contributed to electrophysiology experiments and analyses; A.B., N.M., J.P., J.V., and R.A. provided human DM1 patient samples and patient cell-derived samples, performed quantitative dot blot analyses, and provided numerous key fly lines for the study; P.M. and M.G.-P. provided human DM1 patient frontal cortex samples, performed slot blot analyses and splicing analysis of NCAM1 and immunohistochemistry of RED and SMU1; A.H. and G.G. provided DMSXL mouse samples and contributed to initial RT-PCR and Western blot experiments of NCAM1 analysis; C.K.B., M.Z., V.B., and T.T. generated the CassM-LexA fly line, provided several antibodies for the study, and performed the dissections and NMJ analyzes; E.S.B. and B.M. generated the UAS-FasII-A&C-RNAi fly line and provided numerous key fly lines for the study; A.C.K., K.Y.W.Y., L.I.L., A.B., M.G.-P., C.A.F, G.G., and H.Y.E.C. contributed to manuscript writing; H.Y.E.C. supervised and directed the project.
Corresponding author
Ethics declarations
Competing interests
The authors declare no competing interests.
Peer review
Peer review information
Nature Communications thanks the anonymous reviewers for their contribution to the peer review of this work. A peer review file is available.
Additional information
Publisher’s note Springer Nature remains neutral with regard to jurisdictional claims in published maps and institutional affiliations.
Supplementary information
Source data
Rights and permissions
Open Access This article is licensed under a Creative Commons Attribution 4.0 International License, which permits use, sharing, adaptation, distribution and reproduction in any medium or format, as long as you give appropriate credit to the original author(s) and the source, provide a link to the Creative Commons licence, and indicate if changes were made. The images or other third party material in this article are included in the article’s Creative Commons licence, unless indicated otherwise in a credit line to the material. If material is not included in the article’s Creative Commons licence and your intended use is not permitted by statutory regulation or exceeds the permitted use, you will need to obtain permission directly from the copyright holder. To view a copy of this licence, visit http://creativecommons.org/licenses/by/4.0/.
About this article
Cite this article
Koon, A.C., Yeung, K.Y.W., Wu, Y. et al. Pre- and postsynaptic upregulation of FasII synergistically underlies neuropathological and behavioral phenotypes in a Drosophila model of myotonic dystrophy. Nat Commun 17, 1005 (2026). https://doi.org/10.1038/s41467-025-67738-w
Received:
Accepted:
Published:
Version of record:
DOI: https://doi.org/10.1038/s41467-025-67738-w










