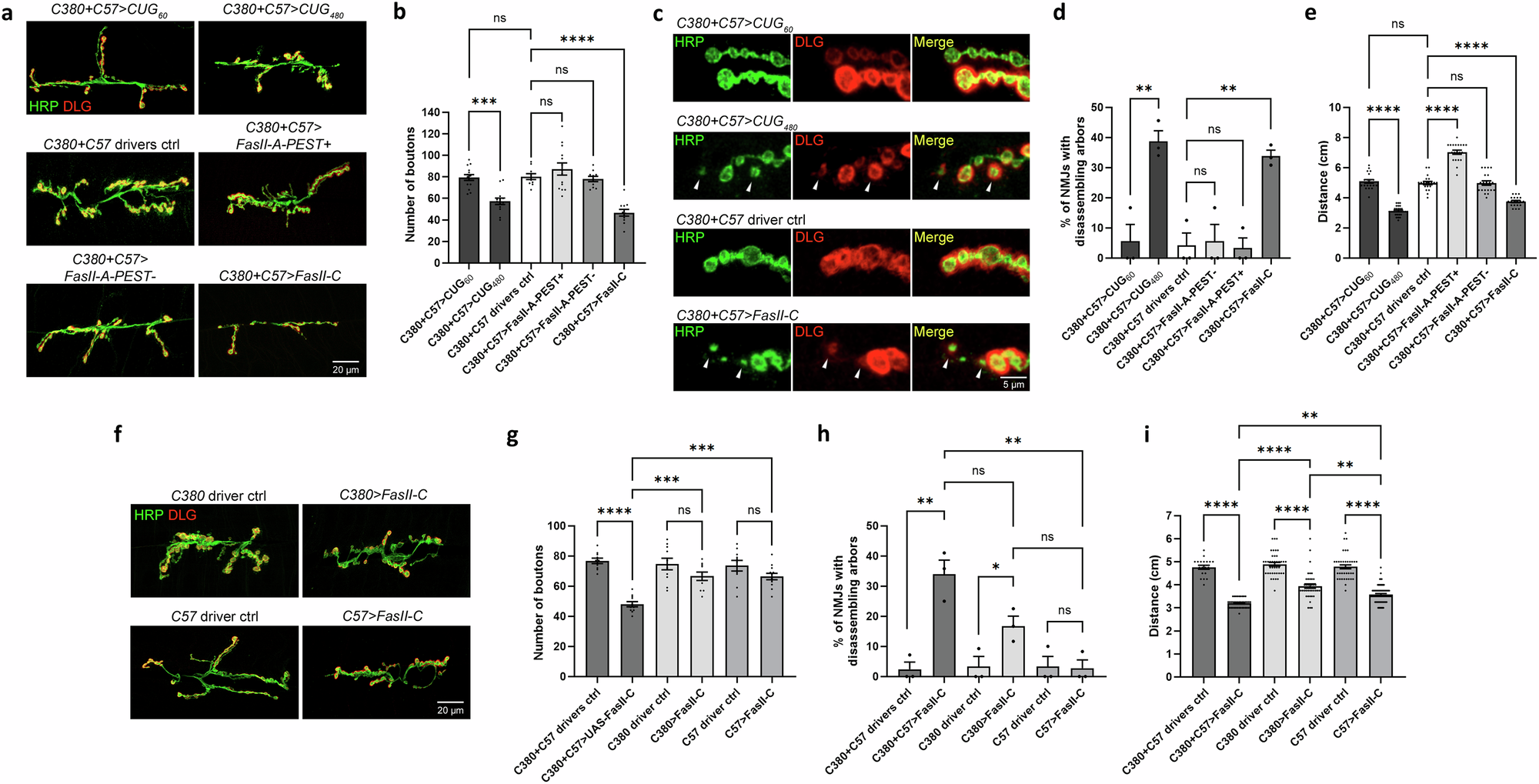
Fig. 5: Overexpression of FasII-C causes in NMJ morphological defects and larval locomotor impairment.

a Confocal micrographs of Drosophila NMJs of late 3rd instar larvae at muscles 6 and 7 of segment A3. Anti-HRP (in green) marks the presynaptic boutons. Anti-DLG (in red) marks the postsynaptic density. Scale bar is 20 μm. b Quantification of bouton numbers in (a). n = 14, 13, 10, 13, 10, 11, where n is the number of analyzed NMJs. c Confocal micrographs at high-magnification showing arbors of boutons of NMJs at muscles 6 and 7 of segment A3. White arrowheads denote signs of disassembling boutons and arbors. Scale bar is 5 μm. d Quantification of disassembling arbors in (c). N = 3, with each N is a set of NMJs analyzed from at least 4 larvae, and no more than two NMJs were analyzed per larva. e Quantification of larval locomotor activity. n = 20, 20, 30, 20, 20, 20, where n indicates the number of analyzed larvae. f Confocal micrographs of Drosophila NMJs of late 3rd instar larvae at muscles 6 and 7 of segment A3. Scale bar is 20 μm. g Quantification of bouton numbers in (f). n = 10, 11, 10, 10, 10, 12 where n is the number of analyzed NMJs. h Quantification of disassembling arbors. N = 3, with each N is a set of NMJs analyzed from at least 4 larvae, and no more than two NMJs were analyzed per larva. i Quantification of larval locomotor activity. n = 80, 19, 40, 40, 40, 80, where n indicates the number of analyzed larvae. Each larva is defined as a biological replicate, and no more than two NMJs were analyzed per larva. One-way ANOVA with Tukey post-hoc test was performed. Histograms depict mean ± SEM. **p < 0.05, **p < 0.01, ***p < 0.001, ****p < 0.0001.