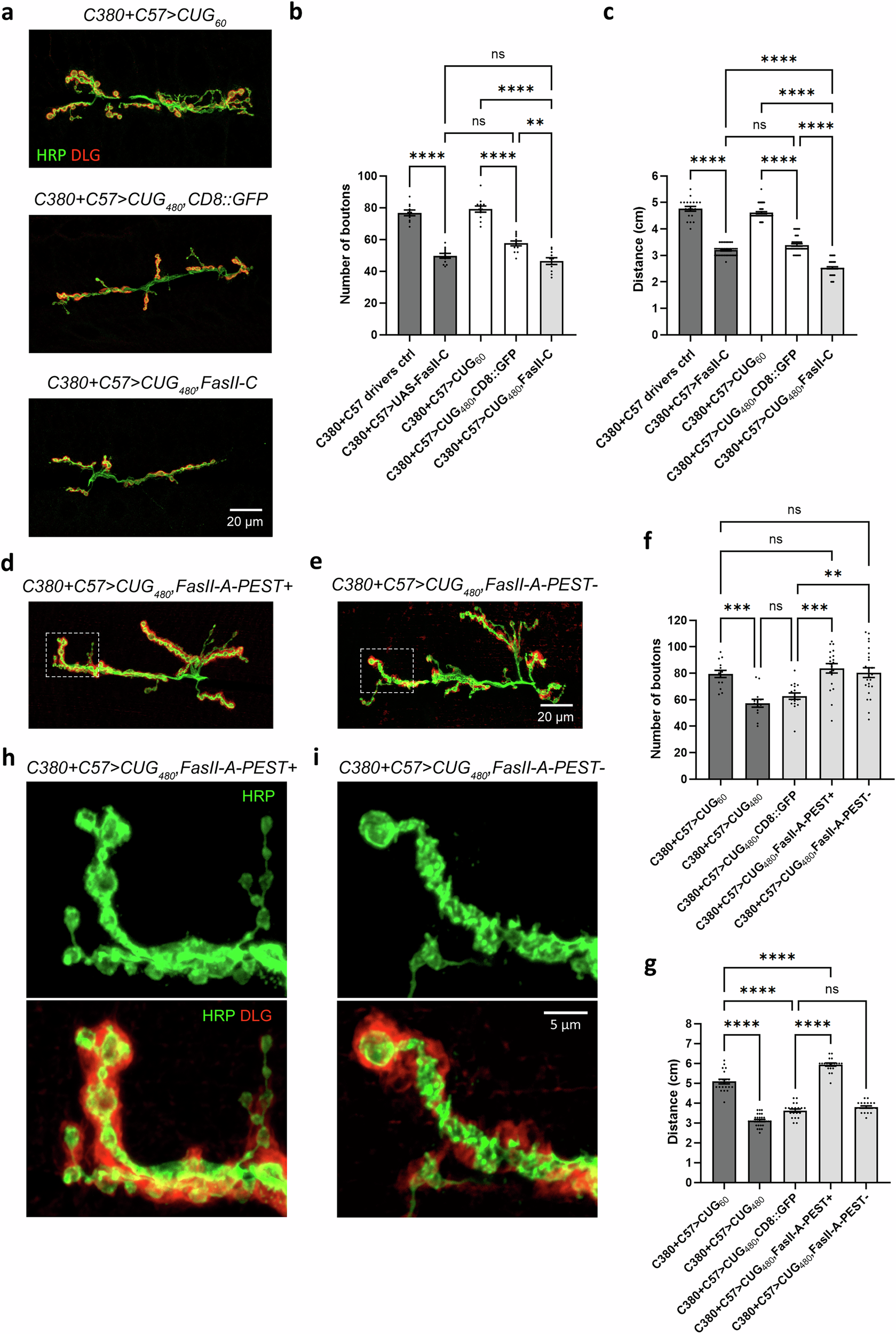
Fig. 7: Overexpression of FasII-C exacerbates and FasII-A rescues NMJ phenotypes of the Drosophila DM1 model.

a, d, e Confocal micrographs of Drosophila NMJs of late 3rd instar larvae at muscles 6 and 7 of segment A3. Anti-HRP (in green) marks the presynaptic boutons. Anti-DLG (in red) marks the postsynaptic density. Scale bar is 20 μm. b Quantification of bouton numbers in (a) and in other related genotypes. n = 11, 10, 11, 12, 12, 10, where n is the number of analyzed NMJs. c Quantification of larval locomotor activity. n = 40, 40, 40, 40, 40, where n indicates the number of analyzed larvae. f Quantification of bouton numbers in (d, e) and in other related genotypes. n = 14, 13, 17, 20, 24, where n is the number of analyzed NMJs. g Quantification of larval locomotor activity. n = 20, 30, 20, 20, 20, where n indicates the number of analyzed larvae. h High-magnification confocal micrographs of the white dotted rectangle in (d). i High-magnification confocal micrographs of the white dotted rectangle in (e). Each larva is defined as a biological replicate, and no more than two NMJs were analyzed per larva. One-way ANOVA with Tukey post-hoc test was performed. Histograms depict mean ± SEM. **p < 0.01, ***p < 0.001, ****p < 0.0001.