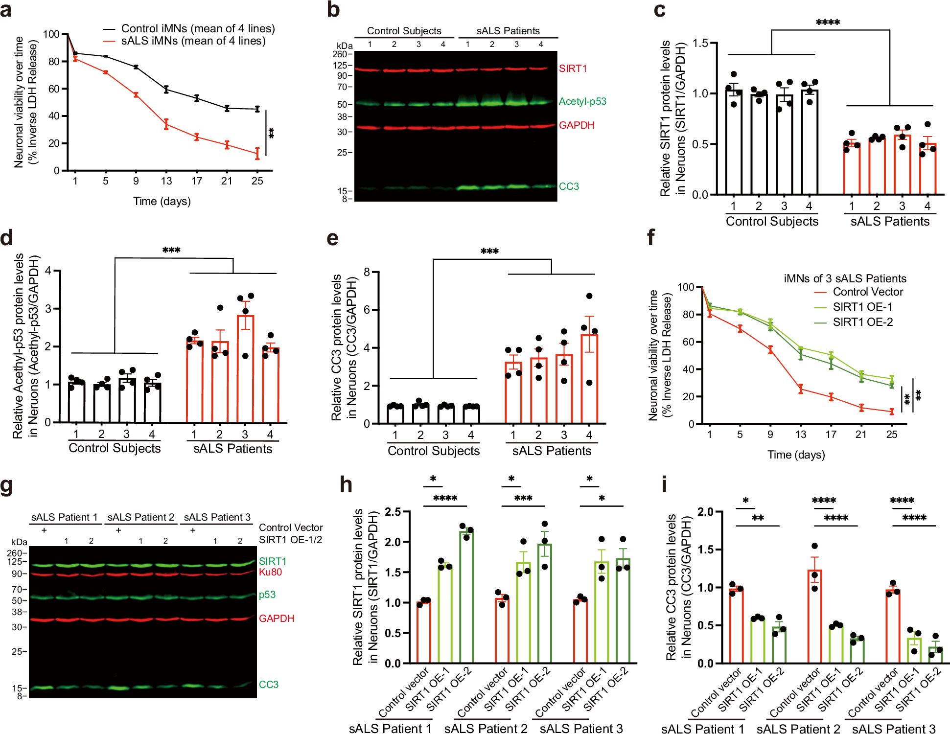
Fig. 3: SIRT1 downregulation and elevated p53 acetylation contribute to neurodegeneration in iPSC-derived neurons from sporadic ALS patients, and restoration of SIRT1 levels mitigates these effects.
From: The Ku80-p53-SIRT1 axis in DNA damage response contributes to sporadic and familial ALS and FTD

a Time-course analysis of neuronal viability by LDH release assay. Neuronal viability was measured over a 25-day period using LDH release assay in control and sALS iPSC-derived motor neurons (iMNs). Each group consisted of four iPSC lines, and each line underwent three biologically independent differentiation experiments. Data are presented as mean ± SEM, n = 3. Statistical comparison between the two groups was performed using a paired two-tailed t test. Western blot analysis (b) and quantification of SIRT1 (c), acetylated p53 (d), and CC3 (e) protein levels in 3-month-old sALS iMNs after neurotrophic factor withdrawal. Data are presented as mean ± SEM from four biologically independent differentiation experiments per iPSC line, using four control and four sALS iPSC lines (iMNs-1/2/3/4). Statistical comparisons between the two groups (control in black, sALS in red) were performed using an unpaired two-tailed t test (n = 4 lines per group). f Time-course analysis of neuronal viability assessed by LDH release assay in sALS iMNs. Neurons were differentiated from three biologically independent experiments using three distinct sALS iPSC lines and transduced with control vector, SIRT1 OE-1, or SIRT1 OE-2 (red, lime, fern, respectively). Each line represents the group mean (n = 3 per group), and data are presented as mean ± SEM. Statistical significance was determined by one-way ANOVA followed by Tukey’s multiple comparison test. Western blot (g) analysis and quantification of SIRT1 (h) and CC3 (i) protein levels in 3-month-old sALS iMNs following neurotrophic factor withdrawal. SIRT1 was overexpressed using two lentiviral constructs (SIRT1 OE-1: lime; SIRT1 OE-2: fern) and compared to control vector (red). Data are presented as mean ± SEM from three biologically independent experiments using three distinct sALS iPSC lines (n = 3). Statistical analysis was performed using two-way ANOVA with Sidak’s multiple comparisons test. Significance levels were defined as *P < 0.05, **P < 0.01, ***P < 0.001, ****P < 0.0001; ns not significant. The exact p values and all source data are provided as a Source Data file.