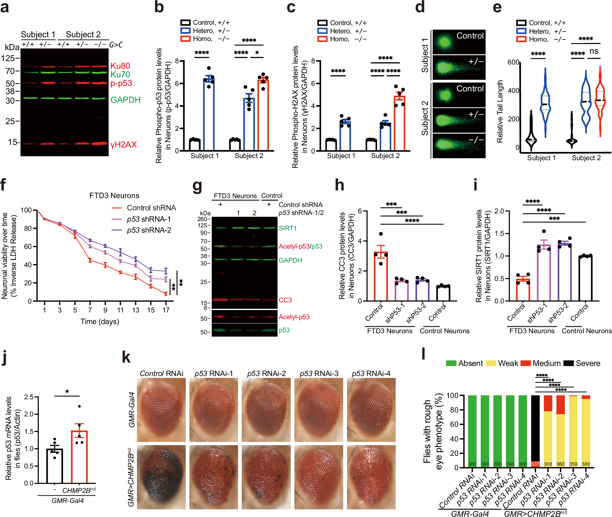
Fig. 5: FTD3 patient-derived cortical neurons exhibit increased DNA damage and neurodegeneration, which are mitigated by p53 knockdown in both human neuron and Drosophila models.
From: The Ku80-p53-SIRT1 axis in DNA damage response contributes to sporadic and familial ALS and FTD

Western blot analysis (a) and quantification of p-p53 (b) and γH2AX (c) proteins in 3-month-old iPSC-derived cortical neurons. Data are presented as mean ± SEM, n = 5 biologically independent differentiation experiments. Statistical significance was assessed by two-way ANOVA followed by Sidak’s multiple comparison test. Representative comet assay images (d) and quantification of relative tail length (e) in iPSC-derived 3-month-old neurons. Data are presented as mean ± SEM from the following numbers of randomly selected comets: Control (Subject 1): n = 53; CHMP2B+/– (Subject 1): n = 55; Control (Subject 2): n = 64; CHMP2B+/– (Subject 2): n = 62; CHMP2B–/– (Subject 2): n = 53. Data were analyzed by two-way ANOVA followed by Sidak’s multiple comparison test. f Time-course analysis of neuronal viability using the LDH release assay in iPSC-derived neurons carrying the heterozygous FTD3-causing CHMP2B G26403C mutation, transduced with control shRNA (red), p53 shRNA-1 (magenta), or p53 shRNA-2 (grape). Data are presented as mean ± SEM, n = 6 biologically independent samples per group, generated from three independent differentiations of iPSCs derived from two subjects. Statistical significance was determined by one-way ANOVA followed by Tukey’s multiple comparison test. Western blot analysis (g) and quantification of CC3 (h) and SIRT1 (i) protein levels in 2-month-old cortical neurons after neurotrophic factor withdrawal. Data are presented as mean ± SEM, n = 4 biologically independent Western blot samples per group, obtained from two independent differentiations of isogenic iPSCs derived from two subjects. Statistical analysis was performed using two-way ANOVA followed by Sidak’s multiple comparison test. j Quantification of p53 mRNA levels in the head of CHMP2BIn5-expressing flies. Data are presented as mean ± SEM, n = 5 biologically independent experiments. Statistical significance was assessed by two-tailed Student’s t test. Representative images (k) and quantification (l) of retinal degeneration in Drosophila eyes expressing CHMP2BIn5 with control RNAi (against the mCherry gene) or p53 RNAi. The total number of flies of each genotype is indicated in each column. Statistical significance was assessed by chi-square test. Significance levels were defined as *P < 0.05, **P < 0.01, ***P < 0.001, ****P < 0.0001; ns not significant. The exact p values and all source data are provided as a Source Data file.