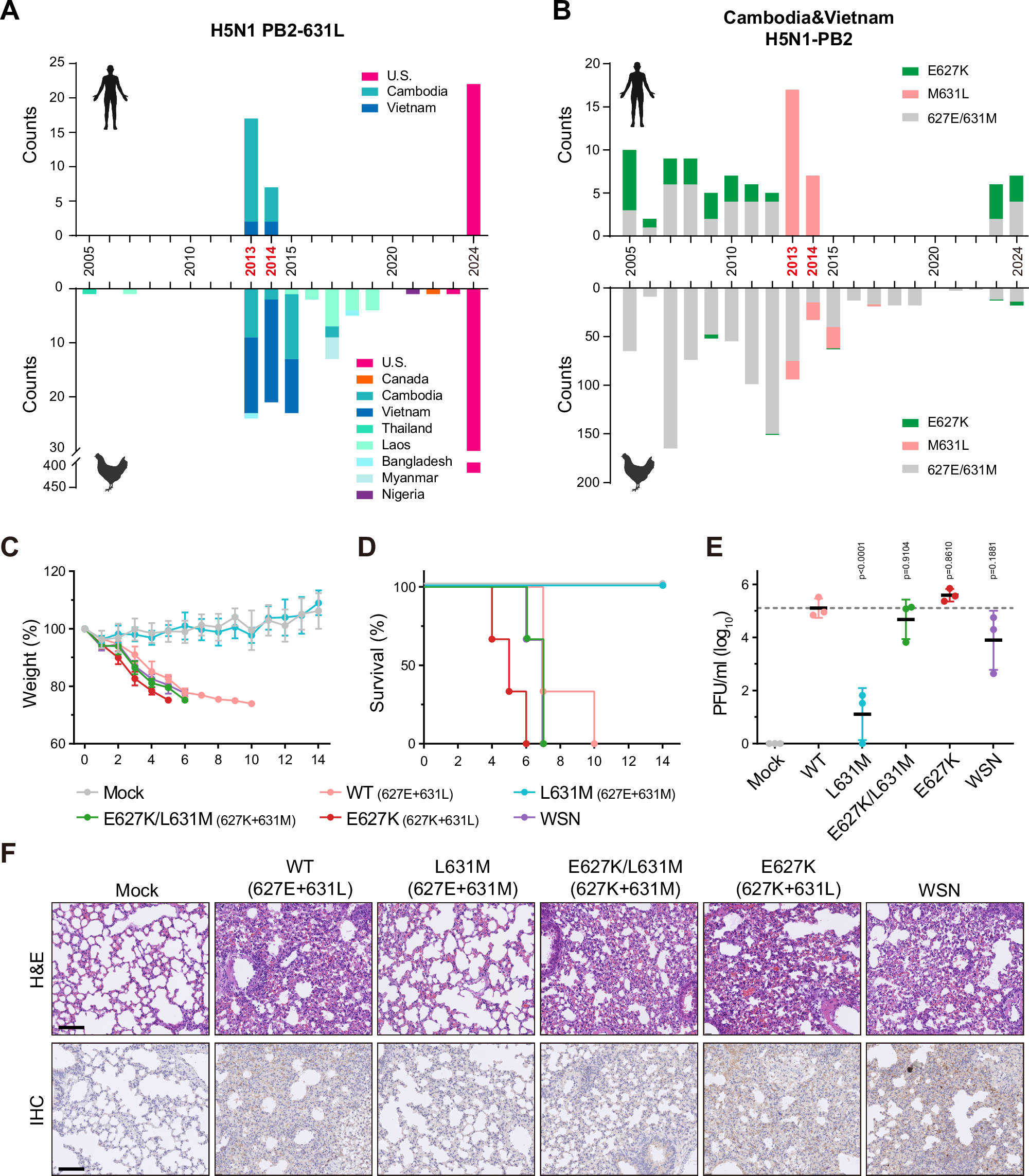
Fig. 2: PB2 M631L mutation previously co-occurred in both avian and human H5N1 virus isolates in Cambodia and Vietnam from 2013 to 2014 and confers high virulence in mice.

A Statistics on the number of human (top panel) and avian (bottom panel) H5N1 viruses carrying the PB2 631L. Different countries are represented by distinct colors as shown in figure. B Statistics on the number of human (top panel) and avian (bottom panel) H5N1 viruses with PB2 E627K or M631L mutations in Cambodia and Vietnam. The schematic diagram of human and avian (A, B) were created in BioRender. lai, y. (2025) https://BioRender.com/x9td31y. Six-week-old female BALB/c mice were intranasally inoculated with 2000 PFU of wild-type (WT) or indicated PB2 mutant recombinant H5N1 viruses. Mouse body weight curves (C) and survival curves (D) were monitored (n = 3). Body weight data are presented as mean values ± SD from n = 3 mice. E Viral titers in the lungs of mice euthanized on day 5 post-infection were determined by plaque assay. Data are presented as mean values ± SD from n = 3 mice. Statistical significance was determined by one-way ANOVA with Dunnett’s post hoc test. F Hematoxylin-eosin (H&E) and immunohistochemistry (IHC) staining of the lungs of mice infected with WT or indicated PB2 mutant recombinant H5N1 viruses on day 5 post-infection. Scale bar, 100 μm. Source Data are provided as a Source Data file.