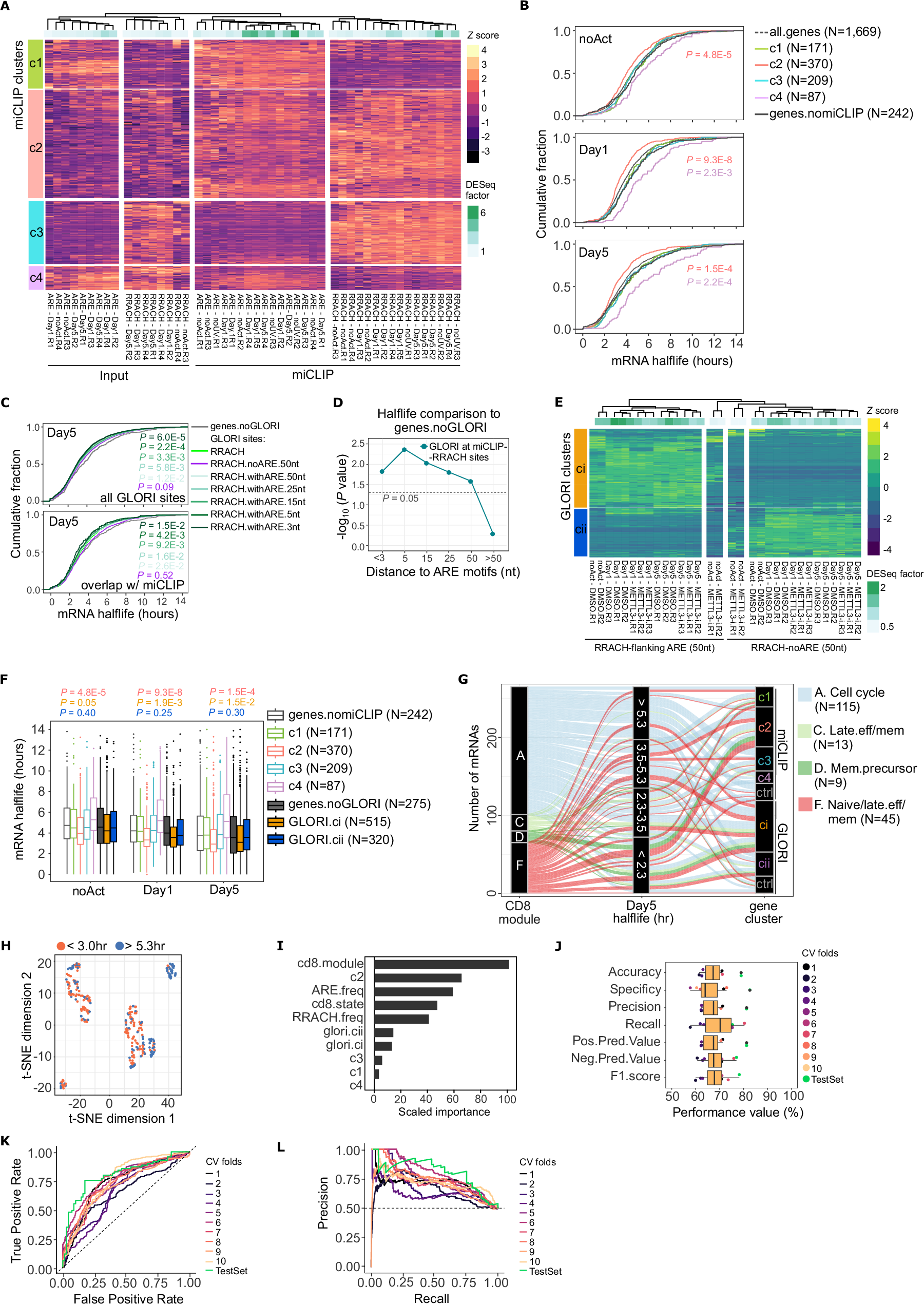
Fig. 2: Dynamics and RNA stability associated with miCLIP-ARE and miCLIP-RRACH sites in CD8⁺ T cells.

A Heatmap of miCLIP (PEKA crosslinks) and input counts in 3′UTRs, normalised using DESeq2 size factors. The top 1000 most variable 3′UTRs across noAct (n = 4), Day1 (n = 5), Day5 (n = 4), and input (n = 12) samples are shown, clustered into four groups (c1–c4) defined by unsupervised learning. B Cumulative distributions of mRNA half-lives for miCLIP clusters (c1–c4) and transcripts without miCLIP crosslinks (genes.nomiCLIP), across noAct, Day1 and Day5 CD8⁺ T cells. Two two-sided Kolmogorov–Smirnov (KS) tests were used for statistical significance. C Cumulative distributions of mRNA half-lives for transcripts containing GLORI-identified m⁶A sites at RRACH motifs, stratified by distance to adjacent ARE (WWAWW) motifs. Top: all RRACH sites; Bottom: RRACH sites overlapping miCLIP-ARE peaks. Two-sided KS tests were applied. D KS test statistics comparing mRNA half-lives between transcripts lacking GLORI signal and those harbouring GLORI m⁶A sites at RRACH motifs, binned by distance to AREs. E Heatmap of GLORI m⁶A counts in 3′UTRs, normalised by DESeq2, for the 1000 most variable transcripts across RRACH-only and RRACH-flanking-ARE sites. GLORI clusters (ci, cii) were defined by unsupervised clustering. F Box plots of mRNA half-lives for miCLIP clusters, GLORI clusters, and corresponding no-signal controls across noAct, Day1 and Day5. Boxes represent the interquartile range (IQR), centre lines show medians, whiskers extend to 1.5 × IQR, and minima/maxima are shown as individual points. Two-sided KS tests were used for pairwise comparisons. G Sankey diagram showing the flow between CD8⁺ gene modules, Day5 mRNA half-life categories, and miCLIP/GLORI clusters. H t-SNE projection of transcripts grouped into short (< 3 h) and long (> 5.3 h) half-life classes using miCLIP and genomic features. I Variable importance from 30 conditional Random Forest (cRF) models predicting mRNA stability classes using miCLIP/GLORI cluster identity, genomic features and CD8⁺ T cell annotations. J Performance metrics of the final cRF classifier and 10-fold cross-validation. Box plots defined as in (F). K, L ROC (K) and precision–recall (L) curves for test data and each cross-validation fold. N denotes the number of mRNAs tested in (B), (F) and (G).