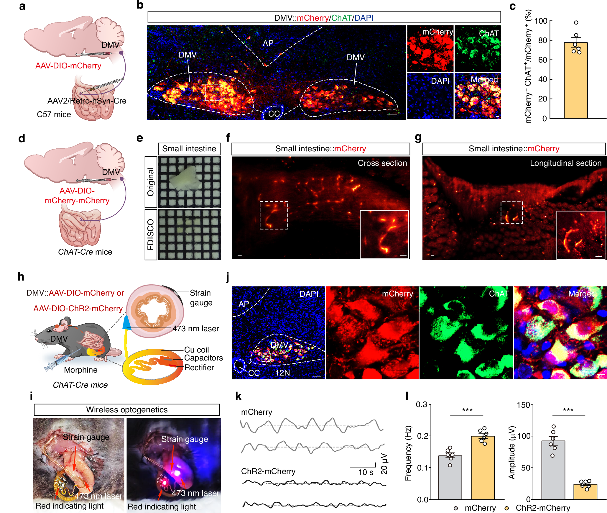
Fig. 2: DMVAch neurons directly project to the small intestine.
From: A brain-to-small intestine circuit mediates morphine-induced constipation in male mice

a Schematic diagram for AAV2/Retro-hSyn-Cre injection into the small intestine and AAV-DIO-mCherry injection into the DMV. b,c Representative images (b) and summary data (c) form mCherry+ DMV neurons colocalized with a ChAT-specific antibody. Scale bars, 100 μm (overview) and 10 μm (zoom). d Schematic diagram for AAV-DIO-mCherry-mCherry virus injection in the DMV of ChAT-Cre mice. e–g Representative images of small intestine tissue before and after (FDISCO), inducing translucency (e). The insets are magnified views from the white-boxed regions in the small intestine (f,g). h Schematic diagram for wireless optogenetic activation. i Representative photographs showing the strain gauge and wireless optogenetic device under resting conditions (left) and during illumination (right). j Representative image showing viral expression in the DMV. Scale bar, 50 μm and 5 μm. k,l Sample traces (k) and summary data (l) for small intestinal motility in the morphine-treated mice (n = 6, P = 0.0002 for frequency, P < 0.0001 for amplitude). Scale bars, 100 μm. Significance was assessed by a two-tailed unpaired Student’s t test (l). The data are presented as the mean ± SEMs. *** P < 0.001; n.s., not significant. See also Supplementary Table S1. Source data are provided as a Source Data file.