Abstract
Opioid-induced constipation is one of the most common and persistent side effect of opioid analgesics, yet the underlying neural mechanism(s) remain unclear. Here we show morphine-induced constipation is mediated by a neural circuit from glutamatergic neurons in the paraventricular nucleus of hypothalamus (PVNGlu) to acetylcholinergic neurons in the dorsal motor nucleus of the vagus (DMVAch), and subsequently to the small intestine in mice. Microendoscopic calcium imaging revealed morphine inhibits the PVNGlu→DMVAch→small intestine circuit, and this is accompanied by decreased small intestinal motility. Chemogenetic activation of this circuit, as well as pharmacological inhibition or knockdown of the μ-opioid receptor (MOR) in PVNGlu neurons alleviates morphine-induced constipation. Conversely, artificial inhibition of this circuit mimics morphine-induced constipation in naïve mice. Moreover, we show that morphine suppresses tonic NMDA receptor-mediated currents in DMVAch neurons. These findings reveal a brain-gut circuit underlying opioid-induced constipation and suggest potential therapeutic strategies to mitigate this debilitating side effect.
Similar content being viewed by others
Introduction
Opioids have been a cornerstone of clinical pain management for several decades. Prolonged use of opioids and opioid-based analgesics, such as morphine and fentanyl, often leads to severe side effects, including gastrointestinal dysfunction1,2,3. In clinical patients with non-cancer pain, the incidence of opioid-induced constipation ranges from 40% to 80%4,5. However, the underlying mechanism of opioid-induced constipation is not entirely known.
Current treatments for opioid-induced constipation involve dietary adjustments, exercise, laxatives, and antagonistic medications6. Studies have shown that μ-opioid receptor (MOR) antagonists are effective in treating opioid-induced constipation7. The finding that activation of MOR in intestinal cells contributed to opioid-induced constipation has motivated the development of peripherally acting MOR antagonists (PAMORAs) as potential interventions. However, clinical data indicate that PAMORAs are only about 50% effective in treating opioid-induced constipation8,9,10. Of note, intracerebroventricular injection of the MOR antagonist naloxone has also been shown to improve opioid-induced constipation11, suggesting a role for the brain-gut axis in this condition12,13. The precise cell type-specific organization and the function(s) of the brain-to-gut circuit mediating opioid-induced constipation remain largely unknown.
In this study, we established a morphine-induced constipation mouse model, characterized by small intestinal dysfunction, including reductions in fecal output, fecal water content, the motility and the transit rate of small intestines. By combining viral tracing, in vivo microendoscopic calcium imaging, and wireless optogenetics, we characterized the functional organization of a neural circuit connecting glutamatergic neurons in the paraventricular nucleus of the hypothalamus (PVNGlu) to acetylcholinergic neurons in the DMV (DMVAch) to the small intestine. Further, we demonstrated morphine inhibits PVNGlu neuronal activity through the MOR, which in turn leads to suppression of its tonic NMDA receptor-mediated currents to DMVAch neurons, and ultimately, the overall hypoactivity of this circuit mediates small intestinal dysfunction. These findings advance our understanding of the brain-gut neural mechanisms underlying opioid-induced constipation.
Results
Morphine suppresses small intestinal motility to induce constipation in mice
A mouse model of morphine-induced constipation was established through intraperitoneal injection of morphine in C57 mice14. Given reports about potential instability for this model15, we initially examined the effects of different morphine doses (3 mg/kg, 6 mg/kg, and 10 mg/kg) on constipation (Fig. 1a, b and Supplementary Fig. 1a). Significant dose-dependent reductions in fecal output were observed in the morphine-treated mice compared to saline-treated controls (Fig. 1c). In addition, the fecal water content was markedly decreased within 6 hours of morphine administration (Fig. 1d). Given that 10 mg/kg morphine produced the most substantial inhibitory effect (manifesting as a 78% reduction in the fecal output), we chose this concentration for all subsequent experiments.
a Schematic of the procedure for establishing a morphine-induced constipation mouse model. BL: baseline. b,c Summary data for fecal weight (b) and a dose-dependent reduction in fecal weight (c) in mice following intraperitoneal injection of morphine (n = 10, F1,18 = 28.75, P < 0.0001 for 2 h, P = 0.0392 for 4 h, P = 0.0193 for 6 h, P = 0.0002 for 1c). d Summary data for the water content of feces following morphine injection (n = 8, P = 0.0143 for 2 h, P = 0.0013 for 4 h, P = 0.0005 for 6 h). e Representative images (left) and summary data (right) showing changes in the small intestinal transit rate at different morphine concentrations (n = 7, F3,24 = 22.61, 3 mg/kg: P = 0.0173, 6 mg/kg: P = 0.0001, 10 mg/kg: P < 0.0001). f–h, Schematic (f), sample traces (g), and summary data (h) showing the frequency and amplitude values for small intestinal motility (n = 8, P < 0.0001 for frequency, P < 0.0001 for amplitude). i, j As indicted in panel (g and h), but for colonic motility (n = 5, P = 0.0144 for frequency, P = 0.0019 for amplitude). Significance was assessed by two-way repeated-measures ANOVA with post hoc comparison between groups (b, d), one-way ANOVA with post hoc Bonferroni’s test between groups (c, e) and two-tailed unpaired Student’s t test (h, j). The data are presented as the mean ± SEMs. *P < 0.05, **P < 0.01, ***P < 0.001; n.s., not significant. See also Supplementary Table S1. Source data are provided as a Source Data file.
Intestinal motility, defined as the motor patterns of the digestive tract involving coordinated contractions and relaxations of the smooth muscle layers, has been directly linked to constipation16. To assess small intestinal transit, we employed an activated carbon gavage test17, which revealed a significant, dose-dependent reduction in the small intestinal transit rate in morphine-treated mice compared to saline-treated controls (Fig. 1e), indicating that morphine suppressed the small intestinal motility to induce constipation. To examine this inhibitory effect in vivo, we employed real-time patch recordings to monitor small intestinal peristaltic waves by attaching a sensor on the small intestinal wall (Fig. 1f). Morphine administration significantly reduced the frequency but increased the amplitude of small intestinal motility compared to saline-treated controls (Fig. 1g, h).
Given that the colon functions in water and electrolyte absorption to convert waste into solid feces18, we assessed whether morphine also induces colonic peristalsis. Real-time patch recordings showed that morphine-treated mice exhibited significantly reduced frequency, but increased amplitude, of colonic motility compared to saline-treated control mice (Fig. 1i, j), indicating that morphine also suppresses colonic motility.
Note that there were no differences in total food intake or water consumption between the morphine and control groups (Supplementary Fig. 1b, c), supporting that the observed morphine-induced constipation in mice does not result from altered food or water consumption. Taken together, these findings demonstrate that the 10 mg/kg morphine model recapitulates the known effects of opioids in humans, inducing constipation through inhibition of both intestinal transit and motility.
DMVAch neurons directly project to the small intestine and regulate motility
Previous studies have shown that the sympathetic system typically inhibits gastrointestinal motility by suppressing smooth muscle contraction and glandular secretion, while the parasympathetic system exerts excitatory regulatory effects16. In particular, the vagus nerve is well known for mediating brain-to-gut communication13,16,19. To identify potential connections between the small intestine and the brain, we conducted retrograde trans-monosynaptic tracing by injecting Fluoro-gold (FG, a fluorescent dye) into the small intestinal wall (Supplementary Fig. 2a, b). One week later, FG signals were evident observed on bilateral of the DMV (Supplementary Fig. 2c, d). Subsequent immunofluorescence staining revealed colocalization of FG signals with approximately 95% of DMV cells positive for choline acetyltransferase (ChAT), a marker of cholinergic neurons (Supplementary Fig. 2e, f). These results show a connection proceeding from the DMVAch neurons to the small intestine (DMVAch→small intestine).
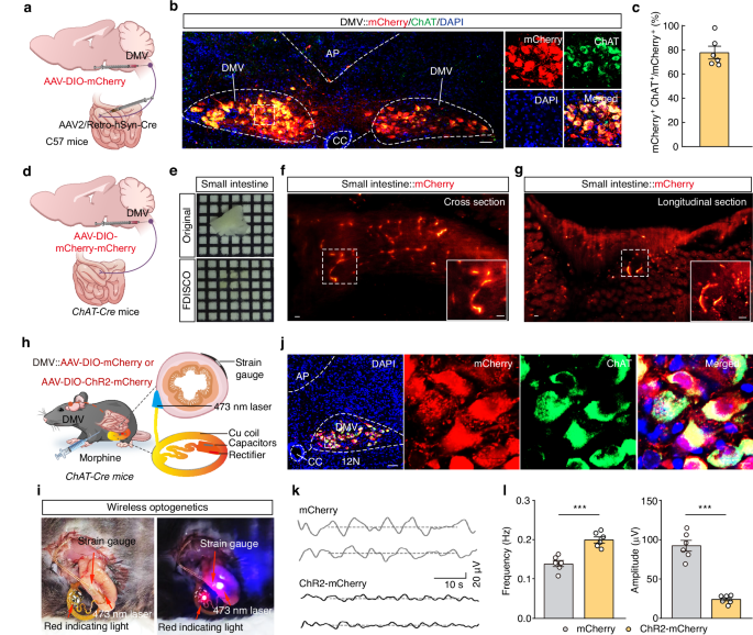
We also used a virus-based approach to examine this neural connection between the small intestine and the brain, specifically by infusing a retrograde AAV2/Retro-hSyn-Cre virus into the small intestine and a Cre-dependent AAV-DIO-mCherry virus into the DMV of C57 mice (Fig. 2a). Three weeks after injection, mCherry+ neurons were observed in the DMV, which were co-localized specifically with an antibody marking cholinergic neurons (~ 78%) (Fig. 2b,c), confirming that DMVAch neurons innervate the small intestine. To map the precise distribution of DMVAch neuronal fibers in the small intestine, we bilaterally infused an anterograde AAV-DIO-mCherry-mCherry virus into the DMV of ChAT-Cre mice (Fig. 2d). After one month of viral expression, we utilized FDISCO tissue clearing to visualize the small intestine in 3D (Fig. 2e). We observed abundant mCherry+ DMVAch neuronal fibers in the small intestinal muscle layer (Fig. 2f, g and Supplementary Movie S1).
a Schematic diagram for AAV2/Retro-hSyn-Cre injection into the small intestine and AAV-DIO-mCherry injection into the DMV. b,c Representative images (b) and summary data (c) form mCherry+ DMV neurons colocalized with a ChAT-specific antibody. Scale bars, 100 μm (overview) and 10 μm (zoom). d Schematic diagram for AAV-DIO-mCherry-mCherry virus injection in the DMV of ChAT-Cre mice. e–g Representative images of small intestine tissue before and after (FDISCO), inducing translucency (e). The insets are magnified views from the white-boxed regions in the small intestine (f,g). h Schematic diagram for wireless optogenetic activation. i Representative photographs showing the strain gauge and wireless optogenetic device under resting conditions (left) and during illumination (right). j Representative image showing viral expression in the DMV. Scale bar, 50 μm and 5 μm. k,l Sample traces (k) and summary data (l) for small intestinal motility in the morphine-treated mice (n = 6, P = 0.0002 for frequency, P < 0.0001 for amplitude). Scale bars, 100 μm. Significance was assessed by a two-tailed unpaired Student’s t test (l). The data are presented as the mean ± SEMs. *** P < 0.001; n.s., not significant. See also Supplementary Table S1. Source data are provided as a Source Data file.
Previous studies have demonstrated that the DMV provides motor output to regulate intestinal motility and transit through the efferent vagus nerve20. To test whether local optogenetic activation of DMVAch neuronal fibers directly increases the small intestinal motility, we injected an AAV-DIO-ChR2-mCherry virus into the DMV of ChAT-Cre mice (Supplementary Fig. 2g). Three weeks later, mCherry+ DMVAch neuronal fibers were observed in the small intestinal wall (Supplementary Fig. 2h). Electrophysiological recordings showed that photostimulation of ChR2-containing DMVAch fibers around the intestinal wall reliably induced an increase in the nerve firing rate (Supplementary Fig. 2i, j). In addition, we infused AAV-DIO-ChR2-mCherry virus into the DMV and implanted flexible wireless optoelectronic implants in the small intestine of ChAT-Cre mice (Fig. 2h–j). Poststimulation of ChR2-containing DMVAch fibers around the intestinal wall reliably induced a significant higher frequency and lower amplitude of small intestinal motility in ChR2-expressing mice than mCherry-expressing controls under morphine treatment (Fig. 2k, l). These findings suggest that DMVAch neurons directly project to the small intestine and show that optogenetic activation of DMVAch neuronal fibers alleviates morphine-induced suppression of small intestinal motility.
Morphine inhibits DMVAch neuronal activity to induce constipation
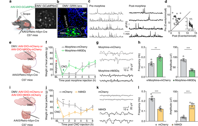
To elucidate whether morphine-induced DMVAch neuronal hypoactivity contributes to constipation, we investigated the changes in neuronal activity within the DMVAch→small intestine circuit by infusing FG into the small intestinal wall of C57 mice (Supplementary Fig. 3a). One week later, whole-cell patch-clamp recordings in brain slices showed that the small intestine-projecting DMV neuronal activity was significantly decreased in morphine-treated mice compared to saline-treated controls (Supplementary Fig. 3b–d), indicating morphine inhibits DMVAch neuronal activity. To dynamically visualize the calcium activity of small intestine-projecting DMVAch neurons in freely moving mice, we injected AAV-DIO-GCaMP6m virus into the DMV and AAV2/Retro-hSyn-Cre virus into the small intestine of C57 mice, accompanied with the mounting of a microendoscopic gradient index (GRIN) lens at the top of the DMV (Fig. 3a). Microendoscopic calcium imaging in vivo showed that the spontaneous calcium transient frequency of DMVAch neurons was significantly decreased after morphine treatment (Fig. 3b–d and Supplementary Movie S2), while no significant changes were observed in the saline-injected vehicle controls (Supplementary Fig. 3e, f). These results reveal that morphine reduces small intestine-projecting DMVACh neuronal activity.
a Schematic of microendoscopic calcium imaging in the DMV of freely moving mice. b Representative images of viral expression and the GRIN lens tract in the DMV. Scale bar, 50 μm. c, d Sample traces (c) and summary data (d) for calcium transients of GCaMP6m-expressing DMV neurons before and after morphine injection (n = 28 cells per group, P < 0.0001). e Schematic diagram for AAV-DIO-hM3Dq-mCherry virus injection into the DMV and Retro-AAV-hSyn-Cre virus injection into the small intestine of C57 mice. f Summary data for weight of feces in the morphine-treated mice from mCherry and hM3Dq groups (n = 7, F1,12 = 0.5770, P = 0.0341 for 2 h). g,h Sample traces (g) and summary data (h) for small intestinal motility in the morphine-treated mice from mCherry and hM3Dq groups (n = 5, P = 0.0067 for frequency, P = 0.0005 for amplitude). i As indicted in panel (e), but for chemogenetic inhibition. j Summary data for weight of feces in the mCherry-expressing and hM4Di-expressing mice (n = 7, F1,12 = 37.11, P = 0.0058 for 1 h, P = 0.0427 for 2 h). k,l Sample traces (k) and summary data (l) for small intestinal motility in the mCherry-expressing and hM4Di-expressing mice (n = 5, P = 0.0002 for frequency, P < 0.0001 for amplitude). Significance was assessed by two-tailed paired Student’s t test (d), two-way repeated-measures ANOVA with post hoc comparison between groups (f, j), and two-tailed unpaired Student’s t test (h, l). The data are presented as the mean ± SEMs. *P < 0.05, **P < 0.01, ***P < 0.001; n.s., not significant. See also Supplementary Table S1. Source data are provided as a Source Data file.
Given the decrease in DMVAch neuronal activity in morphine-treated mice, we employed the chemogenetic designer receptor exclusively activated by designer drugs (DREADDS) technique to selectively activate or inhibit small intestine-projecting DMVAch neurons. We injected AAV2/Retro-hSyn-Cre virus into the small intestinal wall, as well as bilaterally infused AAV-DIO-hM3Dq-mCherry or AAV-DIO-mCherry control virus into the DMV of C57 mice (Fig. 3e and Supplementary Fig. 4a, b). Three weeks later, intraperitoneal injection of clozapine-N-oxide (CNO, a ligand of the chemogenetic designer receptor) at 1 h after morphine administration, which significantly increased both the output and water content of feces in hM3Dq-expressing mice compared to mCherry-expressing control mice (Fig. 3f and Supplementary Fig. 4c). CNO administration also increased the transit rate and motility of the small intestine (Fig. 3g, h and Supplementary Fig. 4d). Conversely, chemogenetic inhibition of these small intestine-projecting DMVAch neurons induced constipation in naïve mice (Fig. 3i–l and Supplementary Fig. 4e–h). These results collectively demonstrate that a reduction in DMVAch neuronal activity is required for the observed morphine-induced constipation.
MORs are well-established as the main regulators of gastrointestinal motility and secretion and have been shown to mediate opioid-induced constipation10,21,22. MOR is widely expressed in various brain regions, including the nucleus accumbens, ventral tegmental area, amygdala, cerebral cortex, and hippocampus23,24. An ultrastructural study reported the presence of MORs in axons and terminals of GABAergic neurons25. Viewed together, these findings suggest that MOR may be expressed in the DMV and may contribute to morphine-induced DMVAch neuronal hypoactivity. Pursuing this, we performed immunofluorescence staining and detected MOR+ signals with a nerve fiber-like morphology in the DMV, which were not co-labeled with the neuronal nuclei (NeuN, a marker for neuron), glial fibrillary acidic protein (GFAP, a maker for astrocyte), ionized calcium-binding adapter molecule 1 (Iba1, a marker for microglia), or a ChAT-specific antibody (Supplementary Fig. 5a–d). Notably, these MOR+ fibers closely surrounded the DMVAch neuronal somata (Supplementary Fig. 5d), suggesting these MOR+ fibers per se innervate DMVAch neurons. Moreover, we found that MOR+ signals were co-labeled with VgluT2+ neuronal terminals (75.64%) in the DMV of VgluT2-Ai transgenic mice (Supplementary Fig. 5e, f). Since VgluT2 is expressed in synaptic vesicles of presynaptic membranes26, these findings suggest that the MOR+ fibers in the DMV are derived from upstream excitatory neuronal projections, likely conveying signals from other brain regions to promote opioid-induced constipation.
Defining a PVNGlu→DMVAch→small intestine circuit
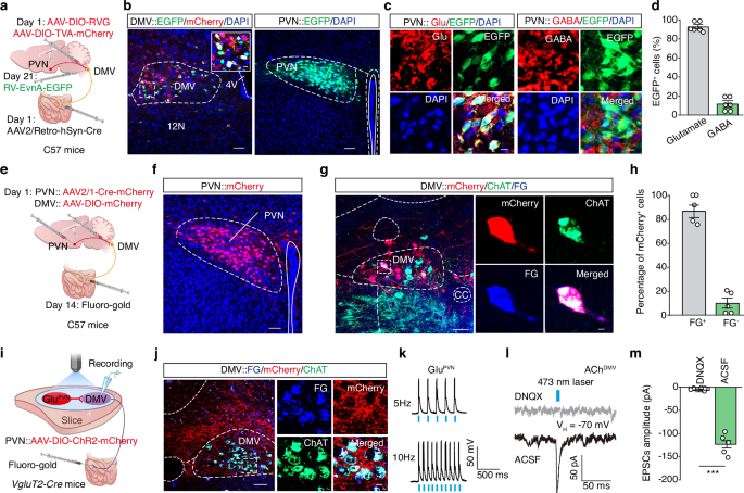
To identify the cellular and/or molecular mechanism(s) mediating the observed suppressive effect of morphine on small intestine-projecting DMVAch neuronal activity, we conducted retrograde monosynaptic tracing by infusing an AAV2/Retro-hSyn-Cre virus into the small intestine, along with a modified rabies virus (EnvA-pseudotyped RV-ΔG-EGFP) and Cre-dependent helper viruses (AAV-Ef1α-DIO-TVA-mCherry and AAV-Ef1α-DIO-RVG) into the DMV of C57 mice (Fig. 4a and Supplementary Fig. 6a). Three weeks later, we observed that EGFP+ signals were distributed in multiple regions, including the PVN and other regions (Fig. 4b and Supplementary Fig. 6b). The PVN had the highest number of EGFP+ cells among the examined brain regions (Supplementary Fig. 6c). Considering extensive previous studies reporting that PVN neuronal activity is closely associated with gastrointestinal function27,28, we performed immunofluorescence staining to identify the neuronal types in the PVN marked by EGFP: ~ 92% of EGFP+ cells were co-stained with a glutamate-specific antibody, while only 12% of EGFP+ cells were co-localized with a GABA-specific antibody (Fig. 4c, d). We therefore focused on the PVNGlu → DMV→small intestine circuit in subsequent experiments.
a Schematic diagram for the Cre-dependent retrograde trans-monosynaptic rabies virus (RV) tracing strategy. b Representative images of viral expression in the DMV (left) and EGFP-labeled neurons in the PVN (right). Scale bar, 50 μm. The inset depicts the area shown in the white box. Scale bar, 10 μm. c,d Representative images (c) and summary data (d) for the EGFP+ DMV-projecting PVN neurons that co-localized with Glutamate- and GABA-specific antibodies. Scale bar, 10 μm. e,f Schematic (e) and representative images (f) showing viral expression in the PVN. Scale bar, 50 μm. g,h Representative images (g) and summary data (h) for PVN-innervated mCherry+ DMV neurons that co-localized with FG signals and ChAT-specific antibody. Scale bar, 50 μm. The inset depicts the area shown in the white box. Scale bar, 5 μm. i Schematic for FG infection and the whole-cell recording configuration in acute slices. j Representative images showing mCherry+ fibers surrounding the FG-labelled DMVAch neurons. Scale bars, 50 μm (overview) and 10 μm (zoom). k Representative traces of action potentials evoked by a 473 nm laser, recorded from mCherry+ PVNGlu neurons. l,m Representative traces (l) and summary data (m) for light-evoked currents recorded from the FG+ DMV neurons before and after treatment with the DNQX agent (n = 5, P < 0.0001). Significance was assessed by a two-tailed unpaired Student’s t test (m). The data are presented as the mean ± SEMs. ***P < 0.001. See also Supplementary Table S1. Source data are provided as a Source Data file.
To further characterize the anatomical connectivity of this circuit, we injected an anterograde AAV2/1-Cre-mCherry virus into the PVN and an AAV-DIO-mCherry virus into the DMV of C57 mice. Two weeks later, FG was injected into the small intestine (Fig. 4e). We subsequently observed FG and mCherry-expressing neurons in the DMV, which were co-localized with a ChAT-specific antibody (Fig. 4f–h), confirming that PVNGlu neurons directly innervate DMVAch neurons that project to the small intestine.
To assess whether small intestine-projecting DMV neurons were functionally innervated by PVNGlu neurons, we injected the AAV-DIO-ChR2-mCherry virus into the PVN and FG into the small intestine of VgluT2-Cre mice (Fig. 4i). Under whole-cell voltage clamp at −70 mV, photostimulation of ChR2-containing PVNGlu terminals evoked reliable excitatory postsynaptic currents (EPSCs) from the FG+ DMV neurons (Fig. 4j–l). These EPSCs were blocked by the AMPA receptor antagonist 6,7-dinitroquinoxaline-2,3-dione (DNQX) (Fig. 4l, m). Taken together, these findings establish the presence of a PVNGlu→DMVAch→small intestine circuit.
Morphine reduces PVNGlu neuronal activity via MOR to induce constipation
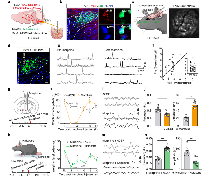
MOR activation has been shown to modulate neuronal function through well-established G protein signaling mechanisms, such as postsynaptic activation of G protein-coupled inwardly rectifying potassium channels, which causes hyperpolarization and inhibition of neurons29,30,31. To examine whether morphine induces constipation in mice by inhibiting PVNGlu neuronal activity via MOR, we performed immunofluorescence staining in RV-tracing brain slices of normal mice revealed that EGFP+/MOR+ co-labelled cells across several regions, including the PVN, parabrachial pigmented nucleus (PBP), inferior colliculus (IC), primary somatosensory cortex (S1), periaqueductal gray (PAG), locus coeruleus (LC), mesencephalic reticular formation, raphe magnus nucleus, retrorubral field, parasubthalamic nucleus, and dorsal raphe nucleus (Fig. 5a and Supplementary Fig. 6d). Among these brain regions, the PVN exhibited the highest number of EGFP+/MOR+ cells (Fig. 5b and Supplementary Fig. 6e), supporting MOR expressed on DMV-projecting PVNGlu neurons as primarily responsible for morphine-induced constipation. Subsequently, whole-cell patch-clamp recordings showed a significant decrease in the firing rate of PVNGlu neurons in morphine-treated mice compared to saline-treated controls (Supplementary Fig. 7a–e), confirming that morphine inhibits PVNGlu neuronal activity.
a Schematic diagram for the Cre-dependent retrograde trans-monosynaptic rabies virus (RV) tracing strategy. b Representative images for EGFP-labelled PVN neurons that co-localized with a MOR-specific antibody. Scale bars, 50 μm (overview) and 5 μm (zoom). c Schematic of microendoscopic calcium imaging in the PVN of freely moving mice. d Representative images showing a filed view from the GRIN lens (left) and the viral expression of GCaMP6m in the PVN (right). Scale bar, 50 μm. e,f Sample traces (e) and summary data (f) for calcium transients of GCaMP6m-expressing PVN neurons (n = 25 cells per group, P = 0.0031). g Schematic diagram for cannula implantation and morphine administration. h Summary data for the fecal weight in mice after administration of morphine into the PVN via cannulas (n = 10, F1,18 = 16.89, P < 0.0001 for 2 h, P < 0.0001 for 4 h). i, j Sample traces (i), summary data showing the frequency and amplitude values for small intestinal motility ( j) in mice after morphine administration into the PVN (n = 10, P = 0.0021 for frequency, P < 0.0001 for amplitude). k Schematic diagram for cannula implantation and naloxone administration. l Summary data for the fecal weight in mice after administration of naloxone into the PVN via cannulas (n = 10, F1,18 = 5.612, P = 0.0166 for 4 h). m, n Sample traces (m), summary data showing the frequency and amplitude values for small intestinal motility (n) in mice after naloxone administration into the PVN (n = 10, P < 0.0001 for frequency, P < 0.0001 for amplitude). Significance was assessed by two-tailed paired Student’s t test (f), two-way repeated-measures ANOVA with post hoc comparison between groups (h, l), Mann-Whitney U test and two-tailed unpaired Student’s t test (j, n). The data are presented as the mean ± SEMs. *P < 0.05, **P < 0.01, ***P < 0.001; n.s., not significant. See also Supplementary Table S1. Source data are provided as a Source Data file.
In addition, we conducted microendoscopic calcium imaging to selectively monitor calcium activity in DMV-projecting PVN neurons by infusing AAV2/Retro-hSyn-Cre virus into the DMV and AAV-DIO-GCaMP6m virus into the PVN of C57 mice, accompanied with the mounting of a GRIN lens at the top of the PVN (Fig. 5c, d). We observed that the calcium transient frequency of DMV-projecting PVN neurons was significantly decreased following morphine administration (Fig. 5e, f and Supplementary Movie S3), while no significant changes were detected upon saline injection (Supplementary Fig. 7f, g). These results indicate that morphine inhibits DMV-projecting PVNGlu neuronal activity.
To assess the potential role of PVNGlu neurons in modulating morphine-induced constipation, we directly infused morphine into the bilateral PVN through implanted cannulas (Fig. 5g). Morphine injection significantly induced constipated symptoms in mice, including decreased the output and water content of feces, as well as a reduction in both the transit rate and motility of small intestine (Fig. 5h–j and Supplementary Fig. 7h, i). In contrast, bilateral injection of an opioid receptor antagonist, naloxone (i.e., pharmacological inhibition of MOR in the PVN), significantly reversed the morphine-induced constipation in naïve mice, compared to the vehicle-injected control group (Fig. 5k–n and Supplementary Fig. 7j, k).
To investigate the functional relevance of MOR expressed in other regions projecting to DMVAch neurons, we bilaterally implanted cannulas into the S1, IC, PAG, PBP, and LC, respectively. After one week of recovery and acclimation, we injected morphine, and two hours later, performed local infusions of naloxone or ACSF. We found that blocking MOR in these five brain regions did not significantly alter fecal output or small intestinal motility compared to that of ACSF-infused vehicle controls (Supplementary Fig. 8). These results indicated that, unlike the PVN, MOR expression in these brain regions does not play a major role, if any, in morphine-induced constipation.
Conditional MOR knockdown in PVNGlu neurons alleviates morphine-induced constipation
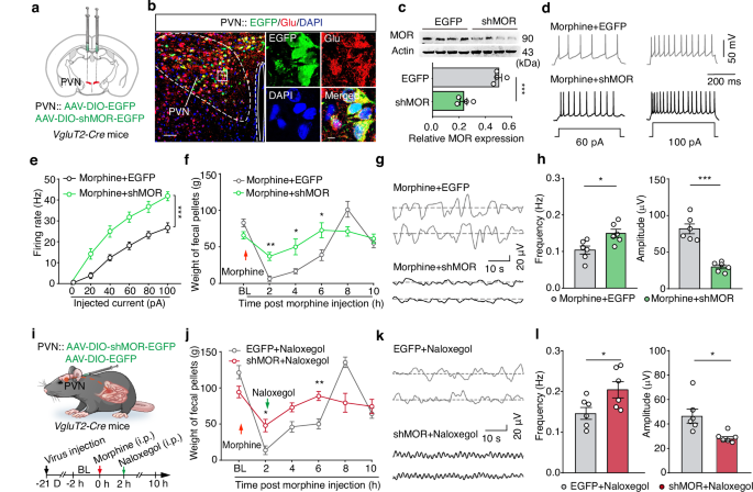
The Oprm1 gene, encoding MOR, is known to regulate analgesic response to pain and also control intestinal motility32,33. To further verify that MOR-expressing neurons in PVN mediate morphine-induced constipation, we constructed a Cre-dependent AAV virus expressing Oprm1 short-hairpin RNAs (shMOR) to induce MOR knockdown specifically in PVNGlu neurons. We injected the rAAV-CMV-DIO-(EGFP-U6)-shRNA (Oprm1)-WPRE-hGH pA (AAV-DIO-shMOR-EGFP) virus or AAV-DIO-EGFP vector control into the bilateral PVN of VgluT2-Cre mice (Fig. 6a). After three weeks of virus expression, immunofluorescence staining confirmed that EGFP+ signal largely co-localized with signal from glutamate-specific antibody in PVN, indicating specific targeting of PVNGlu neurons (Fig. 6b). Western blot analysis showed that MOR protein levels were significantly reduced in PVNGlu neurons of mice injected with AAV-DIO-shMOR-EGFP compared to AAV-DIO-EGFP-infected controls, validating the efficacy of MOR knockdown (Fig. 6c).
a Schematic illustrating the strategy for MOR knockdown in the PVN. b,c Representative images showing viral expression (b) and western blot analysis (c) of MOR protein levels in the PVN (n = 4 mice per group; P = 0.0003). The samples derive from the same experiment, and the gels were processed in parallel. Scale bars, 50 μm and 5 μm (zoom). d,e Representative traces (d) and summary data (e) for evoked action potentials recorded from PVNGlu neurons with conditional MOR knockdown (n = 11 cells for Morphine + EGFP, n = 10 cells for Morphine + shMOR, F1,19 = 23.10, P = 0.0001). f Summary data for fecal weight in EGFP-expressing control mice and shMOR-expressing mice following morphine administration (n = 10, F1,18 = 4.748, P = 0.0059 for 2 h, P = 0.0414 for 4 h, P = 0.0381 for 6 h). g,h Representative traces (g) and summary data (h) of showing the frequency and amplitude values for small intestinal motility in the EGFP-expressing controls and shMOR-expressing mice after morphine injection (n = 6, P = 0.0189 for Frequency; P < 0.0001 for Amplitude). i Schematic diagram for assessing the effect of PVNGlu-specific MOR knockdown on constipation in naloxegol-treated mice. j Summary data for fecal weight in EGFP-expressing controls and shMOR-expressing mice after morphine and naloxegol administration (n = 8, F1,14 = 3.035, P = 0.0390 for 2 h, P = 0.0071 for 6 h). k,l, Sample traces (k) and summary data (l) showing the frequency and amplitude values for small intestinal motility in EGFP-expressing controls and shMOR-expressing mice following morphine and naloxegol injection (n = 6; Frequency: P = 0.0421; Amplitude: P = 0.0115). Significance was assessed by two-tailed unpaired Student’s t test (c, h and l), two-way repeated-measures ANOVA with post hoc comparison between groups (e, f and j). The data are presented as the mean ± SEMs. *P < 0.05, **P < 0.01, ***P < 0.001. See also Supplementary Table S1. Source data are provided as a Source Data file.
Next, we examined neuronal activity in PVNGlu neurons of morphine-treated mice with MOR knockdown. As expected, whole-cell patch-clamp electrophysiological recordings showed that PVNGlu neuronal activity was significantly higher in the AAV-DIO-shMOR-EGFP group than that in AAV-DIO-EGFP-expressing controls (Fig. 6d, e). Subsequent analysis of morphine-induced constipation in VgluT2-Cre mice injected with AAV-DIO-shMOR-EGFP revealed that PVNGlu-specific MOR knockdown resulted in significantly higher fecal output and fecal water contents, as well as significantly higher transit rates and motility in small intestine of morphine-treated mice compared to that of corresponding AAV-DIO-EGFP control animals (Fig. 6f–h and Supplementary Fig. 9a–c). However, PVNGlu-specific MOR knockdown did not significantly impact colonic dysfunction (Supplementary Fig. 9d–f), suggesting that MOR-expressing PVNGlu neurons may innervate specific DMVAch neuronal subpopulations to participate in morphine-induced dysfunction of the small intestine. These collective findings provide direct evidence that MOR on PVNGlu neurons is involved in regulating morphine-induced constipation.
Previous studies have reported that MOR on intestinal neurons contributes to opioid-induced constipation8,9,10. The naloxone derivative, naloxegol, contains a polyethylene glycol chain that limits its permeability across the blood-brain barrier22. To assess whether enteric MORs also contribute to morphine-induced constipation in mice, we administered different naloxegol doses (10 mg/kg, 30 mg/kg, and 100 mg/kg, i.p.) at 2 h post morphine treatment (Supplementary Fig. 10a). The results showed that naloxegol-treated mice had significantly increased fecal output and small intestinal transit rates compared to saline-treated vehicle controls (Supplementary Fig. 10b, c). As 30 mg/kg naloxegol produced the greatest relief of constipation (i.e., 58% higher fecal output; 70% faster transit rate), this concentration was applied in subsequent experiments (Supplementary Fig. 10d). In addition, fecal water content and small intestinal motility also significantly increased following naloxegol treatment compared to the vehicle control in constipated mice (Supplementary Fig. 10e–g). These results suggest that naloxegol could partially relieve morphine-induced constipation by rescuing intestinal transit and motility.
To further investigate the relative contributions of MOR-expressing enteric versus MOR-expressing PVNGlu neurons in morphine-induced constipation, we infused AAV-DIO-shMOR-EGFP or AAV-DIO-EGFP control virus into the PVN of VgluT2-Cre mice, then induced constipation by i.p. morphine injection after three weeks of virus expression (Fig. 6i). Naloxegol treatment at 2 h post morphine injection resulted in significantly increased fecal output and small intestinal motility in mice expressing AAV-DIO-shMOR-EGFP compared to that of AAV-DIO-EGFP-expressing control mice (Fig. 6j–l). Together, these results supported contributions of both enteric and PVNGlu MOR-expressing neurons in morphine-induced constipation.
Morphine suppresses tonic currents from the PVN to the DMV
A previous study examining rats reported that opioid peptides inhibited excitatory but not inhibitory synaptic transmission in the DMV34. We explored whether morphine suppresses the synaptic transmission from PVNGlu neurons to DMVAch neurons by infusing AAV-DIO-EGFP virus into the PVN and FG into the small intestine of VgluT2-Cre mice (Supplementary Fig. 11a, b). Three weeks later, we recorded tonic NMDA receptor-mediated currents with a selective NMDA receptor antagonist, D-AP5 (50 μM), to monitor any changes in the resting current of the PVN-innervated FG+ DMV neurons at +40 mV (Supplementary Fig. 11c). The tonic NMDA receptor-mediated currents were significantly decreased in morphine-treated mice compared to saline-treated controls (Supplementary Fig. 11c, d), suggesting that morphine suppresses tonic NMDA receptor-mediated currents in small intestine-projecting DMVAch neurons.
Next, we directly assessed whether the PVNGlu neurons contribute to these tonic currents in the DMVAch neurons, specifically by ablating PVNGlu neurons based on infusion of a Cre-dependent genetically engineered caspase3 (AAV-DIO-taCaspase3) and AAV-DIO-EGFP viruses (or AAV-DIO-EGFP as a control) into the PVN, as well as FG injection into the small intestine of VgluT2-Cre mice (Supplementary Fig. 11e). Three weeks later, immunofluorescence staining showed that PVNGlu neurons were significantly ablated in taCaspase3-expressing mice compared to EGFP-expressing control mice (Supplementary Fig. 11f). Whole-cell voltage-clamp recordings revealed that the amplitude of NMDA receptor-mediated tonic currents in the FG+ DMV neurons were significantly decreased in the taCaspase3 group compared to control group (Supplementary Fig. 11g, h), confirming that the recorded tonic currents on DMVAch neurons are derived from PVNGlu neurons. Together, these results reveal that morphine reduces tonic NMDA receptor-mediated currents of small intestine-projecting DMVAch neurons from the PVNGlu neurons.
Activation of the PVNGlu→DMVAch→small intestine circuit reverses morphine-induced constipation
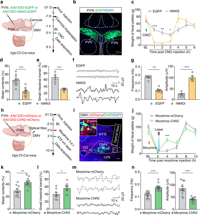
To assess whether artificial inhibition of the PVNGlu projections to the DMV mimics the effects of morphine-induced constipation, we employed again DREADD approach. To this end, we performed bilateral injection of an AAV-DIO-hM4Di-EGFP virus into the PVN and implanted cannulas to locally perfuse CNO into the DMV of VgluT2-Cre mice (Fig. 7a, b). Chemogenetic inhibition of DMV-projecting PVNGlu neurons resulted in significant reductions in both the output and water content of feces (Fig. 7c, d), accompanied by significantly decreased the transit rate and motility of the small intestine in hM4Di-expressing mice compared to EGFP-expressing control mice (Fig. 7e–g). Conversely, optogenetic activation of DMV-projecting PVNGlu neurons led to significantly increased fecal output and fecal water content, as well as faster motility and small intestinal transit rates in ChR2-expressing mice compared to mCherry-expressing controls (Fig. 7h–n). Similarly, chemogenetic activation of this circuit reversed morphine-induced constipation in mice, including significantly increased the output and water content of feces, as well as a significant higher transit rate and motility of the small intestine in hM3Dq-expressing mice than mCherry-expressing controls (Supplementary Fig. 12).
a Schematic diagram for chemogenetic inhibition of DMV-projecting PVNGlu neurons and cannula implantation in the DMV of VgluT2-Cre mice. b Representative images for EGFP expression in the PVN. Scale bar, 100 μm. c–e Summary data for fecal weight (c), fecal water content (d), and small intestinal transit rate (e) in the EGFP-expressing controls and hM4Di-expressing mice (n = 10, F1,18 = 1.999, P < 0.0001 for 1 h, P = 0.0004 for 2 h, P = 0.0291 for 3 h; water contents: n = 10, P < 0.0001; small intestinal transit: n = 5, P = 0.0009). f,g Sample traces (f) and summary data (g) showing the frequency and amplitude values for small intestinal motility in the EGFP-expressing controls and hM4Di-expressing mice (n = 6, P = 0.0022 for frequency, P < 0.0001 for amplitude). h,i Schematic (h) for AAV-DIO-ChR2-mCherry virus injection in the PVN of VgluT2-Cre mice and representative images (i) showing the site of the optical fiber and mCherry+ fibers in the DMV. Scale bars, 50 μm and 10 μm (zoom). j–l As indicated in panels (c–e) but for mCherry-expressing controls and ChR2-expressing mice after morphine injection and 473 nm blue light illumination (n = 10, F1,18 = 0.1220, P < 0.0001 for 4 h; water contents: n = 10, P = 0.0017; small intestinal transit: n = 8, P = 0.0360). m,n As indicated in panels (f,g), but for mCherry-expressing controls and ChR2-expressing mice after morphine injection and 473 nm blue light illumination (n = 10, P = 0.0003 for frequency, P < 0.0001 for amplitude). Significance was assessed by two-way repeated-measures ANOVA with post hoc comparison between groups (c, j), two-tailed unpaired Student’s t test (d, e, g for Amplitude and k–n) and Mann-Whitney U test (g for Frequency). The data are presented as the mean ± SEMs. *P < 0.05, **P < 0.01, ***P < 0.001; n.s., not significant. See also Supplementary Table S1. Source data are provided as a Source Data file.
Together, these observations support a model wherein the PVNGlu→DMVAch→small intestine circuit controls morphine-induced constipation by influencing the small intestinal motility (Fig. 8).
We found that a PVNGlu→DMVAch→small intestine circuit mediates morphine-induced constipation in mice. Specifically, morphine inhibits PVNGlu neuronal activity through MOR, which in turn leads to suppression of its tonic NMDA receptor-mediated currents to DMVAch neurons, and ultimately, the overall hypoactivity of this circuit mediates small intestinal dysfunction. Activation of this circuit (as well as pharmacologic inhibition or knockdown of MOR in PVNGlu neurons) relieves symptoms of morphine-induced constipation.
Discussion
Extensive research on opioid-induced constipation has focused on the peripheral enteric nervous system8,9,10, as its functional state has been shown to directly affect the severity of constipation by regulating gut motility, absorption, and digestion35. PAMORAs, such as methylnaltrexone, naldemedine, and naloxegol36,37,38, can effectively alleviate opioid-induced constipation by selectively blocking MORs in the enteric nervous system without affecting central opioid analgesia10,21. However, only ~ 50% patients with opioid-induced constipation exhibit satisfactory response to PAMORA-based clinical management strategies targeting MORs in the enteric nervous system, and we observed that naloxegol could only partially alleviate morphine-induced constipation. This partial efficacy implies that non-peripheral mechanisms likely contribute to the pathophysiology of opioid-induced constipation.
In this study, we identify a brain-to-gut circuit—PVNGlu→DMVAch→small intestine—as essential for opioid-induced constipation. Specifically, in the morphine-induced constipation model mice, we demonstrate that morphine inhibits PVNGlu neuronal activity through MOR, thereby reducing DMVAch neuronal activity, which leads to decreased small intestinal motility and a reduced transit rate, ultimately manifesting in constipation. These findings support the notion that, similar to the development of peripheral opioid receptor antagonists, developing therapeutic targeting specific brain regions is one of several avenues that warrant exploration for patients unresponsive to current therapies.
Notably, MOR is widely distributed throughout the brain, and the DMV receives a broad array of projections from various nuclei39,40. Our findings add to the growing body of research on the role of the brainstem in opioid-induced constipation by revealing a PVNGlu→DMVAch circuit that directly modulates small intestinal function in response to morphine. Although the large intestine has received a majority of attention in the opioid-induced constipation research field, with studies showing MOR activation in the large intestine during opioid-induced constipation7, our study implicates the small intestine is also a critical site for morphine-induced constipation. These results suggest that targeting MOR in the brain could offer a more effective approach to manage opioid-induced constipation. Moreover, our study provides a mechanistic framework that could potentially explain other opioid-related side effects beyond constipation that may arise through modulation of central autonomic pathways (e.g., nausea, urinary retention, pruritus, and respiratory suppression)41,42,43.
The DMV serves as a center for vagal regulation and brain-gut communication44,45. Most of the previous studies examining projections from DMVACh to the gastrointestinal tract have focused on the stomach, whereas there is relatively limited direct evidence of these projections innervating the small intestine. For example, Tao et al. focused on Cck+ and Pdyn+ DMV neurons projecting specifically to the glandular stomach, where they mediate opposing functions via acetylcholine versus nitric oxide, respectively46; Wang et al. reported a PVNCRH→DMVAch circuit that regulates gastric dilation via inhibitory postsynaptic currents47, while Carson et al. showed that high-fat diet exposure induces tonic PVN → DMV activity and disrupts brain-stomach stress responses48. Similarly, Travagli’s review emphasized the vago-vagal control of gastric motility and its modulation by descending central nervous system inputs, as well as hormonal and afferent feedback from the digestive process that can potently regulate sensitivity of the vago-vagal reflex49. Another recent study from our research team, also highlighting DMV involvement in stomach dysfunction under chronic stress exposure (e.g., DRN5-HT → DMVACh → stomach axis), did not address innervation of the small intestine50. However, none of these studies addressed DMV projections to the small intestine. In contrast, through advanced viral tracing and tissue clearing techniques, our study provides direct anatomical and functional evidence of DMVAch projections to the small intestine. Moreover, we demonstrate that this circuit contributes to morphine-suppressed small intestinal motility—a functional link not previously demonstrated in this context.
We also found that morphine reduces PVNGlu neuronal activity and diminishes tonic currents in small intestine-projecting DMVAch neurons, which support that the functional activity of the PVN is critical for the maintenance of normal gastrointestinal physiology47,48. Given that the PVN is a crucial brain region for sensing stress51,52, these findings could also explain that acute stress and chronic negative mood disorders cause disturbances in intestinal functions53, such as diarrhea and constipation54,55.
Previous studies have shown that opioids inhibit colonic motility primarily via peripheral MOR activation33,56 and that both the small intestine and the colon receive vagal innervation from the DMV57,58. Consistent with this, we observed morphine suppresses colonic motility. However, MOR knockdown in PVNGlu neurons does not affect morphine-induced colonic hypomotility, instead increased fecal water content and fecal size. This suggests that MORs on PVNGlu neurons may influence colonic water absorption, but not appear to directly regulate colonic motility. This is plausible given that the vagus nerve innervates the small intestine with higher density fibers compared to the colon33,57. Moreover, other recent work indicates that the nigro-vagal pathway can modulate tone and motility of the proximal colon via D1-like receptors in the DMV, implying that the colon and small intestine, although both innervated by DMV, are regulated by distinct upstream inputs and receptor pathways59. However, whether peripheral mechanisms, together with or independent of other central pathways, also participate in morphine-induced colonic hypomotility requires further investigation in future studies.
Fecal output is influenced by multiple factors, including food intake, gut motility, microbiota composition, and mucus secretion60,61. This mucus is secreted by goblet cells and typically contains several major components. In the small intestine, the mucus layer limits the number of bacteria that can reach the epithelium and Peyer’s patches. By contrast, in the large intestine, the inner mucus layer separates commensal bacteria from the host epithelium, and the outer colonic mucus layer provides a habitable niche for commensal bacteria62,63. Defects in the mucus layer increase susceptibility to pathogens and have been linked to the development of inflammatory bowel diseases, especially those related to the abovementioned dysfunction in limiting overall pathogenic and commensal microbe abundance on the gut mucosal surface64,65. Although modulating DMVAch neurons does not directly promote mucus secretion by small intestinal goblet cells, promoting secretion via Brunner’s glands can lead to conditions conducive for the proliferation of lactobacilli66. As numerous studies have identified a close relationship between gut microbiota and functional constipation60,67, promoting duodenal mucus secretion may therefore indirectly affect morphine-induced constipation.
In summary, our findings offer insights into the neural mechanisms of opioid-induced constipation and help clarify the limited efficacy peripheral opioid receptor antagonists in treating opioid-induced constipation patients. Exploring alternative neuromodulatory interventions targeting this circuit could provide therapeutic options for managing opioid-induced constipation.
Methods
Animals
In this study, C57BL/6 J, ChAT-Cre and VgluT2-Cre mouse lines at the age of 8–10 weeks old were used for experiments. All animals were purchased from Charles River or Jackson Laboratories and housed in groups of five per cage, except when a GRIN lens was implanted or a strain gauge was attached. They were maintained under a 12 h light-dark cycle (lights on from 8:00 AM to 6:00 PM) at a temperature conducive to mouse survival (23–25 °C) and 50% humidity, with ad libitum access to water and food. To generate litters, two females were mated with one male in our facility. The male was removed 10 days later, and the females were kept separately 1–4 days before delivery. All protocols involving mice were approved by the Animal Care and Use Committee of the University of Science and Technology of China (USTCACUC26080123082). Unless otherwise specified, all experiments were conducted using male mice.
Morphine-induced constipation mouse model
We established a constipated mouse model by intraperitoneal injection of morphine in C57 mice. The specific methodology is as follows: Newly acquired mice were acclimatized in the animal facility for at least one week, then placed on a metal grid for 12 h each day in the experimental room (8:00 AM-8:00 PM), and the fecal output was recorded. Once daily fecal output stabilized (approximately one week later), mice were injected intraperitoneally (i.p.) with different doses of morphine (3 mg/kg, 6 mg/kg, and 10 mg/kg). Water and food were available ad libitum during the investigation. Mice did not show a decrease in fecal output following morphine injection was excluded from the analysis due to individual differences in morphine-induced constipation.
Weight recording of fecal pellets
Mice were placed on a metal grid, and fecal pellets excreted over a 12 h period were collected on a glass plate placed below the grid and subsequently weighed. Specifically, after a 2 h baseline measurement, mice were injected i.p. with morphine or saline. The weights of fecal pellets were recorded every 2 hours for the next 10 h. Water and food were available ad libitum during the investigation.
Fluid content of fecal pellets
During the investigation period, each fecal pellet was collected and weighed first as wet weight and then again as dry weight after being placed in a 37 °C oven overnight. The percentage of fecal fluid content was calculated using the following formula:
Small intestinal transit recording
The charcoal meal test is a commonly used protocol for measuring small intestinal transit17. In this study, mice were fasted for 6 hours before the experiments. While food was restricted, animals had free access to water. Thirty minutes after morphine administration (10 mg/kg, i.p.), mice were intragastrically administered a 0.25 mL suspension of 10% vegetable charcoal Norit A®(Sigma-Aldrich) in 5% gum acacia (Sigma-Aldrich). Twenty minutes later, mice were perfused, and the small intestine were dissected to collect the intestinal segment between the stomach and the ileocecal junction. The distance from the pyloric sphincter to the ileocecal junction was used to represent the total length of the small intestine, while the distance from the pylorus to the front of the activated charcoal was measured as the migration distance. The small intestinal transit rate was calculated using the following formula:
Where MAC and LSI represent the migration distance of activated charcoal and the total length of the small intestine, respectively.
Intestinal motility recording
After fasting overnight, mice were deeply anaesthetized using isoflurane. The surgical areas were shaved and sterilized. A ventral midline laparotomy was performed, and a strain gauge (120 Ω) was attached to the surface of the small intestinal wall. Another skin incision was made along the dorsal midline, and the wires from the transducer were exteriorized through the abdominal wall, running under the skin toward the back of the neck. Following surgery, mice were housed individually with access to standard food and water. The strain gauge signal was amplified by using a bridge pod (ML-301, AD Instruments) and a digitizer (PowerLab 26/04, AD Instruments). Each mouse was recorded for at least 30 minutes, with the average amplitude and frequency calculated automatically using LabChart 8 software (AD Instruments). Real-time patch recordings of colonic peristalsis were similar approach employed in the small intestine.
Food and water intake measurement
For acclimatization, mice were housed individually in a cage with ad libitum access to water and food for at least one week. Following this period, Mice were injected i.p. with morphine or saline, and food and water intakes were measured before and after the injection.
Immunohistochemistry
Mice were deeply anesthetized with isoflurane and then perfused with saline for 3 min and 4% ice-cold paraformaldehyde solution for 4 min. After perfusion, the mouse brain was taken out carefully, and immersed in 4% paraformaldehyde solution overnight, then followed with 20% and 30% sucrose solution at 4 °C for dehydration until isotonic. Brains were cut into 40 μm coronal slices at − 20 °C using a cryostat microtome system (CM1860, Leica). For immunofluorescence, the slices were washed 3 times with PBS. After being blocked in the buffer (containing 0.5% Triton X-100, 5% donkey serum in PBS) for 1 hr at room temperature, they were incubated in primary antibodies, including anti-glutamate (1:500, rabbit, Sigma), anti-GABA (1:500, rabbit, Sigma), anti-ChAT (1:500, goat, Millipore),anti-mu opioid receptor (1:500, rabbit, Abcam), and anti-TUBB3 (1:500, rabbit, Abcam) at 4 °C for 24 hr. Then, slices were washed 3 times with PBS, and incubated with the secondary antibodies (Key Resources Table) at room temperature in a dark place for 1.5 hr. Cell nuclei were stained with DAPI (1:2000, Cat. No. D9542, Sigma-Aldrich) for 5 min. The slices were scanned and imaged with a Zeiss LSM 980 microscope.
Tissue clarity and morphological reconstruction
The sections of the small intestine were cleared using three-dimensional imaging of solvent-cleared organs with superior fluorescence-preserving capability (FDISCO) protocol. For tissue clearing, the sectioned small intestine was incubated in 4% PFA at 4 °C with shaking overnight and washed twice with 1 × PBS for ~ 2 h at room temperature. After clearing, the fixed small intestine samples were dehydrated with THF solutions (mixed with dH2O, pH adjusted to 0.9 with triethylamine) at a series of concentrations of 50, 70, 80, and 100 volumes % (twice or thrice). Pure DBE (108014, Sigma–Aldrich) was used as a refractive index matching solution to clear the tissue after dehydration. All steps were performed at 6–8 °C with slight shaking. During clearing, the tissues were placed in glass chambers covered with aluminum foil in the dark. Then, three-dimensional fluorescence images of the cleared samples were obtained using a light sheet microscope (LiToneXL, Light Innovation Technology, China) equipped with a 4 × objective lens (NA = 0.28), and thin light sheets were used to illuminate the four sides of the samples during imaging. To acquire images, the cleared samples were manually attached to the sample holder adapter. Subsequently, the samples were immersed in imaging reagent within a 3D printing sample chamber and excited with light sheets with a wavelength of 594 nm. The raw data (tiff. images) of the small intestine were stitched and converted using LitScan software, and all the data were visualized by IMARIS software (Bitplane).
Virus injection and cannula implantation
Mice were deeply anesthetized with pentobarbital (20 mg/kg, i.p.) and were immobilized on a stereotaxic frame (RWD Life Science Inc., China). Then, sterile ointment was applied to each eye, and a miniature heating pad was placed under the mouse’s body to maintain the temperature at 37 °C. After simple disinfection and a midline scalp incision, the skull surface was exposed with a midline scalp incision and its position was leveled. A syringe tip and adjustable speed dental drill (B67275, Meisinger, Germany) were used to open a small (~ 0.5 mm) craniotomy. Then, the virus was injected into the brain region specifically at a speed of 30 nL/min by using a 10 μL microsyringe (Gaoge) assembled with a calibrated glass microelectrode (1B 100-3, WPI, USA). Following the injection, the microsyringe was left in the injection site for 5–10 min to minimize virus leakage in the track. Finally, the incision was sutured, and the surgical wound was sterilized with sterile ointment. The injections were performed using the following stereotaxic coordinates: the DMV coordinates: anterior/posterior (AP), – 7.50 mm; medial/lateral (ML), ± 0.25 mm; dorsoventral (DV), – 3.60 mm; the PVN coordinates: AP, – 0.70 mm; ML, ± 0.25 mm; DV, – 4.95 mm.
For anterograde tracing of the PVN → DMV circuit, rAAV-hSyn-Cre-mCherry-WPRE-hGH polyA (AAV2/1-hSyn-Cre-mCherry, AAV2/1, 1.03 × 1013 vg/mL) virus was injected into the PVN and Cre-dependent rAAV-EF1α-DIO-mCherry-WPRE-hGH pA (AAV-DIO-mCherry, AAV2/9, 5.31 × 1012vg/mL) virus was injected into the DMV of C57 mice. After three weeks, brain slices were prepared for examining the mCherry+ neurons innervating by PVN in the DMV. For anterograde tracing of the DMV→small intestine circuit, rAAV-Ef1α-DIO-hChR2(H134R)-mCherry-WPRE-pA (AAV-DIO-ChR2-mCherry, AAV2/9, 1.63 × 1013 vg/mL, 200 nL) was injected into the DMV of ChAT-Cre mice. Three weeks later, the mCherry signals and the co-staining with TUBB3-specific antibody were investigated in the small intestinal wall.
For retrograde tracing from the small intestine to the DMV, FG (fluorochrome 4% in PBS, 10 μL) was injected into the small intestine, or scAAV2/Retro-hSyn-Cre-WPRE (20 μL) was injected into the small intestinal wall at different sites (200 nL per site) and AAV-DIO-mCherry was injected into the DMV of C57 mice; the pipette was left in place for an additional 2 min after the injection and then slowly withdrawn. For retrograde monosynaptic tracing of the PVN → DMV circuit, the helper viruses containing rAAV-EF1α-DIO-RVG-WPRE-hGH pA (AAV-DIO-RVG, AAV2/9, 4.59 × 1012vg/mL) and rAAV-EF1α-DIO-H2B-mCherry-T2A-TVA-WPRE-hGH pA (AAV-DIO-TVA-mCherry, AAV2/9, 5.56 × 1012 vg/mL) (1:2, 150 nL) were injected into the DMV, and scAAV2/Retro-hSyn-Cre-WPRE (20 μL) was injected into the small intestinal wall of C57 mice. Three weeks later, RV-EnvA-ΔG-EGFP (3.10 × 108 IFU/mL, 100 nL) was injected into the same site of the DMV using identical conditions and coordinates. Seven days after the last injection, EGFP signals were stained with a glutamate-specific or GABA-specific antibody in the PVN of the brain slices.
For conditional MOR knockdown in PVNGlu neurons, we injected the rAAV-CMV-DIO-(EGFP-U6)-shRNA (Oprm1)-WPRE-hGH pA (AAV-DIO-shMOR-EGFP) virus or rAAV-CMV-DIO-(EGFP-U6)-shRNA(scramble)-WPRE-hGH polyA (AAV-DIO-EGFP) vector control into the bilateral PVN of VgluT2-Cre mice. After three weeks of virus expression, the expression and functional impact of the MOR knockdown in PVNGlu neurons were assessed using immunofluorescence staining, western blotting, and ex vivo brain slice electrophysiological recordings.
Stainless steel guide cannulas were bilaterally implanted into the DMV, the PVN or the other five brain regions following stereotaxic coordinates: the S1 coordinates: AP, – 0.47 mm; ML, ±0.20 mm; DV, – 0.15 mm; the IC coordinates: AP, – 1.07 mm; ML, ± 3.5 mm; DV, – 3.5 mm; the PAG coordinates: AP, – 4.50 mm; ML, ± 0.45 mm; DV, – 2.65 mm; the PBP coordinates: AP, –3.63 mm; ML, ± 0.5 mm; DV, – 4.25 mm; the LC coordinates: AP, – 5.41 mm; ML, ± 0.8 mm; DV, – 3.75 mm. The cannulas were anchored to the skull by dental acrylic. The animals were allowed a one-week postoperative recovery period prior to initiation of experiments. All drugs were dissolved in the ACSF and administered intra-DMV, intra-PVN, intra-S1, intra-IC, intra-PAG, intra-PBP, or intra-LC.
Recording of nerve activity innervating the small intestinal wall
The AAV-DIO-ChR2-mCherry virus was injected into the DMV of ChAT-Cre mice. Three weeks later, the mice were deeply anaesthetized with isoflurane, and the nerve innervating the small intestinal wall was exposed. A platinum-customized tetrode was hooked to the nerve fibers, and the electrode was connected to a multichannel recording and signal processing system (Powerlab 26/04, AD Instruments). A 473 nm laser light (5 mW, 50 Hz) was delivered to the ChR2-containing fibers. For data analysis, all signals were digitally bandpass-filtered between 10 Hz and 60 Hz to reduce noise. Firing spikes were automatically collected using the LabChart 8 software’s peak analysis function.
In vivo optogenetic manipulations
To implant the wireless optogenetic device, the AAV-DIO-ChR2-mCherry virus was injected into the DMV of ChAT-Cre mice. After two weeks, mice were deeply anaesthetized with isoflurane, and the surgical areas were shaved and sterilized. A midline incision was made in the abdomen to expose the small intestine. The 400-µm-long needle (80–130 mm-thick) with a blue LED of the wireless optogenetic device (ThinkerTech) was glued to the small intestine with tissue glue. Strain gauges were placed on the same intestinal segment to monitor motility, as detailed in the “Intestinal motility recording” section. The LED light source and the strain gauges were positioned within the same segment and placed on the opposite side of the stimulation site, ensuring that the area monitored by the strain gauges was fully within the irradiation range of the LED light. A copper wire connected the needle to a 1 cm diameter copper coil, which was then buried between the skin and the peritoneum. After one week, these devices were wirelessly controlled using a radio-frequency power source to activate cholinergic terminals in the small intestine with a 473 nm laser (2–5 mW, 50 Hz).
For the optogenetic experiments targeting the PVNGlu → DMV pathway, we injected AAV-DIO-ChR2-mCherry or AAV-DIO-mCherry control virus into the PVN of VgluT2-Cre mice. At the same time, optical fibers were implanted above the DMV. To selectively activate the PVN → DMV circuit, 473 nm laser (2–5 mW, 20 Hz, 30 min pulses) was delivered through the implanted fibers.
In vivo chemogenetic manipulations
For chemogenetic experiments in the DMV, rAAV-Ef1α-DIO-hM3D(Gq)- mCherry-WPRE-pA (AAV-DIO-hM3Dq-mCherry, AAV2/9, 5.00 × 1012vg/mL) or rAAV-Ef1α-DIO-hM4D(Gi)-mCherry-WPREs (AAV-DIO-hM4Di-mCherry, AAV2/9, 2.25 × 1012 vg/mL) was injected into the DMV of C57 mice. Simultaneously, retro-AAV-hSyn-CRE-WPRE-hGH (AAV2/Retro-hSyn-Cre, 5.40 × 1012vg/mL) virus was injected into the small intestine wall. The rAAV-Ef1α-DIO-mCherry-WPRE-pA (AAV-DIO-mCherry, AAV2/9, 2.12 × 1012 vg/mL) virus was used as the control. For chemogenetic activation, CNO (5 mg kg−1) was administrated intraperitoneally 1 h after morphine injection. For chemogenetic inhibition, CNO (5 mg kg−1) was given 1 hour after baseline investigation.
For the chemogenetic experiments in the PVN, AAV-DIO-hM4Di-EGFP or AAV-DIO-hM3Dq-mCherry was delivered into the PVN of VgluT2-Cre mice. AAV-DIO-EGFP/mCherry virus was used as the control. Simultaneously, cannulas (0.25 mm inner diameter, RWD) were implanted into the DMV, and CNO (3 µM) was administrated via the cannulas.
In vitro electrophysiological recordings. Mice were deeply anesthetized using isoflurane and then perfused with ice-cold oxygenated N-methyl-d-glucamine artificial cerebrospinal fluid (NMDG ACSF). Coronal brain slices (300 µm) were prepared using a vibrating microtome (VT1200s, Leica) and incubated in oxygenated HEPES ACSF solution (28 °C) for at least 1 hour. For whole-cell recordings, slices were transferred to a slice chamber (Warner Instruments) and continuously perfused with oxygenated standard ACSF solution at 32 °C. Neurons in the DMV and PVN regions were visualized with a water immersion objective (×40) on an upright microscope (BX51WI, Olympus). Signals were low-pass filtered at 2.8 kHz and digitized at 10 kHz via a Multiclamp 700B amplifier. Data were collected from the neurons with an input resistance above 100 MΩ and series resistance below 30 MΩ, using Clampex 10 (Molecular Devices). Current-evoked firing was recorded in current-clamp mode (I = 0 pA) with pipettes (5–7 MΩ) containing potassium gluconate-based internal solution. Optical stimulation (473 nm, 10 V, 20 ms) was delivered through an optical fiber (200 µm diameter, Inper) positioned 0.2 mm above the target region.
For tonic NMDAR-mediated current recording, neurons were held at + 40 mV in normal ACSF with internal solution containing (in mM): 110 Cs methylsulfate, 20 TEA-Cl, 15 CsCl, 4 ATP-Mg, 0.3 Na3-GTP, 0.5 EGTA, 10 HEPES, 4.0 QX-314, and 1.0 spermine, pH adjusted to 7.2 with CsOH, and osmolality set to 290–300 mOsm/kg with sucrose. Recordings were performed with 1 μM TTX, 100 μM picrotoxin, and 20 μM DNQX. After a stable baseline, tonic NMDAR currents were observed by bath application of 100 μM D-AP568.
Microendoscopic imaging and data processing
To ensure the validity and reliability of our recordings, we engineered a customized approach for lens stabilization based on previous studies40,50. Specifically, before implanting the GRIN lens into the DMV, we used medical-grade adhesive to pre-attach a supportive scaffold composed of flexible tubing and tungsten wires to the lens. This design effectively minimized motion artifacts and ensured stable recording. For microendoscopic imaging, three weeks post-virus injection and the gradient index (GRIN) lens (Diameter: 0.5 mm; Length: 6.1 mm; Inscopix, USA) implantation, a miniature fluorescence microscope (Inscopix) was mounted onto the GRIN lens base plate. Final data were recorded for 30 min before and after saline or morphine injection.
For image processing, raw data underwent spatial down sampling (2 × binning) and we corrected motion artifacts using Inscopix Data Processing Software (v1.3.1) through the following sequential steps: (i) defective pixel correction and file size reduction during preprocessing; (ii) spatial frequency filtering; and (iii) motion correction via frame registration based on normalized cross-correlation. After these steps, (iv) signal was normalized as ΔF/F through reference frame subtraction/division, and (v) potential cells were initially identified using a hybrid of principal component analysis/independent component analysis (PCA/ICA) algorithms with region-of-interest (ROI) spatial footprints and stringent exclusion criteria, including anatomical abnormalities (atypical size/shape or lens boundary proximity), low signal fidelity (SNR < 3), or signal contamination (spatial overlap > 60% combined with Pearson’s r > 0.6 across entire recording sessions). Notably, this PCA/ICA approach is also used to identify signals from independent components in video imaging data. These signals correspond to spatially filtered images, which define target cell locations, and temporal traces, which define calcium fluorescent signals produced by target cells.
Every extracted cell was manually checked for circular spatial footprints, and Ca2+ transients were characterized by sharp rises and slow decays69. While each component ideally represents an in-focus neuronal soma, the identification process also captures confounding components which can arise from out-of-focus somata, non-somatic structures (e.g., dendrites or blood vessels), or non-biological sources (e.g., fluctuations in background fluorescence), all of which are considered abnormal signals or artifacts. In addition, we examined those calcium traces that precisely aligned with the timing of transient somatic fluorescent signals in video imaging data. Those calcium traces that showed atypical rise/decay dynamics were also excluded as artifacts, as they commonly originate from the hemodynamic function of the mouse vasculature. By manually sorting these putative cells based on ΔF/F values and cellular morphology determined by source pixel locations, we could identify high-quality target cells70. Furthermore, we also manually checked F-values in the final dataset, which further allowed us to exclude time windows associated with unstable imaging (such as pronounced motion) from subsequent analysis. Following this protocol, only accepted traces were included in subsequent quantitative analyses. Longitudinal registration was processed with Inscopix software and a custom MATLAB script to track the same neurons across sessions as described71,72 (https://github.com/mukamel-lab/CellSort).
Quantification and statistical analysis
OriginPro 2017 software (OriginLab Corporation, USA) and GraphPad Prism 8 (GraphPad Software, Inc., USA) were used for the statistical analyses and graphing. Offline analysis of the data obtained from electrophysiological recordings was conducted using Clampfit software version 10.7 (Axon Instruments, Inc., USA). The Shapiro-Wilk test was used to check the normality of the data. We conducted statistical comparisons between two groups using paired or unpaired Student’s t tests. One-way or Two-way analysis of variance (ANOVA) and Bonferroni post hoc analyses were used in analyses with multiple experimental groups. Nonparametric Mann-Whitney U test or Wilcoxon matched-paired signed rank test was performed if data were not normally distributed. Data are shown as individual values or expressed as the means ± SEMs, and significance levels are indicated as *P < 0.05, **P < 0.01, ***P < 0.001 and not significant (n.s.). P-values are not provided as exact values when they are less than 0.0001. All illustrations in the manuscript were created using the Adobe Illustrator 2024 software (Adobe Systems Incorporated, USA).
Reporting summary
Further information on research design is available in the Nature Portfolio Reporting Summary linked to this article.
Data availability
All data necessary to understand and assess the conclusion of this study are available in the main text or the supplementary materials. There are no restrictions on data availability in the paper. Source data are provided in this paper.
Code availability
To tracking the same neurons across different time points, longitudinal registration was conducted using Inscopix software as described in ref. 71 and readily available at https://github.com/zivlab/CellReg. Raw Ca2+ imaging data were preprocessed using Inscopix software and custom-written scripts in MATLAB as described in ref. 72 and available at https://github.com/mukamel-lab/CellSort.
References
Farmer, A. D. et al. Pathophysiology, diagnosis, and management of opioid-induced constipation. Lancet Gastroenterol. Hepatol. 3, 203–212 (2018).
Mousavi, T., Nikfar, S. & Abdollahi, M. An update on the use of pharmacotherapy for opioid-induced bowel dysfunction. Expert Opin. Pharmacother. 24, 359–375 (2023).
Müller-Lissner, S. et al. Opioid-Induced Constipation and Bowel Dysfunction: A Clinical Guideline. Pain Med. 18, 1837–1863 (2017).
Bell, T. J. et al. The prevalence, severity, and impact of opioid-induced bowel dysfunction: results of a US and European Patient Survey (PROBE 1). Pain Med. 10, 35–42 (2009).
Kalso, E., Edwards, J. E., Moore, A. R. & McQuay, H. J. Opioids in chronic non-cancer pain: systematic review of efficacy and safety. Pain 112, 372–380 (2004).
Moss, J. Identifying and Treating Opioid Side Effects: The Development of Methylnaltrexone. Anesthesiology 130, 142–148 (2019).
Matsumoto, K. et al. Differences in the morphine-induced inhibition of small and large intestinal transit: Involvement of central and peripheral mu-opioid receptors in mice. Eur. J. Pharmacol. 771, 220–228 (2016).
Slatkin, N. et al. Methylnaltrexone for treatment of opioid-induced constipation in advanced illness patients. J. Support. Oncol. 7, 39–46 (2009).
Thomas, J. et al. Methylnaltrexone for opioid-induced constipation in advanced illness. N. Engl. J. Med. 358, 2332–2343 (2008).
Hale, M., Wild, J., Reddy, J., Yamada, T. & Arjona Ferreira, J. C. Naldemedine versus placebo for opioid-induced constipation (COMPOSE-1 and COMPOSE-2): two multicentre, phase 3, double-blind, randomised, parallel-group trials. Lancet Gastroenterol. Hepatol. 2, 555–564 (2017).
Tuhin, M. T. H. et al. Peripherally restricted transthyretin-based delivery system for probes and therapeutics avoiding opioid-related side effects. Nat. Commun. 13, 3590 (2022).
Han, W. et al. A Neural Circuit for Gut-Induced Reward. Cell 175, 665–678 (2018).
Xie, Z. et al. The gut-to-brain axis for toxin-induced defensive responses. Cell 185, 4298–4316 (2022).
Gao, H. et al. mu-Opioid receptor-mediated enteric glial activation is involved in morphine-induced constipation. Mol. Neurobiol. 58, 3061–3070 (2021).
Young, A. et al. Mouse model demonstrates strain differences in susceptibility to opioid side effects. Neurosci. Lett. 675, 110–115 (2018).
Camilleri, M. Gastrointestinal motility disorders in neurologic disease. J. Clin. Invest. 131, e143771 (2021).
López-Cano, M. et al. Remote local photoactivation of morphine produces analgesia without opioid-related adverse effects. Br. J. Pharmacol. 180, 958–974 (2023).
Frattini, J. C. & Nogueras, J. J. Slow transit constipation: a review of a colonic functional disorder. Clin. Colon Rectal. Surg. 21, 146–152 (2008).
Lyu, Q. et al. A brain-to-gut signal controls intestinal fat absorption. Nature 634, 936–943 (2024).
Prescott, S. L. & Liberles, S. D. Internal senses of the vagus nerve. Neuron 110, 579–599 (2022).
Fernández-Montes, A. et al. Insights into the use of peripherally acting μ-opioid receptor antagonists (PAMORAs) in oncologic patients: from scientific evidence to real clinical practice. Curr. Treat. Options Oncol. 22, 26 (2021).
Costanzini, A., Ruzza, C. & Neto, J. A. Pharmacological characterization of naloxegol: In vitro and in vivo studies. Eur. J. Pharmacol. 903, 174132 (2021).
Smith, A. C. W., Ghoshal, S. & Kenny, P. J. A master regulator of opioid reward in the ventral prefrontal cortex. Science 384, 1085 (2024).
Zhang, X.-Y. et al. Different neuronal populations mediate inflammatory pain analgesia by exogenous and endogenous opioids. ELife 9, e55289 (2020).
Finnegan, T. F., Chen, S.-R. & Pan, H.-L. μ Opioid receptor activation inhibits GABAergic inputs to basolateral amygdala neurons through Kv1.1/1.2 channels. J. Neurophysiol. 95, 2032–2041 (2006).
Fremeau, R. T. Jr., Voglmaier, S., Seal, R. P. & Edwards, R. H. VGLUTs define subsets of excitatory neurons and suggest novel roles for glutamate. Trends Neurosci. 27, 98–103 (2004).
Buffington, S. A. et al. Microbial reconstitution reverses maternal diet-induced social and synaptic deficits in offspring. Cell 165, 1762–1775 (2016).
Fülling, C., Dinan, T. G. & Cryan, J. F. Gut microbe to brain signaling: what happens in vagus. Neuron 101, 998–1002 (2019).
Cuitavi, J., Hipólito, L. & Canals, M. The life cycle of the Mu-opioid receptor. Trends Biochem Sci 46, 315–328 (2021).
Wang, D. et al. Genetic behavioral screen identifies an orphan anti-opioid system. Science 365, 1267–1273 (2019).
Gillis, A. et al. Critical assessment of G protein-biased agonism at the μ-opioid receptor. Trends Pharmacol. Sci. 41, 947–959 (2020).
Crist, R. C. & Berrettini, W. H. Pharmacogenetics of OPRM1. Pharmacol. Biochem. Behav. 123, 25–33 (2014).
Matsumoto, K. et al. Differences in the morphine-induced inhibition of small and large intestinal transit: Involvement of central and peripheral μ-opioid receptors in mice. Eur. J. Pharmacol. 771, 220–228 (2016).
Browning, K. N., Kalyuzhny, A. E. & Travagli, R. A. Opioid peptides inhibit excitatory but not inhibitory synaptic transmission in the rat dorsal motor nucleus of the vagus. J. Neurosci. 22, 2998–3004 (2002).
Avetisyan, M., Schill, E. M. & Heuckeroth, R. O. Building a second brain in the bowel. J. Clin. Invest. 125, 899–907 (2015).
Pergolizzi, J. V. Jr., Christo, P. J., LeQuang, J. A. & Magnusson, P. The use of peripheral μ-opioid receptor antagonists (PAMORA) in the management of opioid-induced constipation: an update on their efficacy and safety. Drug Des. Devel. Ther. 14, 1009–1025 (2020).
Vijayvargiya, P., Camilleri, M., Vijayvargiya, P., Erwin, P. & Murad, M. H. Systematic review with meta-analysis: efficacy and safety of treatments for opioid-induced constipation. Aliment. Pharmacol. Ther. 52, 37–53 (2020).
Blair, H. A. Naldemedine: a review in opioid-induced constipation. Drugs 79, 1241–1247 (2019).
Sharkey, K. A. & Mawe, G. M. The enteric nervous system. Physiol. Rev. 103, 1487–1564 (2023).
Zhu, X. et al. Somatosensory cortex and central amygdala regulate neuropathic pain-mediated peripheral immune response via vagal projections to the spleen. Nat. Neurosci. 27, 471–483 (2024).
Brock, C. et al. Opioid-induced bowel dysfunction: pathophysiology and management. Drugs 72, 1847–1865 (2012).
Benyamin, R. et al. Opioid complications and side effects. Pain Physician 11, S105–S120 (2008).
Le Merrer, J., Becker, J. A., Befort, K. & Kieffer, B. L. Reward processing by the opioid system in the brain. Physiol. Rev. 89, 1379–1412 (2009).
Chan, K. L., Poller, W. C., Swirski, F. K. & Russo, S. J. Central regulation of stress-evoked peripheral immune responses. Nat. Rev. Neurosci. 24, 591–604 (2023).
Agirman, G., Yu, K. B. & Hsiao, E. Y. Signaling inflammation across the gut-brain axis. Science 374, 1087–1092 (2021).
Tao, J. et al. Highly selective brain-to-gut communication via genetically defined vagus neurons. Neuron 109, 2106–2115 (2021).
Wang, X. -y. et al. A neural circuit for gastric motility disorders driven by gastric dilation in mice. Front. Neurosci. 17, 1069198 (2023).
Carson, K. E., Alvarez, J., Mackley, J. Q., Travagli, R. A. & Browning, K. N. Perinatal high-fat diet exposure alters oxytocin and corticotropin releasing factor inputs onto vagal neurocircuits controlling gastric motility. J. Physiol. 601, 2853–2875 (2023).
Travagli, R. A., Hermann, G. E., Browning, K. N. & Rogers, R. C. Brainstem Circuits Regulating Gastric Function. Annu. Rev. Physiol. 68, 279–305 (2006).
Dong, W. Y. et al. Brain regulation of gastric dysfunction induced by stress. Nat. Metab. 5, 1494–1505 (2023).
Rasiah, N. P., Loewen, S. P. & Bains, J. S. Windows into stress: a glimpse at emerging roles for CRH(PVN) neurons. Physiol. Rev. 103, 1667–1691 (2023).
Bale, T. L. & Epperson, C. N. Sex differences and stress across the lifespan. Nat. Neurosci. 18, 1413–1420 (2015).
Schneider, K. M. et al. The enteric nervous system relays psychological stress to intestinal inflammation. Cell 186, 2823–2838 (2023).
Camilleri, M. et al. Chronic constipation. Nat. Rev. Dis. Primers 3, 17095 (2017).
Zhang, L. et al. Stress triggers irritable bowel syndrome with diarrhea through a spermidine-mediated decline in type I interferon. Cell Metab. 37, 87–103 (2025).
Lin, Y. M. et al. An opioid receptor-independent mechanism underlies motility dysfunction and visceral hyperalgesia in opioid-induced bowel dysfunction. Am. J. Physiol. Gastrointest Liver Physiol. 320, G1093–g1104 (2021).
Browning, K. N. & Travagli, R. A. Central nervous system control of gastrointestinal motility and secretion and modulation of gastrointestinal functions. Compr. Physiol. 4, 1339–1368 (2014).
Matteoli, G. & Boeckxstaens, G. E. The vagal innervation of the gut and immune homeostasis. Gut 62, 1214–1222 (2013).
Xing, T., Nanni, G., Burkholder, C. R., Browning, K. N. & Travagli, R. A. The substantia nigra modulates proximal colon tone and motility in a vagally-dependent manner in the rat. J. Physiol. 601, 4751–4766 (2023).
Lai, H. et al. Effects of dietary fibers or probiotics on functional constipation symptoms and roles of gut microbiota: a double-blinded randomized placebo trial. Gut Microbes 15, 2197837 (2023).
Gill, S. K., Rossi, M., Bajka, B. & Whelan, K. Dietary fibre in gastrointestinal health and disease. Nat Rev Gastroenterol. Hepatol. 18, 101–116 (2021).
Pelaseyed, T. et al. The mucus and mucins of the goblet cells and enterocytes provide the first defense line of the gastrointestinal tract and interact with the immune system. Immunol. Rev. 260, 8–20 (2014).
Yang, D. et al. Nociceptor neurons direct goblet cells via a CGRP-RAMP1 axis to drive mucus production and gut barrier protection. Cell 185, 4190–4205 (2022).
Bergstrom, K. S. et al. Muc2 protects against lethal infectious colitis by disassociating pathogenic and commensal bacteria from the colonic mucosa. PLoS Pathog 6, e1000902 (2010).
van der Post, S. et al. Structural weakening of the colonic mucus barrier is an early event in ulcerative colitis pathogenesis. Gut 68, 2142–2151 (2019).
Chang, H. et al. Stress-sensitive neural circuits change the gut microbiome via duodenal glands. Cell 187, 5393–5412 (2024).
Wang, L. et al. A randomised, double-blind, placebo-controlled trial of Bifidobacterium bifidum CCFM16 for manipulation of the gut microbiota and relief from chronic constipation. Food Funct. 13, 1628–1640 (2022).
Yang, J. et al. Ventral tegmental area astrocytes modulate cocaine reward by tonically releasing GABA. Neuron 111, 1104–1117 (2023).
Pan, Q. et al. Representation and control of pain and itch by distinct prefrontal neural ensembles. Neuron 111, 2414–2431 (2023).
Sheintuch, L. et al. Tracking the same neurons across multiple days in Ca(2+) imaging data. Cell Rep. 21, 1102–1115 (2017).
Liu, Y. et al. Touch and tactile neuropathic pain sensitivity are set by corticospinal projections. Nature 561, 547–550 (2018).
Huang, J. Y. et al. Intra-somatosensory cortical circuits mediating pain-induced analgesia. Nat. Commun. 16, 1859 (2025).
Acknowledgements
This work was supported by the Plans for Major Provincial Science & Technology Projects (202303a07020002 to Z.Z.), the National Key Research and Development Program of China (STI2030-Major Projects 2021ZD0203100 to Z.Z.), the National Natural Science Foundation of China (32025017 to Z.Z., 32121002 to Z.Z., 32400824 to P.C., 32522044 to P.C., U24A20702 to P.C.), the Anhui Provincial Natural Science Foundation (2308085QH264 to P.C.), the CAS Project for Young Scientists in Basic Research (YSBR-013 to Z.Z.), the Fundamental Research Funds for the Central Universities (WK9100250108 and WK9100000068 to P.C.), and the USTC Research Funds of the Double First-Class Initiative (YD9100002501 to Z.Z.).
Author information
Authors and Affiliations
Contributions
Conceptualization: J.M., P.C., and Z.Z.; Methodology: J.M., X.P., M.Z., W.G., X.Y., and S.W.; Investigation: J.M., X.P., M.Z., and Z.W.; Visualization: J.M., X.P., and M.Z.; Funding acquisition: P.C. and Z. Z.; Project administration: P.C. and Z.Z.; Supervision: Z.Z. and P.C.; Writing – original draft: J.M., M.Z., and P.C.; Writing – review & editing: J.M., X.C., Z.Z., S.W., and P.C.
Corresponding authors
Ethics declarations
Competing interests
The authors declare no competing interests.
Peer review
Peer review information
Nature Communications thanks the anonymous reviewer(s) for their contribution to the peer review of this work. A peer review file is available.
Additional information
Publisher’s note Springer Nature remains neutral with regard to jurisdictional claims in published maps and institutional affiliations.
Supplementary information
Source data
Rights and permissions
Open Access This article is licensed under a Creative Commons Attribution 4.0 International License, which permits use, sharing, adaptation, distribution and reproduction in any medium or format, as long as you give appropriate credit to the original author(s) and the source, provide a link to the Creative Commons licence, and indicate if changes were made. The images or other third party material in this article are included in the article’s Creative Commons licence, unless indicated otherwise in a credit line to the material. If material is not included in the article’s Creative Commons licence and your intended use is not permitted by statutory regulation or exceeds the permitted use, you will need to obtain permission directly from the copyright holder. To view a copy of this licence, visit http://creativecommons.org/licenses/by/4.0/.
About this article
Cite this article
Ma, J., Peng, X., Zhang, M. et al. A brain-to-small intestine circuit mediates morphine-induced constipation in male mice. Nat Commun 17, 1023 (2026). https://doi.org/10.1038/s41467-025-67765-7
Received:
Accepted:
Published:
Version of record:
DOI: https://doi.org/10.1038/s41467-025-67765-7










