Fig. 4: Defining a PVNGlu→DMVAch→small intestine circuit.
From: A brain-to-small intestine circuit mediates morphine-induced constipation in male mice

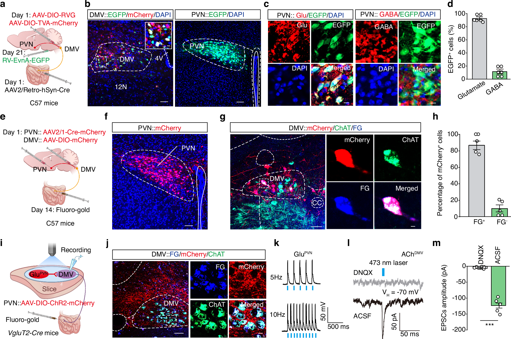
a Schematic diagram for the Cre-dependent retrograde trans-monosynaptic rabies virus (RV) tracing strategy. b Representative images of viral expression in the DMV (left) and EGFP-labeled neurons in the PVN (right). Scale bar, 50 μm. The inset depicts the area shown in the white box. Scale bar, 10 μm. c,d Representative images (c) and summary data (d) for the EGFP+ DMV-projecting PVN neurons that co-localized with Glutamate- and GABA-specific antibodies. Scale bar, 10 μm. e,f Schematic (e) and representative images (f) showing viral expression in the PVN. Scale bar, 50 μm. g,h Representative images (g) and summary data (h) for PVN-innervated mCherry+ DMV neurons that co-localized with FG signals and ChAT-specific antibody. Scale bar, 50 μm. The inset depicts the area shown in the white box. Scale bar, 5 μm. i Schematic for FG infection and the whole-cell recording configuration in acute slices. j Representative images showing mCherry+ fibers surrounding the FG-labelled DMVAch neurons. Scale bars, 50 μm (overview) and 10 μm (zoom). k Representative traces of action potentials evoked by a 473 nm laser, recorded from mCherry+ PVNGlu neurons. l,m Representative traces (l) and summary data (m) for light-evoked currents recorded from the FG+ DMV neurons before and after treatment with the DNQX agent (n = 5, P < 0.0001). Significance was assessed by a two-tailed unpaired Student’s t test (m). The data are presented as the mean ± SEMs. ***P < 0.001. See also Supplementary Table S1. Source data are provided as a Source Data file.