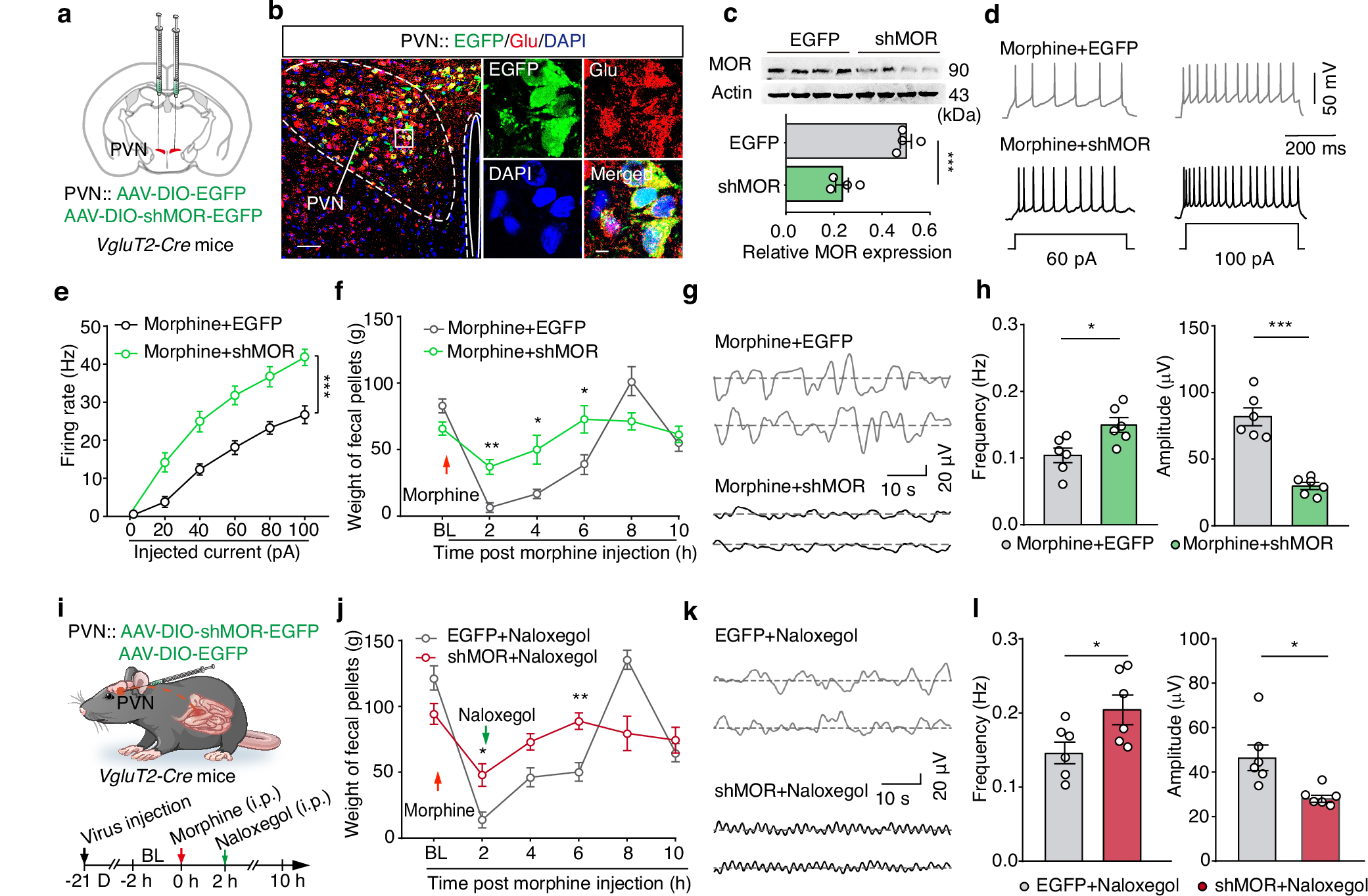
Fig. 6: Conditional MOR knockdown in PVNGlu neurons alleviates morphine-induced constipation.
From: A brain-to-small intestine circuit mediates morphine-induced constipation in male mice

a Schematic illustrating the strategy for MOR knockdown in the PVN. b,c Representative images showing viral expression (b) and western blot analysis (c) of MOR protein levels in the PVN (n = 4 mice per group; P = 0.0003). The samples derive from the same experiment, and the gels were processed in parallel. Scale bars, 50 μm and 5 μm (zoom). d,e Representative traces (d) and summary data (e) for evoked action potentials recorded from PVNGlu neurons with conditional MOR knockdown (n = 11 cells for Morphine + EGFP, n = 10 cells for Morphine + shMOR, F1,19 = 23.10, P = 0.0001). f Summary data for fecal weight in EGFP-expressing control mice and shMOR-expressing mice following morphine administration (n = 10, F1,18 = 4.748, P = 0.0059 for 2 h, P = 0.0414 for 4 h, P = 0.0381 for 6 h). g,h Representative traces (g) and summary data (h) of showing the frequency and amplitude values for small intestinal motility in the EGFP-expressing controls and shMOR-expressing mice after morphine injection (n = 6, P = 0.0189 for Frequency; P < 0.0001 for Amplitude). i Schematic diagram for assessing the effect of PVNGlu-specific MOR knockdown on constipation in naloxegol-treated mice. j Summary data for fecal weight in EGFP-expressing controls and shMOR-expressing mice after morphine and naloxegol administration (n = 8, F1,14 = 3.035, P = 0.0390 for 2 h, P = 0.0071 for 6 h). k,l, Sample traces (k) and summary data (l) showing the frequency and amplitude values for small intestinal motility in EGFP-expressing controls and shMOR-expressing mice following morphine and naloxegol injection (n = 6; Frequency: P = 0.0421; Amplitude: P = 0.0115). Significance was assessed by two-tailed unpaired Student’s t test (c, h and l), two-way repeated-measures ANOVA with post hoc comparison between groups (e, f and j). The data are presented as the mean ± SEMs. *P < 0.05, **P < 0.01, ***P < 0.001. See also Supplementary Table S1. Source data are provided as a Source Data file.