Fig. 3: Biogenesis of elongation factors from surface-immobilized DNA brushes.
From: Autonomous biogenesis of all thirty proteins of the Escherichia coli translation machinery

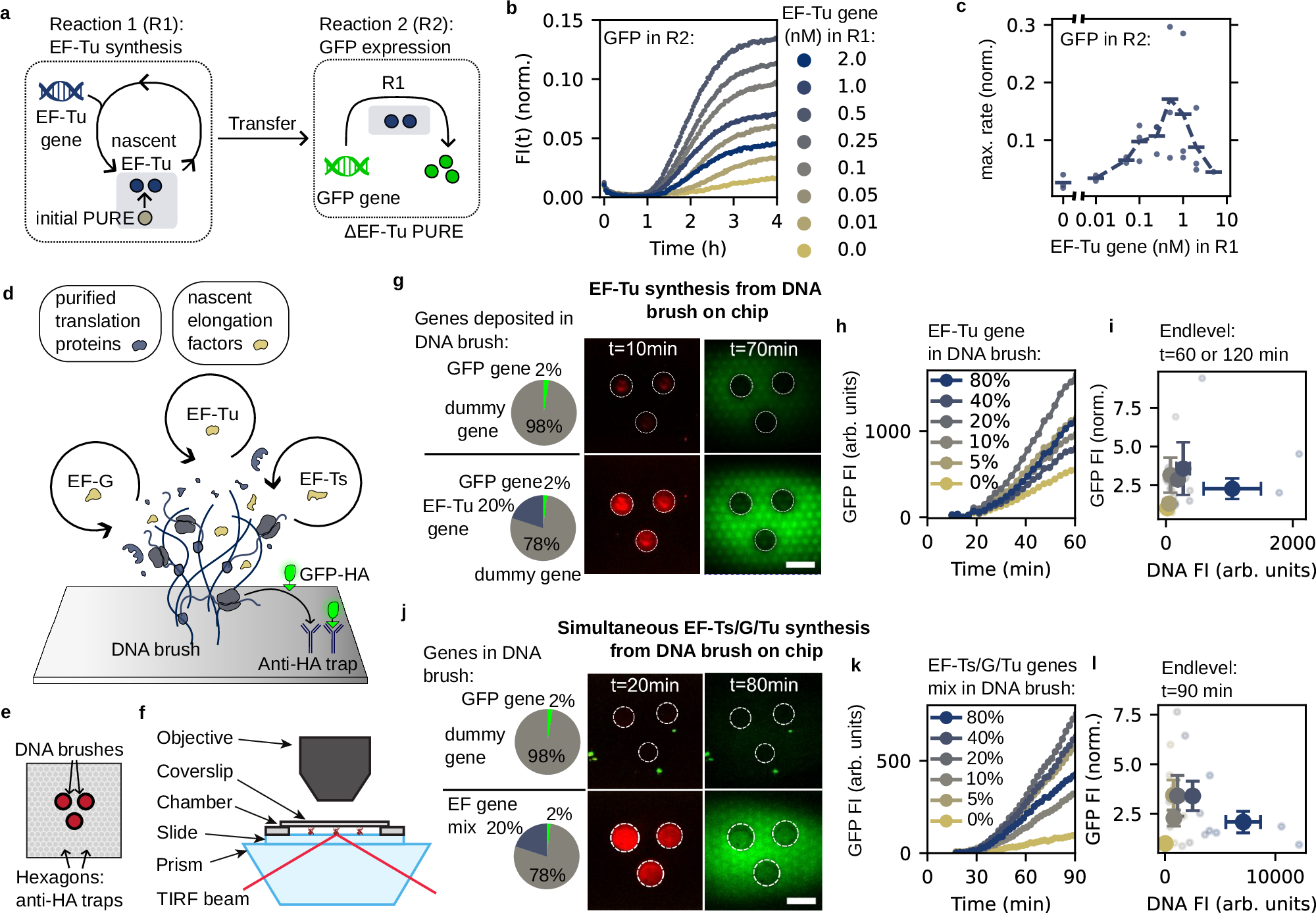
a Two-step functionality assay. R1: expression of EF-Tu in PURE at threshold. R2: serial transfer of 2.5 µl (R1) into 7.5 µl ΔEF-Tu PURE containing a GFP gene (R2). b FI(t) of R2 after spiking from R1 with varying EF-Tu gene concentrations. R2 normalized to the max FI of a full PURE control. Conditions: [EF-Tu]0 = 800 nM; [GFP DNA] = 0.4 nM. (replicates: Supplementary Fig. 17). c Max rate of FI(t) in R2 versus EF-Tu DNA in R1; normalized to full PURE; mean values (n = 3, independent experiments). d Schematic of a DNA brush with EF genes and surface-immobilized anti-HA antibodies that capture GFP-HA. e Three identical DNA brushes with a hexagonal pattern for traps. f TIRF microscopy set-up. g TIRF images of EF-Tu self-synthesis from DNA brushes. Top: brush with 2% GFP-HA genes (DNA-labeled) and 98% dummy genes (unlabeled). Bottom: brush with 20% EF-Tu (DNA-labled), 2% GFP-HA, and 78% dummy genes (leftmost image is a red/green overlay). Increased GFP-HA accumulation is seen at HA traps around brushes containing EF-Tu genes. PURE with [EF-Tu] = 1 µM. h Avg. GFP FI(t) from TIRF imaging of DNA brushes with different fractions of EF-Tu genes. i Mean fold change of GFP FI ± s.e.m from DNA brushes (normalized to GFP signal from “0%” brush) versus total DNA FI (EF-Tu + GFP DNA) across brushes (n = 4 clusters from two slides) at t = 60 or 120 min according to expression kinetics. Replicates: Supplementary Fig. 18. j TIRF images comparing brushes with 2% GFP-HA + 98% dummy genes (top) versus an EF-gene mix (bottom; 20% total EFs with gene ratio [Ts]:[G]:[Tu] = 1:2:3; 78% dummy). PURE: [EF-Ts]0 = 100 nM, [EF-G]0 = 25 nM, [EF-Tu]0 = 1 µM. k Average GFP FI(t) for brushes with indicated fractions of the EF-gene mix (replicates: Supplementary Fig. 18). l Mean fold change of GFP FI ± s.e.m from DNA brushes (normalized to the GFP signal from the “0%” brush) at t = 90 min versus DNA FI (EFs + GFP DNA) across brushes (n = 5 clusters from three slides). Scale bars, 200 µm. Source data are provided as a Source Data file.