Fig. 5: RdRp involves the synthesis of complementary ngRNAs.
From: Non-parasite genome encoded virus-like RNAs reprogram the pathogenicity of human blood flukes

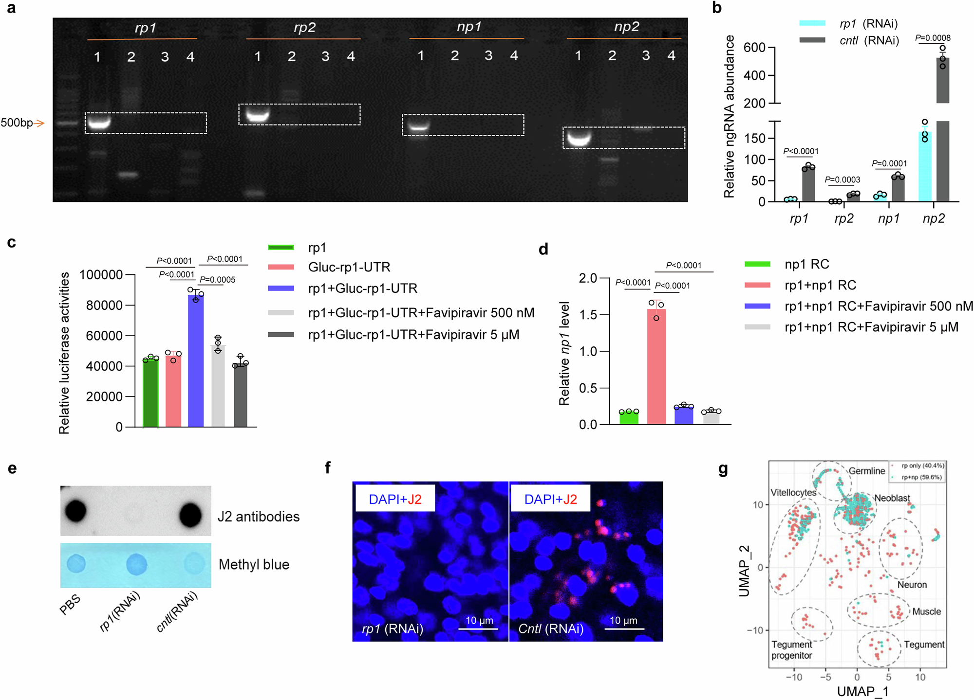
a PCR analyses of replication intermediate RNAs for ngRNAs. PCR analysis of replicative intermediates of the ngRNAs in schistosomes. Total RNA was reverse transcribed using specific primers, and PCR products targeting complementary ngRNAs were amplified and analyzed by agarose gel electrophoresis (dotted boxes indicate expected products). Lane 1: cDNA transcribed using specific primer as template for PCR; Lane 2: cDNA transcribed using random primers as template for PCR; Lane 3: Total RNA without a reverse transcriptase as template for PCR; Lane 4: no template. Data illustrate representative results from three independent experiments. b Effect of rp1 inhibition on the expressions of other ngRNAs. Data illustrate representative results from three biological replicates. The results show the mean and standard deviation from an experiment conducted in triplicate. c Analyses of luciferase activities in the cells co-transfected rp1 RdRp plasmid and reversed complementary Gaussia luciferase reporter plasmid or co-added Favipiravir inhibitor in different concentrations. The transfected cells were assayed for luciferase activities after 36–48 h of post-transfection. Data illustrate representative results and show the mean and standard deviation from three biological replicates. d Analyses of the transcript lever of np1 in the cells co-transfected rp1 RdRp plasmid and reversed complementary (RC) np1 plasmids or co-added Favipiravir inhibitor. The transfected cells were subject to RNA isolation after 36–48 h of post-transfection for RT-qPCR analyses. Data illustrate representative results and show the mean and standard deviation from three replicates. e Dot blot analysis of dsRNA abundance in rp1 suppressed parasites. Data illustrate representative results from two independent experiments. f Immunofluorescence analysis of dsRNA expressions in rp1 suppressed parasites. Data illustrate representative results from three independent replicates. g Percentage of cells co-expressing rp1/2 and np1/2 from scRNA-seq data. For b–d statistical significance between two groups was determined using an unpaired, two-sided Student’s t-test. Source data are provided as a Source data file.