Fig. 7: Targeting rp1 ngRNA in infected animals reduces egg production and host pathology.
From: Non-parasite genome encoded virus-like RNAs reprogram the pathogenicity of human blood flukes

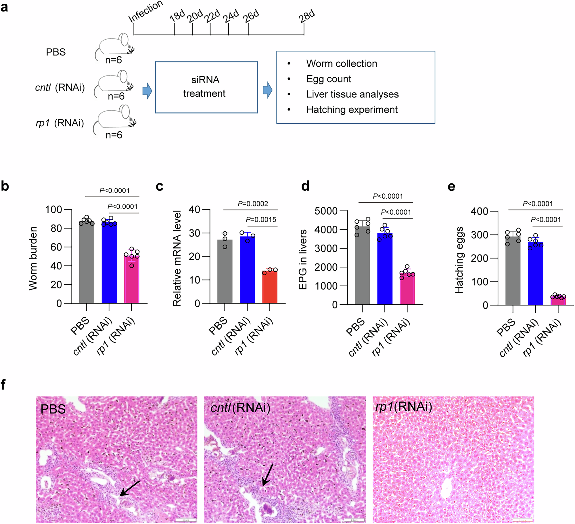
a Schematic illustrating rp1 siRNA treatment in mice infected with S. japonicum cercariae. Each group contains six mice (n = 6). b Effect of rp1 siRNA treatment on worm burden in infected mice at 28 dpi. Data show the mean and standard deviation. n = 6. c RT-qPCR analyses of the abundance of rp1 in the remain worms collected from administrated mice. Parasites were subjected to RNA isolation and RT-qPCR was performed. Data illustrate representative results indicating mean and standard deviation from an experiment conducted in triplicate. d Effect of rp1 siRNA treatment on egg deposition in the liver of mice infected with S. japonicum cercariae. EPG eggs per gram. Data show the mean and standard deviation. n = 6. e Effect of rp1 siRNA treatment on egg hatching rates from livers of infected mice at 28 dpi. Eggs were isolated from the livers of mice infected with S. japonicum cercariae at 28 dpi. Data show the mean and standard deviation. n = 6. f Histopathological analysis of liver tissues from mice treated with PBS, control siRNA and rp1 siRNA. Arrows indicate egg-induced granuloma formation. Data show representative results from three independent experiments. Scale bar = 200 µm. For b–e statistical significance between two groups was determined using an unpaired, two-sided Student’s t-test. Source data are provided as a Source data file.