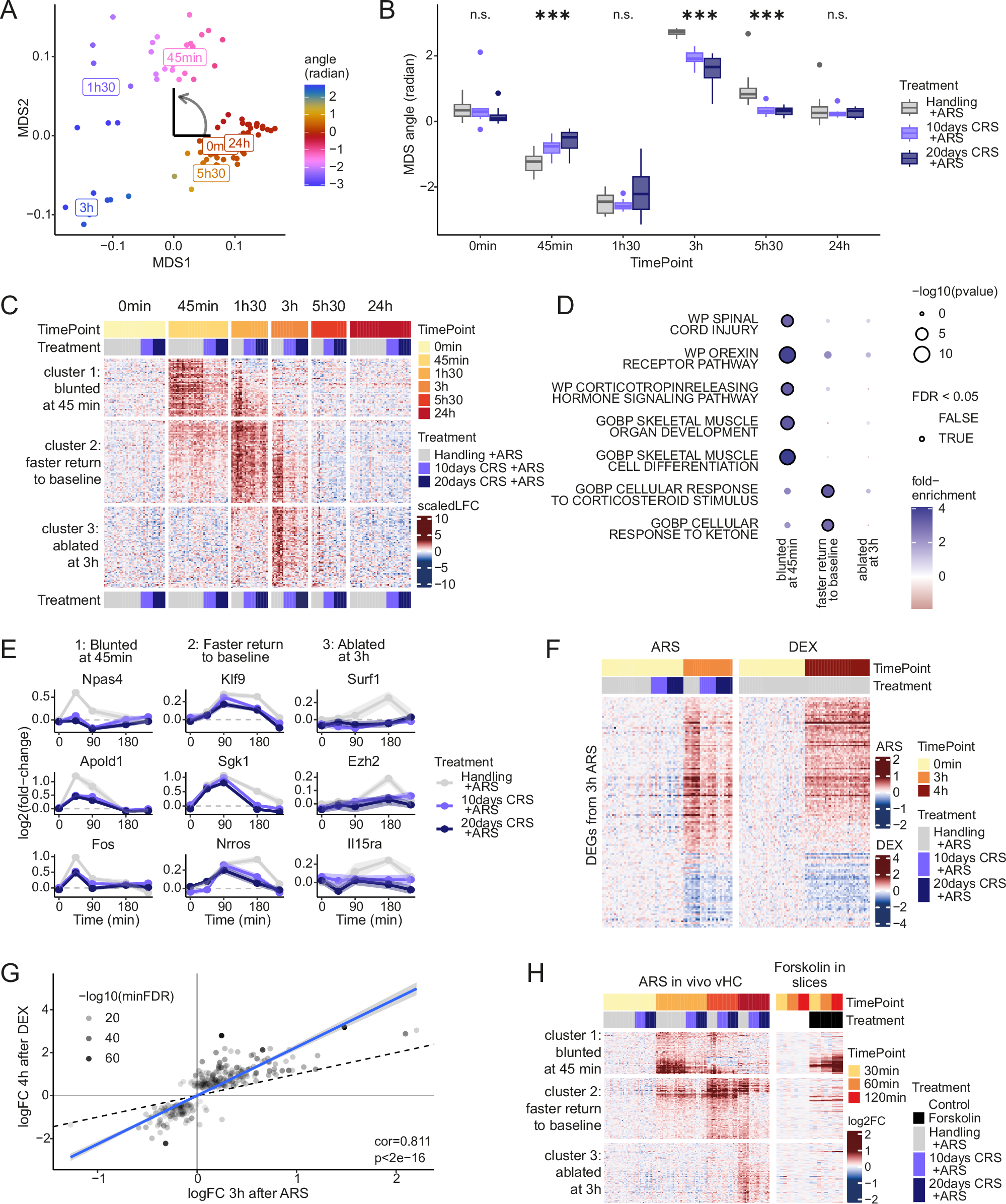
Fig. 2: Temporal dynamics reveal different mechanisms of habituation.
From: Distinct mechanisms of transcriptomic habituation to repeated stress in the mouse hippocampus

A The angle on the multidimensional scaling (MDS) plot provides a pseudo-time labeling of the samples (shown are the animals without chronic stress). B Using the MDS angle of each sample as pseudo-time, one can observe a significant blunting of the early response in CRS animals, as well as a more rapid return to baseline. Box plot bars indicate the median, and the boxes the first and third quartiles. Both treatments pooled for testing using two-sided Wilcoxon tests (0 min W = 132 p = 1.0e-01; 45 min W = 325 p = 1.7e-05; 1 h 30 W = 83 p = 2.6e-01; 3 h W = 0 p = 2.7e-06; 5 h 30 W = 3 p = 2.9e-05; 24 h W = 205 p = 7.3e-01). Significance reported in the panel is after multiple testing correction through Holm’s method. C Main patterns of transcriptional habituation across upregulated genes. D Gene Ontology/Wikipathway over-representation analysis across the blunted clusters (Fisher’s exact test followed by FDR correction). E Example genes from each blunted cluster. The shaded area represents the standard error around the mean. F A comparison with DEX IP injection from Gerstner et al., 202211 shows that the changes observed at 3 h ARS are recapitulated by DEX IP injection. G Scatterplot of the logFC of the union of genes changed after 4 h DEX IP or 3 h ARS. The blue line is a fitted robust linear model, and reported are the Pearson correlation coefficient (‘cor’) and associated p-value. H Expression of the blunted clusters in hippocampal slices upon forskolin-induced LTP42 recapitulates the upregulated of the genes blunted at 45 min, but not of the other clusters, as expected given the absence of GR signaling. The animal numbers in each group are indicated in Supplementary Fig. 1.