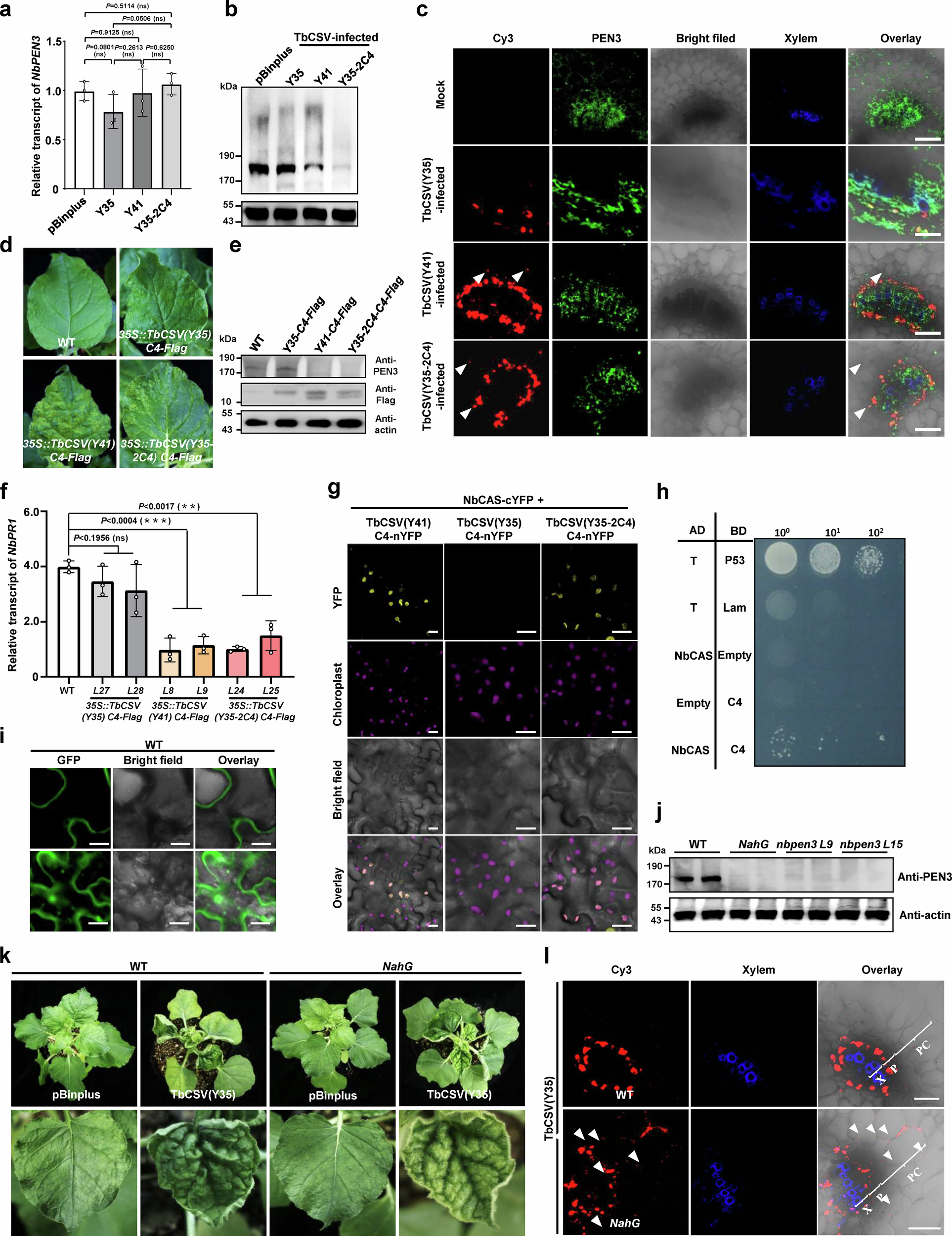
Fig. 4: Geminiviruses compromise NbPEN3-mediated phloem restriction through encoding a chloroplast-targeted C4 protein.
From: Defence-mediated phloem restriction of a plant virus facilitates insect transmission

a Relative transcript of NbPEN3 in uninfected, TbCSV(Y35)-, TbCSV(Y41)- or TbCSV(Y35-2C4)-infected N. benthamiana plants. Relative accumulation of NbPEN3 transcripts is normalized against that of Actin. Statistical differences were analyzed by a two-sided, unpaired Student’s t-test (ns: not significant). Data are present as mean values ± SD of three biological replicates. Individual P-values are denoted above the comparison lines. b Western blot of NbPEN3 in uninfected, TbCSV(Y35)-, TbCSV(Y41)-, or TbCSV(Y35-2C4)-infected N. benthamiana plants. NbPEN3 was detected using a commercial antibody. Accumulation of Actin is shown as a control. c Immunofluorescence detection of TbCSV and NbPEN3 in sections N. benthamiana plants infected by TbCSV(Y35), TbCSV(Y41) or TbCSV(Y35-2C4), or mock-inoculated. The distribution of TbCSV(Y35), TbCSV(Y41) or TbCSV(Y35-2C4) was visualized in a cross-section of leaf vein tissues using an antibody against the TbCSV coat protein (CP) (red). The distribution of NbPEN3 was visualized in a cross-section using an antibody against PEN3 (green). Autofluorescence of highly lignified tissues is shown in blue. White arrowheads indicate TbCSV CP in parenchyma cells. Scale bar = 50 μm. d Phenotype of 35S::TbCSV(Y35) C4-Flag, 35S::TbCSV(Y41) C4-Flag, and 35S::TbCSV(Y35-2C4) C4-Flag transgenic N. benthamiana plants. e Western blot of NbPEN3 in wild-type (WT), 35S::TbCSV(Y35) C4-Flag, 35S::TbCSV(Y41) C4-Flag, and 35S::TbCSV(Y35-2C4) C4-Flag transgenic N. benthamiana plants. As in (b). f Relative transcript accumulation of NbPR1 in WT, 35S::TbCSV(Y35) C4-Flag, 35S::TbCSV(Y41) C4-Flag, and 35S::TbCSV(Y35-2C4) C4-Flag transgenic N. benthamiana plants. Relative accumulation of NbPR1 transcripts is normalized to that of the Actin transcript. Statistical differences were analyzed by two-sided, unpaired Student’s t-test (ns: not significant, **P < 0.01, ***P < 0.001). Data are present as mean values ± SD of three biological replicates. Individual P values are denoted above the comparison lines. g, h Identification of the interaction between NbCAS and the chloroplast-localized C4 in vivo and in yeast. g BiFC analysis of the interaction between the chloroplast-localized C4 and NbCAS in epidermal cells of H2B-RFP transgenic N. benthamiana plants. The combination of NbCAS-cYFP/TbCSV(Y35) C4-nYFP serves as a negative control. Scale bar = 20 μm. h Identification of the interaction between NbCAS and TbCSV(Y41) C4 in yeast. The yeast strain Gold co-transformed with the indicated plasmids was subjected to 10-fold serial dilutions and grown on a SD/-Leu/-Trp/-His medium. i Subcellular localization of GFP-NbPEN3 in epidermal cells of WT or NahG transgenic N. benthamiana plants. Scale bar = 20 μm. j Western blot analysis of NbPEN3 in WT and NahG transgenic N. benthamiana plants. k Viral symptoms induced by TbCSV(Y35) in WT and NahG transgenic N. benthamiana plants at 14 dpi. l Immunofluorescence detection of TbCSV(Y35) in sections of WT and NahG transgenic N. benthamiana plants. The distribution of TbCSV(Y35) was visualized in a cross-section of leaf vein tissues using an antibody against the TbCSV coat protein (CP) (red). Autofluorescence of highly lignified tissues is shown in blue. PC, parenchyma; P, phloem; X, xylem. White arrowheads indicate TbCSV in parenchyma cells. Scale bar = 50 μm. In TbCSV(Y35)-infected NahG transgenic N. benthamiana plants, over 60% of images show virus signal in parenchyma cells. At least five individual samples of TbCSV(Y35)-infected NahG transgenic N. benthamiana plants from three independent biological replicates were used for immunochemistry and statistical analysis. Experiments in (c, i, j, l) were repeated at least three times with similar results.