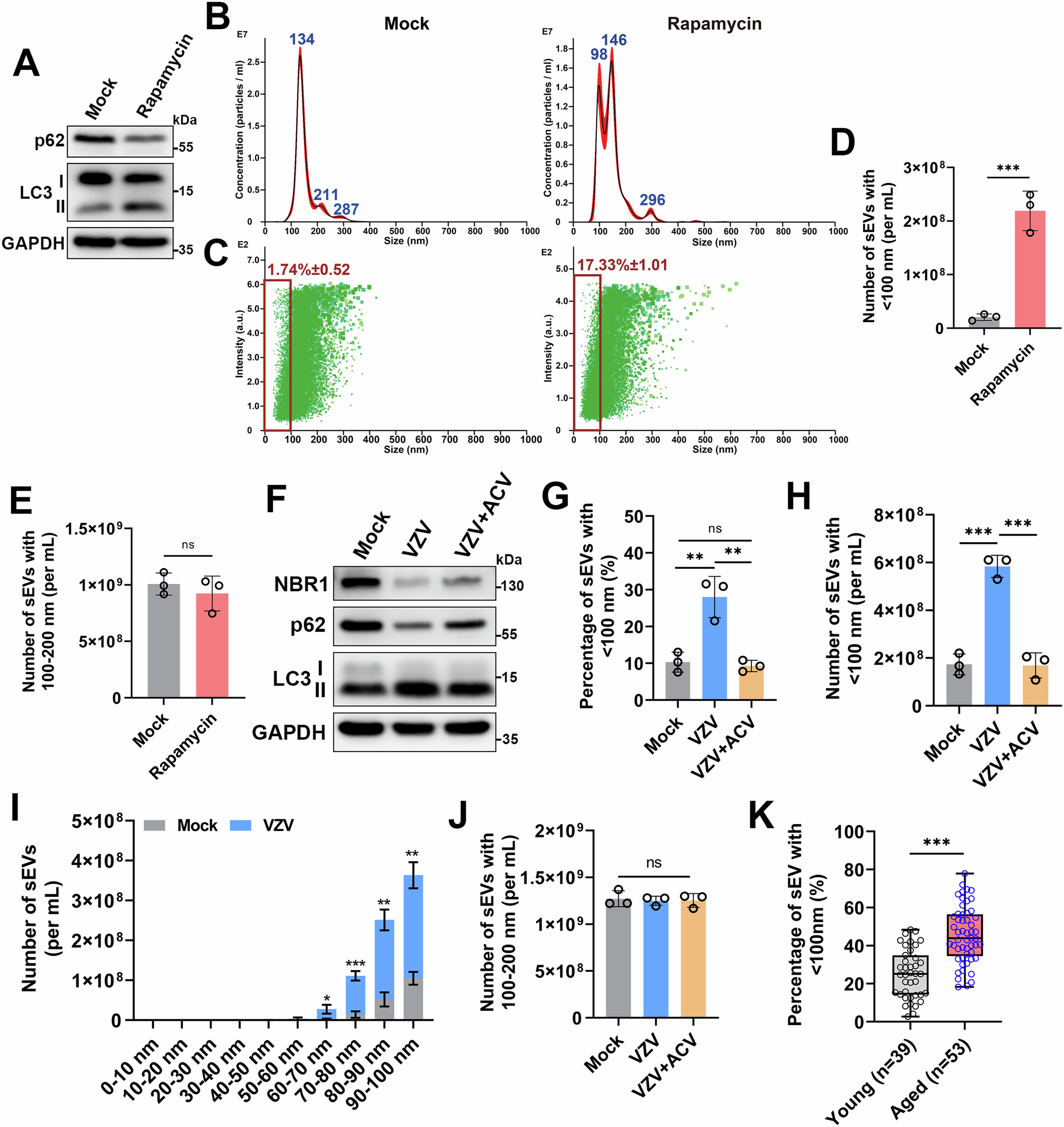
Fig. 2: The stress-induced autophagy response led to increased secretion of sEVs less than 100 nm in size.

A Whole cell lysate from 293 T cells in the presence or absence of rapamycin were collected and blotted for the indicated proteins. B, C The particle size distribution for sEVs from 293 T cells treated with or without rapamycin as determined by NTA. The red frame represented the proportion of particles with a size less than 100 nm, and data presented as mean ± SD from three independent experiments. D, E The quantity of sEVs derived from 293 T cells either with or without rapamycin treatment was quantified by NTA. Data are presented as the mean ± SD of three independent experiments. p-values were determined by unpaired two tailed Student’s t tests. ***p = 0.0008 (D). F Varicella zoster virus (VZV)-infected ARPE−19 cells with or without acyclovir treatment were collected and blotted for the indicated proteins. G, H The quantity of sEVs in the supernatant of variously treated cells was determined by NTA. Data are presented as the mean ± SD of three independent experiments. p-values were determined by one-way ANOVA with Dunnett’s multiple comparisons test. ** p = 0.0027(VZV) and 0.0020(VZV + ACV) (G), ***p = 0.0001(VZV) and 0.0001(VZV + ACV) (H). ns: no significance. I NTA detection for particle size distribution of sEVs with a size below 100 nm, derived ARPE−19 cells with or without VZV infection. Data are presented as the mean ± SD of three independent experiments. p-values were determined by unpaired two tailed Student’s t tests. *p = 0.0230 (60-70 nm),***p = 0.0006 (70-80 nm), **p = 0.0012 (80-90 nm), **p = 0.0019 (90−100 nm). J The quantity of sEVs derived from ARPE−19 cells either with or without VZV infection was quantified by NTA. Data are presented as the mean ± SD of three independent experiments. p-values were determined by one-way ANOVA with Dunnett’s multiple comparisons test. ns: no significance. K The percentage of sEVs in the serum of healthy young men aged 18-35 (n = 39) and healthy older men aged over 65 years (n = 53) was determined by NTA. Data are presented as the mean ± SD. Error bars denote the maximum and minimum values. For the box plots, the horizontal line inside represents the median, while the bottom and top of the box correspond to the 25th and 75th percentiles, respectively. Statistical analysis was performed using a two-tailed unpaired Student’s t-test. ***p < 0.0001 Source data are provided as a Source Data file.