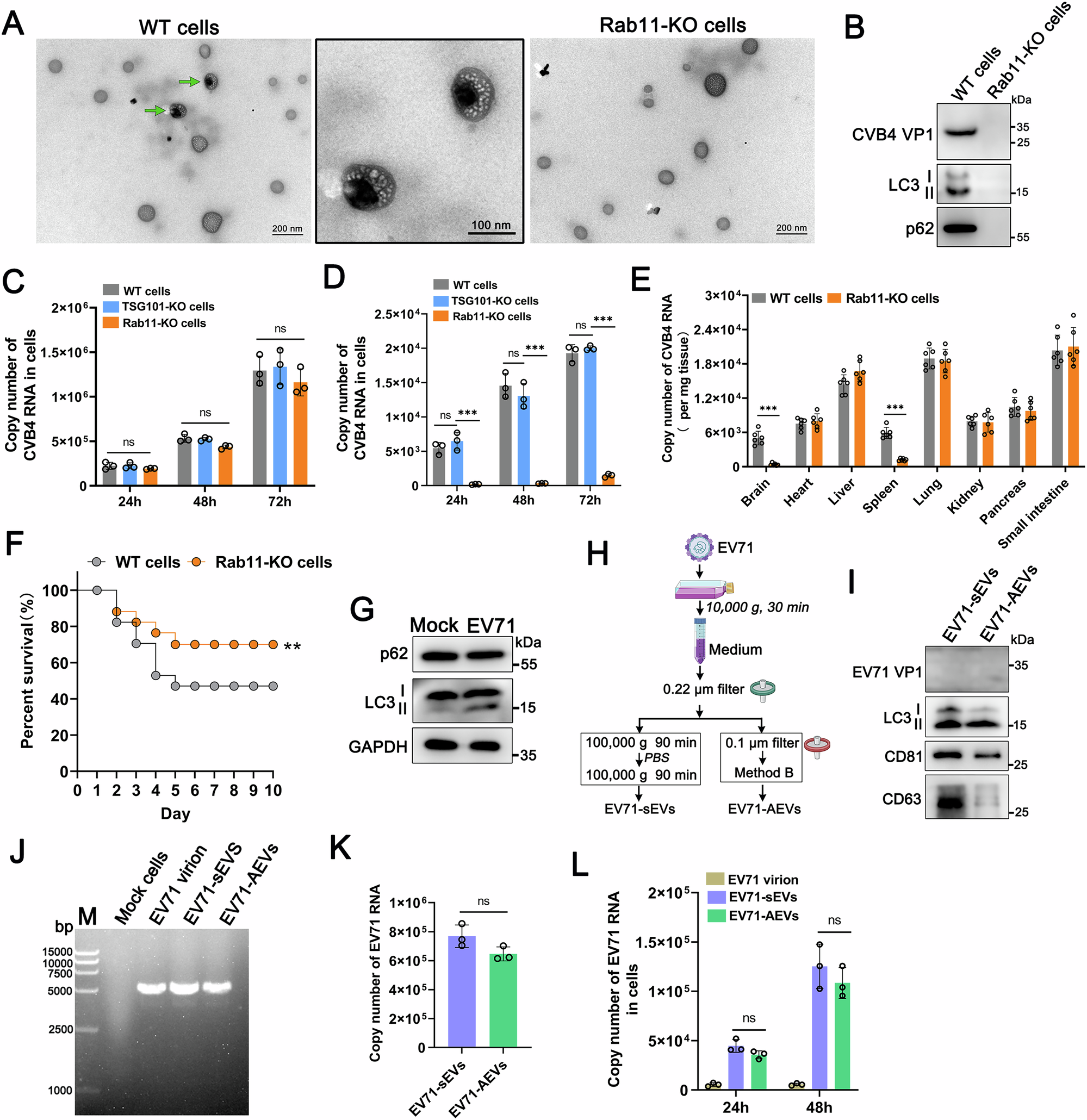
Fig. 8: AEVs that encapsulate enterovirus infectious elements exhibit infectivity in non-permissive cells, thereby expanding viral tropism.

A Representative TEM images of AEVs from CVB4-infected WT or Rab11-KO 293 T cells. Green arrows represented the encapsulated CVB4 virion. Bar = 200 nm. Enlarged inset was presented with a bar of 100 nm. Similar results were obtained in three independent experiments. B Western blot analysis for AEV fractions from CVB4-infected WT or Rab11-KO 293 T cells. The copy number of CVB4 RNA in HeLa (C) or NIH 3T3 (D) cells after treating with different sources of AEVs were determined by real-time PCR. The AEV fractions from CVB4-infected WT, TSG101-KO or Rab11-KO 293 T cells were incubated HeLa or NIH 3T3 for indicated times. Data are presented as the mean ± SD of three independent experiments. p-values were determined by one-way ANOVA with Dunnett’s multiple comparisons test. ***p = 0.0003 (24 h), 0.0001 (48 h), <0.0001 (72 h). ns: no significance. E The copy number of CVB4 RNA for various mouse tissues after injecting with corresponding AEVs. Each group contained six mice (n = 6). Data are presented as the mean ± SD and p-values were determined by unpaired two tailed Student’s t tests. ***p < 0.0001 (brain), ***p = <0.0001 (spleen). F The survival rate of mouse was monitored daily until 10 days post-infection. The asterisks indicate statistical significance by log rank (Mantel-Cox) test. **p = 0.0014. G Western blot analysis for HEK293T cells in the presence or absence of EV71 infection. Similar results were obtained in three independent experiments. H Schematic illustration for isolating sEVs and AEVs from EV71-infecetd cells. Created in BioRender. Ruan, H. (2025) https://BioRender.com/b94llbk. I Western blot analysis for sEVs(EV71-sEVs) and AEVs (EV71-AEVs) from EV71-infected cells. J Agarose gel electrophoresis for full length EV71 genome in different sources of AEVs. Mock uninfected cells as the negative control. K Real-time PCR analysis for EV71 RNA copy number in sEVs and AEVs from EV71-infecetd cells. Data are presented as the mean ± SD of three independent experiments. p-values were determined by unpaired two tailed Student’s t tests. L The copy number of EV71 RNA in treated L929 cells were determined by real-time PCR. Data are presented as the mean ± SD of three independent experiments. p-values were determined by one-way ANOVA with Dunnett’s multiple comparisons test. Source data are provided as a Source Data file.