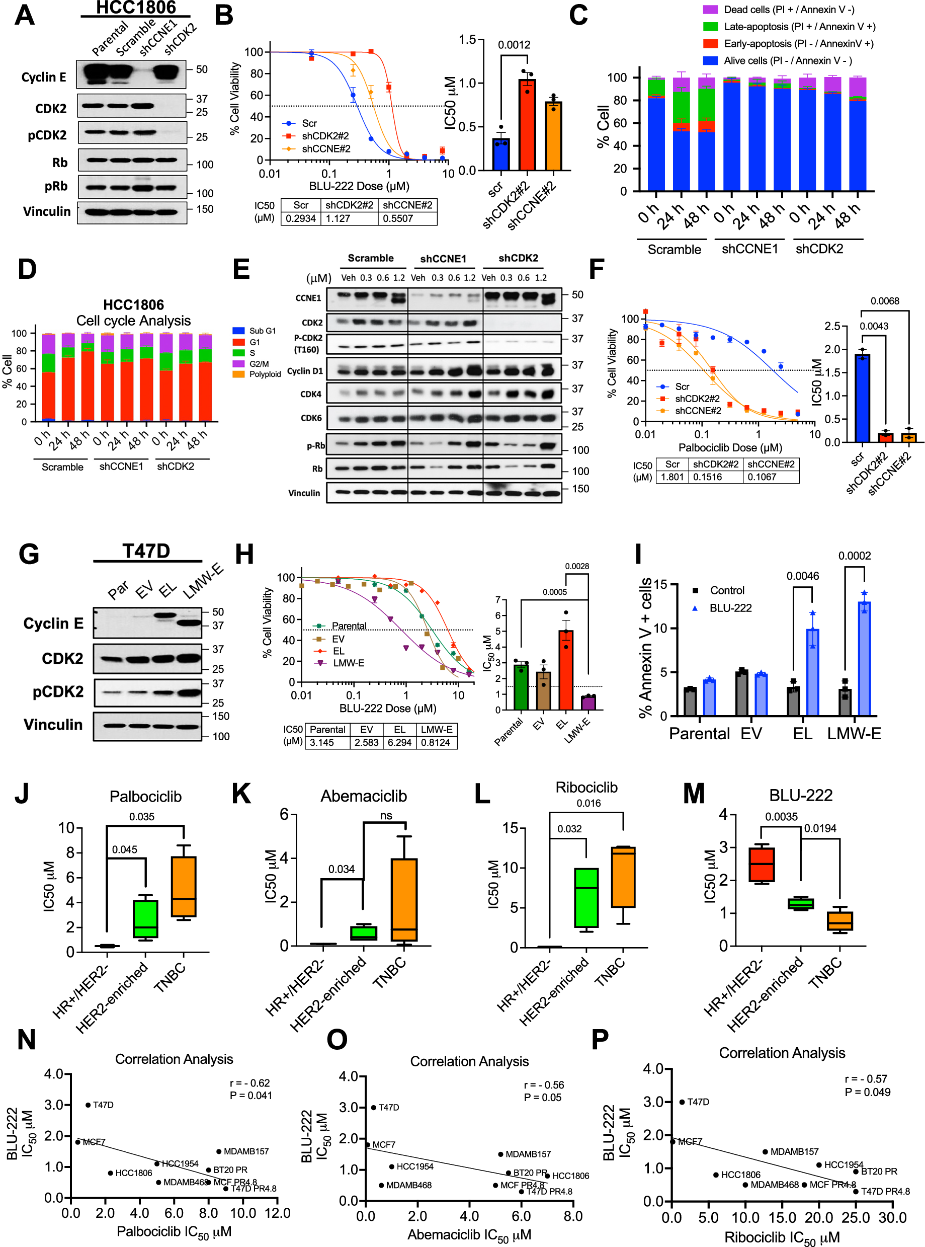
Fig. 1: Cyclin E Overexpression Sensitizes CDK4/6 Inhibitor–Resistant Cells to BLU-222, a Selective and Potent CDK2 Inhibitor.

A Western blots of cyclin E, CDK2, pCDK2 (Thr160), Rb, and pRb (Ser807/811) in HCC1806 parental cells, scramble control, and CCNE1 or CDK2 knockdown cells. B Representative dose-response curves and IC50 values for BLU-222-treated HCC1806 scramble control and CCNE1 and CDK2 knockdown cell lines. Error bars represent standard error of the mean (SEM) from n = 3 experimental replicates. C Annexin V (+) quantification in HCC1806 control and CCNE1 and CDK2 knockdown cells treated with BLU-222 at 0.5 µM in for 0, 24, and 48 h. The experiments were done as two biological replicates. D Cell cycle distribution of HCC1806 control and CCNE1 and CDK2 knockdown cells treated with BLU-222 at 0.5 µM, measured by flow cytometry using propidium iodide (PI) staining. The experiments were done as two biological replicates. E Western blots of cyclin E1, CDK2, pCDK2 (Thr160), CDK4, CDK6, cyclin D1, and pRb (Ser807/811) in HCC1806 parental and CCNE1 or CDK2 knockdown cells, treated with BLU-222 at 0.3 µM, 0.6 µM, and 1.2 µM for 3 days. F Representative dose-response curves and IC50 values for palbociclib-treated HCC1806 parental and CCNE1 and CDK2 knockdown cells. Error bars represent SEM from n = 3 experimental replicates. G Western blots of cyclin E, CDK2, and pCDK2 (Thr160) in T47D parental cells, empty vector (EV), full-length cyclin E (EL), or low-molecular-weight truncated cyclin E (LMW-E) cells. H Representative dose-response curves and IC50 values for BLU-222-treated T47D parental cells, EL, and LMW-E. Error bars represent SEM from n = 3 experimental replicates. I Annexin V (+) quantification in T47D parental, EL, and LMW-E cells treated with palbociclib and/or BLU-222 (0.5 µM each) for 3 days. The experiments were done as 3 biological replicates. J-M IC50 values distribution for 15 breast cancer cell lines treated with single agents of J palbociclib, K abemaciclib, L ribociclib, or M BLU-222. HR+/HER2− cell lines include MCF7, T47D, and CAMA1. The HER2-enriched cell lines include BT474, SKBR3, MDA-MB-361, UACC812, HCC1569, and HCC1954. The triple-negative (TNBC) cell lines include MDA-MB-231, BT20, HCC38, MDA-MB-157, MDA-MB-468, and HCC1806. Each box plot displays the median (center line), the 25 and 75th percentiles (bounds of the box), and the minimum and maximum values (whiskers). Individual data points represent independent cell lines. N-P Correlation between BLU-222 IC50 values and those of N palbociclib, O abemaciclib, and P ribociclib. Differences between two groups were analyzed using a two-tailed unpaired Student’s t-test, and for multiple-group comparisons, a one-way ANOVA with Tukey’s multiple comparisons test was applied. The Pearson correlation coefficient (r) and associated p value were calculated for correlation analyses (ns, not significant).