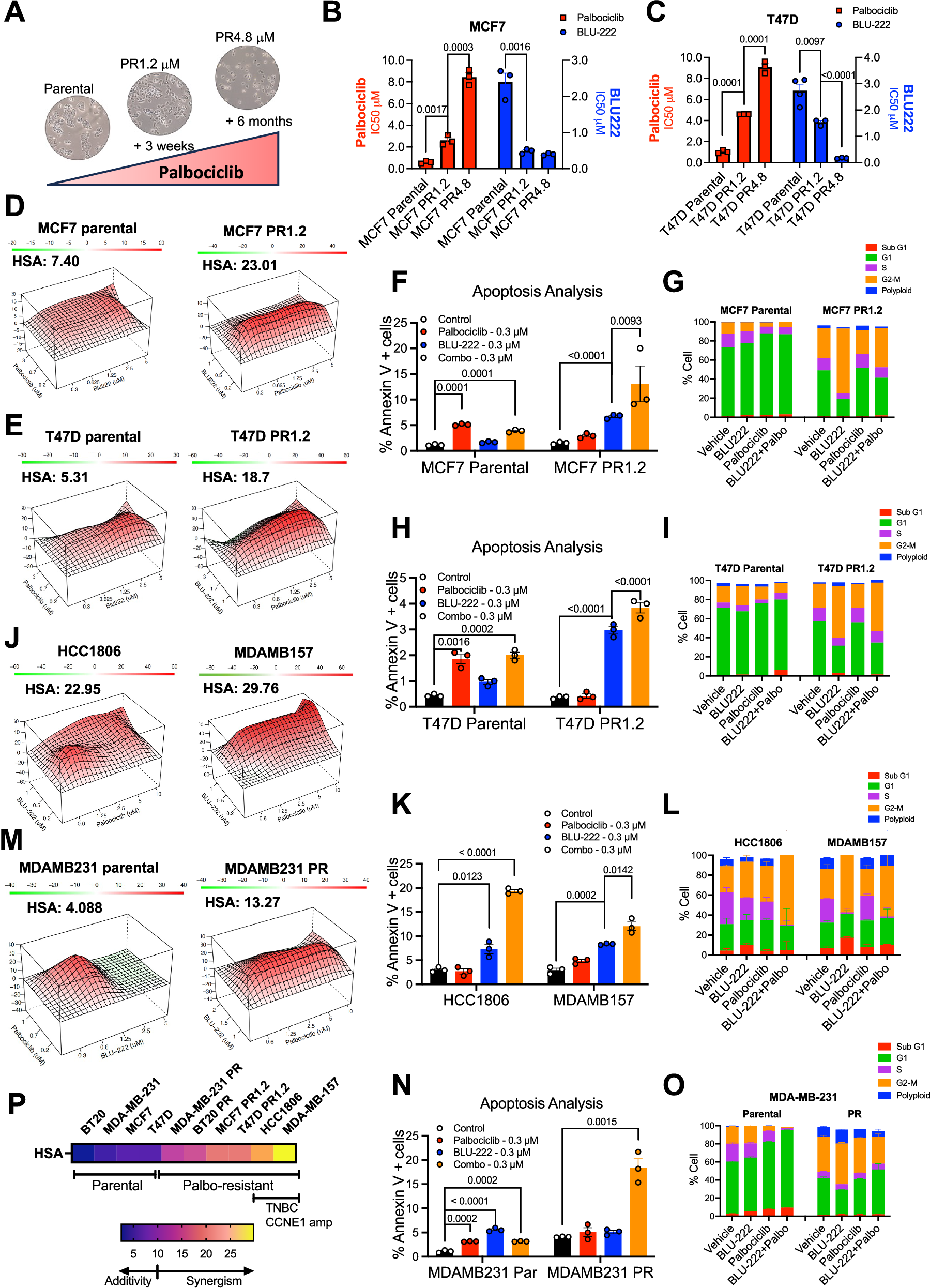
Fig. 2: Palbociclib Resistance Sensitizes Cells to BLU-222.

A Generation of palbociclib-resistant (PR) cell lines by stepwise dose escalation from 1.2 to 4.8 µM. B,C IC50 values for MCF7 and T47D panels treated with single-agent palbociclib or BLU-222. Error bars represent SEM from n = 3 experimental replicates. D Representative 3D synergy plots for MCF7 parental and PR1.2 cells treated with different doses of palbociclib and BLU-222. E Representative 3D synergy plots for T47D parental and PR1.2 cells treated with different doses of palbociclib and BLU-222. F Annexin V (+) quantification in MCF7 parental and PR1.2 cells treated with single agents or combination. Error bars represent SEM from n = 3 experimental replicates. G Cell cycle distribution of MCF7 parental and PR1.2 cells treated with palbociclib and/or BLU-222 (0.3 µM, 3 days), measured by flow cytometry using PI staining. H Annexin V (+) quantification in T47D parental and PR1.2 cells treated with single agents or combination. The experiments were done as two biological replicates. I Cell cycle distribution of T47D parental and PR1.2 cells treated with palbociclib and/or BLU-222 (0.3 µM, 3 days). J Representative 3D synergy plots for HCC1806 and MDA-MB-157 cells treated with different doses of palbociclib and BLU-222. K Annexin V (+) quantification in HCC1806 and MDA-MB-157 cells treated with single agents or combination. The experiments were done as two biological replicates. L Cell cycle distribution of HCC1806 and MDA-MB-157 cells treated with palbociclib and/or BLU-222 (0.3 µM, 3 days), measured by flow cytometry using PI staining. The experiments were done as two biological replicates. M Representative 3D synergy plots for MDA-MB-231 parental and PR cells treated with different doses of palbociclib and BLU-222. N Annexin V (+) quantification in MDA-MB-231 parental and PR cells treated with single agents or combination. Error bars represent SEM from n = 3 experimental replicates. O Cell cycle distribution of MDA-MB-231 parental and PR cells under combination and single-agent treatment (0.3 µM, 3 days, n = 3). P Heatmap of highest single agent (HSA) synergic scores across HR+ , TNBC and acquired palbo-resistant breast cancer cell lines. Error bars represent SEM in at least three independent experiments. Comparisons between two treatment groups were analyzed using a two-tailed unpaired Student’s t-test; for comparisons among multiple groups, a one-way ANOVA with Tukey’s multiple comparisons test was applied.