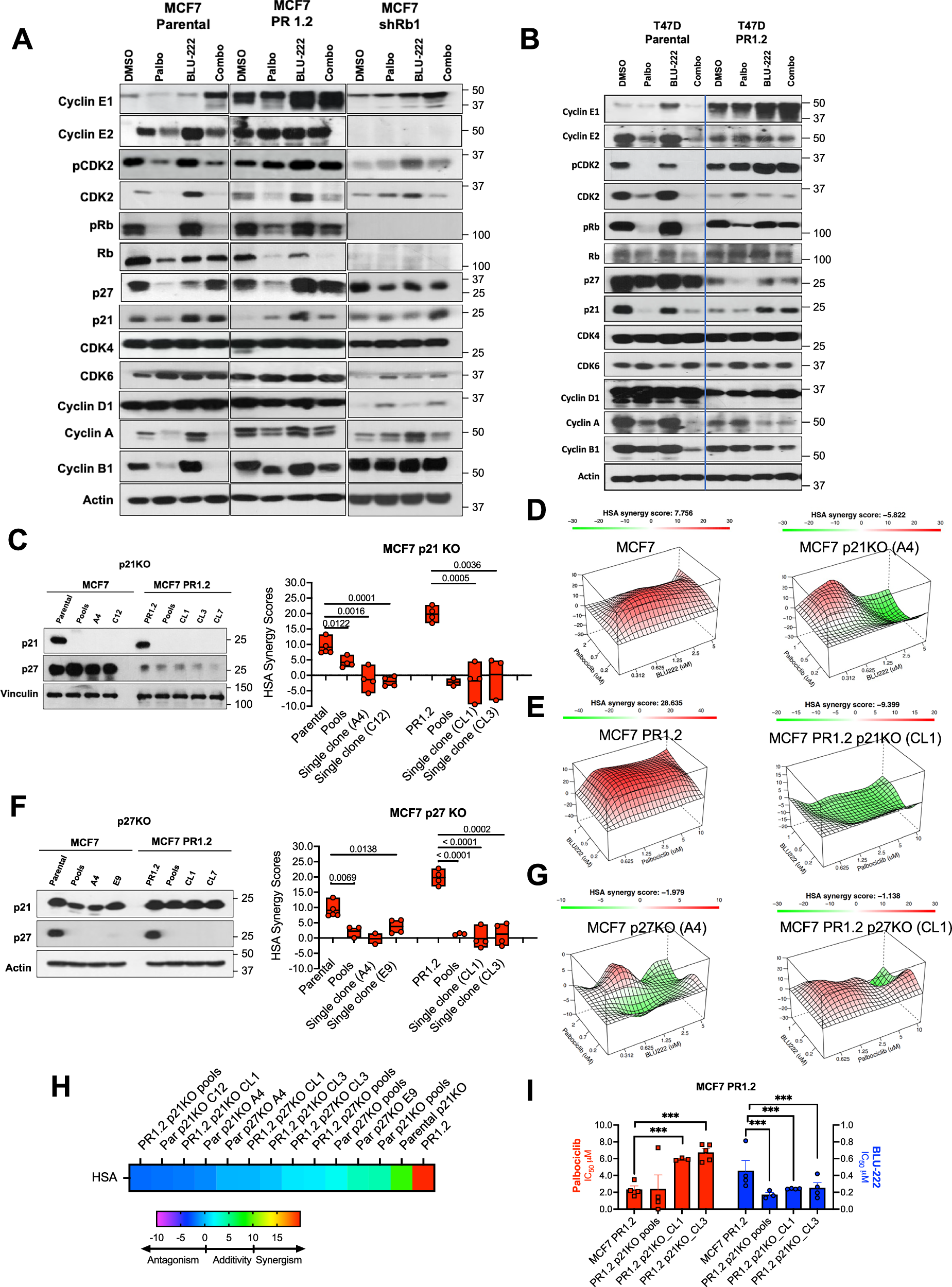
Fig. 3: Induction of p21 and p27 by BLU-222 in PR Cells Mediates Synergistic Response to CDK4/6 Inhibitors.

A,B Representative Western blots showing expression levels of cyclin E1, E2, A, B1, D1, CDK2, CDK4, phosphorylated and total Rb, p21, p27 and actin in (A) MCF7 parental, PR1.2, and shRB1 knockdown cell lines and B T47D parental and PR1.2 cell lines treated with 0.3 µM of single agents or a combination of palbociclib and BLU-222 for 3 days. Blots are representative of 3 biologically independent experiments performed on separate cell preparations with similar results. The samples were derived from the same experiment, and all gels/blots were processed in parallel under identical conditions. C Western blots showing successfully CRISPR p21 knockout (KO) in MCF7 parental and PR1.2 cells. Bar graph showing the HSA synergistic scores in MCF7 parental (n = 5) and PR1.2 cells (n = 4) treated with the combination of BLU-222 and palbociclib, as well as pooled (n = 4) and single clones of cells with p21 KO (A4, n = 4; C12, n = 4; CL1, n = 4; CL3, n = 3). Error bars represent SEM from n = 3 experimental replicates. D Representative 3D synergy plots illustrating the response of (D) MCF7 parental cells and p21 KO single clone (A4) and E MCF7 PR1.2 and p21 KO single clone (CL1) to combination treatment with different doses of palbociclib and BLU-222. F Western blots showing successfully CRISPR p27 KO in MCF7 parental (n = 5) and PR1.2 cells (n = 4). Bar graph showing the HSA synergistic scores in MCF7 and PR1.2 cells treated with the combination of BLU-222 and palbociclib, as well as pooled (n = 3) and single clones of cells with p27 KO (A4, n = 2; E9, n = 4; CL1, n = 4; CL3, n = 4). Error bars represent SEM from n = 3 experimental replicates. G Representative 3D synergy plots illustrating the response of MCF7 p27 KO single clone (A4) and PR1.2 p27 KO single clone (CL1) to combination treatment with different doses of palbociclib and BLU-222. H Heatmap showing HSA scores across MCF7 parental (par) and PR1.2 CRISPR KO pools and single clones for p21 or p27. I Bar graph showing the IC50 of MCF7 PR1.2 parental and CRISPR KO p21 pools or single clones treated with palbociclib (PR1.2, n = 4; pools, n = 4; CL1, n = 3; CL3, n = 5) or BLU-222 as single agents (PR1.2, n = 4; pools, n = 3; CL1, n = 4; CL3, n = 4). Box plots show the median (center line), 25th–75th percentiles (bounds of the box), and minimum–maximum values (whiskers). Error bars represent SEM from n = 3 experimental replicates. Comparisons between two treatment groups were analyzed using a two-tailed unpaired Student’s t-test; for comparisons among multiple groups, a one-way ANOVA with Tukey’s multiple comparisons test was applied.