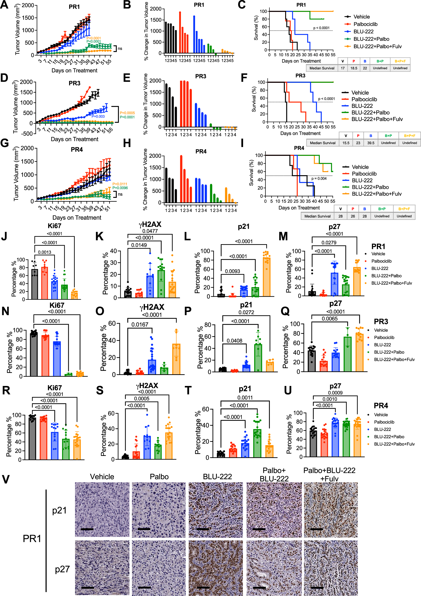
Fig. 5: Combination Treatment with BLU-222 and Palbociclib Synergistic in HR+/HER2− PDX Models That Progressed on Palbociclib Treatment.

A–I Tumor growth curves, waterfall plots showing tumor volume changes, and Kaplan-Meier survival curves of PDX palbociclib-resistant HR+/HER2− breast cancer models. A–C PR1 (vehicle, n = 5; BLU-222, n = 5; palbociclib, n = 4; BLU-222 + palbociclib, n = 4; BLU-222 + palbociclib + fulvestrant, n = 5). D–F PR3 (vehicle, n = 8; BLU-222, n = 3; palbociclib, n = 4; BLU-222 + palbociclib, n = 4; BLU-222 + palbociclib + fulvestrant, n = 4), and G–I PR4 (vehicle, n = 4; BLU-222, n = 4; palbociclib, n = 6; BLU-222 + palbociclib, n = 6; BLU-222 + palbociclib + fulvestrant, n = 4), treated with vehicle, palbociclib, BLU-222, BLU-222 plus palbociclib, or triple combination with fulvestrant. Tumor pieces from each model were xenograft implanted into the fat pad of NCR-NU-F sp/sp 10-week-old female mice. Drug treatment was initiated when tumors reached approximately 100 mm³. Palbociclib: 50 mg/kg, orally, once daily; BLU-222: 60 mg/kg, orally, twice daily; fulvestrant: 2.5 mg/kg, subcutaneously, once weekly. Error bars represent the SEM from n = biological replicates. J–W Immunohistochemistry (IHC) quantification of tumors collected from treated PDX mice, with percentage of cells with positive staining for Ki67, γH2AX, p21, and p27 in models. J–M PR1 (vehicle, n = 5; BLU-222, n = 5; palbociclib, n = 4; BLU-222 + palbociclib, n = 4; BLU-222 + palbociclib + fulvestrant, n = 5), N–Q PR3, (vehicle, n = 8; BLU-222, n = 3; palbociclib, n = 4; BLU-222 + palbociclib, n = 4; BLU-222 + palbociclib + fulvestrant, n = 4), and R–U PR4 (vehicle, n = 4; BLU-222, n = 4; palbociclib, n = 6; BLU-222 + palbociclib, n = 6; BLU-222 + palbociclib + fulvestrant, n = 4). V Representative IHC images of p21 and p27 expression in the PR1 model treated with vehicle, single agents, or a combination of palbociclib and BLU-222 +/- fulvestrant. Scale bar = 50 μm. Tumor growth curves were analyzed using a two-way ANOVA to compare treatment groups across time. Survival analyses were performed using the Kaplan–Meier method, and statistical significance among treatment groups was assessed with the log-rank (Mantel–Cox) test. Median survival times are reported in the figure. IHC quantification was analyzed using one-way ANOVA with Tukey’s multiple comparisons test. Data represent the mean ± SEM of the percentage of positively stained cells from the above-mentioned study animals per group (n), with each sample quantified from 2–3 randomly selected high-power fields.