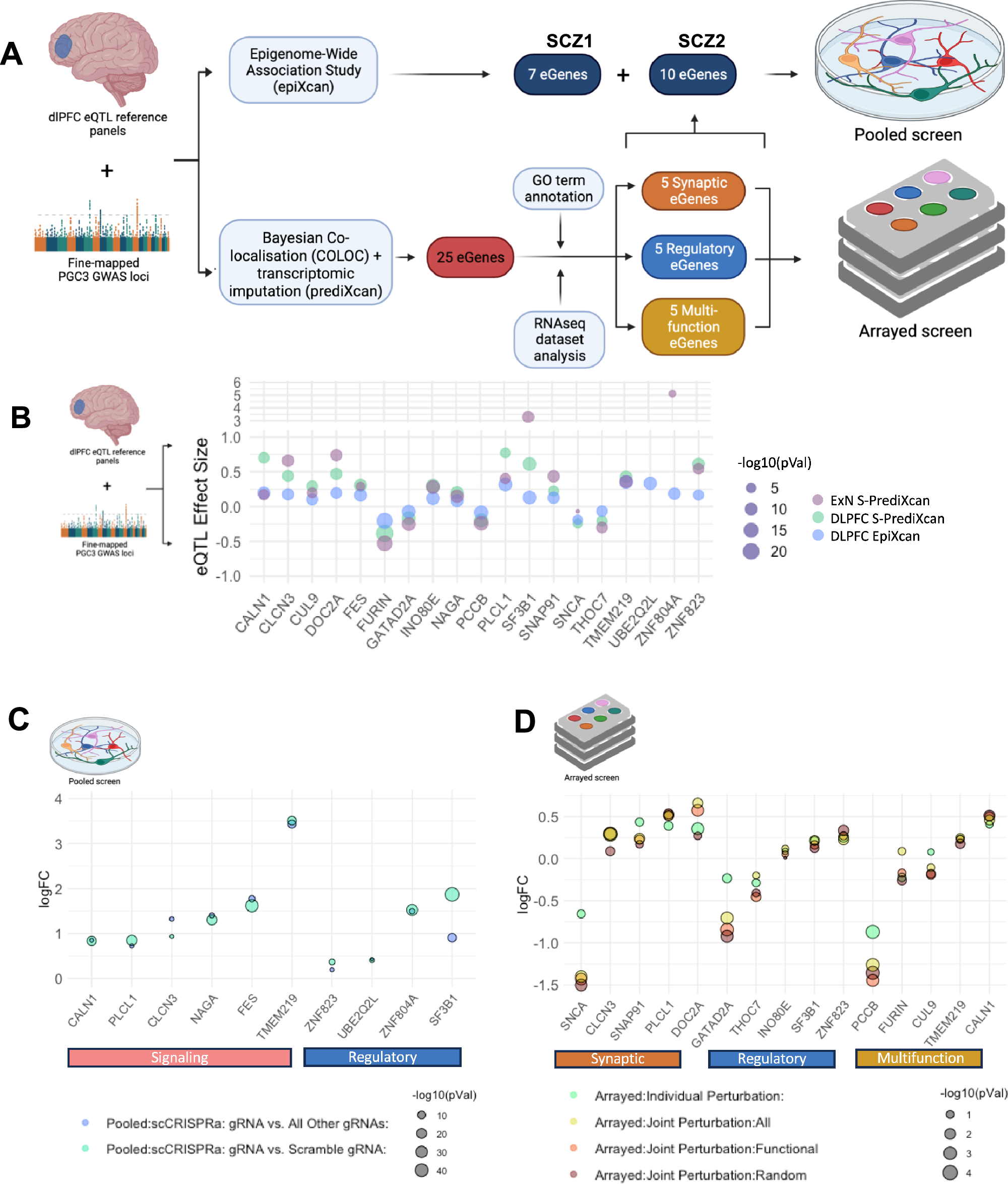
Fig. 1: Prioritization and manipulation of synaptic, regulatory, and multi-function brain eGenes regulated by schizophrenia.
From: Functional implications of polygenic risk for schizophrenia in human neurons

A Schematic of schizophrenia eGene identification and prioritization. Schizophrenia eGenes were prioritized by fine-mapping (COLOC), transcriptomic imputation (PrediXcan), and/or epigenomic imputation (EpiXcan) schizophrenia GWAS using post-mortem brain expression data. B Effect sizes of significant eGenes from either dorsolateral prefrontal cortex (DLPFC) EpiXcan (blue), DLPFC S-PrediXcan (green) or excitatory neuron (ExN) S-PrediXcan (purple) transcriptomic imputation studies. The size of circles corresponds with the −log10(adjusted p value). C Log2(fold change) of all eGenes in the arrayed experiment following single (teal) and joint perturbations across all 15 eGenes (yellow) or functional (orange) or random (maroon) sets of five eGenes in D21 hiPSC-NPC derived iGLUTs, using individual vectors. The size of circles corresponds with the −log(adjusted p value) from a one-tailed t test. D Log2(fold change) of all eGenes in the pooled experiments SCZ1 and SCZ2, comparing all perturbed cells of one target eGene identity to all other cells of different eGene identities (blue) or compared to only Scramble gRNA (teal). The size of circles corresponds with the −log(adjusted p value) from a one-way pairwise Wilcox Rank Sum. Created with BioRender.com.