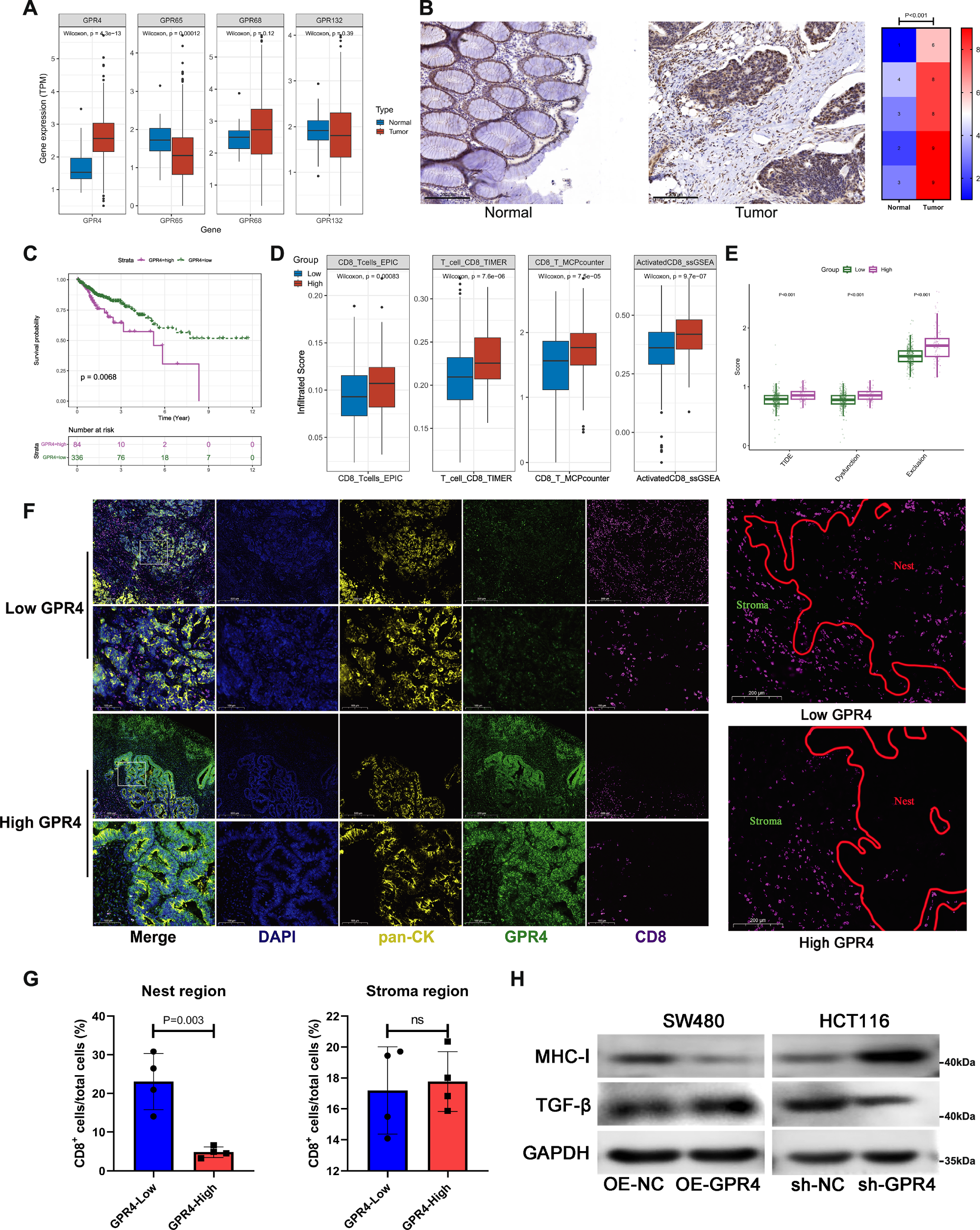
Fig. 1: The association between GPR4 and immune exclusion in CC.

A mRNA expression difference of the proton sensors (including GPR4, GPR65, GPR68, GPR132) between CC tissues and adjacent normal tissues (Wilcoxon Signed-Rank test, n = 473 in CC and n = 40 in adjacent normal). B Representative images and quantification (two-tailed t test) of GPR4 staining in CC tissues and normal tissues. Scale bars, 200 µm. C Kaplan–Meier curve analysis (Log-Rank test, n = 5 biologically independent samples) for the correlation between GPR4 and OS of TCGA-CC cohort. D Different infiltration of CD8+ T cell in CC samples between high and low expression of GPR4, based on four algorithms (Wilcoxon Signed-Rank test, n = 237 in high-GPR4 and n = 236 in low-GPR4). E Different TIDE scores between high and low expression of GPR4 (Wilcoxon Signed-Rank test, n = 237 in high-GPR4 and n = 236 in low-GPR4). F Representative mIHC images of CD8+ T cell infiltration in CC (left, Scale bar, 500 μm). pan-CK labeled cancer nest. The area within the red line indicates the tumor nest (right, Scale bar, 200 μm). G Quantification of CD8+ T cell infiltration in nest region and stroma region (n = 4 biologically independent samples, two-tailed t test, data are presented as mean ± SD). H proteins expression of TGF-β and MHC-Ⅰ in GPR4-knockdown cell line (HCT116) and GPR4-overexpression cell line (SW480). ns > 0.05.