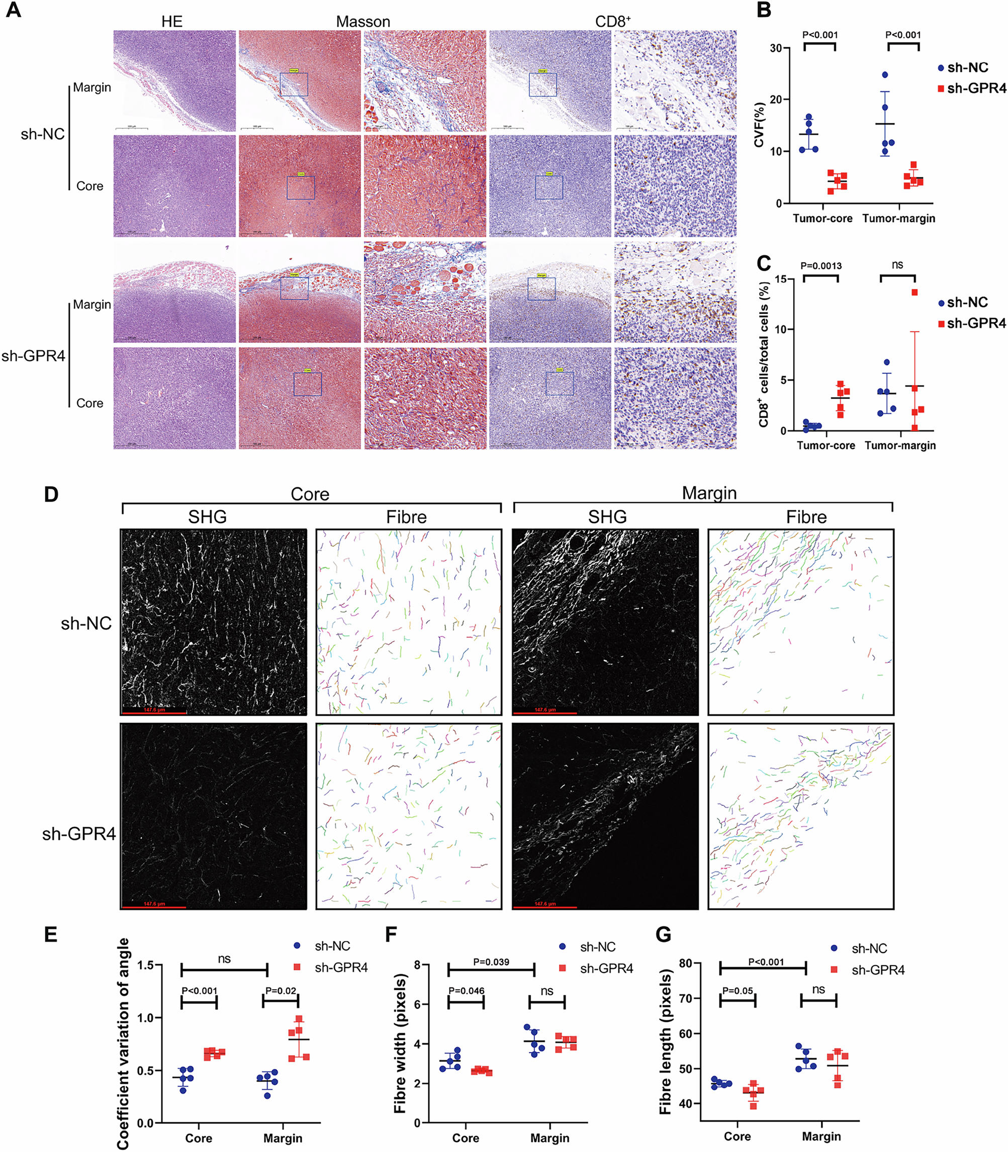
Fig. 3: GPR4 induced immune exclusion was related with remodeling ECM collagen.

A Representative images of collagen deposition via Masson’s trichrome staining and CD8+ T cell staining for tumor margin region and tumor core region of GPR4 knockdown MC38 tumor and control tumor. Rectangle in the second and fourth columns showing the position of magnified images in third and fifth columns. Scale bar: 500 µm (left) and 100 µm (right). B Quantitative analysis of collagen volume fraction (CVF) for GPR4 knockdown MC38 tumor and control tumor (two-tailed t test, n = 5 per group). C Quantitative analysis of CD8+ T cell for GPR4 knockdown MC38 tumor and control tumor (two-tailed t test, n = 5 per group). D Representative images of collagen alignment via SHG (Second harmonic generation) for GPR4 knockdown MC38 tumor and control tumor. Left: SHG imaging, Right: fiber imaging via CT-fire. Scale bar: 147.6 µm. E Quantitative analysis of collagen fiber alignment, collagen fiber width (F), and collagen fiber length (G). Two-tailed t test for all tests in this Figure (n = 5 per group). ns > 0.05.