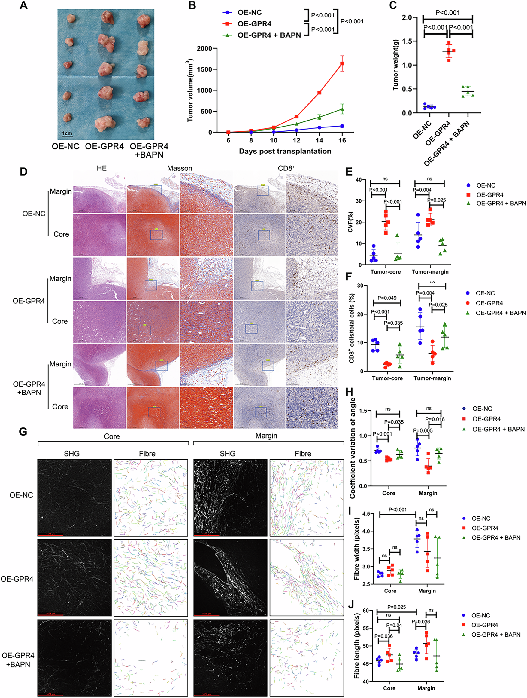
Fig. 5: GPR4 promotes ECM collagen alignment via LOXL2 in vivo.

A The effect and representative images of GPR4-OE MC38 cell groups, GPR4-OE MC38 cell combined with BAPN groups, and NC group tumor growth were evaluated in C57BL/6 J mice. Scale bars, 1 cm. B The difference of tumor volume for these three groups (two-way ANOVA, n = 5 per group). C The difference of tumor weight for these three groups (two-tailed t test, n = 5 per group). D Representative images of collagen deposition via Masson’s trichrome staining and CD8+ T cell staining for tumor margin region and tumor core region of GPR4 -OE MC38 tumor, GPR4 -OE combined with BAPN MC38 tumor and control tumor. Scale bar: 500 µm (left) and 100 µm (right). Rectangle in the second and fourth columns showing the position of magnified images in third and fifth columns. E Quantitative analysis of CVF for these three groups (two-tailed t test, n = 5 per group). F Quantitative analysis of CD8+ T cell for these three groups (two-tailed t test, n = 5 per group). G Representative images of collagen alignment via SHG for GPR4 -OE MC38 tumor, GPR4 -OE combined with BAPN MC38 tumor and control tumor. Scale bar: 147.6 µm. Left: SHG imaging, Right: fiber imaging via CT-fire. H Quantitative analysis of collagen fiber alignment, collagen fiber width (I), and collagen fiber length (J) for these three groups (two-tailed t test, n = 5 per group). ns > 0.05.