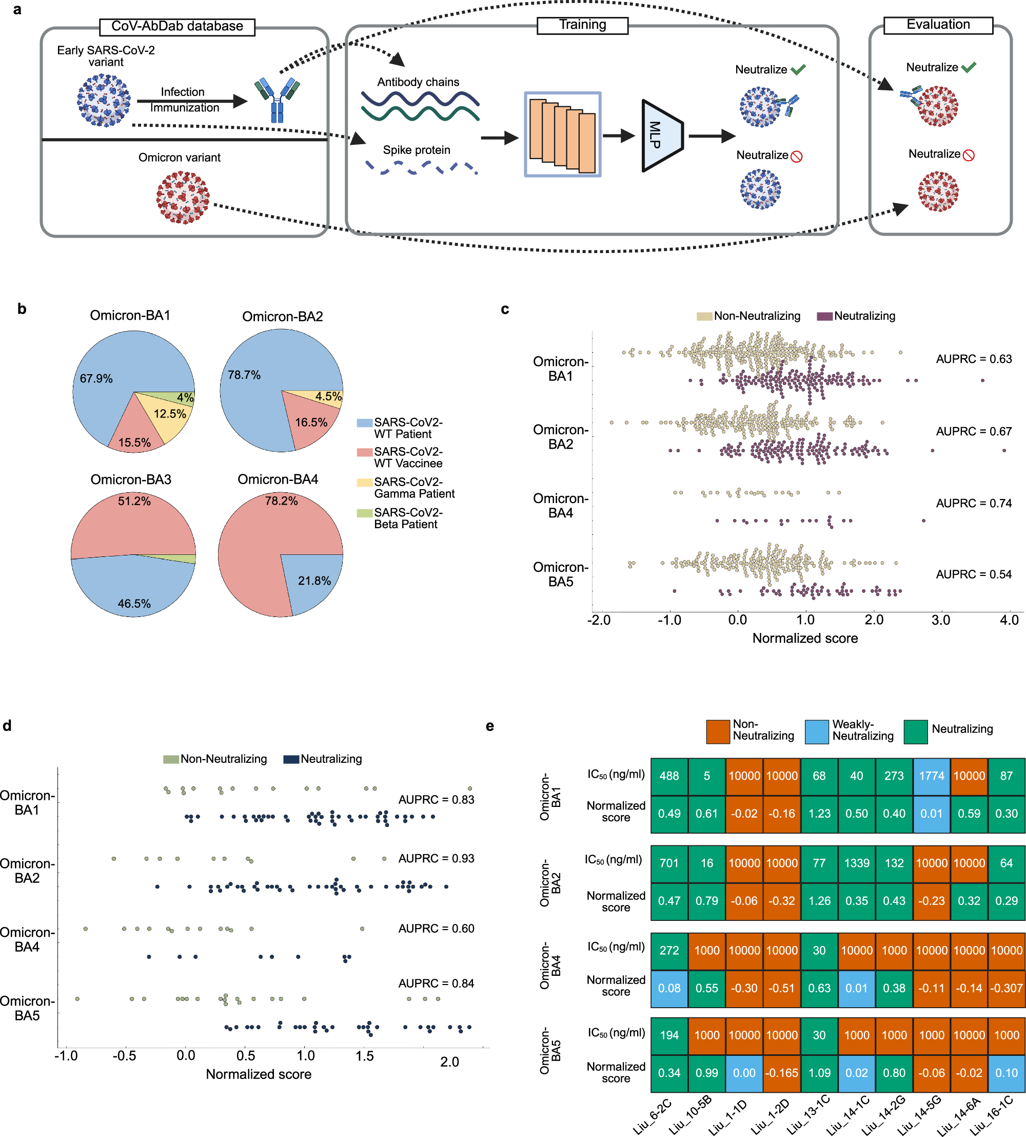
Fig. 6: Overview and results of antibody cross-neutralization against SARS-CoV-2 variants.

a Procedure for predicting antibody cross-neutralization ability against SARS-CoV-2 variants. First, we extract data from the CoV-AbDab database64 and filter entries to include antibodies produced in response to early SARS-CoV-2 variants (wild-type, Alpha, Beta, Gamma, etc.) and those that target their receptor-binding domain (RBD). For evaluation, we obtain the entries for these antibodies against different Omicron sub-variants (BA.1, BA.2, BA.4, BA.5). The inputs to MINT are the heavy and light chain sequences, along with the RBD sequence. We train an MLP on embeddings generated by MINT to predict the presence or absence of neutralization for each antibody-RBD pair. We then evaluate MINT's performance against the Omicron sub-variants to validate the neutralization ability. b The dataset composition for the constructed evaluation set across all four sub-variants of Omicron shows the proportion of entries across different antibody origins. c Distribution of the predicted normalized score for each sub-variant of Omicron across antibodies of all origin types. We group it by the actual neutralization profiles (neutralizing or non-neutralizing). We also show AUPRC values for each sub-variant. d Distribution of the normalized score for each sub-variant of Omicron across vaccine-induced antibodies only, grouped by actual neutralization values. e Normalized score values for 10 antibodies against different variants of Omicron, along with their experimentally-derived IC50 values from Liu et al.66. We divide the IC50 values into non-neutralizing (= 10000 ng/ml), weakly-neutralizing ( > = 1000 ng/ml and < 10000 ng/ml), and neutralizing categories ( < 1000 ng/ml). We do the same for the predicted normalized scores: non-neutralizing (negative scores), weakly-neutralizing (positive scores less than 0.10), and neutralizing (positive scores greater than 0.10). Source data are provided as a Source Data file. Created in BioRender. Ullanat, V. (2025) https://BioRender.com/uy52u6w.