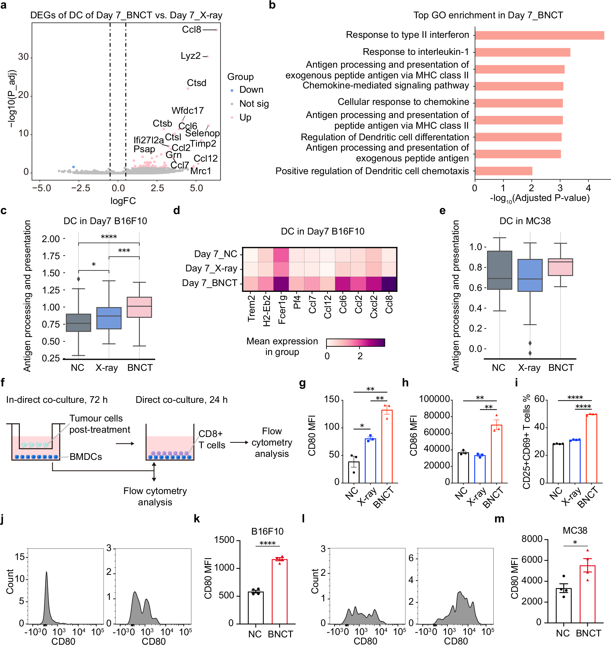
Fig. 5: Enhanced DC activation and antigen presentation in the tumour microenvironment post-BNCT.

a Volcano plot depicting differentially expressed genes of dendritic cells in BNCT-treated and X-ray (4 Gy)-treated B16F10 tumour tissue on day 7. Pink dots or blue dots represent up-regulated or down-regulated genes, respectively, in BNCT-treated B16F10 DCs. Not sig, not significant. Two-tailed Welch’s t-test. b Top 10 enriched GO pathways in the DCs of BNCT-treated B16F10 tumour tissue compared with those of X-ray (4 Gy)-treated samples. Fisher’s exact test. c Antigen processing and presentation by DCs in B16F10 tumour. NC, negative control. Mann-Whitney-Wilcoxon test two-sided, *p = 0.0376, ***p = 0.0002, ****p < 0.0001. Top and bottom quartiles are shown with horizontal lines at the median, and whiskers denote the range of the data that falls within 1.5 times the interquartile range above the third quartile and below the first quartile. d Heatmap of antigen presentation-related DEGs in DCs. e Antigen processing and presentation signature scores of DCs in the MC38 models. Top and bottom quartiles are shown with horizontal lines at the median, and whiskers denote the range of the data that falls within 1.5 times the interquartile range above the third quartile and below the first quartile. f Treatment schemes for the co-culture assay. g, h, Expression levels of CD80 (g, NC vs X-ray, *p = 0.0153, X-ray vs BNCT, **p = 0.0035, NC vs BNCT, **p = 0.0017) and CD86 (h, X-ray vs BNCT, *p = 0.0037, NC vs BNCT, **p = 0.0055) of BMDCs. n = 3 independently tested cell samples for each group. i The ratio of CD25+ CD69+ T cells in CD8+ T cells after 24 h co-culture. n = 4 independently tested cell samples for each group, ****p < 0.0001, two-tailed unpaired Student’s t-test. j–m Expression levels of CD80 of DCs in B16F10 tumours (j, k) or MC38 tumours (l, m). n = 4 mice for each group tested, C57BL/6J mice, 6–8-week-old, female. Two-tailed unpaired Student’s t-test, ****p < 0.0001, *p = 0.0288. MFI, mean fluorescence intensity. The data are the means ± SEM. Source data are provided as a Source Data file.