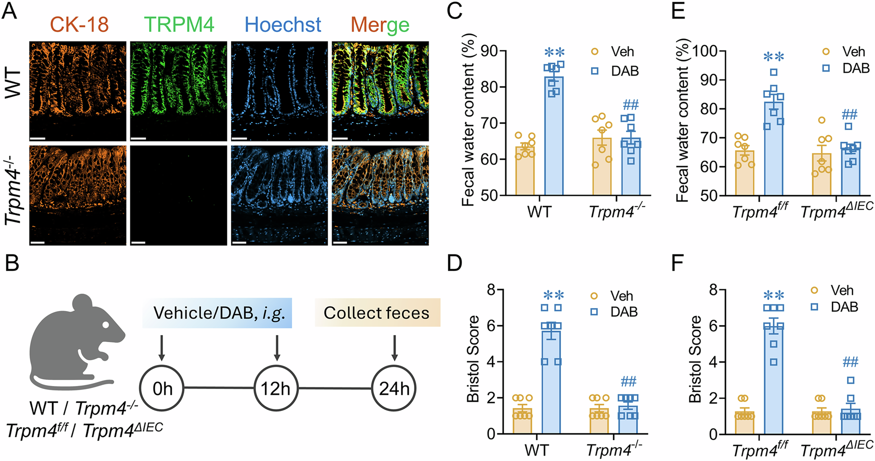
Fig. 1: Deacetyl Bisacodyl (DAB) causes laxative effect through intestinal epithelial TRPM4.
From: Noncanonical calcium-independent TRPM4 activation governs intestinal fluid homeostasis

A Fluorescence images stained with Transient Receptor Potential Cation Channel Subfamily M Member 4 (TRPM4, green) and intestinal epithelial maker, Cytokeratin-18 (CK-18, orange) in colon sections derived from wild-type (WT) (upper panel) and Trpm4-/- (lower panel) mice. Hoechst staining (blue) was used to visualize the nuclei. Scale bar = 50 µm. B Procedure to investigate the laxative effect of DAB in mice. Fecal water content (C) and Bristol score (D) of the stool collected from WT and Trpm4-/- mice between 24 and 36 h after Veh or DAB exposure (n = 7 mice/group; four male and three female). Data are presented as Mean ± SEM. **, p < 0.0001, vs. WT-Veh; ##, p < 0.0001, vs. WT-DAB. Fecal water content (E) and Bristol score (F) of the stool collected from Trpm4flox/flox and TrpmΔIEC mice (n = 7 mice/group; four male and three female). **, p < 0.0001, vs. Trpm4flox/flox-Veh; ##, p < 0.0001, vs. Trpm4flox/flox-DAB. Two-way ANOVA followed by Bonferroni’s multiple comparisons test. Figure 1B was Created in BioRender. https://BioRender.com/8h3ia6w.