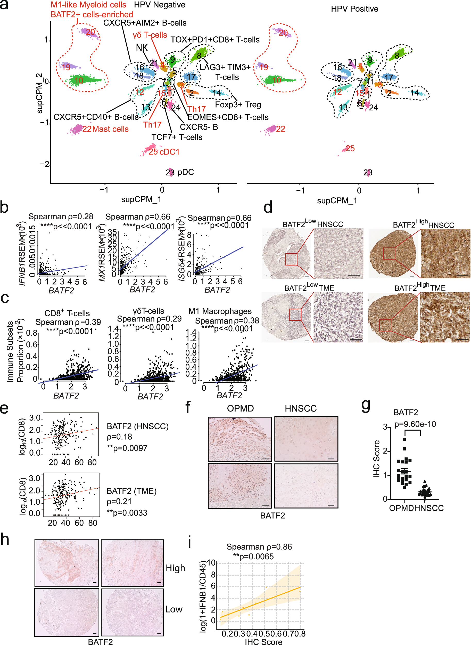
Fig. 1: BATF2 strongly correlates with IFN-I and Th1 signatures in the TME of human HNSCC.

a A supCPM rendering of 38,862 transcriptomes from HPV− HNSCC and 20,703 transcriptomes from HPV+ HNSCC is shown. The significantly altered clusters between the two groups are highlighted in red. b Scatter plots for the correlation between the expression levels of BATF2 and those of IFNB1, MX1 and ISG54 in n = 520 HNSCC specimens from the TCGA database are shown. c The correlation between the expression levels of BATF2 and TIL subsets deconvolved by FARDEEP in HNSCC specimens (n = 520) from the TCGA database is shown. d, e After filtering out suboptimal cores, cores from 200 patients with HNSCC were included for BATF2 staining scoring. Correlations between HNSCC-specific/TME-specific BATF2 and CD8 staining scores are shown. f, g Paired specimens from five patients who progressed from OPMD to oral squamous cell carcinoma were stained for BATF2, whose staining was quantified using ImageJ (n = 22 ROI for OPMD, n = 24 ROI for HNSCC; data are presented as mean ± SEM; unpaired two-tailed t-test). h, i A portion of each human oral squamous cell carcinoma specimen was used to prepare TMA for BATF2 staining, while the remaining tissue was injected with CDA for qPCR quantification of the IFNB1/PTPRC ratio (n = 8). Spearman correlation analysis was performed to evaluate the relationship between BATF2 staining scores and the IFNB1/PTPRC ratio. The shaded area represents the 95% confidence interval. Data in (b, c, e and i) were analyzed using Spearman’s correlation test (****P < 0.0001). Scale bars in (d, f and h) represent 100 μm. Source data are provided as a Source Data file.