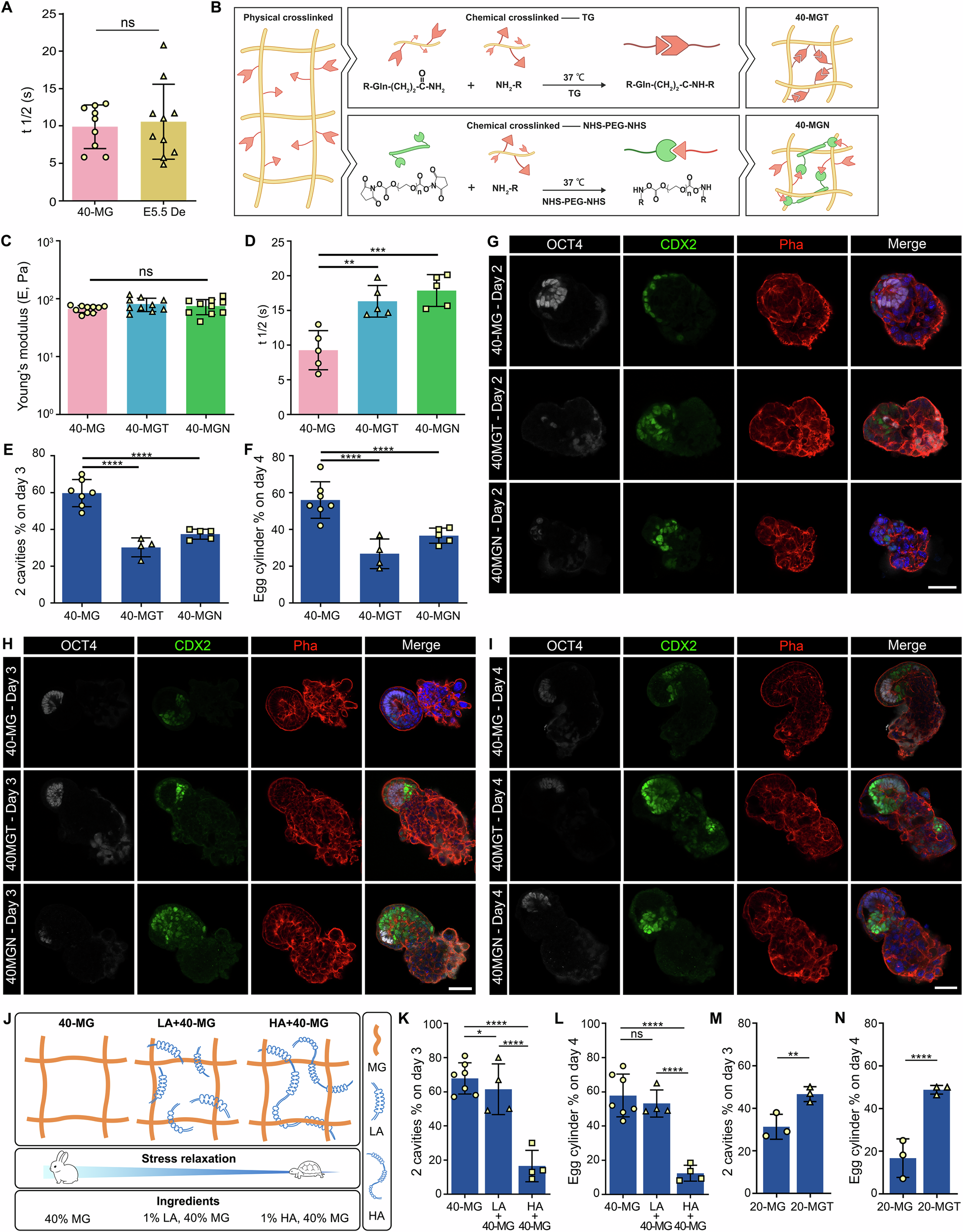
Fig. 4: Stress relaxation promotes embryo development in vitro.
From: 3D biomimetic niche modulates embryo development in vitro

A Characteristic relaxation timescale (τ1/2) quantifying the time required for stress to relax to half of its original value in the E5.5 De and 40-MG. Data were plotted as mean ± s.d. n = 10, 9 independent experiments E5.5 De and 40-MG, respectively. P-values were calculated using unpaired, two-sided Student’s t-test. B Design and characterization of 40-MG, 40-MGT, and 40-MGN hydrogels. Schematics illustrate 40-MG formed by physical crosslinking, 40-MGT by TG-mediated covalent bonding, and 40-MGN by PEG-NHS covalent bonding. C Quantification of the Young’s modulus (E) of 40-MG, 40-MGT, and 40-MGN, as detected using a nanoindenter. Data were plotted as mean ± s.d. n = 10. P-values were calculated using one-way ANOVA test. ns, not significant. D Characteristic relaxation timescale (τ₁/₂) of 40-MG, 40-MGT, and 40-MGN, measured by nanoindentation. Data were plotted as mean ± s.d. n = 5. P-values were calculated using one-way ANOVA test. **P < 0.01, ***P < 0.001. E, F Percentages of embryos with two cavities (IVC day 3) and an egg cylinder (IVC day 4) in 40-MG, 40-MGT, and 40-MGN. Data were plotted as mean ± s.d. n ≥ 4. P-values were calculated using one-way ANOVA test. ****P < 0.0001. G–I IVC day 2–4 embryos in 40-MG, 40-MGT, and 40-MGN labeled for OCT4 (gray), CDX2 (green), and Phall (red). Scale bars, 50 μm. n = 3. J Schematic showing how altering polymer molecular weight changes stress relaxation: LA + 40-MG (1% low MW alginate + 40-MG) and HA + 40-MG (1% high MW alginate + 40-MG). K, L Percentages of embryos with two cavities (IVC day 3) and an egg cylinder (IVC day 4) in LA + 40-MG and HA + 40-MG. Data were plotted as mean ± s.d. n ≥ 4 P-values were calculated using one-way ANOVA test. ns, not significant, *P < 0.05, ****P < 0.0001. M, N Percentages of embryos with two cavities (IVC day 3) and an egg cylinder (IVC day 4) in 20-MG and 20-MGT. Data were plotted as mean ± s.d. n = 3. P-values were calculated using unpaired, two-sided Student’s t-test. **P < 0.01, ****P < 0.0001.