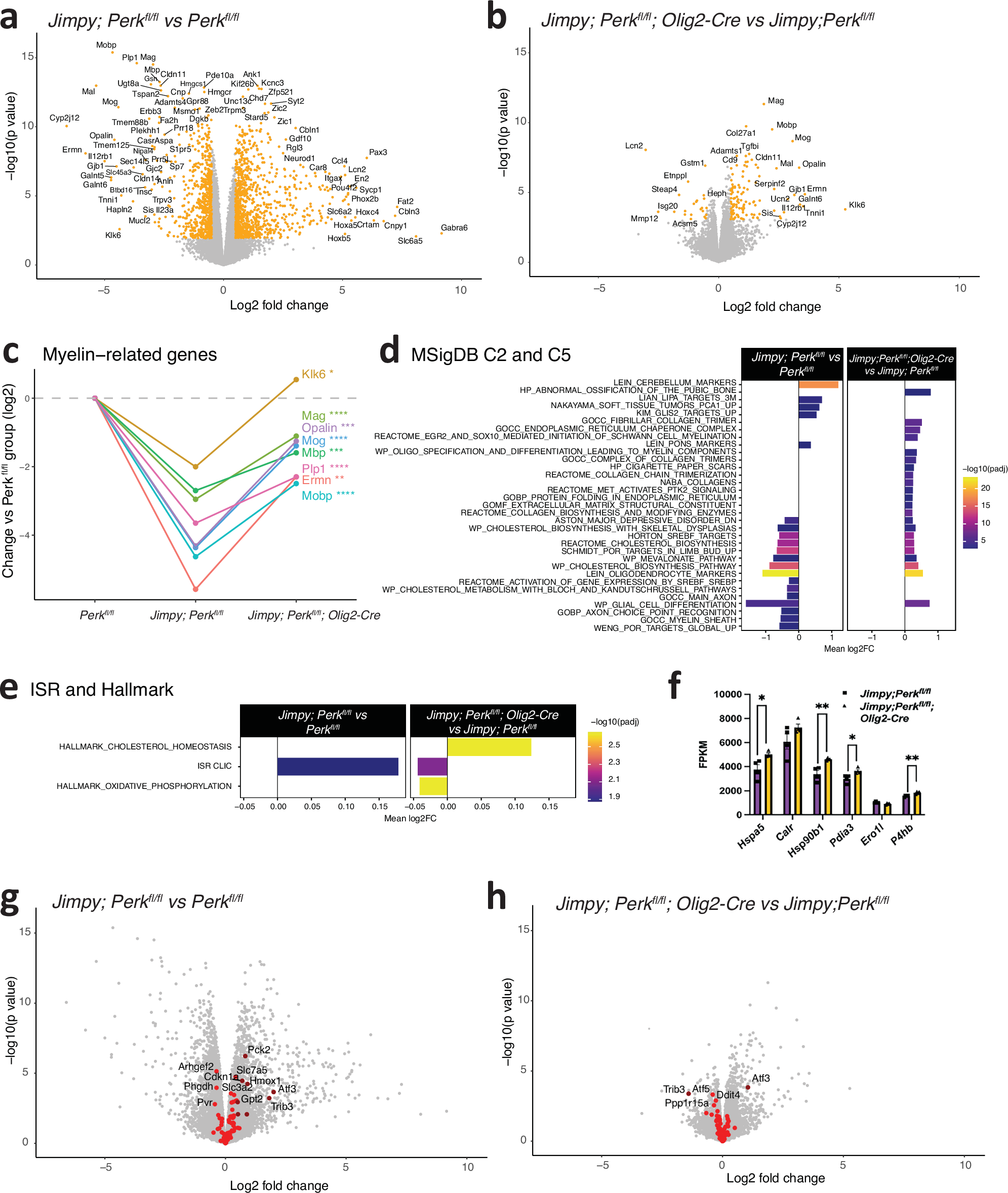
Fig. 6: Oligodendrocyte-specific Perk inactivation in Jimpy mice rescues myelin sheath, cholesterol synthesis, and ISR-related gene sets.

Volcano plots highlighting significant (FDR < 0.05, Log2FC > 0.5) differentially expressed genes between Jimpy;Perkfl/fl and Perkfl/fl (a) and between Jimpy;Perkfl/fl;Olig2-Cre and Jimpy;Perkfl/fl brains at PND 19 (b). c Expression changes in individual genes associated with myelin sheath formation and oligodendrocyte differentiation. *adj-p < 0.05, **adj-p < 0.01, ***adj-p < 0.001, ****adj-p < 0.0001 in Jimpy;Perkfl/fl;Olig2-Cre vs Jimpy;Perkfl/fl comparison. Gene set enrichment analysis of MSigDB C2 and C5 gene sets (d), and ISR and Hallmark gene sets (e) in Jimpy;Perkfl/fl vs Perkfl/fl and Jimpy;Perkfl/fl;Olig2-Cre vs Jimpy;Perkfl/fl comparisons. f FPKM of ATF6 and IRE1 target genes in Jimpy;Perkfl/fl;Olig2-Cre and Jimpy;Perkfl/fl (n = 4 mice/group). Values are mean ± SEM. *p = 0.0219 (Hspa5), **p = 0.0059 (Hsp90b1), *p = 0.0159 (Pdia3), **p = 0.005 (P4hb). Values are mean ± SEM. *p < 0.05, **p < 0.01. Groups were compared using two-tailed unpaired Student’s t-test. Volcano plots highlighting ISR CLIC genes in Jimpy;Perkfl/fl vs Perkfl/fl (g) and in Jimpy;Perkfl/fl;Olig2-Cre vs Jimpy;Perkfl/fl brains at PND 19 (h), significantly changed (FDR < 0.05, Log2FC > 0.5) ISR CLIC genes denoted in dark red. n = 3 (Perkfl/fl mice), n = 4 (Jimpy;Perkfl/fl mice) and n = 4 (Jimpy;Perkfl/fl;Olig2-Cre). For (a, b, g, h), differential expression was determined using a two-sided, moderated t-test with Benjamini–Hochberg adjustment for multiple comparisons. For (d, e), gene set enrichment was analyzed using a two-sided, competitive gene set test CAMERA with Benjamini–Hochberg adjustment. Source data are provided as a Source Data file.