Fig. 2: Synaptic and developmental wiring defects due to trisomy 21.
From: Synaptic and intrinsic membrane defects disrupt early neural network dynamics in Down syndrome

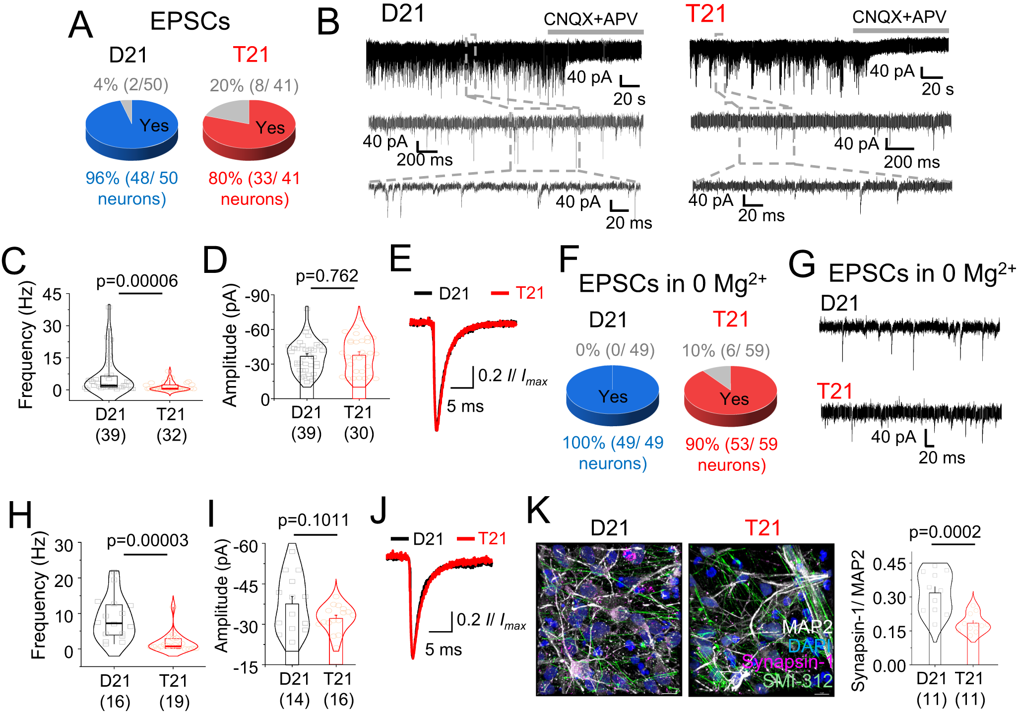
A Pie charts showing proportion of disomic (D21) and trisomic (T21) cells exhibiting excitatory postsynaptic currents (EPSCs). B EPSCs were blocked by CNQX (10 μM) and APV (25 μM) and had fast kinetics with no residual GABAergic currents in the presence of glutamatergic blockers. C–E Reduced frequency (C) but not amplitude (D) and kinetics (E) of EPSCs in T21 cells in normal saline. F Pie charts showing that all D21 cells received EPSCs in Mg2+-free saline but 10% of T21 cells did not. G Representative EPSC recordings of D21 and T21 cells outside bursts in 0 Mg2+. H–J Reduced frequency (H) but not amplitude (I) or kinetics (J) of EPSCs of T21 cells in 0 Mg2+ saline. K Confocal images and localisation of presynaptic terminal marker synapsin-1 with pan-axonal neurofilament marker SMI-312 and dendritic marker MAP2 counterstained with nuclei marker DAPI in D21 and T21 cells. Scale bars 10 µm. n = 11–59; number of cells/ 3D image stacks. N numbers of 3D image stacks have been depicted in brackets along with p values on graphs; two-tailed unpaired t-test or Mann-Whitney test. Box plots in C, H show median, 25–75% interquartile range and 2-95% whiskers. Bar charts in D, I and K depict means +/- SEM.