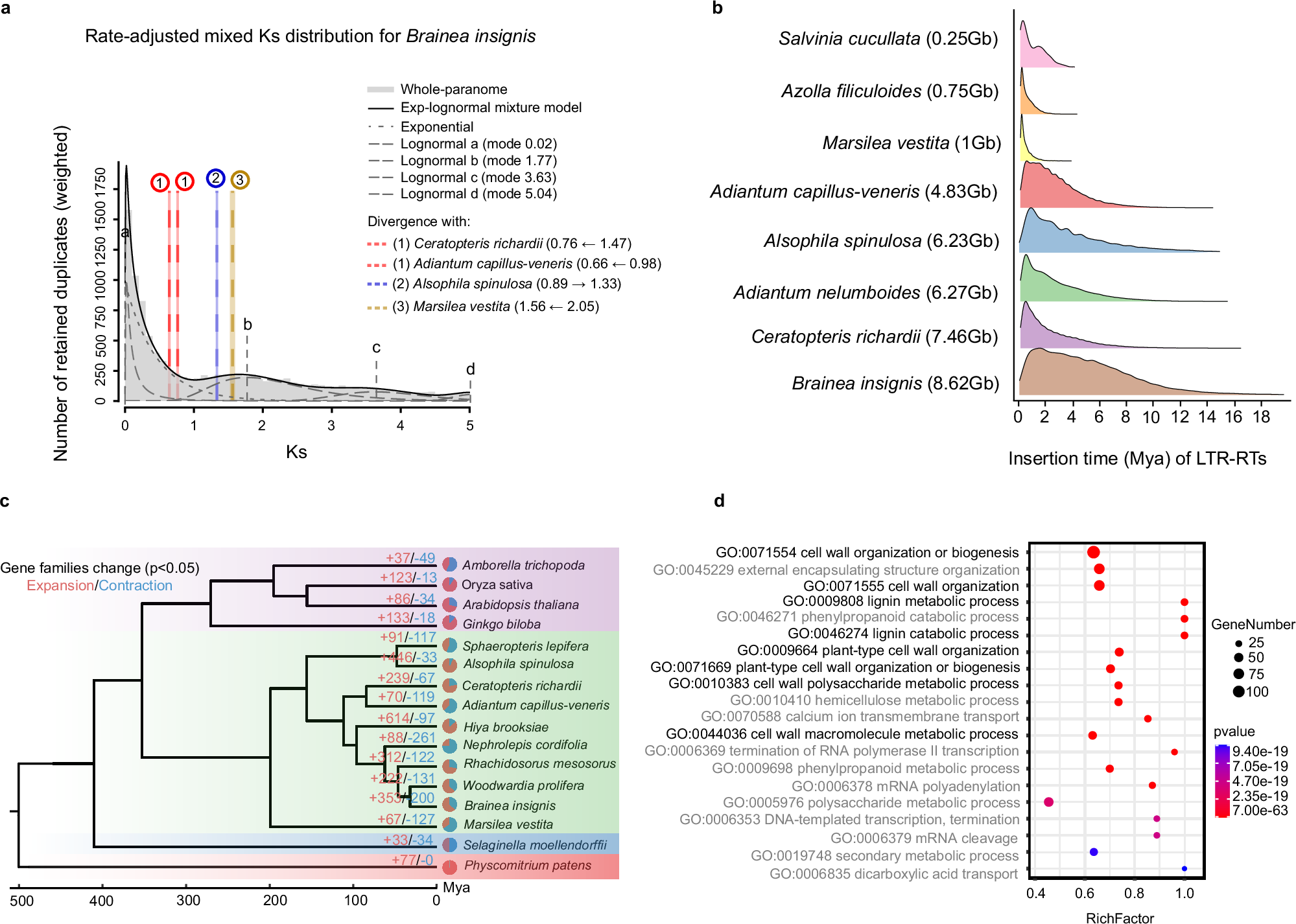
Fig. 2: Comparative genomics analyses.
From: Decoding the genome of Brainea insignis reveals insights into fern evolution and conservation

a Rate-adjusted mixed Ks distribution of B. insignis. The whole paranome Ks distributions are overlaid with rate-adjusted divergence events (speciation events) in colored vertical lines and boxes. As described in Chen et al.80, the overall mixture model, represented as the dark solid KDE curve, is made up of an exponential component (dotted grey curve) and optimized log-normal components (dashed grey curves). The log-normal components are labelled with letters. The horizontal arrows indicate the Ks shifts resulting from substitution rate adjustment. b Estimated LTR-RT insertion time distributions for ferns, calculated with lineage-specific substitution rates. c Significant gene family expansion and contraction among 16 plant species, including one bryophyte (outgroup), one lycophyte, four seed plants, and ten ferns. Red and blue numbers above branches denote expansion and contraction events, respectively. Statistical significance was assessed using CAFE’s birth–death model (two-sided), and P values were obtained directly from CAFE without additional multiple-comparison correction. d GO enrichment of the 353 significantly expanded gene families in B. insignis. Enrichment was tested using a one-sided hypergeometric test, and P values were corrected using the Benjamini–Hochberg FDR method (significant at corrected P ≤ 0.05). RichFactor denotes the ratio of expanded to total annotated genes per GO term; bubble size shows gene number and colour indicates the adjusted P value.