Abstract
Ferns are an ancient lineage of vascular plants, yet limited genomic resources constrain both evolutionary and conservation inference. Here, we generate a chromosome-level genome assembly for the endangered cycad fern Brainea insignis (8.62 Gb), the sole species in its genus within eupolypods II, and integrate comparative and population genomics to resolve its evolutionary history and vulnerability. The genome retains the ancient whole-genome duplication shared by leptosporangiate ferns; however, its exceptional size is driven primarily by recent repeat accumulation and further shaped by lineage-specific evolutionary signatures linked to functional specialization. Resequencing across the range identifies three geographically and environmentally structured lineages shaped by Quaternary refugia, limited postglacial expansion and localized admixture. Recently reduced populations show pronounced genomic erosion, including inbreeding and elevated genetic load, due to insufficient time for purging. We detect climate-associated local adaptation and project substantial future genetic offsets, with southwestern Indochina populations at highest risk. Our results expand fern genomics and support spatially tailored conservation strategies that maintains habitat connectivity and promotes adaptive gene flow.
Similar content being viewed by others
Introduction
Ferns are among the earliest lineages of vascular plants1 and encompass over 13,000 species distributed across diverse ecological niches worldwide2. These species exhibit striking morphological and ecological variation—from small, ground-hugging plants to towering tree ferns—and thrive in habitats ranging from tropical rainforests to arid or temperate zones3,4. As the sister lineage to seed plants, ferns provide critical insights into macroevolution transitions in plant anatomy, life history, and reproduction1,5. Moreover, their high spore production and effective wind dispersal6 make many fern species ideal models for investigating gene flow, dispersal patterns, and local adaptation across broad spatial and ecological gradients.
Despite significant progress in seed plant genomics, which has illuminated the complex genomes of many economically and ecologically important species7,8,9, fern genomics remains comparatively understudied. This disparity is largely attributable to the large genome sizes and complex ploidy levels characteristic of many ferns10,11. For instance, ferns commonly possess large genomes and intricate chromosome structures, as exemplified by Tmesipteris oblanceolata, which has a record-breaking 160-Gb genome12. Additionally, most population genetic theories and analytical tools are tailored to diploid species13,14, limiting their applicability to ferns, which often deviate from these genetic and genomic norms10,15. As a result, fewer than ten fern species currently have fully assembled genomes, leaving large gaps in our understanding of fern diversification, adaptation, and evolutionary trajectories.
Within ferns, eupolypods—subdivided into eupolypods I (Polypodiineae) and eupolypods II (Aspleniineae)—represent roughly two-thirds of extant fern diversity16. Despite their ecological and evolutionary significance, no high-quality reference genome has been established for this clade. Brainea insignis, commonly known as the cycad fern, belongs to eupolypods II and is the sole species in its genus. This monotypic genus is found in tropical Asia and bears considerable ornamental and medicinal importance17,18,19. It has been listed as a nationally protected species in China since 199920 and identified as a priority protected species in India21. In China, B. insignis is highly sensitive to environmental disruption and human activities, which have led to precipitous population declines17. Given the species’ dual importance to conservation and evolutionary studies, understanding its genomic makeup and evolutionary resilience is critical for guiding the conservation of both the species itself and the biodiverse habitats it sustains22.
In this study, we present chromosome-level genome assembly for B. insignis, providing an essential genomic resource for the eupolypods II clade. By resequencing 94 individuals from multiple populations, we investigate patterns of genetic diversity, population structure, local adaptation, and the demographic history of this endangered species. Building upon these genomic data, we further estimate genetic offset under future climate scenarios to assess the risks of climate-induced maladaptation. Our results bridge a critical gap in fern genomics, offering fresh insights into the mechanisms underpinning fern genome evolution and informing evidence-based conservation strategies. By addressing key questions regarding the evolutionary potential of B. insignis, our work not only contributes to the broader understanding of fern diversification but also highlights the importance of genomics-based strategies for preserving biodiversity in a rapidly changing world.
Results and discussion
Chromosome-scale genome assembly and annotation
To guide our sequencing strategy, we first determined the genome size and chromosome complement of B. insignis. Four independent flow cytometry analyses estimated the genome size at 8.71 Gb (Supplementary Fig. 1), while cytological examination revealed a somatic chromosome number of 2n = 68 (Supplementary Fig. 2). A subsequent genome survey suggested a genome size of approximately 8.40 Gb, with low heterozygosity (0.28%), a high repeat content (89.23%), and diploidy, as indicated by k-mer frequency analyses (Supplementary Fig. 3). Building on these findings, we generated a deep-sequencing dataset to account for the large genome size and the abundance of repeats. We obtained a total of 359.99 Gb (41.76× coverage) of PacBio HiFi reads and 1404.44 Gb (162.92× coverage) of Hi-C reads (Supplementary Table 1 and 2). We then assembled an 8.62 Gb genome, with a contig N50 of 4.36 Mb and a scaffold N50 of 265.61 Mb (Table 1). We anchored 99.81% of the contig length to 34 pseudochromosomes (Fig. 1, Table 1, and Supplementary Fig. 2), corresponding to the 34 chromosomes of the B. insignis haploid set (n = 34). This represents one of the largest haploid genomes with a chromosome-level assembly reported for a non-seed plant, surpassing many existing seed plant assemblies in size.
The genomic landscape of the 34 B. insignis pseudo-chromosomes is shown in non-overlapping 600-kb windows. Panels a–g correspond to tracks from the outer to inner rings of the circos plot. a chromosome length, b gene density, c GC content, d TE coverage, e LTR-Copia coverage, f LTR-Gypsy coverage, and (g) tandem repeats density.
We assessed the quality of the assembled genome using multiple approaches. First, 99.66% of Illumina short reads (excluding supplemental and secondary reads) mapped to the assembly. Second, BUSCO analysis (viridiplantae_odb12 dataset; updated July 1, 2025) indicated that 97.4% of the 822 conserved genes were completely recovered (Supplementary Table 3). Third, the assembly achieved a LTR Assembly Index (LAI) score of 10.34, surpassing the reference-level threshold of 10. Finally, Clipping Information for Revealing Assembly Quality (CRAQ) analysis showed strong structural accuracy, with a regional assembly quality (R-AQI) of 96.17 and a structural assembly quality (S-AQI) of 98.73. These results collectively underscore the high contiguity, consistency, and completeness of our B. insignis assembly.
Repetitive elements, particularly transposable elements (TEs), account for a large fraction of fern genomes23,24, and B. insignis is no exception. Overall, 7.06 Gb (81.77%) of the genome comprises repeat sequences (Supplementary Table 4), aligning with the genome survey estimate of 89.23% repetition (Supplementary Fig. 3). Long terminal repeat retrotransposons (LTR-RTs) dominate this repeat landscape, accounting for 47.99% of the genome, followed by DNA transposons (DNATs) at 24.49%. The remainder includes non-LTR retrotransposons (e.g., LINEs and SINEs) and a small fraction (2.8%) of unclassified repeats (Supplementary Table 4).
We predicted a total of 43,573 protein-coding genes within the assembled genome (Supplementary Fig. 4a; Supplementary Table 5), with 89.78% of these genes having functional annotations in six major databases (Supplementary Fig. 4b and Supplementary Table 6). The structural characteristics of these genes are broadly consistent with those reported for other fern species (Supplementary Fig. 5): on average, each gene is 15,096.24 bp in length, contains 3.84 exons with a mean exon length of 282.76 bp, and has introns spanning 4,939.39 bp (Supplementary Table 5). Additional BUSCO analysis showed that 692 (84.2% of 822) viridiplantae_odb12 genes were present as complete genes in the annotation (Supplementary Table 3). Collectively, these metrics illustrate the robust quality of our structural and functional gene predictions for B. insignis.
Genomic structural features and comparative genomics
We first examined the structural attributes of the B. insignis genome by profiling gene density, GC content, and the distribution of transposable elements (TEs), particularly long terminal repeat retrotransposons (LTR-RTs) from the Gypsy and Copia families (Fig. 1). Both genes and repeats showed a relatively uniform distribution across the genome, in contrast to the more localized patterns typically observed in seed plants (e.g., Glycine max and Miscanthus floridulus), where gene density generally increases near chromosome termini25,26. Similar homogeneity in genomic architecture has been reported for other homosporous fern genomes, including Ceratopteris richardii27, Alsophila spinulosa28, and Adiantum capillus-veneris29, as well as in select lycophytes (Isoetes taiwanensis30, Huperzia asiatica31, Diphasiastrum complanatum31). Although ferns and seed plants share a common ancestor, these findings suggest that lycophytes and ferns may exhibit more similar genomic structural patterns than seed plants. Accordingly, the differences in gene density and repeat coverage between seed-free and seed-bearing vascular plants may be more nuanced than previously assumed24,29.
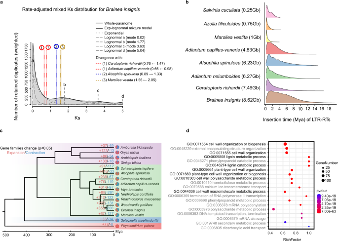
Whole-genome duplication (WGD) is a pivotal force shaping genome architecture and driving evolutionary innovation15. Synonymous substitution rates (Ks) distributions are constructed by calculating the Ks between pairs of homologous genes. To explore the role of WGD in B. insignis, we employed a rate-corrected Ks distribution32, which allowed the rescaled orthologous divergence times to be comparable with the paranome Ks distribution of the focal species. A prominent Ks peak at 1.77 suggests an ancient WGD event predating the divergence of Ceratopteris richardii, Adiantum capillus-veneris, Alsophila spinulosa, and Marsilea vestita (Fig. 2a). Further analysis of paralogous Ks distributions and collinearity corroborated this ancient WGD33, pinpointing a consistent peak ( ~ 1.7) and revealing no subsequent, lineage-specific WGDs (Supplementary Figs. 6 and 7). These findings align with genome analyses of A. capillus-veneris, which also exhibit only this ancient WGD shared among core leptosporangiate ferns29.
a Rate-adjusted mixed Ks distribution of B. insignis. The whole paranome Ks distributions are overlaid with rate-adjusted divergence events (speciation events) in colored vertical lines and boxes. As described in Chen et al.80, the overall mixture model, represented as the dark solid KDE curve, is made up of an exponential component (dotted grey curve) and optimized log-normal components (dashed grey curves). The log-normal components are labelled with letters. The horizontal arrows indicate the Ks shifts resulting from substitution rate adjustment. b Estimated LTR-RT insertion time distributions for ferns, calculated with lineage-specific substitution rates. c Significant gene family expansion and contraction among 16 plant species, including one bryophyte (outgroup), one lycophyte, four seed plants, and ten ferns. Red and blue numbers above branches denote expansion and contraction events, respectively. Statistical significance was assessed using CAFE’s birth–death model (two-sided), and P values were obtained directly from CAFE without additional multiple-comparison correction. d GO enrichment of the 353 significantly expanded gene families in B. insignis. Enrichment was tested using a one-sided hypergeometric test, and P values were corrected using the Benjamini–Hochberg FDR method (significant at corrected P ≤ 0.05). RichFactor denotes the ratio of expanded to total annotated genes per GO term; bubble size shows gene number and colour indicates the adjusted P value.
Interestingly, the Ks peak value for B. insignis (~1.7) is lower than that of A. capillus-veneris (~2.15), implying a comparatively slower synonymous substitution rate in B. insignis. To investigate this further, we quantified synonymous (dS) and nonsynonymous (dN) substitution rates in 16 fern species. B. insignis and its close relatives (Woodwardia prolifera) showed significantly lower dS and dN values than many other ferns (Supplementary Fig. 8). Indeed, relative rate tests indicate that B. insignis exhibits a significantly slower evolutionary rate compared to most other core leptosporangiate ferns (Supplementary Table 7), even slower than certain tree fern species (e.g., Alsophila spinulosa). Whole-genome collinearity with the tree fern A. spinulosa revealed extensive one-to-one syntenic blocks in B. insignis (Supplementary Fig. 9). Despite over 200 million years of divergence (TimeTree5), the breadth of this conserved collinearity indicates that the B. insignis genome has evolved comparatively slowly, at least in terms of genomic architecture. Although B. insignis exhibits a higher ω (dN/dS) ratio than most core leptosporangiate ferns (Supplementary Fig. 10), this may reflect relaxed selective pressures—possibly owing to a stable habitat or small effective population size—rather than accelerated protein evolution. In turn, this slow evolutionary rate may have bolstered genomic stability, enabling B. insignis to persist as the sole species in its genus, although it could also limit its adaptive potential in the face of rapid environmental change.
In addition to WGD, variations in LTR-RT content strongly influence genome size evolution in many plant lineages24,34,35. However, their specific impact on fern genome expansion remains poorly understood, largely due to limited genomic data. To address this gap, we compared LTR-RT composition and insertion times in eight fern genomes. Our findings indicate that larger fern genomes tend to harbor a higher proportion of LTR-RTs with earlier insertion time (Fig. 2b; Supplementary Fig. 11). While these observations suggest a positive correlation between LTR-RT activity and genome size expansion in ferns, the limited number of available fern genomes hampers broad statistical inferences. Consequently, more extensive sampling and high-quality assemblies are needed to better understand how LTR-RT dynamics have shaped the remarkably diverse genome architectures across ferns.
To further investigate gene family evolution in the B. insignis genome, we constructed a high-confidence phylogeny for 16 species using 103 single-copy gene families (Fig. 2c). We identified 353 significantly expanded and 200 significantly contracted gene families on the branch leading to B. insignis, with the expanded families enriched in biological processes related to cell wall organization and lignin metabolism (“plant-type cell wall organization”, “lignin metabolic process” and “lignin catabolic process”; Fig. 2d). Gene families involved in monolignol biosynthetic pathway exhibit Ka/Ks < 1 in B. insignis and two other tree ferns (Supplementary Fig. 12), and micro-synteny analyses further reveal that a subset of these lignin-related genes is highly conserved across species (Supplementary Fig. 13). These findings suggest that the ancestral lineage of B. insignis evolved specialized lignin-related traits—such as robust, lignified structures—that have been retained in the modern species, while key metabolic pathways remained long-term functional stability. Interestingly, a recent study showed that Stenochlaena palustris, a member of the same family, possesses remarkable lignin architectures36, indicating that S-lignin production evolved independently in ferns. Although lignin composition in B. insignis remains to be characterized, the observed expansion and synteny suggest lineage-specific elaboration of lignin-related capacities. Together, these observations are consistent with lineage-specific diversification of lignin pathways in ferns.
Overall, our findings demonstrated that an ancient WGD, repetitive-element dynamics, and gene family expansions have collectively sculpted the genome of B. insignis. Although B. insignis shares a deep polyploidization event with other core leptosporangiate ferns, it exhibits a slower evolutionary rate and a larger genome, underscoring the complexity of diploidization processes and the importance of repetitive elements in shaping fern genome diversity.
Population structure and demographic history
We resequenced 94 B. insignis individuals from 29 geographic locations to an average depth of 21.81×, generating 17.79 Tb of raw data (Fig. 3a; and Supplementary Fig. 14 and Supplementary Data 1). After mapping paired-end reads to the B. insignis reference genome and applying stringent filtering criteria, we identified 75,060,153 high-quality SNPs and 9,414,109 core variants defined as a high-confidence SNPs set retained after stringent quality control (Supplementary Fig. 15). Dataset 1-3 were derived from these variants and showed no evidence of chromosomal bias (Supplementary Fig. 16).
a Map showing sampling locations and overall genetic structure. b Population structure of 94 individuals based on ADMIXTURE analysis at K = 2 and 3. c Demographic history of the three lineages of B. insignis, with the three glacial events (MIS2, LGM, and MIS6) highlighted in light blue. d Schematic of the best demographic scenario inferred with fastsimcoal2. Numbers at the bottom indicate the estimated Ne of each lineage; and the bidirectional arrow shows the direction of gene flow. e Heatmap illustrating haplotype sharing among individuals, where colors represent the total length of identity-by-descent (IBD) blocks for each pairwise comparison.
To elucidate the genetic structure of B. insignis, we applied several methods, including ADMIXTURE, principal components analysis (PCA), neighbor-joining (NJ) trees, and chloroplast haplotype networks. ADMIXTURE identified two primary clusters (K = 2), differentiating Yunnan populations (YN lineage) from those in southern China (SC lineage). The optimal number of clusters was determined to be three (K = 3), revealing a distinct lineage from Vietnam (VN lineage) and two apparent admixture zones (Admixture1 and Admixture2) (Fig. 3b; and Supplementary Fig. 17). Additional analyses corroborated this tri-lineage pattern: (1) the chloroplast haplotype network revealed clear distinctions among the YN, VN, and SC lineages, with apparent admixture haplotypes (Supplementary Fig. 18); and (2) PCA and NJ trees confirmed genetic separations corresponding to these three main lineages while highlighting intermediate signatures in the admixture zones (Supplementary Fig. 19). Together, these results show strong isolation by distance (IBD) and isolation by environment (IBE), suggesting that both geographic distance and environmental heterogeneity jointly influence the spatial distribution of genetic variation. This pattern is consistent with multiple glacial refugia during the Quaternary, followed by post-glacial expansions and secondary contact among lineages.
We reconstructed the demographic trajectories of each lineage using the pairwise sequentially Markovian coalescent (PSMC) method (Fig. 3c). All lineages exhibited similar initial trends: an increase in effective population size (Ne) peaking around 2 million years ago (Mya), followed by a protracted decline until approximately 300 thousand years ago (Kya). A subsequent expansion culminated in a sharp bottleneck around 200 Kya, coinciding with the onset of Marine Isotope Stage 6 (MIS6) glaciation37,38. These observations mirror the glacial-contraction and interglacial-expansion cycles reported for other East Asian relict species, including Ginkgo biloba39, Cercidiphyllum japonicum40, and Davidia involucrata41. After the MIS6 bottleneck, the YN lineage diverged from the common ancestor around 100 Kya, whereas the VN and SC lineages separated around 40 Kya. Each lineage subsequently maintained relatively small and stable Ne values up to the present (Fig. 3c; and Supplementary Fig. 20).
To complement the PSMC analyses, we performed coalescent-based simulations for each lineage using fastsimcoal2 and identified the most likely speciation model among five initial scenarios without introgression (Supplementary Fig. 21 and 22; Supplementary Table 8 and 9). After determining the best-fitting model, we tested nine additional models incorporating gene flow (Supplementary Fig. 23; and Supplementary Table 10). The optimal model corroborated the PSMC-derived divergence times (Fig. 3d) and provided a robust framework for understanding the evolutionary history of B. insignis, further supporting its status as a relict fern species17,20. Our simulations also revealed variations in gene flow across different divergence phases. Substantial sharing of identical-by-descent haplotypes between the YN/SC lineages and the admixture zones (Admixture1 and Admixture2) implies relatively recent inter-lineage gene flow (Fig. 3e). Furthermore, TreeMix analysis, with an optimal migration edge of 1, indicates recent gene flow from YN to VN (Supplementary Fig. 24), underscoring ongoing genetic exchange and secondary contact among geographically proximate populations.
Genomic effects of recent population decline on inbreeding and genetic load
Although effects of population declines are well-documented in many seed plants and animal lineages, the genomic consequences of population decline in ferns remain largely unexplored42. To address this gap, we analyzed genetic diversity, inbreeding, and genetic load in B. insignis. We hypothesized that the consistently low effective population size (Ne) since the last bottleneck, compounded by severe declines in recent decades, has led to further losses of genetic diversity. Indeed, genome-wide heterozygosity in the three lineages (YN, VN, and SC) remains low, averaging 0.08, 0.12, and 0.10, respectively (Fig. 4a). Accordingly, the YN lineage exhibits the lowest nucleotide diversity (mean π = 1.043 × 10−3), followed by VN (1.126 × 10−3) and SC (1.379 × 10−3) (Supplementary Fig. 25). YN also exhibits slower linkage disequilibrium (LD) decay, which is consistent with its lowest level of genetic diversity. Genetic divergence (FST) values (0.116–0.320) correlate with the geographic distances between the lineages, while positive Tajima’s D values corroborate the demographic bottlenecks inferred from our historical reconstructions.
Population genetic characteristics of three lineages (YN: n = 21, VN: n = 5, SC: n = 42 individuals). For all box plots, the box represents the 25th–75th percentiles, the center line indicates the median, and whiskers show the minimum and maximum values. Different lowercase letters (a, b) indicate significant differences between lineages. a Genome-wide heterozygosity estimates of three lineages. Exact P values: YN vs. VN = 0.00003, YN vs. SC = 0.00063, VN vs. SC = 0.77612. b Inbreeding levels (FROH) based on medium-length segments ( > 100 kb). Exact P values: YN vs. VN = 0.85, YN vs. SC = 0.014, VN vs. SC = 0.7. c Inbreeding levels (FROH) based on long segments ( > 1 Mb). Exact P values: YN vs. VN = 0.71, YN vs. SC = 0.45, VN vs. SC = 0.27. d Regression of genome-wide heterozygosity against FROH. e Genetic load measured by the ratio of homozygous DEL (2*homo) to the sum of homozygous and heterozygous deleterious (homo + hete). Exact P values: YN vs. VN = 0.0152, YN vs. SC = 0.0015, VN vs. SC = 0.9854. f Genetic load measured by the ratio of homozygous LOF (2*homo) to the sum of homozygous and heterozygous LOF (homo + hete). Exact P values: YN vs. VN = 0.52, YN vs. SC = 0.04, VN vs. SC = 0.72. g Regression of the fraction of homozygous DEL alleles in against FROH. h Regression of the fraction of homozygous LOF alleles against FROH. i Comparison of homozygous LOF variant sites within ROH regions vs. outside ROH regions. The dot box plot shows the number of homozygous LOF variants in ROH and non-ROH regions. Statistical notes: For a–c, e, f, and i significant differences between lineages were assessed using two-sided Wilcoxon rank-sum tests. For the regression analyses (d, g, and h), the significance of the regression coefficients was evaluated using two-sided tests, and the shaded areas represent the 95% confidence intervals (CIs) of the regressions. Source data are provided as a Source Data.
To quantify inbreeding, we identified runs of homozygosity (ROH) in each lineage. All three lineages show numerous long ROHs (>100 kb), with the fraction of the genome in ROH (FROH) averaging 0.51 (YN), 0.50 (VN), and 0.43 (SC) (Fig. 4b). Furthermore, a substantial proportion of ROHs exceed 1 Mb (Fig. 4c), indicating pronounced inbreeding. We observed a strong negative correlation between individual heterozygosity and FROH (R2 = 0.77, P < 0.001), confirming that high levels of inbreeding are reducing genome-wide diversity (Fig. 4d).
Next, we assessed genetic load by examining allelic states at loss-of-function (LOF) and missense (deleterious) variants. The ratio of nonsynonymous to synonymous (π0/π4) diversity was relatively high, ranging from 0.431 to 0.503 (Supplementary Table 11), suggesting that purifying selection on 0-fold sites has been weak or relaxed in B. insignis. To put our estimates in a broader context, we conducted a comparative analysis of π₀/π₄ ratios across more than 40 plant species, spanning ferns and seed plants (Supplementary Fig. 26). The endangered ferns (B. insignis and Alsophila spp.) exhibit markedly elevated π₀/π₄ ratios relative to most seed plants, with the notable exception of Acer yangbiense, a species characterized by an extremely small population size. These results support the expectation that small population sizes weaken purifying selection and inflate genetic load across disparate plant lineages. Although absolute values may vary with sampling and analytical pipelines, the qualitative pattern is robust. Deleterious (DEL) and LOF mutations in the homozygous state—an indicator of genetic load43,44—are most frequent in the YN lineage (Fig. 4e, f). Moreover, applying a Grantham Score threshold of 150 further underscores the elevated fraction of deleterious missense variants in YN lineage (Supplementary Fig. 27). The frequency of homozygous DEL and LOF alleles correlates with FROH (Fig. 4g, h). We also observed a higher density of LOF variants within ROH segments than outside them (Fig. 4i), highlighting the role of inbreeding in exacerbating genetic load. Functional annotations link LOF-afflicted genes to stress resistance and DNA repair (Supplementary Data 2)—processes vital for organismal survival—implying that accumulated deleterious mutations may diminish population fitness.
Collectively, our findings demonstrate that B. insignis harbors extremely low genetic diversity in all three lineages and exhibits pronounced inbreeding and genetic load, particularly in the YN lineage. This pattern contrasts with long-term small populations (e.g., Alsophila spinulosa)42, where signals of purging have been reported43,45,46,47,48. In B. insignis, however, a recent and severe population contraction likely limited purging opportunities, thereby facilitating the accumulation of deleterious alleles. Consequently, these results underscore that fern lineages shaped by different demographic histories can display sharply contrasting patterns of genetic load purging. In the case of B. insignis, the elevated genetic load presents serious challenges to its long-term viability, emphasizing the need for conservation measures that safeguard both habitat protection and the genetic health of the remaining populations.
Adaptive differentiation and genetic vulnerability under future climate change
To identify genes potentially involved in lineage-specific adaptations, we conducted selective sweep analyses on the southern China (SC) and Yunnan (YN) lineages, which had large sample sizes and exhibited the highest genetic differentiation. We detected 3,846 positively selected sites (involving 116 genes) in the SC lineage and 2,299 such sites (encompassing 64 genes) in the YN lineage (Fig. 5a; and Supplementary Fig. 28). Only three of these genes were shared between the two lineages. Gene Ontology (GO) analysis revealed that most positively selected genes were linked to core cellular and metabolic processes, including binding and catalytic functions (Fig. 5b). Although the SC and YN lineages shared relatively few positively selected genes, they exhibited considerable overlap in functional categories, suggesting functional convergence on likely adaptive traits. Nonetheless, differences in gene counts per category and lineage-specific annotations point to diverging selection pressures that have driven adaptive differentiation.
a Venn diagram of selectively swept genes identified in the two lineages. b GO annotation of the selected genes in each lineage. c Venn diagram showing overlapping loci identified by LFMM and RDA analyses. d RGB map of genetic offsets across the B. insignis range for 2081-2100 under the SSP585 scenario. Brighter cells indicate higher values for each of the three axes, whereas darker cells indicate lower values.
Next, we examined the relationship between allele frequency and environmental variables in the context of local adaptation. We identified 4,974 core adaptive variants (Fig. 5c) that displayed significant isolation-by-distance (Mantel’s r = 0.4301, P < 0.05) and isolation-by-environment (Mantel’s r = 0.4058, P < 0.05) patterns (Supplementary Fig. 19). However, after controlling for geographic and environmental effects separately, neither relationship remained significant (partial Mantel tests: P = 0.147 for IBE, P = 0.179 for IBD), suggesting that both factors jointly shape adaptive genetic variation. Redundancy analysis (RDA) identified three distinct genetic clusters corresponding to the YN, SC, and VN lineages, with admixture populations occupying intermediate positions (Supplementary Fig. 29). The YN lineage correlated with a high diurnal temperature range (bio2), while the SC lineage was linked to low bio2, high annual mean temperature (bio1), and high precipitation in the driest month (bio14). In contrast, the VN lineage formed its own distinct environmental cluster, and the admixture populations displayed heterogeneous environmental signatures. Collectively, these findings support local adaptation in B. insignis, driven by the interplay of environmental variation and geographic distance.
To evaluate the risk of genetic maladaptation under global warming, we employed a genetic offset framework49,50. Under various emission scenarios, higher greenhouse gas concentrations consistently produced larger offsets, signaling a greater risk of maladaptation (Supplementary Fig. 30). Populations in the southwestern Indochinese Peninsula exhibited relatively high local offsets, whereas populations outside this region showed lower offsets (Supplementary Fig. 31a, d). Forward and reverse offsets were generally very low across the species’ range, suggesting that future habitats may remain suitable (Supplementary Fig. 31b, c, e, f). However, these theoretical predictions must be interpreted in light of dispersal limitations, as B. insignis spores typically travel only tens to hundreds of kilometers51. Under high genetic offsets ( > 0.15), most populations are strongly locally adapted to future climates, with only a few in the Indochinese Peninsula requiring long-distance migration (Supplementary Fig. 32a). Considering moderate offsets ( > 0.05), the required migration distances increase by several thousand kilometers, with many populations needing to disperse over 5,000 km to avoid maladaptation, far exceeding their natural dispersal capacity (Supplementary Fig. 32b). Collectively, these results indicate that populations in the southwestern Indochinese Peninsula face elevated genetic vulnerability and high risk under future climate change (Fig. 5d). Polar plotting revealed no clear directional trend for potential migration (Supplementary Fig. 33), reinforcing the likelihood that range fragmentation, rather than large-scale migration, will shape the future distribution of B. insignis. Overall, these findings highlight not only the magnitude of genetic vulnerability but also the limited evolutionary and dispersal capacity of B. insignis under rapid climate change. The pronounced regional differences in offset levels suggest that conservation strategies may need to be spatially tailored, prioritizing populations in the southwestern Indochinese Peninsula. Moreover, the extreme migration distances implied by moderate offsets emphasize that natural dispersal alone is unlikely to maintain adaptive potential, raising the possibility that assisted gene flow or habitat connectivity restoration may be necessary to safeguard long-term persistence.
Methods
Plant materials and genome sequencing
Fresh fronds from a single B. insignis individual were collected from the South China National Botanical Garden in Guangzhou, China. Total genomic DNA was extracted using the CTAB method52. A preliminary genome survey was performed on the BGI DNBSEQTM platform, generating 512.37 Gb of short-read data to estimate genome size, heterozygosity, and repeat content. High-molecular-weight DNA libraries (15–18 kb) were constructed and sequenced on the PacBio Sequel II/IIe platform in CCS (HiFi) mode, generating 359.99 Gb of HiFi reads with an average read length of 16.54 kb. Hi-C libraries were prepared according to established protocols53,54. Briefly, fresh fronds were fixed with 4% formaldehyde, digested with DpnII, and biotin-labeled DNA ligation products were sheared and used to build Illumina PE150 libraries. Five Hi-C libraries were sequenced; each amplified for 12–14 PCR cycles.
Genome size estimation and chromosome counting
A 17-mer frequency distribution was generated using KmerFreq (v4.0 in GCE v.1.0.2), and the genome size was calculated in GCE (v.1.0.2)55. Flow cytometry was performed for confirmation: leaf nuclei from B. insignis and the internal control Camellia sinensis var. assamica56 were co-stained with propidium iodide and analyzed using a BD FACScalibur flow cytometer at 488 nm excitation. The C-values were calculated based on the PI fluorescence peaks of the sample and control. For chromosome counting, root tips ( ~ 1 cm) from the sequenced individual were pretreated with p-dichlorobenzene for 5 h at room temperature, fixed in 3:1 (v/v) ethanol-to-acetic-acid solution at 4 °C, then macerated in 1 M HCl at 60 °C for 8 min. Chromosomes were stained with carbol fuchsin and observed by optical microscopy57.
Genome assembly and quality assessment
Genome assembly was performed with Hifiasm (v.0.19.5-r587)58 in Hi-C mode using default parameters, incorporating both HiFi and Hi-C reads. The primary assembly was 8.78 Gb in length, consisting of 5,791 contigs (contig N50 of 4.36 Mb; Table 1). Hi-C reads were mapped to the primary assembly with BWA (v.0.7.17-r1188)59, scaffolding was performed using Juicer (v.1.6)60 and 3D-DNA pipeline61, followed by manual curation using Juicerbox module.
Assembly quality was evaluated by mapping short reads with BWA-MEM, completeness was assessed with BUSCO (viridiplantae_odb12 dataset)62. Additionally, N50 and other quality metrics were obtained using QUAST (v.5.2.0)63. Finally, CRAQ (v.1.0.9)64 was used to identify regional (R-AQI) and structural (S-AQI) assembly errors.
Genome annotation
We employed an integrated approach of homology alignment and de novo search to annotate repetitive elements. RepeatMasker (http://www.repeatmasker.org) with Dfam65 and Repbase66 databases was employed for homology-based detection. For ab initio prediction, a de novo transposable element (TE) library was generated using MITE-Hunter67 and RepeatModeler (v.2.0.3)68. The unknown elements were classified by DeepTE69, and a non-redundant TE library was produced via Uclust70. Final repeats were masked with RepeatMasker.
Protein-coding genes were predicted using ab initio, homology-based, and RNA-seq–assisted approaches (details in Supplementary Note 1). Functional annotations were assigned via BLASTp (E-value ≤ 1e − 5) against Swiss-Prot71, with motifs and domains identified by InterProScan (v.5.39)72. Gene Ontology (GO) terms and Kyoto Encyclopedia of Genes and Genomes (KEGG) pathway annotations were assigned accordingly. Non-coding RNAs were characterized as described in the Supplementary Note 2.
Comparative genomics analysis
Synteny and whole-genome duplication events were evaluated using WGDI (v0.6.1)33 for collinearity and Ks distributions. Substitution rate variation was accounted for by employing four species trios: (1) B. insignis, Adiantum capillus-veneris, Lygodium japonicum; (2) B. insignis, Ceratopteris richardii, L. japonicum; (3) B. insignis, Alsophila spinulosa, L. japonicum; and (4) B. insignis, Marsilea vestita, L. japonicum. We standardized the synonymous substitution rates for each trio from divergence events between species to the focal species (B. insignis)73.
For analyses of LTR retrotransposons (LTR-RTs), we obtained genomic data from seven available fern species—Salvinia cucullata74, Azolla filiculoides74, Marsilea vestita75, Adiantum capillus-veneris29, Alsophila spinulosa28, Adiantum nelumbodies76, and Ceratopteris richardii27—from publicly available datasets. LTR-RTs were identified uniformly in eight fern species using LTR_Finder77, LTRharvest78, and LTR_retriever79. We applied a phylogenetically informed calibration to account for lineage-specific rate heterogeneity80. For LTR retrotransposons, we estimated the corrected nucleotide substitutions (K) between paired 5’ and 3’ LTRs using LTR_retriever, which employs the Jukes-Cantor (JC69) model. The resulting K values were converted into LTR insertion times using lineage-specific substitution rates calibrated on a phylogenetic framework, enabling cross-species comparisons. The results were visualized in a density plot using ggplot2 (v.3.5.1)81.
To investigate evolutionary rates, we performed phylogenomic analyses on 16 representative fern species using 8,720 low-copy and 31 single-copy orthologs identified by Orthofinder (v.2.5.5)82. Multiple sequence alignments were performed in MAFFT (v.7.520)83, trimmed by trimAL (v.1.4.rev15)84. A maximum likelihood (ML) phylogeny was then inferred with IQ-TREE (v.2.2.6)85, employing 1,000 bootstrap replicates. Substitution rates (dS, dN) were estimated with PAML (v.4.8)86, and a likelihood ratio test compared free-ratio and one-ratio models. The significance of differences in synonymous (dS) and nonsynonymous (dN) substitution rates among the predefined groups (single-copy and low-copy) was evaluated using analysis of molecular variance (AMOVA). Finally, relative rate tests (RRT) were performed in MEGA87 on a concatenated protein alignment of 31 single-copy genes.
Gene family identification and evolution
For gene family evolution, a phylogenetic tree was constructed across 16 taxa, including a bryophyte (Physcomitrium patens), a lycophyte (Selaginella moellendorffii), four seed plants, and ten ferns (including B. insignis). We rooted the resulting tree with P. patens, converted it into an ultrametric chronogram using r8s88, and calibrated it against TimeTree (v.5.0)89. CAFE (v.4.2.1)90 was used to identify significantly expanded or contracted gene families (P < 0.05). We characterized 11 gene families associated with the monolignol biosynthesis based on homology to Alsophila spinulosa genes. One-to-one orthologs in B. insignis, A. spinulosa, and Sphaeropteris lepifera were identified by reciprocal BLAST, and Ka/Ks ratios were calculated in KaKs_Calculator (v.3.0)91 to assess selective pressures on lignin-related genes.
Resequencing, SNP calling, and filtering
Fresh leaves from 94 B. insignis individuals representing 29 geographic locations (Supplementary Data 1) were used for DNA extraction using the CTAB method52. Paired-end libraries were sequenced on the DNBSEQ-T7 platform, and raw reads were quality-filtered with fastp (v.0.22.0)92. Clean reads were aligned to the B. insignis reference genome using BWA-MEM59. The resulting SAM files were converted to BAM format and sorted with SAMtools93. PCR duplicates were removed via Picard (https://broadinstitute.github.io/picard/). Variants were called following the GATK (v.4.5.0.0) pipeline94. Low-confidence variants were removed using the following strict hard-filtering thresholds: QD < 2.0 || MQ < 40.0 || FS > 60.0 || SOR > 3.0 || MQRankSum < -12.5 || ReadPosRankSum < -8.0. Subsequently, a multi-step soft-filtering process was applied to generate multiple high-quality SNP datasets for downstream analyses (Supplementary Fig. 15). We define the high-confidence variants (core variants) as biallelic SNPs retained after joint genotyping and stringent hard/soft filtering. All downstream variant panels (Dataset 1-3) were derived from this core variant set (Supplementary Fig. 15).
Population structure and genetic diversity analyses
To assess population structure, we generated 342,582 unlinked SNPs (minor allele frequency > 5%), which were analyzed with ADMIXTURE (v.1.3.0)95 for K = 1 to K = 8 for cross-validation. Principal components analysis (PCA) was performed in PLINK (v.1.9)96, and a neighbor-joining (NJ) phylogenetic tree was constructed using PHYLIP. A haplotype network was inferred with PopART97 using the 95% statistical parsimony (TCS) network method (Supplementary Note 3). Nucleotide diversity (π), genetic differentiation coefficient (FST) and Tajima’s D were estimated in 100-kb windows using pixy (v.1.2.10)98 and VCFTools (v.0.1.16)99. Linkage disequilibrium (LD) decay was calculated via PopLDdecay (v.3.42)100.
Demographic history inference
For demographic history, we selected six samples ( ≥ 20× coverage) per major lineage to build diploid consensus sequences using BCFtools (v.1.14)101. PSMC102 was run with default parameters (25 iterations, -N25, -r5, -p 4 + 25*2 + 4 + 6) under a mutation rate of 1.25 × 10−8 per site per generation and a 5-year generation time. In addition, SMC + + (v.1.15.2)103 was performed to infer a finer-scale reconstruction of recent demographic histories within each lineage. To model complex demographic scenarios, we employed a stepwise, hierarchical approach using fastsimcoal2104. We initially modeled simpler histories with fewer parameters (e.g., divergence without migration), and progressively incorporated additional features such as continuous migration and pulse admixture. A total of 10 demographic and 5 differentiation models (Supplementary Fig. 21 and 22) were evaluated, each with 100 independent runs. The best-fitting scenario was selected based on the lowest AIC and ΔLhood (Supplementary Table 8–10). This stepwise strategy balances model realism with statistical robustness and mitigates potential identifiability issues arising from simultaneous estimation of many parameters.
To investigate gene flow, we generated a maximum likelihood drift tree using TreeMix (v.1.13)105 with migration edges from 1 to 5, selecting the optimal number with OptM106. Finally, identity-by-descent (IBD) segments were identified using the BEAGLE algorithm107.
Estimation of inbreeding and genetic load
Individual heterozygosity was estimated with ANGSD (v. 0.937)108 under a folded site frequency spectrum (fSFS) model. Runs of homozygosity (ROHs) were identified with PLINK (v.1.9)96 using a minimum of 50 consecutive SNPs per 100-kb window. The inbreeding coefficient (FROH) was calculated as the proportion of the genome covered by ROHs109,110.
Derived alleles were defined as those where more than 50% of individuals carried the same homozygous genotype111. SnpEff (v.4.3t)112 was used to annotate missense and loss-of-function (LOF) variants. Missense mutations were further assessed using SIFT-4G113 to classify potentially deleterious (DEL) substitutions, and the Grantham Score (GS ≥ 150)114 was applied to confirm deleterious missense variants. We calculated the proportion of homozygous DEL and LOF sites relative to the total number of homozygous plus heterozygous sites of each individual. Correlations among heterozygosity, inbreeding, and deleterious load (DEL and LOF) were visualized with SRplot115. We compared homozygous LOF variant frequencies inside and outside ROHs to evaluate the impact of inbreeding on genetic load. To quantify nonsynonymous and synonymous diversity, we identified 0- and 4-fold degenerate sites from the reference CDS using the degenotate pipline (https://github.com/harvardinformatics/degenotate), extracted the corresponding population polymorphism data from variant call format (VCF) file, and calculated nucleotide diversity (π) at these sites with ANGSD108.
Selective sweep analysis
Selective sweeps were examined for two major lineages (YN and SC). We used a combined approach incorporating high FST signals (top 5% in 500 kb windows, 5 kb step) and within-lineage sweeps identified by RaiSD (v.2.9)116. Candidate selective sweeps were defined where both methods overlapped, with the 99.99% quantile of μ serving as the threshold. Manhattan plots were generated in R using the qqman package117.
Genotype-environment association analyses
We retrieved 19 bioclimatic layers (1970–2000) from WorldClim (https://worldclim.org/) using ArcGIS v.10.8 for spatial extraction and retained seven uncorrelated variables (|r| < 0.7) via Pearson correlation: bio1, bio2, bio3, bio7, bio12, bio14, and bio15 (Supplementary Fig. 34). To identify a robust set of climate-adapted loci, we applied Latent Factor Mixed Models (LFMM) and Redundancy Analysis (RDA) to test genotype–environment associations (GEA). LFMM were conducted using three latent factors in the LEA package (v.3.16.0)118 to account for population structure. Variants significantly associated (FDR < 0.05) with at least three environmental variables were considered outliers. RDA was performed using vegan (v.2.6-8)119. Significant variants were identified based on extreme loadings (±3.5 SD, equivalent to a two-tailed P value of 0.0005) along one or more RDA axes.
To disentangle the effects of isolation by distance (IBD) from isolation by environment (IBE), we conducted Mantel and partial Mantel tests separately on adaptive and neutral SNP datasets. Pairwise matrices of FST/(1 − FST) were tested for correlation with geographic and environmental distances using the vegan package.
Genetic offset under future climate scenarios
Genetic offset (also termed genomic vulnerability or risk of non-adaptedness, RONA49,50) was estimated specifically using the adaptive SNPs. We applied generalized dissimilarity modeling (GDM)120,121 with future climate projections (2081–2100) from WorldClim2.1 under two climate models (BCC-CSM2-MR and GISS-E2-1-G) and two Shared Socioeconomic Pathways (SSP245 and SSP585) at 2.5 arcminutes resolution. Because the two climate models showed a strong correlation (Supplementary Fig. 35), BCC-CSM2-MR was used. Forward and reverse genetic offsets120,122 were calculated to account for the potential effects of migration, then normalized across each channel (RGB) for spatial visualization. The local, forward, and reverse offsets were then mapped to the red, green, and blue channels, respectively. For each grid, we calculated genetic offsets and the maximum allowable migration distance and used Matplotlib (https://matplotlib.org/) to create a polar plot representing migration distance and direction.
Reporting summary
Further information on research design is available in the Nature Portfolio Reporting Summary linked to this article.
Data availability
Data supporting the findings of this work are available within the paper and its Supplementary Information files. The plant materials generated during the current study are available from the corresponding author upon request. All raw sequence datasets and genome assembly have been deposited at NCBI under the BioProject PRJNA1203580. The genome annotation files are available at Figshare (https://doi.org/10.6084/m9.figshare.28229507). Source data are provided with this paper.
References
Kenrick, P. & Crane, P. R. The origin and early evolution of plants on land. Nature 389, 33–39 (1997).
Hassler, M. et al. Checklist of ferns and lycophytes of the world in the catalogue of life. Catalogue of Life, Amsterdam, Netherlands. https://doi.org/10.48580/dgjy9-3dc (2024).
Kessler, M. et al. Biogeography of Ferns (Cambridge University Press, 2010).
Page, C. N. Ecological strategies in fern evolution: a neopteridological overview. Rev. Palaeobot. Palynol. 119, 1–33 (2002).
Pryer, K. M. et al. Horsetails and ferns are a monophyletic group and the closest living relatives to seed plants. Nature 409, 618–622 (2001).
Wolf, P. G., Schneider, H. & Ranker, T. Geographic distributions of homosporous ferns: does dispersal obscure evidence of vicariance? J. Biogeogr. 28, 263–270 (2001).
Niu, S. et al. The Chinese pine genome and methylome unveil key features of conifer evolution. Cell 185, 204–217 (2022).
Neale, D. B. et al. Assembled and annotated 26.5 Gbp coast redwood genome: a resource for estimating evolutionary adaptive potential and investigating hexaploid origin. G3 Genes|Genomes|Genet. 12, jkab380 (2022).
Schartl, M. et al. The genomes of all lungfish inform on genome expansion and tetrapod evolution. Nature 634, 96–103 (2024).
Wang, F. G. et al. Genome size evolution of the extant lycophytes and ferns. Plant Divers 44, 141–152 (2022).
Clark, J. et al. Genome evolution of ferns: evidence for relative stasis of genome size across the fern phylogeny. N. Phytol. 210, 1072–1082 (2016).
Fernández, P. et al. A 160 Gbp fork fern genome shatters size record for eukaryotes. iScience 27, 109889 (2024).
Bourke, P. M., Voorrips, R. E., Visser, R. G. & Maliepaard, C. Tools for genetic studies in experimental populations of polyploids. Front. Plant Sci. 9, 513 (2018).
Dufresne, F., Stift, M., Vergilino, R. & Mable, B. K. Recent progress and challenges in population genetics of polyploid organisms: an overview of current state-of-the-art molecular and statistical tools. Mol. Ecol. 23, 40–69 (2014).
Klekowski, E. J. Jr & Baker, H. G. Evolutionary significance of polyploidy in the Pteridophyta. Science 153, 305–307 (1966).
PPGI A community-derived classification for extant lycophytes and ferns. J. Syst. Evol. 54, 563–603 (2016).
Sun, L. et al. Forest diversity and vitality of the important relict and endangered fern species, Brainea insignis in China. J. Trop. Sci. 33, 356–367 (2021).
Wu, P., Xie, H., Tao, W., Miao, S. & Wei, X. Phytoecdysteroids from the rhizomes of Brainea insignis. Phytochemistry 71, 975–981 (2010).
Fang, Y. S. et al. Chemical constituents from the fern Brainea insignis (Blechnaceae). Plant Div. 30, 725 (2008).
Liu, H. et al. Development and characterization of EST-SSR markers via transcriptome sequencing in Brainea insignis (Aspleniaceae s.l.). Appl. Plant Sci. 5, 1700067 (2017).
Kholia, B., Sharma, S. & Sinha, B. Brainea insignis (Hook.) J. Sm.–a conservation priority fern of North East India. Curr. Sci. 116, 32–34 (2019).
Raffaelli, D. How extinction patterns affect ecosystems. Science 306, 1141–1142 (2004).
Wolf, P. G. et al. An exploration into fern genome space. Mol. Biol. Evol. 7, 2533–2544 (2015).
Baniaga, A. E. & Barker, M. S. Nuclear genome size is positively correlated with median LTR-RT insertion time in fern and lycophyte genomes. Am. Fern J. 109, 248–266 (2019).
Zhang, G. et al. The reference genome of Miscanthus floridulus illuminates the evolution of Saccharinae. Nat. Plants 7, 608–618 (2021).
Schmutz, J. et al. Genome sequence of the palaeopolyploid soybean. Nature 463, 178–183 (2010).
Marchant, D. B. et al. Dynamic genome evolution in a model fern. Nat. Plants 8, 1038–1051 (2022).
Huang, X. et al. The flying spider-monkey tree fern genome provides insights into fern evolution and arborescence. Nat. Plants 8, 500–512 (2022).
Fang, Y. et al. The genome of homosporous maidenhair fern sheds light on the euphyllophyte evolution and defences. Nat. Plants 8, 1024–1037 (2022).
Wickell, D. et al. Underwater CAM photosynthesis elucidated by Isoetes genome. Nat. Commun. 12, 6348 (2021).
Li, C. et al. Extraordinary preservation of gene collinearity over three hundred million years revealed in homosporous lycophytes. Proc. Natl. Acad. Sci. USA 121, e2312607121 (2024).
Sensalari, C., Maere, S. & Lohaus, R. ksrates: positioning whole-genome duplications relative to speciation events in Ks distributions. Bioinformatics 38, 530–532 (2022).
Sun, P. et al. WGDI: a user-friendly toolkit for evolutionary analyses of whole-genome duplications and ancestral karyotypes. Mol. Plant 15, 1841–1851 (2022).
Wendel, J. F., Jackson, S. A., Meyers, B. C. & Wing, R. A. Evolution of plant genome architecture. Genome Biol. 17, 37 (2016).
Michael, T. P. Plant genome size variation: bloating and purging DNA. Brief. Funct. Genomics 13, 308–317 (2014).
Ali, Z. M. et al. Comparative transcriptomics in ferns reveals key innovations and divergent evolution of the secondary cell walls. Nat. Plants 11, 1028–1048 (2025).
Lisiecki, L. E. & Raymo, M. E. A Pliocene-Pleistocene stack of 57 globally distributed benthic δ18O records. Paleoceanography 20, PA1003 (2005).
EPICA-community-members Eight glacial cycles from an Antarctic ice core. Nature 429, 623–628 (2004).
Zhao, Y. P. et al. Resequencing 545 ginkgo genomes across the world reveals the evolutionary history of the living fossil. Nat. Commun. 10, 4201 (2019).
Zhu, S. et al. Genomic insights on the contribution of balancing selection and local adaptation to the long-term survival of a widespread living fossil tree, Cercidiphyllum japonicum. N. Phytol. 228, 1674–1689 (2020).
Chen, Y. et al. Genomic analyses of a “living fossil”: The endangered dove-tree. Mol. Ecol. Resour. 20, 756–769 (2020).
Yi, H., Wang, J., Dong, S. & Kang, M. Genomic signatures of inbreeding and mutation load in tree ferns. Plant J. 120, 1522–1535 (2024).
Yang, Y. et al. Genomic effects of population collapse in a critically endangered ironwood tree Ostrya rehderiana. Nat. Commun. 9, 5449 (2018).
Xue, Y. et al. Mountain gorilla genomes reveal the impact of long-term population decline and inbreeding. Science 348, 242–245 (2015).
Xie, H. X. et al. Ancient demographics determine the effectiveness of genetic purging in endangered lizards. Mol. Biol. Evol. 39, msab359 (2022).
Dussex, N. et al. Population genomics of the critically endangered kākāpō. Cell Genom. 1, 100002 (2021).
Grossen, C., Guillaume, F., Keller, L. F. & Croll, D. Purging of highly deleterious mutations through severe bottlenecks in Alpine ibex. Nat. Commun. 11, 1001 (2020).
Robinson, J. A., Brown, C., Kim, B. Y., Lohmueller, K. E. & Wayne, R. K. Purging of strongly deleterious mutations explains long-term persistence and absence of inbreeding depression in island foxes. Curr. Biol. 28, 3487–3494. e4 (2018).
Rellstab, C. Genomics helps to predict maladaptation to climate change. Nat. Clim. Chang. 11, 85–86 (2021).
Fitzpatrick, M. C. & Keller, S. R. Ecological genomics meets community-level modelling of biodiversity: Mapping the genomic landscape of current and future environmental adaptation. Ecol. Lett. 18, 1–16 (2015).
Sheffield, E. From pteridophyte spore to sporophyte in the natural environment. In Pteridology in Perspective (eds. Camus, J. M., Gibby, M. & Johns, R. J.) 541–549 (Royal Botanic Gardens, Kew, 1996).
Porebski, S., Bailey, L. G. & Baum, B. R. Modification of a CTAB DNA extraction protocol for plants containing high polysaccharide and polyphenol components. Plant Mol. Biol. Rep. 15, 8–15 (1997).
Rao, S. S. et al. A 3D map of the human genome at kilobase resolution reveals principles of chromatin looping. Cell 159, 1665–1680 (2014).
Van Berkum, N. L. et al. Hi-C: a method to study the three-dimensional architecture of genomes. J. Vis. Exp. 6, e1869 (2010).
Liu, B. et al. Estimation of genomic characteristics by analyzing k-mer frequency in de novo genome projects. Quant. Biol. 35, 62–67 (2013).
Wei, C. et al. Draft genome sequence of Camellia sinensis var. sinensis provides insights into the evolution of the tea genome and tea quality. Proc. Natl. Acad. Sci. USA 115, E4151–E4158 (2018).
Zhang, R. et al. Dating whole genome duplication in Ceratopteris thalictroides and potential adaptive values of retained gene duplicates. Int. J. Mol. Sci. 20, 1926 (2019).
Cheng, H. et al. Haplotype-resolved assembly of diploid genomes without parental data. Nat. Biotechnol. 40, 1332–1335 (2022).
Li, H. & Durbin, R. Fast and accurate short read alignment with Burrows–Wheeler transform. Bioinformatics 25, 1754–1760 (2009).
Durand, N. C. et al. Juicer provides a one-click system for analyzing loop-resolution Hi-C experiments. Cell Syst. 3, 95–98 (2016).
Dudchenko, O. et al. De novo assembly of the Aedes aegypti genome using Hi-C yields chromosome-length scaffolds. Science 356, 92–95 (2017).
Simão, F. A., Waterhouse, R. M., Ioannidis, P., Kriventseva, E. V. & Zdobnov, E. M. BUSCO: assessing genome assembly and annotation completeness with single-copy orthologs. Bioinformatics 31, 3210–3212 (2015).
Gurevich, A., Saveliev, V., Vyahhi, N. & Tesler, G. QUAST: quality assessment tool for genome assemblies. Bioinformatics 29, 1072–1075 (2013).
Li, K., Xu, P., Wang, J., Yi, X. & Jiao, Y. Identification of errors in draft genome assemblies at single-nucleotide resolution for quality assessment and improvement. Nat. Commun. 14, 6556 (2023).
Wheeler, T. J. et al. Dfam: a database of repetitive DNA based on profile hidden Markov models. Nucleic Acids Res. 41, D70–D82 (2012).
Jurka, J. et al. Repbase Update, a database of eukaryotic repetitive elements. Cytogenet. Genome Res. 110, 462–467 (2005).
Han, Y. & Wessler, S. R. MITE-Hunter: a program for discovering miniature inverted-repeat transposable elements from genomic sequences. Nucleic Acids Res 38, e199–e199 (2010).
Flynn, J. M. et al. RepeatModeler2 for automated genomic discovery of transposable element families. Proc. Natl. Acad. Sci. USA 117, 9451–9457 (2020).
Yan, H., Bombarely, A. & Li, S. DeepTE: a computational method for de novo classification of transposons with convolutional neural network. Bioinformatics 36, 4269–4275 (2020).
Edgar, R. C. Search and clustering orders of magnitude faster than BLAST. Bioinformatics 26, 2460–2461 (2010).
Bairoch, A. & Apweiler, R. The SWISS-PROT protein sequence database and its supplement TrEMBL in 2000. Nucleic Acids Res 28, 45–48 (2000).
Jones, P. et al. InterProScan 5: genome-scale protein function classification. Bioinformatics 30, 1236–1240 (2014).
Chen, H. et al. Revisiting ancient polyploidy in leptosporangiate ferns. N. Phytol. 237, 1405–1417 (2023).
Li, F. W. et al. Fern genomes elucidate land plant evolution and cyanobacterial symbioses. Nat. Plants 4, 460–472 (2018).
Rahmatpour, N. et al. Analyses of Marsilea vestita genome and transcriptomes do not support widespread intron retention during spermatogenesis. N. Phytol. 237, 1490–1494 (2023).
Zhong, Y. et al. Genomic insights into genetic diploidization in the homosporous fern Adiantum nelumboides. Genome Biol. Evol. 14, evac127 (2022).
Xu, Z. & Wang, H. LTR_FINDER: an efficient tool for the prediction of full-length LTR retrotransposons. Nucleic Acids Res. 35, W265–W268 (2007).
Ellinghaus, D., Kurtz, S. & Willhoeft, U. LTRharvest, an efficient and flexible software for de novo detection of LTR retrotransposons. BMC Bioinforma. 9, 18 (2008).
Ou, S. & Jiang, N. LTR_retriever: a highly accurate and sensitive program for identification of long terminal repeat retrotransposons. Plant Physiol. 176, 1410–1422 (2018).
Chen, H. C., Zwaenepoel, A. & Van de Peer, Y. wgd v2: a suite of tools to uncover and date ancient polyploidy and whole-genome duplication. Bioinformatics 40, btae272 (2024).
Wickham, H., Chang, W. & Wickham, M. H. Package “ggplot2”. Create Elegant Data Visualisations Using the Grammar of Graphics. 2, 1–189 (2016).
Emms, D. M. & Kelly, S. OrthoFinder: phylogenetic orthology inference for comparative genomics. Genome Biol. 20, 238 (2019).
Katoh, K., Misawa, K., Kuma, K. I. & Miyata, T. MAFFT: a novel method for rapid multiple sequence alignment based on fast Fourier transform. Nucleic Acids Res 30, 3059–3066 (2002).
Capella-Gutiérrez, S., Silla-Martínez, J. M. & Gabaldón, T. trimAl: a tool for automated alignment trimming in large-scale phylogenetic analyses. Bioinformatics 25, 1972–1973 (2009).
Nguyen, L.-T., Schmidt, H. A., Von Haeseler, A. & Minh, B. Q. IQ-TREE: a fast and effective stochastic algorithm for estimating maximum-likelihood phylogenies. Mol. Biol. Evol. 32, 268–274 (2015).
Yang, Z. PAML 4: phylogenetic analysis by maximum likelihood. Mol. Biol. Evol. 24, 1586–1591 (2007).
Kumar, S., Stecher, G. & Tamura, K. MEGA7: molecular evolutionary genetics analysis version 7.0 for bigger datasets. Mol. Biol. Evol. 33, 1870–1874 (2016).
Sanderson, M. J. r8s: inferring absolute rates of molecular evolution and divergence times in the absence of a molecular clock. Bioinformatics 19, 301–302 (2003).
Kumar, S. et al. TimeTree 5: an expanded resource for species divergence times. Mol. Biol. Evol. 39, msac174 (2022).
De Bie, T., Cristianini, N., Demuth, J. P. & Hahn, M. W. CAFE: a computational tool for the study of gene family evolution. Bioinformatics 22, 1269–1271 (2006).
Zhang, Z. KaKs_Calculator 3.0: calculating selective pressure on coding and non-coding sequences. Genom. Proteom. Bioinform. 20, 536–540 (2022).
Chen, S., Zhou, Y., Chen, Y. & Gu, J. Fastp: an ultra-fast all-in-one FASTQ preprocessor. Bioinformatics 34, i884–i890 (2018).
Li, H. et al. The sequence alignment/map format and SAMtools. Bioinformatics 25, 2078–2079 (2009).
McKenna, A. et al. The Genome Analysis Toolkit: a MapReduce framework for analyzing next-generation DNA sequencing data. Genome Res 20, 1297–1303 (2010).
Alexander, D. H., Novembre, J. & Lange, K. Fast model-based estimation of ancestry in unrelated individuals. Genome Res 19, 1655–1664 (2009).
Purcell, S. et al. PLINK: a tool set for whole-genome association and population-based linkage analyses. Am. J. Hum. Genet. 81, 559–575 (2007).
Leigh, J. W., Bryant, D. & Nakagawa, S. POPART: full-feature software for haplotype network construction. Methods Ecol. Evol. 6, 1110–1116 (2015).
Korunes, K. L. & Samuk, K. pixy: Unbiased estimation of nucleotide diversity and divergence in the presence of missing data. Mol. Ecol. Resour. 21, 1359–1368 (2021).
Danecek, P. et al. The variant call format and VCFtools. Bioinformatics 27, 2156–2158 (2011).
Zhang, C., Dong, S. S., Xu, J. Y., He, W. M. & Yang, T. L. PopLDdecay: a fast and effective tool for linkage disequilibrium decay analysis based on variant call format files. Bioinformatics 35, 1786–1788 (2019).
Danecek, P. et al. Twelve years of SAMtools and BCFtools. Gigascience 10, giab008 (2021).
Li, H. & Durbin, R. Inference of human population history from individual whole-genome sequences. Nature 475, 493–496 (2011).
Schiffels, S. & Durbin, R. Inferring human population size and separation history from multiple genome sequences. Nat. Genet. 46, 919–925 (2014).
Excoffier, L. et al. fastsimcoal2: demographic inference under complex evolutionary scenarios. Bioinformatics 37, 4882–4885 (2021).
Pickrell, J. & Pritchard, J. Inference of population splits and mixtures from genome-wide allele frequency data. PLOS Genet 8, e1002967 (2012).
Fitak, R. R. OptM: estimating the optimal number of migration edges on population trees using Treemix. Biol. Methods Protoc. 6, bpab017 (2021).
Browning, B. L. & Browning, S. R. Improving the accuracy and efficiency of identity-by-descent detection in population data. Genetics 194, 459–471 (2013).
Korneliussen, T. S., Albrechtsen, A. & Nielsen, R. ANGSD: analysis of next generation sequencing data. BMC Bioinforma. 15, 356 (2014).
Curik, I., Ferenčaković, M. & Sölkner, J. Inbreeding and runs of homozygosity: a possible solution to an old problem. Livest. Sci. 166, 26–34 (2014).
McQuillan, R. et al. Runs of homozygosity in European populations. Am. J. Hum. Genet. 83, 359–372 (2008).
Hacia, J. G. et al. Determination of ancestral alleles for human single-nucleotide polymorphisms using high-density oligonucleotide arrays. Nat. Genet. 22, 164–167 (1999).
Cingolani, P. et al. A program for annotating and predicting the effects of single nucleotide polymorphisms, SnpEff. Fly 6, 80–92 (2012).
Vaser, R., Adusumalli, S., Leng, S. N., Sikic, M. & Ng, P. C. SIFT missense predictions for genomes. Nat. Protoc. 11, 1–9 (2016).
Grantham, R. Amino acid difference formula to help explain protein evolution. Science 185, 862–864 (1974).
Tang, D. et al. SRplot: A free online platform for data visualization and graphing. PLoS One 18, e0294236 (2023).
Alachiotis, N. & Pavlidis, P. RAiSD detects positive selection based on multiple signatures of a selective sweep and SNP vectors. Commun. Biol. 1, 79 (2018).
Turner, S. D. qqman: an R package for visualizing GWAS results using Q-Q and manhattan plots. J. Open Source Softw. 3, 1731 (2018).
Frichot, E. & François, O. L. E. A. An R package for landscape and ecological association studies. Methods Ecol. Evol. 6, 925–929 (2015).
Dixon, P. VEGAN, a package of R functions for community ecology. J. Veg. Sci. 14, 927–930 (2003).
Gougherty, A. V., Keller, S. R. & Fitzpatrick, M. C. Maladaptation, migration and extirpation fuel climate change risk in a forest tree species. Nat. Clim. Chang. 11, 166–171 (2021).
Ferrier, S., Manion, G., Elith, J. & Richardson, K. Using generalized dissimilarity modelling to analyse and predict patterns of beta diversity in regional biodiversity assessment. Divers. Distrib. 13, 252–264 (2007).
Sang, Y. et al. Genomic insights into local adaptation and future climate-induced vulnerability of a keystone forest tree in East Asia. Nat. Commun. 13, 6541 (2022).
Acknowledgements
We thank Chao Feng (South China Botanical Garden, Chinese Academy of Sciences) for his assistance with sample sequencing and coordination, Weiping Zhang and Huiqin Yi (South China Botanical Garden, Chinese Academy of Sciences) for providing valuable discussions on recent advancements in population genomics, Zhengyu Zuo (Kunming Institute of Botany, Chinese Academy of Sciences), Yigang Song (Shanghai Chenshan Botanical Garden) and Qifei Yi (South China Botanical Garden, Chinese Academy of Sciences) for providing several molecular samples, Juan Li and Jiangping Shu. (National Orchid Conservation Center of China and the Orchid Conservation & Research Center of Shenzhen) for their help with gametophyte transcriptome sampling, and Guoen Ding and Zuoying Wei (South China Botanical Garden, Chinese Academy of Sciences) for accompanying the field sampling trip. This study was supported by the National Key R&D Program of China (No. 2024YFF1306600), Guangdong Flagship Project of Basic and Applied Basic Research (No. 2023B0303050001) and Basic research project independently deployed by South China Botanical Garden, Chinese Academy of Sciences (No. JCYJXM-202504).
Author information
Authors and Affiliations
Contributions
F.-G.W., M.K., Y.V.d.P. and Z.-Q.X. planned and coordinated the study. M.K. and Z.-Q.X. defined the major scientific objectives. Z.-Q.X. performed the genome assembly, annotation, comparative genomics, and population genomic analyses. F.-G.W., M.K., Y.V.d.P. and Z.-Q.X. wrote the manuscript. L.D. and Y.-H.F. assisted with data analysis and provided suggestions on manuscript drafting. Y.J. and Z.-X.L. contributed to data visualization. Y.-H.Y., H.-F.C. and H.S. offered suggestions on the manuscript. A.-H.W., G.-H.Z. and Z.-Y.L. contributed to the sample collection and data analyses.
Corresponding authors
Ethics declarations
Competing interests
The authors declare no competing interests.
Peer review
Peer review information
Nature Communications thanks Jing Wang and the other, anonymous, reviewer(s) for their contribution to the peer review of this work. A peer review file is available.
Additional information
Publisher’s note Springer Nature remains neutral with regard to jurisdictional claims in published maps and institutional affiliations.
Source data
Rights and permissions
Open Access This article is licensed under a Creative Commons Attribution 4.0 International License, which permits use, sharing, adaptation, distribution and reproduction in any medium or format, as long as you give appropriate credit to the original author(s) and the source, provide a link to the Creative Commons licence, and indicate if changes were made. The images or other third party material in this article are included in the article’s Creative Commons licence, unless indicated otherwise in a credit line to the material. If material is not included in the article’s Creative Commons licence and your intended use is not permitted by statutory regulation or exceeds the permitted use, you will need to obtain permission directly from the copyright holder. To view a copy of this licence, visit http://creativecommons.org/licenses/by/4.0/.
About this article
Cite this article
Xia, Z., Duan, L., Fang, Y. et al. Decoding the genome of Brainea insignis reveals insights into fern evolution and conservation. Nat Commun 17, 1292 (2026). https://doi.org/10.1038/s41467-025-68053-0
Received:
Accepted:
Published:
Version of record:
DOI: https://doi.org/10.1038/s41467-025-68053-0







