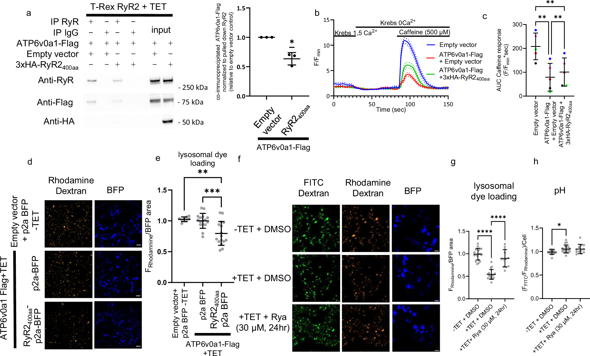
Fig. 3: The RyR2400aa fragment disrupts physical and functional RyR2/ATP6v0a1 complex formation.

a Left: Representative immunoblot of co-immunoprecipitation experiments using T-Rex RyR2 cells treated with tetracycline (+TET) inducing RyR2 overexpression. Cells were transfected with empty vector, and ATP6v0a1-Flag, or 3xHA-RyR2400aa as indicated. RyR2 was immunoprecipitated and blots were probed for RyR, Flag, and HA. Right: Densitometric quantification of ATP6v0a1-Flag co-immunoprecipitated with RyR2, normalized to immunoprecipitated RyR2 relative to empty vector control. Each data point represents an independent experiment (n = 3). Mean ± s.d. shown. Two-tailed one-sample t-test: P = 0.0267; t = 5.997; d.f. = 2 (* P < 0.05). Molecular weights (kDa) are indicated. b Average traces ± s.e.m. of intracellular Ca²⁺ measurements using LAMP1-GCaMP6S in T-Rex RyR2 cells (+TET), transfected with empty vectors, ATP6v0a1-Flag + empty vector, or ATP6v0a1-Flag + 3xHA-RyR2400aa. Traces are shown as F/Fmin, where Fmin is the average of five recordings prior to caffeine addition. After extracellular Ca2+ removal, 500 µM caffeine was applied to trigger RyR2-mediated Ca2+ release. c Quantification of caffeine-induced Ca2+ release (AUC, 60 s post-caffeine). Each symbol represents an independent experiment (n = 5), averaging ≥ 2 technical repeats. Mean ± s.d. shown. Repeated measures one-way ANOVA with Tukey’s post hoc test: P = 0.0005; F = 84.59; d.f. = 16 (** P < 0.01). d Representative fluorescence microscopy images of T-Rex RyR2 cells ±TET, loaded with Rhodamine-dextran. Cells were co-transfected with p2a-BFP and either empty vector, ATP6v0a1-Flag, or ATP6v0a1-Flag + RyR2400aa-p2a-BFP. Scale bar, 20 µm. e Quantification of lysosomal dye loading (Rhodamine/BFP area). Each symbol represents an independent experiment (control n = 8; ATP6v0a1-Flag and ATP6v0a1+RyR2400aa n = 16), averaging ≥ 4 images. Mean ± s.d. shown. One-way ANOVA with Tukey’s test: P = 0.003; F = 10.31; d.f. = 39 (** P < 0.01 and *** P < 0.001). f Representative fluorescence microscopy images of T-Rex RyR2 cells ±TET, loaded with FITC and Rhodamine dextran, treated with DMSO or 30 µM ryanodine (Rya). Scale bar, 20 µm. g, h Quantification of lysosomal dye loading (g) and pH (h). Each symbol represents an independent experiment (DMSO -TET n = 19; +TET n = 19; +TET+Rya n = 12), averaging ≥4 images, normalized to DMSO. Mean ± s.d. shown. One-way ANOVA with Tukey’s test: g P < 0.0001; F = 52.84; d.f. = 49; **** indicates P < 0.0001; h P = 0.0218; F = 4.154; d.f. = 49; * indicates P < 0.05.