Fig. 2: Genetic profiling of DRN/vlPAGVGAT neurons and GENSAT database comparison reveal GPR6 as a druggable target.
From: Identification of a thermogenic target in the dorsal raphe nucleus for weight management in mice

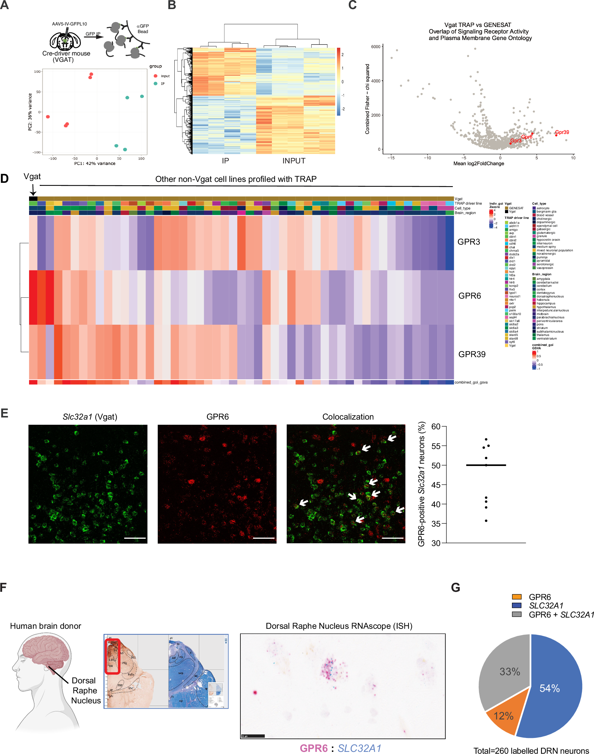
A Schemata for viral TRAP after injection of AAV5-IV-GFPL10a in the DRN/vlPAG of vGat-IRES-Cre mice. GFPL10a fusion protein is translated after Cre-mediated recombination, and the ribosomal protein L10a tagged with GFP is immunoprecipitated (IP). PCA analysis of input and IP samples (bottom). B Heatmap representing the comparison between four IP samples and five INPUT RNA samples. C Volcano plot depicting the comparison between IP samples from our viral TRAP with RNA sequencing samples found in the GENSAT database. Plasma membrane and overlap of signaling receptor activity Gene Ontology filters were applied for identifying putative targets (highlighted in red). D Heatmap representing the expression levels of GPR3, GPR6, and GPR39 obtained from viral TRAP of DRN/vlPAGVGAT neurons in comparison to immunoprecipitated samples from TRAP experiments available in the GENSAT database. E Fluorescent in-situ hybridization (RNAscope) photomicrographs of Slc32a1 (green) and Gpr6 (red) in the DRN of wild-type mice displaying an average of 50% colocalization (n = 9 brain slices − 3 slices per mouse, scale bar = 100 µm). F Representative in-situ hybridization photomicrographs of SLC32A1 (blue) and GPR6 (pink) in the DRN of the human brain (scale bar = 25 µm). Created in BioRender. Moura-Assis, A. (2025) https://BioRender.com/o9yabzx. G Out of 260 neurons identified in human DRN, ~33% co-expressed SLC32A1 and GPR6.